Fórum témák
» Több friss téma |
Hát ez egy muzeális darab.. az tény.
Először én is úgy gondoltam hogy ez talán egy zsír új akku lehet, amiben még nem volt sav, de jobban szemügyre véve láttam hogy nem.. meg sav szaga volt. Az meg nem lehet, ha sohasem volt feltöltve. A műanyag csavarfejek is látszik hogy csavargatva voltak. Háát nem tudom.. ez annyira autentikus, hogy én a gazdája helyében lefűrészelném a tetejét és megtömném 18650-es cellákkal.. vagy valami modern dologgal, a lényeg az hogy a külsejét így hagynám.
Eddig úgy viselkedik, mint egy bármelyik másik, (nem 40 éves) akku.. szép lassan kúszik felfelé. 4 óra elteltével itt tart. Enyhén elkezdett pezsegni.
Hát kérem szépen, ezt nevezzük 10mp-es akkunak. Nyilván 40 éves létére nem is vártam tőle túl nagy eredményt. De akkora lehet a belső ellenállása szerintem, mint a ház. Viszont nem zárlatos. Rajta hagytam tegnap a töltőt, multimétert is, csak nyilván áramtalanítottam, mindent elkapcsoltam. Reggelre 1,31V 0 áramerősség mellett.. néztem hogy mi a franc.
Hát oké, akkor újfent tölt, szépen elkezdte megint, délben (6 órával később) lekapcsoltam 6,9V.-nál enyhe pezsgés mellett. Most le is akasztottam róla mindent kíváncsiságból, nem csak lekapcsoltam. Hát így már nyilván más.. még most is, így 2 órával a töltés után 6,39V-on állt. Volt egy sejtésem, hogy nem nagyon kell lemenni akár csak betenni a levesem se a mikróba, mert nem fogom látni hogy mi történik. Nos rátettem a 6V/20W.-os égőmet, gyönyörűen világított, virított, közben néztem a multit, mint aki visszaszámol.. 6, 5, 4 (itt már halványodik) 3, 2, 1.. 0.. terhet megszüntetve visszamászik, de ennyi volt. Még két kör töltést, merítést csinálok kíváncsiságból, hogy valami változik-e, s tény hogy szulfátoldás a fórumtémánk, és hát kérem itt bőven akadhat is belőle. Igaz a kis készüléket nem 6V-ra tervezték, így nincs fegyver a kezemben, maximum az orosz youtuberek drasztikus fordított polarizációs átmozgatása jöhet még szóba, az is csak mint egy kísérleti jelleggel, mert ennek ilyen formán teljesen mindegy. A hozzászólás módosítva: Feb 1, 2022
Érdekes dolgokat tapasztaltam az akkukkal kapcsolatosan. Múlt héten felhívott a kollégám ugorjak már át egy multiméterrel, és nézzünk rá a barátnője autójára, mert hogy "kakukk". Oda mentem.. rámértem, 3,5V. Mondom ezt valami csúnyán leszipkázta, (nem tudták hogy mi), de tegyük oda tölteni. Ráakasztotta a töltőjét. 8A-t felvett, hagytuk fél óra.. 20 percet.. Leesett a töltőáram 2A.-re. Kikapcsoltuk, rámértem 9,66V. Zárlat gyanús. Nosza vett is egy új akkut mikor kiejtettem a számon ezt a szót. Mikor betették , látták hogy az anyós oldali olvasólámpa ég... No akkor már tudtuk mi volt a probléma. Ez terhelt. Most odatette megint tölteni az akkut, és 4A-t vesz. Már kezdem érzeni hogy hibáztat kicsit a korai diagnózisért. De érzésem szerint még lehet zárlatos, ugyanis pár perc után is már 12V-on kéne állnia nyugalomban. Úgyis megmérem, és ha mégsem zárlatos, akkor sorry, és tényleg elhamarkodott volt a "diagnózis".
A másik érdekesség.. kimentem rátettem egy valóban cellazárlatos akkura (10,3V) egy töltőt, és veszi a 4-5A-t így is. Rátettem egy másikra ami szintén zárlatos volt, az meg 0,5A-nál 15V-nál jelezte hogy "kész", kigyúlt a kész kontroll lámpa is a töltőn. Mondom ácsi, ez is zárlatos (volt), hogy lehet 15V-on a töltés közben, leveszem a töltőt, és 12,05V.. terhelem.. beesik 11,8-ra , de világít az égő , levéve kicsit 12V fölött.. mi a fene. Odatettem még egyszer, már nem ég a kontroll lámpa, töltés közbeni feszültség is lecsökkent, és már 13V körül 1A áramerősséggel "csöpögtetem" .. Most ez leülepedett, és azért "szűnt meg" a zárlat? Egy éve szórakoztam vele, és zárlatba ment, tudom mert 10x valamennyi volt.. volt, bármit csináltam vele utána.. A hozzászólás módosítva: Aug 28, 2022
Ne aggódj, majd ha október végén ha eljön az első 10 fok alatti hajnali hőmérséklet, szükség lesz az új akkura.
Olyan műszer nélkül ami tud belső ellenállást is mérni az csak vaktában tapogatódzás. Akku egyébként tud olyat produkálni, én se hittem volna, hogy egyik nap cellazárlatos, másik nap jó (mérve is) majd két nap múlva újra cellazárlatos. Az ilyen alaposan átmosva lehet hogy elmenne még 1-2 évet, de egy olyan mosás időben meg egyébként is sok macera, meg a hozzávalók majd egy fél akku ára.
Mi is jártunk már így párszor, kezdődő cellazárlatnak szoktuk hívni. Valóban van egy tiki-taki állapot, amikor hol beugrik zárlatba egy cella, hol megjavul. De ahogy tapasztaltuk ezeknél, ez a javulás csak átmeneti.
Teljesen igazad van amúgy. Eddig egyszer volt az hogy gyengült akkut még 2 évig (közte volt az igen hideg 2016-17 tartósan nagyon hideg tele is) használtam.
Azóta se zárlatos, viszont 15 perc terhet bír 3 töltésciklus után, a kb jónak számítható 3 óra helyett.. szóval így is úgy is elég rossz.
Kérdeztem a kollégát mi a helyzet, azt mondja 3A-t vesz, s töltés közben 12,7V.-on áll.. töltő melegszik. Életemben nem örültem még így cellazárlatnak, miután "te mondtad hogy zárlatos!?" mert így most már (egyre) biztosabbra veszem hogy tényleg az. Egy csomó töltés után 12,7V-on töltés közben? Tipikus.. leveszed és egyből 12V alatt, 10 perc se és jellemzően 10,x..
Sziasztok!
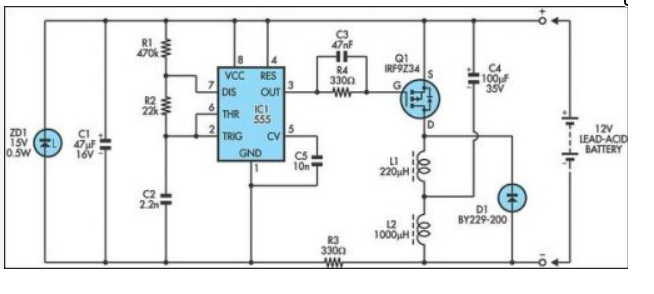
A mellékelt kapcsolással lenne néhány kérdésem. - A FET-nél miért induktivitásokat használnak? A szimuláció szerint így 1A körüli áramok lesznek csak. Az oké, hogy aluláteresztő szerepe van, de miért ez? - A C4 kondenzátornak mi a szerepe? Ahogy néztem, mintha az 1mH tekercset söntölné. - Ha a tekercsek helyett, 1db pl. 0,39 Ohm-os ellenállás tennék, akkor kb. 20-25A környéki áram tüskéim lennének. Köszi!
Hello! Semmi szűrő..
A kondenzátorban tárolódik az energia ami majd visszatöltődik az akksiba. Az L2-őn keresztül feltöltődik a C4. Amikor a Fet kinyit a C4 energiájából felmágneseződik az L1. Amikor a tranyó lezár, az L1 ellenindukált feszültége a D1-en keresztül vissza jut az akksiba. L2 szerepe, hogy ekkor a C4 ne söntölje le az akksit, mert oda töltődne vissza a villany, nem az akksiba.
Szia. Köszi! A D1 katódja az akku negatívjára megy. Hol záródik az áramkör, hogy áram is folyjon az L1-ből az akkuba?
A D1 Anódja megy az akksi negatív pontjára.
Amikor a Fet bekapcsol, akkor az L1 (Drain felé eső) felső pontja + lesz, alsó, -. Amikor a Fet lezár, az ellenindukált feszültség megfordul. A felső lesz a -. Ekkor a tekercs feszültsége hozzáadódik a C4 feszültségéhez (amiben tulajdonképpen az akksi feszültsége volt). Így a dióda katódja negatívabb lesz, mint az akksi feszültsége és folyik az áram. Vélhetően az zavar, hogy P-Fet van alkalmazva. ugyan úgy működik, mint az N-Fet, csak a polaritások fordítottak..
Oh, értem. Köszi. Igazad van. Rosszúl írtam a dióda bekötését. De így már világos. Köszi.
Sziasztok,
olvasgatom ezt a fórumot, rá is kerestem a PWM szóra de nem igazán találtam eredményt, ezért feltennék egy kérdést. Ha van egy 10Ah-s 12V-os ólomsavas motor akksim, amit ha elkezdek tölteni olyan feszültséggel hogy felvegyen pl 10A-ert, de mindezt megszaggatom egy PWM generátorral pl 10Hz-el és pl 2%-os kitöltési tényezővel akkor működhet? Ha jól értem ezek a csodakészülékek pont ezt teszik hogy szaggatják neki a "nagy" feszültséget, hát azt egyszerű megtenni egy PWM meghajtón keresztül.. Ha jó a gondolatmenetem milyen frekvenciát és kitöltési tényezőt érdemes neki beállítani? Van egy pár eurós digitális kompakt kijelzős PWM meghajtóm, tennék pár próbát, csak akkor már az arra a legalkalmasabb beállításokkal. Köszönöm.
Valamit tényleg csinál ez a kis kütyü. Most töltöttem vele egy akkut ami a gazdája szerint sokadszor töltve sem teljesített normálisan, nem forgatott eléggé. Elült.. elgyengült 3-4 erőtlen indítási kísérlet után. (Kopott dízel.-t) Ezzel feltöltve semmi érdemlegeset nem mértem rajta, kapocsfeszültség kissé magasabb volt 13V körül, de bármelyik kevéssé okos töltővel is ez a végeredmény, ha feltöltjük csurig (15,6V-ig) Viszont áram szempontjából mintha jobb lenne, mert betéve, elfordította a kulcsot, és úgy megtekerte hogy egyből elkapta, és beröccent a kopott dízel, eléggé nagy meglepetést okozott, mert eddig csak kelletlenül, komótosan ment, majd ha sokáig vacakoltak vele nyekegett, és vége.. Ez volt kb egy hete, kérdés hogy meddig bírja, vagy visszaül.-e.
EcoPityu Youtube videója után belekezdtem egy szulfátoldó kapcsolásba.
Egy nagy belső ellenállású és gyorsan önkisülő 3Ah-s kb.3 éves aksiba próbálok életet lehelni. Újonnan 1 hónapig volt jó. Exide-ot többet nem veszek. A kapcsolás részei: - 30V-ot előállító DCDC - Multivibátor kb.1s ki-be kapcsolási idővel. A kapcsolási rajztól eltérően. C1,C2=100uF. És a kimeneti osztón is változtattam, lehetőleg legyen kisebb a feszültség 5V-nál. A (Q2)BC182 BE feszültségének kisebbnek kell lennie 5V-nál. - Szulfátmentesítő áramkör. A rajztól eltérően nem 21V-ról, hanem 12,2V-ról megy most. A készülék még tesztelés alatt van. Dolgozik az biztos. A C1 4700µF-os kondenzátor hőmérséklete 45C-ra felkúszik 2 óra alatt. Valószínűleg majd hűteni kell. A hozzászólás módosítva: Jún 6, 2023
Eljött a pillanat. A nagy kondiból kijött a lé.
Azoknak szól, akik ilyet akarnak építeni.
Idézet: „Exide-ot többet nem veszek.” Nekem szinte az összes akksim Ex.. és köszönik szépen jól vannak!
Idézet: „C1 4700µF-os kondenzátor hőmérséklete 45C-ra felkúszik 2 óra alatt” Idézet: „A nagy kondiból kijött a lé.” Nem megfelelő alkatrész választás, illetve tervezés! Én stroboszkópnál jártam így! Az olajpapír kondinak iparos hasmenése lett!! Villanymotor üzemi kondi lett nálam a megoldás.
Lenne egy érdekes kérdésem ami számomra eléggé nehezen hihető és nemtudom eldönteni van-e értelme.
Van egy villanyrobogóm ami 48v-os jószág. Akku pack benne 1,5éves nem himlihumli hanem egyszerre cserélt egyforma darabok. Eljött az idő hogy romlik az akku kapacitása. Teljesen feltöltve már az eredeti felét tudja csak menni a robogó. Mérve az összes akkun jó a fesz és fel is lehet tölteni. Olvastam ezt a szulfátosodás dolgot amitől elméletileg pusztul az akku. Namármost a net-et túrva olvasok jót és rosszat is róla. Kérdésem annyi lenne hogy van egyálltalán bármi értelme kínlódni ezzel a szulfátoldóval? Javul tőle egyálltalán egy ciklikus akku számottevően?
Van, aki esküszik rá és van, aki nem, én az utóbbi táborhoz tartozom. Párszor próbáltam ólom-savas akkuval de kb. olyan eredménye lett, mint a kopott siklócsapágyas ventilátort olajozgatni, ideig - óráig.
Egy ilyen regenerálás jóval kevesebb energiába kerülne mint a komplett újrahasznosítás, mégsem csinálják, lehet, nem véletlen.
Gépjármű indítóakkuknál kb. annyi értelme van a (rendesen kivitelezett) szulfátoldásnak, hogy mondjuk nem 6 hanem 7 telet fog elmenni vele az autó.
A villanymotorral használt akkuk, szinte majdnem mindegy hogy indító vagy munkaakkuról van szó, több ok együtt állása miatt mennek hamar tönkre. Az egyik, hogy a legtöbb töltő túltölti őket. A másik, hogy használat során szinte mindig túl is vannak merítve (csak a kapacitásuk 50%-át szabadna kivenni belőlük). A harmadik ok pedig az, hogy alul vannak méretezve. Saját példát tudok, elektromos rokkantkocsiban olyan akku van, amit folyamatosan 6-8A-nél többel nem lehetne terhelni, ehhez képest egy gyorsításnál vagy apró emelkedőnél is 20A feletti áramokat mértem, de van hogy tartósan is 10A felett van folyamatosan. A szulfátoldással jelen esetben szerintem semmivel sem leszel előrébb. Amivel előrébb lennél az a lion vagy a lifepo4 akku.
Tudom hogy lithium jobb lenne de "hiába lessz magyaroszág akkumulátor nagyhatalom" így is horror áron van értelmes kapacitásban persze.
Ami pedig a másik nagy probléma hogy ebben a járműben beépítve van az akku nem úgy mint egy biciklin. Ergo akkucseréhez félig le kell bontani a járművet. Ez abban az esetben probléma ha lithium akkunak baja lessz és pukkan akkor egy bicikliről lekapod és messzire elhajítod de ennél ez nehézkesen kivitelezhető. Így sajnos mocsok nagy dilemmába kerültem ez miatt. Az ólomsav nem túl veszélyes és bizonyos szempontból igénytelen is meg persze dög nehéz. A lithium könnyű de annál veszélyesebb jószág. Ami még nagy nyűgöm vele hogy hiába van ott a bms benne ha több cella párhuzamba van kapcsolva ergo nem cellánkénti védelem van benne.
Szia!
"Kérdésem annyi lenne hogy van egyálltalán bármi értelme kínlódni ezzel a szulfátoldóval? Javul tőle egyálltalán egy ciklikus akku számottevően?" Van -bár nem javul , csak alig romlik. Ha megfelelően túlméretezted (nálam 90Ah helyett 155Ah-s ) végig szulfátmentesitővel ., napi használat mellett (töltés--kisütés! ).........Még van jó pár éve.hátra........Te is csinálhatsz ilyen képet . A dátum 26/10/18 az akku oldalán.Jobban nem fért oda a Telo (életlen képet csinált.) )
Szia!
"Ami még nagy nyűgöm vele hogy hiába van ott a bms benne ha több cella párhuzamba van kapcsolva ergo nem cellánkénti védelem van benne." Hát igen , kell az Ah --nem kell elhinni azokat a váltószámokat Pl; 150Ah ólom=45Ah Liion. Hát bizony nem.! Rendes BMS re van szükség .Tudom vannak az "kiciolcókiskinai" panelek--1 cellához jók is. De ha már-10-50 cella párhuzamosan van , akkor vannak 30--100 € BMS-k ! Azok jók lesznek hozzá. Ezeken szép nagy konditelep is van, nem véletlenül! Igen ez sok pénzbe van , de van üzemideje is! Bár az ólomakku még igy is félárban van, a teljes üzemidőre. A BMS ha ilyen egyszerű --ami 0,1A kiegyenlitő áramot biztosit .Az ellenállások cseréjével ,fel kellene vinni 0,5--1A re .Hatalmas a veszteség!!!!! A második kép drága,de jó is .Ez 4S tipus. Esetleg 3. féle megoldás A párhuzamosan kötött cellákat saját töltővel tölteni. Ez 4S esetén 4db automata töltő.
Értelek csak ugye a mociban 48v akku kell. Az pedig 13s akku ami illik bele.
13 akku sorban és az értelmes kapacitás ami mondjuk legyen 30Ah már legalább 10 párhuzamos akku kell az összesen 130darab akku (18650) . Ha 2-3000huf egy akku akkor már csak az akku 250-300 000 pénz . Na ha erre még egy komoly bms rákerül ami nem olcsó akkor mondjuk has szám 400 000pénz. Nem ér annyit a jármű egésze. Ami nagy gond hogy még mindíg ott van a veszélyességi faktora. Ólom akku nagyságrendekkel olcsóbb ugye de sokkal gyorsabban el is használódik sajnos. Tudom létezik ilyen grafén akku csoda is de ha az árát megnézi az ember akkor biza szívinfarktus. Nekem kb 1,5éves az akkupack a mociban és kb a 300 töltésnél járhatok. Viszont komolyan észrevehető hogy degradálódott az akku kapacitása. Lényeges hogy túlterhelve sosem volt az akku és a töltés is rendben van. Műszerrel mérve kapocsfeszek rendben így csak az lehet hogy ez a szulfátréteg eluralkodott rajta. Most rendeltem egy impulzusos töltőt ami elméletileg képes rajta javítani hát baromi kíváncsi leszek rá.
Szia!
Igen ,ezért szoktam vadászni a 18650 cellákra 1...1,5 € áron. S igy hatalmas összeg megy rá. Bár én napelemes szigetüzemű szerkezetekre álltam rá. Egyszerűbb keveset mozog?
Sziasztok! Segítségre lenne szükségem. Megépítettem én is Proli automata töltőjét, sajnos azóta csak szívok vele. Először az volt a baj, hogy 63V 10000µf kondenzátort (ez feltöltött 50V körül) tettem bele mert az volt itthon. Majd meghalt a FET…. Majd a következő és az az utáni is aztán a 7812 stab. Raktam bele 50V 3800µf kondit (38V ra töltődik most) kicseréltem a fetet meg a stabot a stab kapott 500Ω ellenállást az in lábra és raktam bele egy IRF3205 fetet de még mindig elszáll és nemtudok hova gondolni hogy miért eszi a feteket. Érdekesmód egyébként a feszültség Figyelője nem működik a kezdetektől fogva sehogyan sem bírom beállítani. Ezekben szeretnék segítséget kérni.
|
Bejelentkezés
Hirdetés |




Először én is úgy gondoltam hogy ez talán egy zsír új akku lehet, amiben még nem volt sav, de jobban szemügyre véve láttam hogy nem.. meg sav szaga volt. Az meg nem lehet, ha sohasem volt feltöltve. A műanyag csavarfejek is látszik hogy csavargatva voltak. Háát nem tudom.. ez annyira autentikus, hogy én a gazdája helyében lefűrészelném a tetejét és megtömném 18650-es cellákkal.. vagy valami modern dologgal, a lényeg az hogy a külsejét így hagynám.






Azoknak szól, akik ilyet akarnak építeni. 







