Fórum témák
» Több friss téma |
Egyedi feladatra szerintem is legjobb a diszkrét áramkör, mert azt úgy lehet skálázni ahogy akarjuk. A cél IC-t biztosan könnyebb a gyáraknak használni, mert csak be kell forrasztani néhány lábat oszt kész. A vásárló meg fizesse meg ha kell neki. Mondjuk egy 10000 fős rendezvény esetén 100 milla bevétel fedezheti az ilyen számlákat, de ahhoz előbb befektetőt kell találni, amig a hangosítás, meg az egyéb rezsi árát visszahozza a jónép.
Az ilyen drága készülékekből ráadásul el kell adni sok darabot, hogy a gyártónak megérje. Pusziért én se megyek a gyárba dolgozni.
Hosszú kábel esetén úgy tudom illik illesztve fogadni a jelet, tehát ha egyetlen modul lenne csak, akkor is 600 Ohmnak kellene lennie. XLR csatlakozóban nincs kapcsoló ami megoldaná hogy ha van további linkelés, akkor átkapcsol HiZ állapotba.
Én is onnan tudom, hogy elolvastam a pdf-et. Abban fixen 10kohm van.
Pontosan.
"The input impedance for a single M’elodie loudspeaker is 10 kOhms. To calculate the load impedance of the array, divide 10 kOhms by the number of paralleled loudspeakers in the array." https://mp-music.de/wp-content/uploads/2016/03/meyer-sound-melodie-bedienungsanleitung.pdf A hozzászólás módosítva: Nov 18, 2023
Csak átkötésekkel vannak felfűzve. Az ajánlás szerint max. 16 db-ot lehet felfűzni csatornánként. Ezért kell hozzá ez a vonal meghajtó.
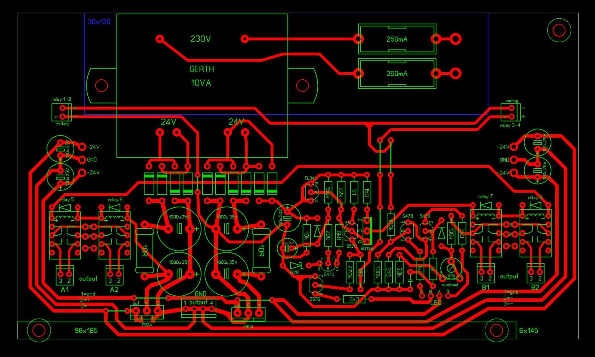
Közben elkészült a tápegység és a némító áramkör. Gombhoz a kabátot. Kicsit elcsesztem, mert csak egy szimmetrikus kimenettel kellett volna eljönni ehhez a nyákohoz és a némító után párhuzamosítani. Így most négy relé kell kettő helyett. De lehet ez nem is baj, mert ha az egyik kontakthibás lenne (az ördög nem alszik), egy kimenetről is végig lehet csinálni a bulit... pontosabba háromról, mert 4 kimenete van. Lefagyott a gépem... Ui: Egy szem RGB LED fog indikálni mindent. A hozzászólás módosítva: Nov 18, 2023
Tegnap kitettem az array sugárzó hátlapját, azon ott van minden. Szerintem úgy kalkuláltak a Meyer-nél, hogy a színpad mögül (vagy a nézőtértől) megy a hosszú kábel és 16 db array párhuzamosítása esetén valósul meg az illesztés.
Hmmm... még sose kerestem rá erre az Attilára, pedig száz éve ismerem...
http://szepluckysoundlight.hu/?m=galery
Éppen a hátlapot nézve láttam rosszul. Most látom. Az az érdekes, hogy a kommersz aktív hangsugárzók amikkel találkoztam, azok is fűzhetőek, de buffer fokozat van bennük. De ők tudják mit akarnak.
Nem tudom. Arra gondolok, ha mindegyikben buffer lenne, akkor 15 bufferen menne át jel mire a 16. sugárzóhoz eljutna. Ez azért sok lenne. Ennyi már torzítana, fázist tolna, meg ilyesmi.
Nem tudtam még közelébe férkőzni ilyen dolognak, csak messziről figyelgettem. Legutóbb az arénában úgy láttam, volt még egy olyan modul is az aktív sugárzók alkotta array tetején, ami talán valami jelfogadó izé lehetett. Bolondok ezek a hangosítók, képesek egy hangváltót is digitálisan megoldani. Éppen van nálam egy aktív hangsugárzó erősítő része. Hát ez is úgy indul, hogy alapból az XLR bemenő jelét egy Dsp fogadja, 24biten digitalizálja, majd egy Dac után jön az XLR kimenet további linkelés céljából. Még a hangerő poti sem hagyományos, mert DC-t szabályoz a Dsp-nek, amiből kijön két csatornán a PWM jel. Ez megy a két végfokra. Gondolom nem tesz jót a jelnek, de működik. Számomra undorító, de elfogadom hogy én vagyok az öreg. Nem értek hozzá. Én maradok az analóg jelnél.
A tanulási folyamat egy magasabb szintje, hogy meg kéne már tanulnunk nemet mondani. Van néhány dolog amit már be sem engedek az ajtón... ez egyszerűbb, mint napokig görcsölni valamivel, sokszor feleslegesen. Mondom bölcsen, oszt erre itt van a két inverteres hegesztő a műhelyben.
Német lehet mondani, de akkor ugyanolyan kommersz emberré válik az egyén, mint a nagytömeg.
Te vagy a Karesz. Heteket ölsz bele hogy egy erősítő kimeneti fokozatának ne legyen alacsony a tápelnyomása. Ez szerintem fontos. Viszont mlnd az említett aktív Dsp-s erősítőnek, meg még több "D" osztályú kommersz kütyünek működési elve miatt zéró a tápelnyomása. A prociból kijön a PWM jel, és ez megy a végfokozatba. Tehát a modulációs érték már adott, így alacsonyabb tápfesz esetén nem klippel a vége, hanem halkul. Ez így szépen hangzik, de a tápfesz olyan mint amilyen. Kapcsitáp állítja elő. Persze a tápfeszt hullámosságát nem figyeli a processzor hogy korrigálja a modulációt, dehogy. Nem merném megmérni a torzítást, de emberfia még nem panaszkodott hogy rosszul szólna. Ez az igény. Ha pedig hallanak egy szerintem jobb erősítőt, azt nem érzik jobbnak. Jártunk régebben Tokaj pincéiben, és ismerősöm nem érezte a Szamorodni és az Aszú között az eltérést. Ez nem baj, csak nekem volt rossz érzésem, mert vehettem volna neki akár cukros vizet is, arra is azt mondta volna hogy ugyanolyan.
A témában szereplő Meyersound line arrayokban AB osztályú végfokok üzemelnek. A DSP pedig azért kell bele, hogy lineáris lehessen az átvitele. A legtöbb PA dobozban párhuzamosan kötött hangszórók üzemelnek. A fáziseltérések okozta hullámosságot valahogy kezelni kell, analóg szűrökkel fájdalmas lenne megoldani.
Addig még nem jutottam el hogy a megnézem a Mayersound adatlapját, de majd pótolom. Az természetes hogy csak Dsp segítségével lehet emberi erőforrás és idő alatt beállítani egy ekkora rendszert. Szerencsére már nem nagyon lehet észrevenni hogy átment a jel egy A/D-D/A útvonalon. Sőt, gyakran jobb eredmény lehet elérni. Valószínűleg láttál már dob hangosítást. Egyszer szerencsém volt még figyelni a procedúrát. Kimikrofonozzák az egyes ütős egységeket, fentről még lóg két overhead is, a pergőt alulról és felülről is veszik. Aztán az eredmény kicsit mégis vérszegény. A hangmérnök nem ilyed meg, szuszmog valamit, aztán úgy szól a dob, hogy eldobom az agyam. Megkérdeztem mi történik. A válasz ez volt:
-A mikrofonok jelét triggerként is lehet használni. Ezeket Midi jelekké lehet alakítani, de van valami más formátum is tipikusan dobokhoz, ezek vezérlik a dobszintetizátort, ami előzőleg stúdióban felvett profi hangmintákból állítja elő a hangot. A színpadi dob hangja mellé, vagy azt teljesen kiváltva olyan hangot lehet csinálni, amire igény van. Itt esik az ember fia kétségbe, mert akkor nem tudom hogy meddig érdemes nyújtózkodni a hanghűség oltárán, ha szinte virtuálisan megy minden. A napokban egy Tone X nevű gitár kütyüt próbálgattunk. Van hozzá egy Tone X Capture egység. Össze kell drótozni a kegvenc csöves erősítőddel, gitározol rajta 1-2 percig, majd néhány óra alatt a mesterséges intelligencia megalkotja az algoritmust, amit betölt a kütyübe, aztán úgy szól mint az eredeti erősítőd. Csak ez elfér egy nagyobb zsebben is, nem kell hozzá teherautó. Csak akkor igazából már nem is tudom mikor mit hallok, mert az élmény az megvan, de vajon mennyire eredeti ez a hang? Vagy olyan ez mint a vegán fasírt. Nem is kell hozzá állatot ölni. Ez mondjuk nagy előny, de néhány ínyenc kidobna vele az ablakon.
Az ember az ilyen. Nem tanul.
Én meg a házimozi erősítőket utálom, de most is van kettő. Volt inverteres hegesztő is. Még porszívó. Most éppen műveleti erősítő táphidegítésén agyalok. Már régebben felmerült, hogy nem biztos hogy jól csináljuk. Vegyük például az Mc33078-at. Az adatlapját szerint is a negatív tápsín oldalról rosszabb a tápelnyomása, mint a pozitívon. Persze, mert a negatív táphoz csatlakozik belül egy földelt emitteres VAS fokozat, aminek van egy kondenzátor a bázis-emitter között. Ez a frekvencia növekedésével egyre érzékenyebbé teszi a negatív tápot a zavar bejutására. Lehet, hogy nem a két tápsínt kellene a GND-hez hidegíteni csak a negatívat. A pozitív sint pedig a negatívhoz. De ez sem biztos.
Valami félrement. Az ADA4870-t csak az itteni, minél magasabb felső határfrekvencia annál jobb hangminőség berögzülés miatt említettem... ( egyébként az ára 7.833 Ft nettó jelenleg: https://www.digikey.hu/hu/products/detail/analog-devices-inc/ADA487...916405 )
Az említett célra, PA erősítőnek csatornánként egy szál OPA1633-t használnék: https://www.ti.com/lit/ds/symlink/opa1633.pdf?ts=1700345671816&...s.html Egyébként, még véletlenül sem csak annyi, hogy "csak be kell forrasztani néhány lábat oszt kész".... A hozzászólás módosítva: Nov 19, 2023
A porszívó a legjobb. Vagy a hálózati kábel van eltörve, vagy el van dugulva, vagy csapágyas/szénkefés/forgórészes/triac. : ) Ha véletlenül úgy teszik fel a kérdést, hogy értek-e porszívókhoz, azt felelem, hogy nem. Ha másképp, akkor ráfaragtam.
Ezen a tápelnyomáson szerintem nincs mit agyalni. Olyan amilyen. Jó tápegység kell. A pozitív táp negatívhoz hidegítése nekem még sose jött be. Furcsa, perec alakú jelek keletkeznek a tápban. (A perec csak vicc volt.) Kiizzadtam ezt a táp/muting nyákot. Remélem jó lesz. A dobozt hozta, hogy van hozzá. Nem lehet táncolni benne, éppen, hogy beleférek.
A Digikey-nél úgy tudom (lehet ezt is rosszul), hogy 60 dollár a posta. Ennyiből cakk-pakk kijön az egész belseje diszkrétből. Nekem az is számít, ha nem is sokat keresek, de legalább ne én fizessek azért, hogy dolgozhatok. Felénk nagy szegénység van.
Pedig előfordul hogy majdnem mínuszos a bevétel.
Trafó javítás: Fél kiló 0,75mm-es a primer, a szekunder 40 deka 0,45-ös, meg további 1,5mm-esből 4 darab fűtés, és még egy 1,2mm-es szintén fűtés. 1,5-ös és 1,2-es van itthon, de a többit velli kell. Minimum 1kg a vásárolható tétel, ami kb 7000 plusz áfa. A Hestore árul fél kg-ot is, de az maga 10 ezer. 22736 forint szállítással a két guriga. Az itthoni huzalom az ajándék hozzá, meg a szigetelő anyag és a kivezető vezetékek is. Postán jött a készülék, én is postán adtam fel 3000 forintért. Amikor kimondtam hogy 30 ezer, soknak találta. Ha nem számolom az extra költségeket, kemény 4 ezer pénzt kerestem rajta. Vagyis csak majdnem, mert vettem még zsugorcsövet is. Persze most van két félguriga huzalom itthon, hogy ne férjek el tőle. Ráfogom hogy presztízs munka, és akkor nem számít a haszon anyagi része.
A Digikeynél is ingyenes 15000Ft fölött.
Ezt tényleg csak hobbiból lehet csinálni. Javítani sem éri meg és gyártani sem. Ezt pl. bevállaltam 60-ért. Ebből 8 volt a nyák, 4 ezerért vennem kellett trafót, a többi volt a fiókban, de azokat is meg kellett vettem valamikor. Elmolyolok rajta legalább 80 órát... szerencsére nem tudok számolni, hogy vajon milyen órabér jönne ki. Viszont élvezem csinálni, megint tanulok valamit, tapasztalatot szerzek, a többi meg egyáltalán nem számít. Jól érzem magam a bőrömben. Megyek nyákot festeni.
mcc: Köszönöm, ezt jó tudni!
A kocsmába járástól biztosan jobb elfoglaltság.
Ez a nyák készítés mindig a legrosszabb része az egésznek. Lehet Kínában gyártani profi minőségben, de van amikor holnapra kellene. Na akkor jön a vasaló. De át akarok térni a hideg transzferre, azaz alkohol+aceton. Nálam vízmentes denaturált szesz+toluol. Jó nyák festést!
Tegnap fúrtam-faragtam, ma bedrótoztam... még mérni kell... aztán próba.
Olyan gyorsan dolgozol, hogy követni is nehéz. Pár napja még csak a 30 tranzisztor/csatorna témát emlegetted, most meg itt a bedobozolt készülék.
Minden elismerésem. Szép.
Köszönöm! Muszáj vele haladni mert nem is ezzel kellene foglalkoznom, hanem a végfokkal. Ez csak szabadidős program volt. Nem lett százas, túl sok benne a vezeték (ezeket az aljzatokat hozta a doboz mellé. hogy ezekkel kéri és ebben az elrendezésben). Meg nem akar pirosra váltani a LED túlvezérlésnél... azt a diff. erősítőt kicsit benéztem. Amúgy az erősítő része jónak tűnik, majd holnap kipróbálom, mára elegem volt.
Megvolt a próba. Nyitott bemenettel nagyon halk sustorgása van a Meyer doboznak, brummja nincs. Ha bekapcsolom a meghajtó erősítőt, annyi történik, hogy némítás után zöldre vált a LED. A zaj nem változik. Ha a CD játszót és az előfokot is bekapcsolom, szól : ) Mocsok jól szól ez Meyer, hifiben is megállná a helyét. Mélye természetesen nem sok van, de fülre tényleg lemegy 70 Hz-re. Úgy 1 kW környékén már kicsit hangos. Ha megkapja azt a 10 Veff bemeneti feszültséget, már elkezd torzítani, de abban a pici műhelyben ez a hangerő már a fájdalomhatár környékén van. Kinéztem az ajtón, a macskák kiköltöztek az udvarra : )
Volt bennem egy kis feszültség/izgalom/drukk, hogy minden úgy sikerüljön első nekifutásra ahogy elképzeltem (hajnali kettőkor már a műhelyben voltam). Szerintem jó lett. Nem bántam meg, hogy diszkrétből építkeztem és nem opampokból... és ez így nagyon jól is szól. Az indikátor miatt szét kellett szednem egyszer (5 perc alatt ízekre lehet szedni páka nélkül) de most már az is szupi... 10V-nál sárgára vált, klippelésnél pirosra (némításkor meg kékre).
Tegnap óta agyalok rajta, de most már megkérdezem, hogy a 230-as aljzat földelése nem lesz bekötve? Vagy hogy lesz?
Nem lesz bekötve a földhurok miatt. Ez biztonsági trafó. A panel alatt van szigetelőlap. A hálózat mindkét pólusán 200 mA-es biztosíték. Nyugodtan aludhatsz, nem fog agyonrázni senkit.
A macskák bár szétszéledtek, de egy süket hattyú ott ül az asztal alatt. Azt nem zavarja. Legalábbis a hősugárzóval első pillantásra hattyúnak, vagy inkább kanalas gémnek látszott.
A hozzászólás módosítva: Nov 22, 2023
|
Bejelentkezés
Hirdetés |















