Fórum témák
» Több friss téma |
Fórum » Elektromos sertéskábító
Azt esetleg nem mérted,hogy hány mA-ad le különböző feszültségeken?
A leadott áram a feszültség és az ellenállás függvénye. Nagy valószínűséggel nincs a szerkezetben túláram védelem (a hazsnálati utasításban szigorúan tiltva van a villák fémes összezárása), nem mertem 220 Ω-tól kisebb ellenállással terhelni. Ahogy össze van rakva, kb. javíthatatlan. Ha jól tippelek, a Step-up konverter pusztul elsőként.
38 V / 220 Ω = 172.7 mA.
Van nálam két kibontott panel az alsó szerintem egy astabil multivibrátor lehet
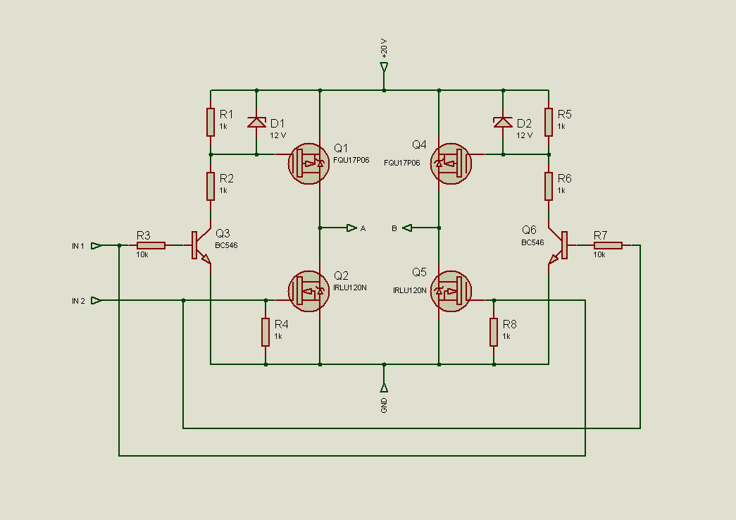
Könnyen lehet, hogy az vezérli a H-hidat, az oszcilloszkóp szerint nincs holt idő (dead-band) a H-híd vezérlésében.
Az a baj,hogy minden levan pancsolva
Nem tudom kibogarászni a képről. A poti, amivel az "erősséget" állítod be, egy olyan panelre megy, mint ami a mellékletben is látható? A gyári kék trimmer helyére lehet kötve és ha minden igaz, ezen a panelen van cserélve a dióda egy nagyobb teljesítményűre (a képen bekarikázva). Én így láttam, amikor belenéztem egy ilyenbe.
Igen,de a dióda értéke meghatározhatatlan és az alsó panel amire a step up rávan ragasztva az is megfejthetetlen számomra. Azt viszont elképzelhetetlennek tartom,hogy aki szériában gyártotta a készülékeket neki állt nyákot gyártani. Ilyen panelt viszont sehol nem találok.
Szia. Biztos vagyok hogy valakinek megvan a kapcsrajz/dokumentáció-ja.
Nem valószínű,hogy ezt valaki közkincsé fogja tenni...
Az értéke szinte lényegtelen. Kell egy nagyobb áramú schottky dióda és kész. De, ha jobb step-up konvertert használ az ember, akkor eleve nem kell cserélgetni benne semmit. Az eredeti diódával is működik a modul de nagy valószínűséggel könnyen tönkremegy, előbb, mielőtt az IC dobná fel a talpát.
Távolkeleten fillérekért gyártanak NYÁK-ot, ez ma már egyáltalán nem kihívás. Egyedileg tervezett és gyártatott panel, kereskedelmi forgalomba soha nem került, ezért nem találsz. A feszültségfigyelő modul, az akkuk, a töltőáramköre (3s1p vagy 2s1p) is készen megvehető. 60-70 Hz-re teljes H-híd nem kíván sok alkatrészt. Meghajtásra lehet használni pl. PIC10F320T-I/OT mikrokontrollert is (kb. 300 Ft/db.). A hozzászólás módosítva: Feb 2, 2024
Szia. Úgy van.
Nem hinném,hogy egyedileg gyártott panel lenne benne....
Mellékelek egy képet a két panel között bekarikáztam a különbséget
Valamint ha összehasonlítod a két alaplap alakját az sem egyforma. Ha ezt én állítom elő vagy a részemre készítik az bizony hajszálpontosan egyforma. Ezt bizony ő valami kínai áramkörből alakítgatta át és azért más mindegyik darab mert attól függött mikor milyenhez fért hozzá
Szia. Szerintem is.....mikor milyet kapott.
Elnézést, talán nem fogalmaztam egyértelműen.
Egyrészt menet közben lehet alakítgatni/feljeszteni a rendszert (a változtatás jogát fenntartjuk szöveg), lévén sorozatgyártott termék, még ha nem is nagy példányszámról beszélünk. Másrészt megtervezed a NYÁK-ot, a fájlokat elküldöd távolkeletre, két hét múlva hív a futár, hogy itt a 100 db., gyári minőségű NYÁK-od, amiért korábban 12 000 Ft-ot fizettél pl. a JLCPCB-nek. Nem vagyok teljesen képben az árakkal, lehet, hogy túlzok és fele ennyiért is elvállalják. ![]() Nem egy elérhetetlen dolog ez ma, sőt, ettől nagyságrendekkel bonyolultabb NYÁK-ot is vállalnak. Magyarán attól, hogy gyári minőség, még lehet egyedi, itt, ezen a fórumon is szinte heti szinten mutogatják a fúrumtagok, miket gyártattak szinte gombokért. Itt van pár példa: Egy viszonylag egyszerű: Bővebben: Link, és egy igen bonyolult: Bővebben: Link. Első ránézésre mindkettőről az mondaná az ember, hogy nem egyedi tervezés, hanem valamilyen gyári, a piacon is forgalmazott dolog, miközben nem.
Teljes mértékben igazad van,ha gyártásba kezdenék én is így csinálnám. Viszont borzasztó nagy szórás van a készülékek között,mind a nyákok alakja mind a teljesítmények között. Ha jól emlékszem Te 35-38v-t mértél a villákon én 49v-t.
Idézet: Úgy tűnik, te többel is összefutottál. Ebben érdemben nem tudok nyilatkozni, én csak egyet kaptam, azt is csak egy délutánra/estére. „borzasztó nagy szórás van a készülékek között” Én 20 - 38 V-ot mértem a kimeneten de ha van kb 50 V-os változata is, akkor ez is magyarázhatja az eltérő NYÁK-okat. Vagy a kb. 40 V kevés vagy az 50 feleslegesen sok. Működés közben nem láttam de akitől kaptam azt mondja, működik, ahogy kell. De, hogy legyen valami érdemi dolog is, mellékletben egy H-híd, én valahogy így csinálnám.
Nem felesleges az 50v. A 200 kilósat a vezetékessel 40v-n fogom. Egy 300 kilósnál jó az 50. Jövőhéten teljesen letakarítom a panelt akkor szerintem többet látunk.
Egyébként szerintem az sem mindegy mikori gyártmány amit éppen vizsgálsz. Néztem a H-hídad rajzát viszont ezeken amik nálam vannak csak 1 db FET van. Az nem lehet,hogy ezen csak magában az astabil multivibrátor van?
A kérdésre nem tudok érdemben válaszolni. Az a baj, a gyenge minőségű képekről kb. semmit nem lehet kitalálni. Van ott még két IC. Ilyen/hasonló tokozásokban is lehet kapni FET-et (egy N és egy P vagy két N és két P csatornás).
A kapcsolási rajzba olyan alkatrészeket írtam be, ami éppen van itthon és/vagy előszeretettel használom más alkalmazásokban. Igyazábol csak az alapelvet próbáltam szemléltetni.
Akkor így,hogy mindenről le lett csiszolva az érték ez akár mehet a kukába mert nem lehet megállapítani gyakorlatilag semmit. Ha jól értem.
Szia! A step up kimenetén van az sr5100 egyik lába a másik láb pedi a gyári dióda mindkét forrasztási pontjára lett forrasztva?
Az az állítólagos 40Volt, egy 250-300kilós állatnak kevés, még akkor is,h impulzusáram.
A románok megelőztek minket
ez egy túlbonyolított kínai hányinger, smd'panel, ezzel a rózsaszín trutyival leöntve.
Ráadásul javíthatatlan. A hozzászólás módosítva: Feb 10, 2024
Nincs ezen semmi túlbonyolítva. Step-up konverter, H-híd és annak a meghajtója. Amit lehetett, megvett készen az illető. Ennyi, nem több. Sőt, annyira egyszerű, hogy még a holt idő sincs (dead-band) a H-híd meghajtásában, azt azért nem ártott volna.
A trafósommal 250 kilósat 45 volton simán fogom
Biztos,hogy készen vette csak nem tudjuk,hogy keressük. Az elleneállásokból is látni,hogy a kínai ipar remeke...
|
Bejelentkezés
Hirdetés |














