Fórum témák
» Több friss téma |
Fórum » Kapcsolási rajzot keresek
Témaindító: Kallai Csaba, idő: Márc 11, 2006
Témakörök:
Hello!
Esetleg valami ilyesmire gondoltál? Kicsit több a maradék feszültsége mint illene, de... üdv! proli007
Pontosan ehez a tipushoz nem találtam de van kissé régebbi tipushoz rajz, talán segit az is. Írd meg hová tudom küldeni mert 7 mega fölött van.
Eredetileg a motormeghajtáshoz ULN 2004-et akart használni,mostmár nem tudom mi a helyzet.
BEHRINGER UB2222FX-PRO ,keveröpult kapcsolási rajzát keresem : ha megvan valakinek segitsen ! A tápja érdekel különösképpen !Hali .
Szia
Rajzom ugyan nincs hozzá, de egy időben rengeteg behringer keverőt javítottam, ha tápgondod van akkor szinte biztos, hogy a szekunder oldalon valamelyik dióda szakadt meg (amiket javítottam táphibával ott ez volt a baj). Sajnos eléggé alulméretezik behriék a tápokat, ezért hajlamosak elpukkanni. Ha nem boldogulsz szivesen segítek. üdv
Szia,nagyon köszönöm hogy ,gyorsan reagáltál! A gon-
don az hogy most a nagy melegekben (teraszon játszom zenélek)annyira megmelegszik hogy a effekt - procija hangos ! engem zavar! A TOP 245Y táp IC me- legszik legjobban .Valóban kicsi az a táp ! Mit javasolsz mit tegyek !
dewid1354@freemail.hu Kösszi, majd megnézem.
Hello!
Tekintve, hogy WG kicsit össze - vissza kapkod, elég nehéz követni. De az ULN-ben minden tranyónak emittere közös, elég nehéz lesz vele H hidat készíteni. üdv! proli0007
Szia!
Attól még nem egyszerű a helyzet. A meghajtó kimondottan közöl emitteres kapcsolásra készült. A bázisban ott van egy 10kohm (ha jól emlékszem). Ez eléggé akadályozza a közös kollektoros használatot. Viszont közös emitternél, meg segédtáp kellene meg szintillesztés. "Ekkora teljesítmény"esetén meggondolandó, hogy mivel kűzd az ember. A tranyók párhuzamosítása, sem egyszerű. Akkor meg minek az erölködés. Szóval volt egy kollegám Dorogon, aki az órájából fekimérőt, a frekimérőből digimultit szeretett volna készíteni... Szerintem meg cipőt a cipőboltban... ahogy régen reklámozták. Tehát vagy abból főz az ember ami az asztal sarkán van, vagy cél IC-t használ, mert abból is sok féle van. De a célszerűség azzért mindig szem előtt tartandó. (De azért én is szeretek mindent másra is használni mint amire való. )üdv! proli007
Sziasztok, nekem jó lenne egy olyan limiter kapcsolási rajz, vagy esetleg egyéb megoldás, amit frekvencia mérő elé tudnék tenni, hogy ne csak TTL-szintet fogadjon a műszer. Ha esetleg valakinek van ötlete, szivesen fogadom.
Üdv: Doncso
Szerintem az egész amolyan hangosan gondolkodás volt WG részéről,ami nem baj,úgy gondolom,hogy a rajzod megoldja ezirányú igényét.
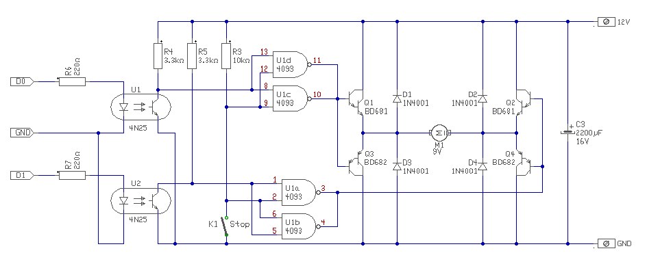
Tökjó köszönöm pontosan erre volt szükségem ezt megcsinálom pár példányban és kész is az univerzális bármire köthető (legalábbis ami nekem kell) motorvezérlésem.
(sajnos igazad van össze-vissza kapkodok főleg mivel nagyon kevés időm van elektronikával foglalkozni viszont nagyon érdekel a téma). Azért haladok szépen előre .Ez a BD682(681) ez egy sima tranzisztor vagy ez már egy ilyen Darlington cucc egyben? (Az adatlapját nem tudtam 100%-san értelmezni). Ha jól értem akkor kell 2db 681-es és 2db 682-es?
Hello!
Igen, ez egy "gyári" darlington tranyó, és 2-2db kell belőle. (Ha az áramerősítési tényezőt nézed, akkor kapásbol látható az adatlapon, mer 1000 béta feletti sima tranyó nem igazán van) üdv! proli007
Köszönöm, gyorsan be is vásárolok belőle.
A látszólagos kapkodásom végeredménye egy automata nyúlketrec lesz csak mivel sok modulból áll össze így gondolom aki csak a fórumot látja nehéz követni. Ha elkészül felteszem az egészet a netre .Remélem a nyúlnak is tetszeni fog különben ez is a rókáé lesz. (ez a rész a ketrec nyitását és az ételadagolót fogja működtetni egyenlőre LPT portról később, ha megy AVR-ről)
Kapacitív érzékelő kapcsolási rajzot keresek. Tudna valaki segíteni? Előre is köszönöm.
Sziasztok !
Elnézést de segitségeteket szeretném kérni! Villámcsapáskor elszállt (de nincsenek bent égésnyomok) egy Monacor tipusú PA900 erősitő és mixer és ennek kellene a kapcs rajza ha valaki eltudná küldeni vagy az eleérési helyét megadni . Üdv
Biztiket nézted? Rajzot nem hiszem h fogsz találni hozzá.
üdv tudsz egy képet csatolni
mert nekem a :google:
Végül is a gép már félig kész a vége megy de a bemeneteknél van egy csomo NJM4560L IC és még itt kellene bogarásznom rajta mert az a panel nem indul el!
Nézd csak mit találtam neked (oldal közepén ahol az IC neve van közepes méretben)
jah és :google: üdv!
Szió!
Kösz az infót de az IC bekötése nekem is gut csak a készülék komplett rajzára áhitozom! Üdv
Szisztok
én abban szeretnék a segítségeteket kérni hogy 1db mikrokapcsolóval megvalósjtható-e az hogy mikor a mikrokapcsolót kapcsoljuk meghúzzon 1 relé és mikor mégegyszer megnyomjuk akkor meg elejtsen a relé. az öntartáson már gondolkoztam de nem tudom hogan lehet a bontását megoldani 1 db mikrokapcsolóval. segítséget előre köszönöm.
Kell hozzá egy flip-flop ( tároló ) áramkör. Bővebbet csak az alkalmazás ismeretében tudok írni. (valahonnan tápfeszt kell adni neki, 3...15V-ot)
Szia
nekem ez egy erösítő monitor kapcsolója lenne de mindenképp csak 1 mikrokapcsolóval tudnám megvalódítani annyit szeretnék tőle hogy mikor kapcsolva lenne a mikrokapcsoló akkor meghúzzon a relé és mikor megint kapcsolva lenne akkor elejtsen.
Szia
találtam egy rajzot ami szerintem nekem megfelene csak énekem 24V-os relét kell hogy kapcsoljon. www.freeweb.hu/bss/index.php?id=299
Sziasztok!
segítségre lenne szükségem: egy 3 fázisú dahlander motor bekötési rajzára lenne szükségem.
Szia
találtam neked bekötési rajzot egy picit vihartvert kivitelben de azért remélem tudod használni ha esetleg nem jó akor szólj és megpróbálom mégegyszer. Üdv
Köszönöm a gyors segítséget! Majd értesítelek, hogy jó lett-e?
Hello!
Ha csak ez a gond... üdv! proli007 |
Bejelentkezés
Hirdetés |





)






