Fórum témák
» Több friss téma |
Fórum » LED-es kivezérlésjelzők
Témaindító: KeserűCukor, idő: Márc 27, 2006
Témakörök:
Tetszik !
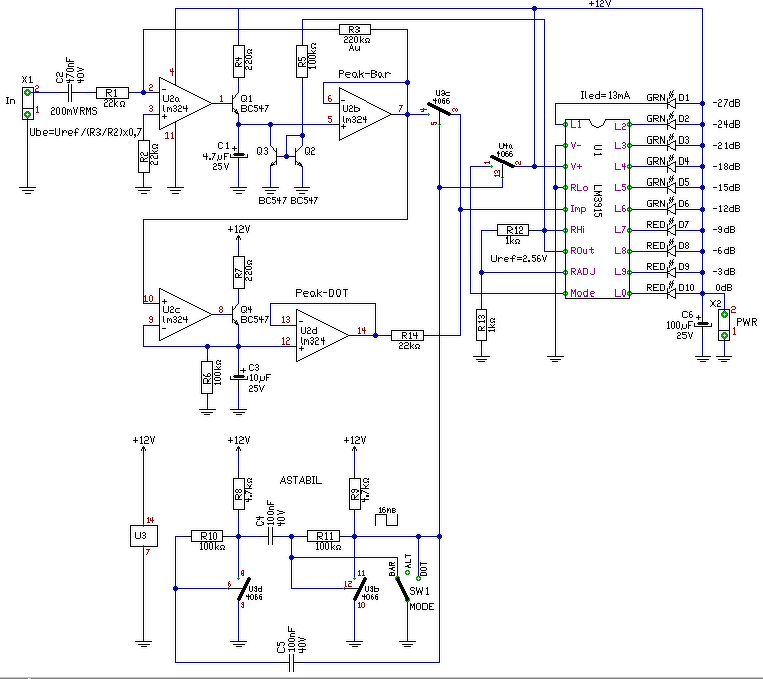
Sziasztok!
Itt vagyok egy újabb kapcsolással az Elektor magazin 2003 július számából. Autóba menne a csikktartó helyére. Ismerős valakinek a kapcsolás? Köszönöm!
Ez egy klasszikus kivezérlésjelző, klasszikus led-ekkel. Akkoriban még nem volt ilyen led választék mint manapság. Csak biztatni tudlak, hogy megépítsd !
A hozzászólás módosítva: Jún 29, 2023
Építsd meg tedd be az autóba aztán majd ha éjjel vezetsz nem hallgatsz zenét (nappal meg minek ?) Egy autóban értelmetlen a "csicsa" ha vezetsz úgysem azt figyeled ,ha meg igen akkor nem fogod tudni miért is mentél bele az előtted fékező autóba ...
Köszönöm az infót!
Nem az én autómba lesz, csak ilyet kértek tőlem, kifejezetten a kapcsolásra vonatkozott a kérdésem.
Én álltam hozzád pozitívan, és te a negatívnak köszönöd meg !!!! Öcsémmmmmm!!!!
Nem negativ vagyok hanem láttam már villogó fényt autóban (én építettem beraktam az autómba aztán egy hét után kiszereltem ) djkoko Ha nem neked lesz főleg nyugodtan építsd meg (jópénzért bármit)
![]() A hozzászólás módosítva: Jún 30, 2023
Szia!
Köszönöm szépen, jól működik!
Egyenlőre csak kép van, de készítek videót is
Hello! A stabit hűtsed, főleg ha "ordibálni" fog..
Sziasztok Mesterek!
Lenne a képen látható kivezérlésjelzőm, egy erősítőből bontottam, abban 0-100 wattig mért, vagy jelzett. Mit kellene módosítanom, hogy kisebb teljesítményre jó legyen? Köszönöm!
Hello! Ki kellene rajzolni az elejét és akkor meg lehetne mondani. De azt sem írtad, hogy mekkora teljesítményre/hangszóró ellenállásra. (Így még az sem tud válaszolni, aki tudna, mert nincs mire.)
De elsőként talán a P1 trimmert kellene áttekerni a másik oldalára..
Szia!
A 6-os jelölés a bemenet, utána a trimmer, onnan R11 850K az 5532 nem invertáló bemenetére. Gondolom ezt kellen kisebbre cserélni. 10 Wattra kellene.
A 100W 8 ohm-on, kb. 28V a 10W ugyan ezen 9V. Tehát kb. 3-szorpsára kell növelni az érzékenységet. Pld. az R11-et 270k-ra cserélni, ha az határozza meg.
De egy kis 9V-os trafóval meghajtva (terheletlenül több lesz) megtudhatod mit tettél..
Sziasztok!
LED-es VU-métert építenék. Itt a fórumon rengeteg rajz van. Az Alkotó féle "retro" jellegű íves skálájú tetszik. Ehez hasonló rajzot találtam amit megépítenék. Ezt megépítette-e már valaki? Mi a vélemény róla? Szép Napot Mindenkinek!
Idézet: „Alkotó féle "retro" jellegű íves skálájú tetszik.” Akkor miért nem építed meg azt? Alkotó úr garantáltan jó kapcsolásokat, és kiváló nyákokat ad közre!
Szia!
Mert minél egyszerűbbet szeretnék. Elég a 10-es skála és lehetőleg egyoldalas NYÁK. Ez a kapcsolás szimpatikus nekem, de nem szeretném feleslegesen megépíteni. Ezért kérnék véleményt róla attól aki már elkészítette. Alkótó munkáit nagyra értékelem, néhány közreadott NYÁK-ját megépítettem és nem csalódtam benne. Viszont a kétoldalas maratás nem az én műfajom... A hozzászólás módosítva: Márc 17, 2024
Írj rá Alkotóra! Lehet, hogy van hozzá nyákja!
Van ilyen panelem, és a több tagból álló skála sokkal-sokkal látványosabb. Mivel ez egy látványelem, ezért ezen éppen nem érdemes spórolni.
A hozzászólás módosítva: Márc 17, 2024
Sziasztok!
Pár oldalt visszalapozva található két projekt, az egyik egy 19 ledes, a másik egy feltúrbózott 10 ledes VU meter. Szöget ütött a fejembe, mi lenne, ha ezt a 2 projektet kombinálnánk, így virtuális ceruzát ragadtam, és összeollóztam. A működőképességében közel sem vagyok biztos, sem az alkatrészekben, sem az értékükben (nyílván, azt érintve amit én ollóztam össze). Mennyire tűnik életképesnek a kapcsolás? Mit kellene módosítani? Mellékeltem a 2 eredeti, valamint az én (V1) ollózott rajzom is. Tisztelettel, Roland
Mi a cél?!?
Az alkatrész temetőn túl.. Bizonyos szint felett mikrovezérlő bevetése észszerűbb! Én mivel vannak nyílt projektek ami így egyszerűen utánépíthetőek.
Analógban a peak-hold nem egyszerű! Csak egyetlen lednek kell égve maradnia.
A megfelelő LEDBAR hosszhoz több IC kell, ha mindegyik LED meghajtó tudja a P-H funkciót, akkor mindegyik tárolni fogja a legmagasabb értéket, tehát több led is égve maradhat. Ha csak a legutolsó tudja, akkor csak abban a sávban lesz P-H funkció! Ha feltétlen ragaszkodsz az analóg kiértékeléshez, mert az tuti realtime, akkor is a hibrid megoldást javaslok ahol a led meghajtókkal párhuzamosan kapcsolt MCU(és benne lévő programja) megvalósítja a P-H funkciót, bekapcsolva tartja a megfelelő ledet! Egyébként vannak eléggé gyors procik, nem veszed észre a kiértékelés idejét! Kivezérlés jelzőhöz nem feltétlen kell ws28xx LED szalag, kommersz ledek is jók! Ha pedig a lúd legyen kövér: https://www.hobbielektronika.hu/forum/szines-animalt-kijelzesu-hang...izator A hozzászólás módosítva: Márc 18, 2024
Szia!
Láttad már EZT?. Már több példányban megépítettem, és nagyon elégedett vagyok vele. Minimális alkatrészigénye van és minden meg van hozzá (NYÁK, HEX.) Még elé biggyesztettem Proli007 csúcs egyenirányítóját is.
Izgalmas, köszi a linket, és a magyarázatot! Egyelőre maradnék a fent említett alkatrésztemetőnél.
Szerte szét a lakásban sehol sem találom a dugdosós próbapaneljaimat, így azok előkerüléséig sajnos nem igazán tudom tesztelni az elgondolt megvalósítást, ezért is dobtam be ide az ötletet, hátha addig kapok némi okítást, javítást.
Nem találkoztam még ezzel, tetszetős a videó alapján, köszönöm a linket. Viszont PIC égetéshez semmi eszközöm (bár lehet arduinoval is meg lehetne oldani az égetést). No meg, amennyiben lehetséges, szeretném a fenti elképzelést megvalósítani.
Idézet: „ehet arduinoval is meg lehetne oldani az égetést” Kicsit macerás, mert kell hozzá 12 volt, de nem lehetetlen: Így
Szuper kis cucc, két bajom van vele: PIC van benne, és multiplexet használ. Ezeket én nem szívlelem!
|
Bejelentkezés
Hirdetés |























