Fórum témák
» Több friss téma |
Mielőtt kérdezel, a következő két dolgot ellenőrizd!
I. A helyes tápfeszültségek megléte.
II. A kimeneten van-e egyenfeszültség.
Élesztés.
Még nincsen rendelkezésre álló tápfesztültség. Először a végfokotbépítem meg, aztán tekerek hozzá trafót a kíván tápfeszültségre.
A TDA-hoz képest látványos javulást például szimmetrikus felépítésű áramkörrel érhetsz el. A front csatornákat ±20 V-tal, a szubot ±40 V-tal tápláva ütőképes lesz a házi-mozi rendszered.
Sziasztok!
Olyan kèrèssel fordulok hozzátok hogy megszeretnèm èpíteni ezt a kapcsolást,ès azt szeretnèm kèrni hogy áttudnátok nèzni hogy megèpíthető e? Köszönöm!
Szia! Úgy nézem működőképes. Minőség és hatásfok tekintetében azért vannak aggályaim.
Szívesen meghallgatok minden èpítőjellegű tanácsot.
A hozzászólás módosítva: Máj 3, 2024
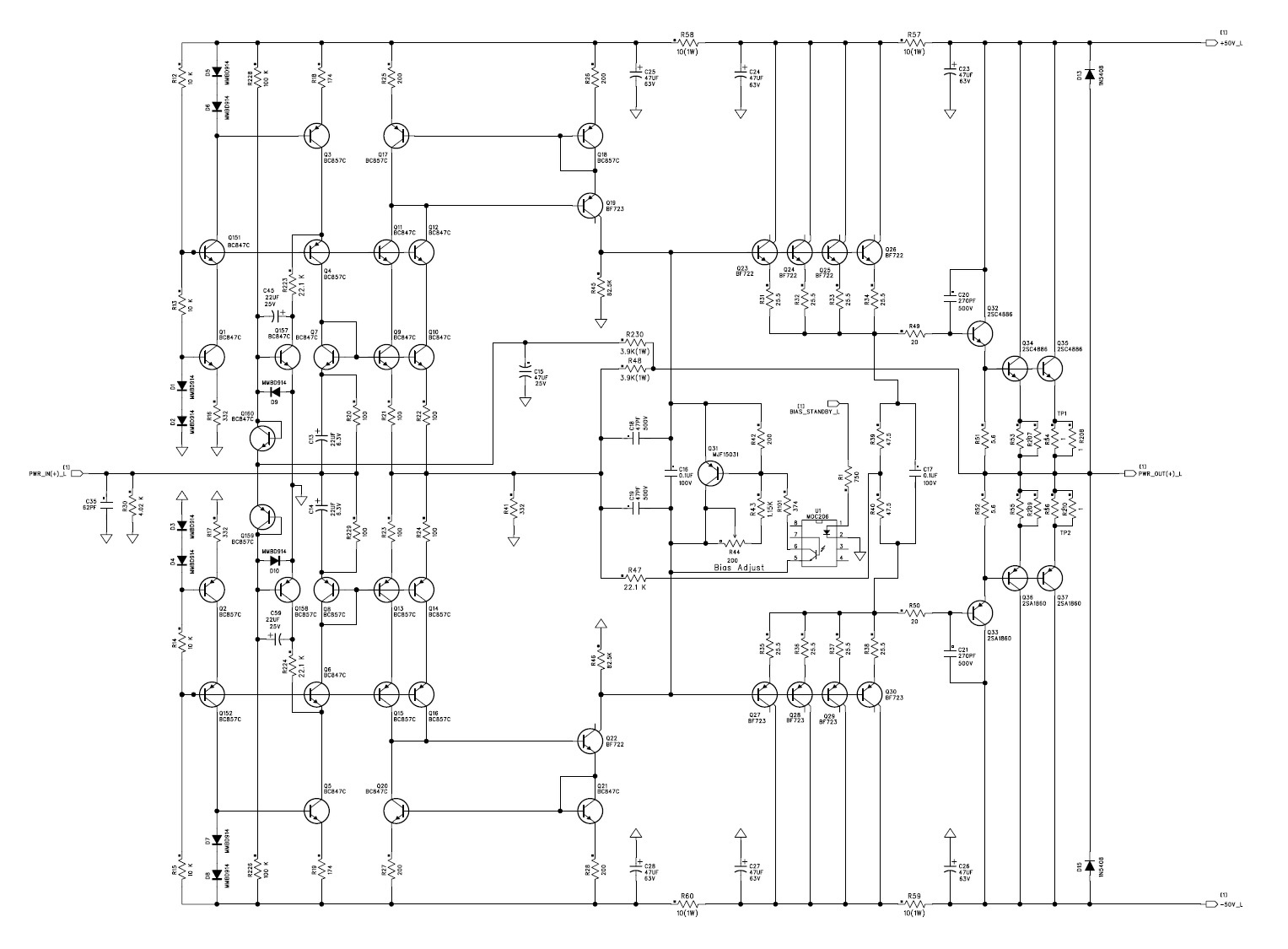
A bemeneti fokozat a T1 helyett megérdemel egy műveleti erősítőt. A teljesítményfokozatban a BD tranzisztorokból kialakított tripla darlington és a nagy emitter-ellenállások miatt hatalmas a maradékfeszültség, valamint a hidalás miatt mindez duplázódik. Hozzávetőleges számításom alapján 300-400 W vehető ki az erősítőből, miközben annyit fűt mint egy 1000 W-os.
Akkor ez nem a legjobb választás?
Ma már vannak jobb alkatrészek is, ezért érdemes mélyebben belemenni abba, hogy igazából mit is akarunk.
Lehet hogy hifihez kell erősítő, lehet hogy tucc-tucc dB versenyhez, de lehet hogy mélyláda meghajtáshoz. Aztán ha már épített, akkor érdemes megnézni mi van otthon alkatrész. Ez a rajz éppen olyan, hogy ha minden alkatrész ott lapul a fiókomban, akkor össze lehet rakni. De ha boltba kell menni a lényegi részekért, azaz trafó, végtranyók, pufferkondik, akkor inkább ne ezt.
Bennem is az a kérdés fogalmazódott meg, hogy ez attól függ, mire szeretnéd használni?
Milyen célból akarod megépíteni?
Üdv!
Van itthol minden cucc hozzá, de kimondottan csak a kíváncsiság motívált hogy milyen lehet.
Ahogy reloop is írta, mind hatásfok, mind hangminőség terén hagy kívánnivalót maga után.
Es milyen nyakra es kontrukcio mellett epitened meg? Van hozza nagyobb doksi vagy link?
Van hozzá kapcsolási,ès beültetèsi rajz
Egyoldalas nyákra. De most ez hogy jön ide ez a kèrdès?
Sziasztok!
Segítséget kérnék a következő helyzet értelmezésében: Megépítettem egy TDA2052 példa kapcsolását a datasheetjéből (mellékelve). Valamiért nekem mindig a kimeneten a minusz tápfesznél 1-2V-al több mérhető. Mit ronthatok el? A kapcsolás nem túl bonyolult. Az elektronika breadboardon van összerakva, trafóról 2x 17V AC graetzen egyenirányítva, 2x 6800µF kondikkal, így +/- 23V DC-m van, erről hajtom. Amiket eddig próbáltam: -másik táp (2x 12V AC) -másik diódahidak -másik kondik -másik breadboard -összes alkatrész cseréje -TDA2052 IC cseréje más forrásból (bár mindkettő alis) -a hármas lábon lévő fesz osztó helyett egy 10k potival feszosztó, így állítható az érték -5 és 7-es lábon a bemenet közösítése, hogy ne legyen rá befolyással a mute/standby állapot -bizonyos lábakról lekötni az alkatrészeket ideiglenesen Ezek mind nem vezettek eredményre, a kimenet továbbra is kb - tápfesz (esetemben -21V). Tudnátok tippet adni, hogyan tudnám a hibát feltárni? A kimeneten jól gondolom, hogy alapból középtápfeszt azaz 0V-ot kéne mérjek? Minden segítséget, tanácsot szívesen veszek. Köszönöm! A hozzászólás módosítva: Máj 6, 2024
Szia! Leírnád mekkora és milyen polaritású feszültség mérhető az IC lábain, akkor tudnánk segíteni.
Vajon lehetséges még a világon sosemlátott új kapcsolásokat összehozni mások kapcsolásainak lényege meglátásával?
Itt van egy S.A-tól kapott újabb fajta Krell végfokból legyszerűsített Krell gyökerű teljesítményerősítő áramkör bárkinek. Még nem raktam össze. Annyira egyszerű, hogy működnie kell. A trükk az, hogy a meghajtó egymásba hajlított áramtükrökből áll, emiatt tranziens torzítás egyáltalán nem fordulhat elő benne. A kapcsolás végén egy kicsit módosított Sziklai kapcsolás látható, a lényeg, hogy a meghajtók soha ne zárjanak le - ez egyfajta kvázi A-osztályú működést generál. Az első néhány Wattnál szobahangerőn ki kell jönnie a kapcsolás nagy előnyének - kb. 3MHz-ig érzéketlen a szomszédra, a mindig jelenlévő műsorszórókra. +-15V-ról tud működni, persze a nyugalmi áramot beállító ellenállásokat cserélni kell, egy potival igazodni kell a nagyobb tápfeszültséghez - ez ajánlott Új kapcsolás. A kis tranzisztorok lehetnek 2N5551 és 2N5401. A TIP darlingtonok miatt csak +-35V-ot szabad rátenni. 50 V esetén a TIP-eket meg kell duplázni. A műveleti erősítő szabadon cserélhető. Jó szórakozást egy soha nem látott kapcsolással. A hozzászólás módosítva: Máj 7, 2024
A kapcsolás rajz és a funkció táblázat alapján, nem +5V-ra kapcsol be az áremkör, hanem a mindenkori negatív tápfesznél 5V-al kisebb pl. jelenleg - 18V nál. Az írásodból nem lehet kideríteni, hogy te a 3-as bemenetre +5V-ot kapcsolsz-e, vagy -18V-ot, ami -23V tápfesz esetén lenne helyes. A "Figure 15"-nél tökéletesen értelmezhető - melyik a referencia pont az 5V vonatkozásában.
A hozzászólás módosítva: Máj 7, 2024
Ki tudnád tenni valamilyen látható formátumba? A' fészbukra' elvből nem megyek fel.
Jó reggelt!
A következőket mértem: 1. láb: -11.32V 2. láb: 13.68V 3. láb: 5.48V 4. láb: -13.62V 5. láb: -11.57V 6. láb: -10.71V 7. láb: -11.57V A 3. lábon több értéket is próbáltam a potival belőni, a datasheet -Ut+5V -ot ír, de végigskáláztam már -Ut-től +Ut-ig, hogy mire mit reagál, de semmi változás. Köszönöm a szakértést!
A 7-es bementi lábnál van a hiba. Az R1 jelű ellenállást valószínűleg a negatív tápra kötötted a test helyett.
Leellenőriztem, testen van. Az 5-ös láb is.
![]()
Rákattintottam a linkedre, de bejelentkezés nélkül nem látható a kapcsolás...
A saját meglátásaim:
- Amennyivel egyszerűbbek az áramtükrök, annyival szerényebbek lesznek a paramétereik. (de ez nem biztos, hogy baj) - A kimeneti fokozat nyugalmi áramának hőmérséklet stabilitása nem tudom milyen lenne a gyakorlatban. - A bemeneti opamp kapcsolása a QUAD405 megoldására emlékeztet, ami nem rossz megoldás, de ma már talán jobb lenne egy invertáló fokozat, és valamilyen korszerűbb opamp. - Jobban szeretem ha van védelem is az erősítőben - bár tudom, hogy van aki szerint ez ront a hangon. (+1 pont a D osztálynak ![]() A fentiektől eltekintve, akár jól is működhet.
Vajon milyen paraméter indokolhatja a Krell kapcsolásában a meghajtó fokozatban a 4 párhuzamosan kapcsolt tranzisztor alkalmazását? És nem 2, vagy 3, hanem 4.
Valami nagyon precíz, és sokat tudó audió analizátorral piszmoghattak hetekig, amíg ezt belőtték.
Indokolhatja az smd alkatrész alacsony maximális disszipációja, kis árama. Sajnos mostanra a jó meghajtók pusztultak ki leginkább
![]()
Biztonság kedvéért azért mérd meg valóban több mint 11 V esik-e az R1 és az R2 ellenállásokon, közvetlenül a lábaikon mérve.
Ha így volna, mik is lehetnek a hibák? Az R1, R2 jóval több mint 22k, esetleg szakadtak. Az IC hibás, vagy nem az a típus mint ami rá van szitázva.
Megmértem az összes ellenálláson eső feszültséget, közvetlen a lábakon:
R1 11.35V R2 13.16V R3 0.9V R4 0.42V R5 +/- 4mV között ingadozik (??) R6 21.2V R7 5.3V R8 0V R9 13.42V R10 13.42V R1-R2 értéke 21.4k |
Bejelentkezés
Hirdetés |