Fórum témák
» Több friss téma |
- Ez a felület kizárólag, az elektronikában kezdők kérdéseinek van fenntartva és nem elfelejtve, hogy hobbielektronika a fórumunk!
- Ami tehát azt jelenti, hogy a nagymama bevásárlását nem itt beszéljük meg, ill. ez nem üzenőfal! - Kerülendő az olyan kérdés, amit egy másik meglévő (több mint 17000 van), témában kellene kitárgyalni! - És végül büntetés terhe mellett kerülendő az MSN és egyéb szleng, a magyar helyesírás mellőzése, beleértve a mondateleji nagybetűket is!
Sziasztok! Van több nagy kondim és először is azt szeretném tőletek megkerdezni, hogy fel lehet e őket valahogy éleszteni? Mert már valszeg ki vannak száradva.. Illetve miért van az, hogy van olyan amelyiknél multival 50 mikrot mérek, a kínai mindenes tesztelő meg kijelzi a normális 2000, 5000 es értéket. A multimeterem merülőben van, az befolyásolhatja a mérési eredményt? Köszönöm!
Szia! Az elektrolit kondenzátorokra jellemző - az idő előrehaladtával növekvő - belső párhuzamos ellenállás miatt kialakuló szivárgó áram okozhatja a mérési eljárás függő értékeket.
Töltsd fel őket párszor a feszültségtűrésük 70-80 %-ára és kíméletesen süsd ki őket. Ez az úgynevezett formázás regenerálni tudja a kondenzátor fegyverzetek bevonatát. Itt a témája. A hozzászólás módosítva: Máj 15, 2024
Quantumlight kollégával ellentétben, lassan növekvő feszültséggel töltöttem az elkójaimat. A nyolcvanas évek első feléből származó ezermester csomagokból, ami akkor sem volt túl friss, származó kondenzátoron elérte a 105%-ot és sokáig tartja. (nem órákig, hanem napokig.) Nem melegszik. A kisütés, csak másodlagos, mert a veszély az átütés, ezzel a zárlat és a tönkremenetel. Persze, ha kiszáradt, akkor kapacitás nem lesz.
Sziasztok!
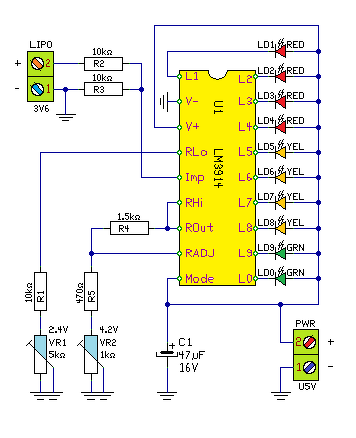
Egy kapcsolási rajzot szeretnék kérni. 18650 akkumulátor töltöttségét kellene kijelezni egy 10 szegmenses LED-sor, és egy LM3914 IC alkalmazásával. Az első LED 2,4 V-nál, a tizedik LED 4,2 V-nál kezdjen világitani. Közbülső feszültség értéknél arányosan sorban, és az alacsonyabb feszültségeknek megfelelő LED-ek is maradjanak világitó állapotban. (Tudom, az interneten pár száz forintért beszerezhető hasonló funkciójú, kész modul, de mivel nekem régebbről már van ilyen LED-sor és IC, ezért gondoltam igy felhasználni.) Lehetőleg komplett kapcs.rajzot, vagy annak fellelhetőségére utaló linket kérnék.
Gyári app? https://www.hestore.hu/prod_getfile.php?id=3016
11.oldal potikkal állítgathatók a szintek
Hello!
Ha így megfelel. Először a Maximumot kell beállítani, majd a minimumot.
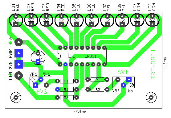
Köszönöm, és külön köszönet a beültetési rajzért.
Csak egy laikus kérdés: Az akku sarkai a két 10kOhm-os ellenálláson keresztül össze vannak kötve. Ennek mi a magyarázata?
Az egy bemeneti feszültségosztó, ami a feszültséget 1:2 arányban osztja le. Mivel 5V a táp, nem lehet 4,2V a referencia. Ezért a fele referenciát állítjuk be (2,1V és1,2V) Így a bemeneti feszültséget is osztani kell a felére.
Nem írtad, mekkora tápról járatnád. Magáról az akksiról nem lehet, mert 2,4V-tól mérnél. Én pedig önkényesen 5V-ot választottam tápnak.. A hozzászólás módosítva: Máj 16, 2024
Először arra gondoltam, hogy működne a cucc magáról a mérendő akksiról. De ha nem, akkor nem.
Jó érzékkel választottad az 5V-ot, mert igy USB-ről tudnám táplálni. Megoldható-e 3db sorba kötött akksi esetén a külön táp nélküli használat? (természetesen a kijelzések a megadott határfeszültségek háromszorosára vonatkoznának) Azért gondoltam most erre, mert igy beépithető lenne egy 12V-al működtethető cuccba, külön áramforrás nélkül.
Használható 3S akkuhoz is, mindössze az R5 ellenállást kell 5,1k-ra cserélni. De fixen nemérdemes rákötni, mert átlagosan mint egy 100mA-el fogja az akksit terhelni..
Létezik arra valami egyszerű megoldás, ha egy tartályban szeretném a szintet figyelni? Nem csak van-nincs szinten, hanem a magasságtól fűggően lenne változó jel. A tartályba mechanikus úszós jelző nem építhető be, nyomás alatt van és meleg. Konkrétan egy kocsi hűtővízszintjét kellene kijelezni, valami olyan dolog kellene, ami "belelát"a a tartályba. Valami érzékelő, ami látja a szintet fénytani úton, létezik? Például egy led a tartály alá, egy fényérzékelő a tetejére, s a kapott jel attól függne, mennyire kap fényt az érzékelő, vagyis mennyi folyadékon tompulna a fény. Nagyon bonyolult lenne egy ilyet összeütni és bekalibrálni, hogy egy műszert meghajtson? (A kérdés a megoldásra vonatkozik, nem a "miért kell ez" -re.
Ultrahangos szenzor? A levegő-víz határfelület miatt jól visszaveri a hangot. És elvileg a hangszórót mikrofonként is használhatod, bár ilyen kicsi távolságnál nem tudom a membrán tehetetlensége nem zavar-e be.
Másik ötletem: a tartály ALATT egy T elosztó, a t szára megy fel a tartályba, a leágazás egy nyomásmérőbe megy. A nyomás függ a felette levő folyadékoszlop súlyától. Kérdés, hogy a nyomásszenzor hogy bírja a fagyállót. A hozzászólás módosítva: Máj 16, 2024
A válaszaid nagy segitségemre voltak. Hálás köszönet!
Üdv!
Sziasztok!
Van nwkem aDSO szkópom milyen usb csati van rajta. A fényképezőé nagy mini USB a telefoné kicsi mikro USB a 2 közöt. Meg mire szolgál?
Szia!
egy kép sokat segítene, tudtommal a 2 között nincs csati esetleg a usb c. A hozzászólás módosítva: Máj 17, 2024
Szia! Segítség az azunosításhoz: Bővebben: Link
Egy kép a csatirol.
miniUSB
Az nem jó hozzá az van a digis gépemen az nagy.
A hozzászólás módosítva: Máj 17, 2024
Mert ez nem szabványos usb csati, hanem gyártóspecifikus
Ezen a képen nem mini USB csatlakozó van, a DSO-n viszont igen.
Ilyet vegyél hozzá: Bővebben: Link
Köszönöm holnap megnézem a pc boldba hátha van.
Ez nem szabvány, hanem a fényképeződhöz való gyártóspecifikus csatlakozó. Neked egy ilyen kell.
Idézet: „Meg mire szolgál?” Erre nem sok választ kaptál eddig, legalább két ötletem rögtön lenne is: - Mérési eredményt elmenteni (képernyőkép, fórumra feltevésre), - Oszcilloszkóp szoftverét frissíteni (téglásítás).
Köszönöm
A mérési eredmény elemzésre van valami szoftver ami nem wines hanem linuxos.
Van:
Mini-A Mini-B Mini-4pin
Sziasztok!
A gitáromon 6.3 mm-es mono jackdugalj van, innen szoktam kihangosítani. Kíváncsiságból kipróbáltam, mennyit ront a jelen, ha a kábelhez még átalakítókat kötök a gitár és a hangfal közé. Tettem oda 6.3->3.5 jack-átalakítót, ugyanilyen visszaalakítót, nagyon hosszú kábeleket, stb., és minden esetben elégedett voltam az eredménnyel, egyet kivéve: amikor a képen látható elemet tettem a láncba. Amint ez bekerült, onnantól kezdve nem érkezett meg a hang a hangfalra. Pedig nem kontakthibás, és nem is nagy az ellenállása: 0.2 Ohm körül van mindhárom éren a be- és kimenetek között. És ugyanez az átalakító rendben működik, amikor nem gitár, hanem mondjuk egy kis MP3-lejátszó a forrás. Mi a franc lehet ebben az átalakítóban, ami ennyire megkajálja a gitár amúgy valóban nem túl erős jelét? Mondom, multiméterrel mérve gyakorlatilag nincs ellenállása (jó, nyilván csak a DC-ellenállást tudom kimérni). És ha jól tudom, ezekben az átalakítókban nincsenek is áramkörök, csak egy sima direkt kapcsolás a jack-apa gyűrűi és az RCA-anya erei között. Mitől lehet akkor ilyen nagy hatása? Köszi!
Nincs ebben semmi franc. Csak sima drót. A jack hegye megy az egyik RCA meleg pontjára, a középső a másik RCA meleg pontjára, a töve meg a "föld" megy mindkét RCA hideg pontjára.
Nálad valószínűleg nem érintkezik rendesen a dugó az aljzatban levő ellendarabbal. Sima sípolós multiméterrel kimérheted, hogy mi nem érintkezik rendesen. Amúgy ez egy sztereó jack-RCA átalakító. Monó jelnél elvileg csak az egyik csatorna megy át. A hozzászólás módosítva: Máj 18, 2024
|
Bejelentkezés
Hirdetés |


















