Fórum témák
» Több friss téma |
Mielőtt kérdezel, a következő két dolgot ellenőrizd!
I. A helyes tápfeszültségek megléte.
II. A kimeneten van-e egyenfeszültség.
Élesztés.
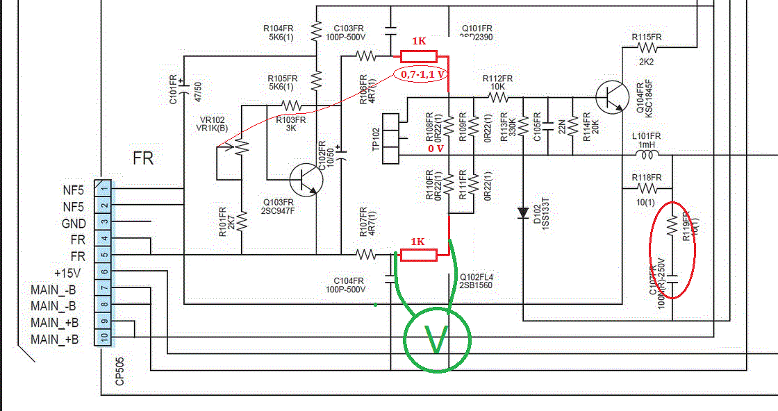
Az IC104 4,6,7,8 lábain milyen változás van mikor lekapcsol az erősítő? Lehet nem is errefelé kell keresgélnünk.
Az eredeti NAD3020 erősítőben 4A-es graetz+4400µF volt, én 5A-es graetz+12000µF-ot tettem.
Mint látható nem itt volt egetrengető változtatás, hanem nyomtatott áramköri tévelygés teljes kihagyása. TJ.
A 7-es láb kimenetén bekapcsolás állapotában 0V, majd ez 2,2V-ra emelkedik alaphelyzetben.
A 4-es lábon 2V, a 6-oson 10V, a 8-ason 0V-ot mértem alaphelyzetben, terhelés nélkül.
A 8-as láb mérésénél valami hiba történhetett, mert az az IC táplába. Ha a 7-es lábon felfutott a feszültség 2 V-ra, akkor az amúgy elég karcsú, 1/4 W-os R243 nem lehet szakadt.
A 6-os lábon mért 10 V-ot sem tudom értelmezni, mert az a kimenet. Ott vagy pár tized volt mérhető, mikor behúz a relé, vagy a 38 V mikor elenged.
Újramértem az egész IC kivezetéseit.
Mérési eredmények: 1-láb: 0,0117V 2-láb: 0,0178V 3-láb: 0,0031V 4-láb: 2,046V 5-láb: 0,0032V 6-láb: 0,07516V 7-láb: 2,232V 8-láb: 3,832V Többszöri ellenőrzésre is ezek az eredmények jöttek ki alaphelyzetben.
Ezek már reális adatok. Most jön az a kérdés, hogy ezek közül melyik változik meg mikor lekapcsol az erősítő.
Autómata stand bySziasztok! Van egy ismerősömnek egy Blaupunkt PA15-ös aktív hangfalpárja, az erősítőjében van egy kikapcsolhatatlan alacsony jelszintre aktiválódó időzitett kikapcsolás. Szerintetek ki lehet ezt iktatni belöle fizikálisan?
Klipsch SPL 150 mélynyomó megadta magátHali hozzáértők!Kb öt éves mélynyomóm az utóbbi időkben működés közben időnként kattogó hangot adott, majd teljesen elnémult, az állapotjelző led sem világít. Nem vagyok nagy szakértő, a kiszerelt panelen égett alkatrész, felpúposodott kondi nem látható. Van valakinek hasonló tapasztalata, és megoldás a hibára? Köszönettel: némethpali
Szia!
A kattogó hang, majd lekapcsolás, gyakori jele annak, hogy a tápfezérlő IC pufferkondenzátora kiszáradt. Ez vélhetően az U50 IC melletti kis elkó. Ez 47-100µF körüli, 25-50V feszültségű tipus. Próbálj a forrasztási oldalról párhuzamosan forrasztani egy legalább 10µF/25V elkót. Ha beindol és megy, akkor szerezz be egy eredeti értéknek megfelelő lowsr kondenzátort. Néhány percig a nem lowesr is jó, de hosszú távon túl fog melegedni.
Erősen úgy néz ki, hogy a hét ismét a " tipushibák " jegyében fog eltelni, mivel most egy Rotel RA-840BX4 integrált erősítő is bemutatta a leggyengébb pontját.
A tervezésnél a driver tranzisztorok 1k/2W munkaellenállásait mintha kicsit alulméretezték volna, a rajtuk jelentkező kb. 1,6W jelentősen felmelegítí őket ![]() Persze a közelükben ott vannak a driverek hűtőbordái, amelyek szintén igencsak forróak ám - mi jöhet ki ebből a katlanból az évek alatt? Hát az, hogy a tűzforró ellenállások két végén lévő rásajtolt sapkák idővel kilágyulnak, és megszűnik a kontaktus a fémréteg ellenálláson belül. ![]() Megoldásként kicseréltem az elpusztult 2W-os ellenállásokat Dale CW-5 tipusúakra, amit így az idők végezetéig melegithet a Rotel saját tervezésű driver fokozata. ![]() TJ.
Nem ez az első gyári cucc, ami ilyen tervezési gyengéket tartalmaz. Dehát ez fért bele a tervezett önköltségbe. Nos ezért szoktam az ilyen melegedő ellenállásokat a hűtőbordára tenni. Persze nem egy olyan nyúlfarknyira. De nem is annyiba kerül, mint a képen látható darabok.
Bluetooth adapterSziasztok,Tudom, hogy ez volt már kérdés, de azért teszem fel újra, hátha bővült a tapasztalat azóta. Tehát analóg erősítőt, milyen bluetoothmodullal szoktatok upgradelni? (..nyilván telefonról is menne, ez lenne a cél..) Hestoros darabok előnyben mert rendelnem kell amúgy is cuccokat. Ja és érdekelne a rákötés módja is, kell-e illeszteni, melyik bemenet a legalkalmasabb stb, stb... Köszönöm! A hozzászólás módosítva: Pé, 17:36
Bluetooth adapterSziasztok!Én is az előttem szólóhoz kapcsolódó problémával küzdök, röviden. A műhely erősítőmet szerettem volna bluetooth adapterrel felokosítani. Vettem is kétfélét a HE store-ból. A problémám az, hogy amint a modul tápfeszt kap akkor ékes angol nyelven bejelentkezik/üdvözöl. Ez azért nem jó nekem, mert a zeneforrás nem full hangerőn kapcsolódik de ezek a modulok az ékes angol nyelvet full hangerőn tolják. Amikor az erősítőt bekapcsolom akkor majd a szívroham kerülget amig dumál. Utána jó. Na ezt nem szeretném. Nem tudtok olyan modult ami max egy szolid pittyenéssel ezt letudja, vagy esetleg tök néma amíg nem küdök rá jelet? Pár éve már vettem egy modult az még csak kínaiul tudott. Az ideg kerülget, miért nincs ebből néma.?
Szia! Az M18-at használom nagy tételben, az csak bim-bammol. Abból sem hallok sokat, mert a koppanásgátlót midig az intro-nál hosszabbra állítom.
Szia reloop,
Alaplapi ajánlást érdemes követni a bekötéskor, vagy más gyakorlati tanács is akad? Izolált tápról gondoltam bekötni, biztos hogy van itthon de most még nem találtam meg....
Időzített bekapcsolás ? Először a modul , majd ha már dumált akkor az erősítő . Egy 555 monostabil és egy relé .
Szia! Előszeretettel használok régi trafós telefon telefontöltőt. Azoknak 8-12 V az üresjárati feszültsége. Mellékelem a fogadó panelt. Ami igazán lényeges az a modul tápcsatlakozásánál elhelyezett 10 µF kondi.
Igen, egyértelmű lenne ha időzítenék, de annyira egyszerű az egész erősítő, hogy nem akartam túlbonyolítani ilyennel.
Köszönöm!
Így világos, ilyen kis trafóm van is. Utolsó kérdés: a modul hatótávolságát mennyiben befolyásolja ha erősítő fémházában belül helyezkedik majd el? (Gondolom 4-5 méteren belül lesz használva...)
Tipikusan az erősítőn kívül helyezem el 3D nyomtatott, egy oldalán plexi kockában és RCA-val csatlakoztatom. Ez makulátlanul zajmentes.
Fém házba eddig csak autós fejegység kazetta mechanika helyére építettem be. Ott ugye egészen közeli forrással teszteltem és az előlap irányából nem volt akadály a rádióhullámok útjában. Fa dobozban (aktív hangszóróként) bőven 5 m felett van a hatótáv, két fal sem akadály. Kisjelű erősítőtől távol kell tartanom, mert olykor erős RF zavart okoz. Legutóbb is árnyékolt dobozt kellett készítsek az előerősítő/hangszín köré a modul közelsége miatt, tehát a fém doboz biztos leárnyékolja a jelet. |
Bejelentkezés
Hirdetés |















