Fórum témák
» Több friss téma |
Találtam valamit ami talán jó lehet, de nem nagyon értek hozzá. Nekem 12-voltos kell, és led helyett relét kellene vezérelni. Milyen tranzisztor kell hozzá, és hány ohmos ellenállásokat kell használni?
A hozzászólás módosítva: Máj 30, 2024
Hello!
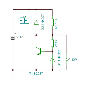
Tessék. De a relékikapcsolt állapotában is fog fogyasztani, 1,2mA áramot.
Szia
Köszönöm! Az 1,2mA elég kevésnek tűnik. Csak nem merül le tőle az akksi egy-két nap alatt.
Hello! Pár nap alatt nem, de egy hónap alatt azért 0,8Ah. (Az akksi önkisülése is kb. ilyen érték körül lehet.)
Igen, de ez nem az asztalon van, hanem egy motorban..
Esetleg ha erről
kicsit modernizáltam is megtudhatnánk valamit, úgymint milyen fogyasztók kerültek a járgányba, akkor lehet nem is kellene relé, vagy nem úgy. Én még abban sem vagyok biztos, hogy eredetileg volt benne akkumulátor, lehet csak egy testrezáró kapcsoló... Neten akár utána is lehetne nézni, ha tudnánk a járgányról valamit.
"szükségem lenne egy gyújtás plusszra ami eredetileg nincs." Na erről fogalmam sincs hogy mi ez.
De hát a kérdés nem ezzel volt kapcsolatos.. Meg "nem is értek hozzá" as Gafly.
Autórádió, hogy akkor is lehessen zenét hallgatni, ha nem berreg a moci, vagy tölteni a mobilt, USB adapterrel?
![]() Értelmezésem szerint, ha a berugásgátló kapcsoló megszakad az ismeretlen motoron, akkor legyen +12 V az újonnan beépített akkuról, valamilyen kütyünek.
Szia
Egy 70-es évekbeli honda chaly minimotorról van szó. Új blokk került bele, cdi gyújtással. Generátoros, ezért tud akksit tölteni, felszereltem indexekkel, normális lámpákkal. Most már sokkal használhatóbb.
Szia
Igen ilyesmi. Mivel eddig nem volt akksi, most pedig van, ezért álló motornál is felkapcsolhatóak a lámpák, működik az index stb. A gyújtáskulccsal ezeket is be és ki kellene kapcsolni. Ehhez kell a relé. Nem tudom mi a hivatalos neve a gyújtás plusznak, de nálunk így hívja mindenki, azt a vezetéket amin 12v-ot lehet mérni a gyújtáskulcs elfordításakor. |
Bejelentkezés
Hirdetés |







