Fórum témák
» Több friss téma |
Mielőtt kérdezel, a következő két dolgot ellenőrizd!
I. A helyes tápfeszültségek megléte.
II. A kimeneten van-e egyenfeszültség.
Élesztés.
Általában a HM erősítőkön van kapcsolt 230V-os aljzat, ami akkor kapcsol be, ha az erősítő is. Ha van a tiéden is, akkor az jó erre a célra.
Van egy úgynevezett mester/szolga elosztó. Ilyet venni is lehet, de akár házilag is meg lehet csinálni. A mester dugaljban van egy áram érzékelő, ez kapcsolja a szolga aljzatot egy relével, vagy egyéb módon.
Másik megoldás is van. Olyan készülékek amiken van usb csatlakozás, azon akkor van 5V, ha a készülék üzemel. Ezt az 5V-ot lehet egy optocsatoló keresztül felhasználni bármire. Nekem a TV usb portja kapcsolja be a hozzá csatlakoztatott erősítőt. Az is megoldás lehet, ha egy hőfok függő vezérlést készítesz a ventinek, aminek az érzékelőjét az erősítő tetejére teszed. 40 fok alatt nem pörög, 60 fok felett még teljes gázon megy. A kettő között a csak a szükséges fordulatszámon jár, hogy ne zavarjon a hangja.
"Igen, és a felső lap 4-5 cm-re van a burkolatától. "
Tapasztalataim szerint sokszor némileg megoldás, ha a készülék lábait megmagasítjuk 3-5cm-el. Ugyanis a levegő cserélődése alulról történik jó esetben. Szerintem nem szerencsés a helyzeten épp hogy változtatni. Én a szekrény módosításával kezdeném, mert az az alapvető probléma esetedben. Sajnos az ilyenkor keletkező hőtorlódás nagyban befolyásolja adott készülék élettartamát.
Sziasztok!
Tanácsot szeretnék kérni abban, hogy mi lehet a gond ami miatt halk búgás jön ki a fejhallgató erősítőmből (a zene is szól azért), miután beszereltem a nyákját egy DAC házába, mivel bőven volt hely neki. A DAC szimmetrikus kimenetét összevezetékeltem a fejes erősítő bemenetével( Right+/- és Left +/-) Abból a pontból ahol a fejhallgató erősítő GND-je rá volt kötve a házára, egy vezetékkel rákötöttem a DAC házán kialakított csillagpontba. Próbáltam direktben rákötni a csillagpontra, ellenálláson, kondin keresztül, próbáltam nem a csillagpontba hanem a DAC kimeneténél lévő GND-re de bármit csinálok, a búgás nem szűnik meg.
Ha a táp földjét is bekötötted, akkor más föld nem kell neki.
A tápnak nincs külön földje. Össz-vissz egyetlen vezetékkel van letestelve a fejhallgató erősítő a dobozhoz, szóval nem is értem, hogy alakulhat ki földhurok, már ha ez egyáltalán az. Ja még annyi, hogy ha ezt az 1db test vezetéket mozgatom, változik a búgás erőssége, jellege. A trafók jó messze vannak amúgy az áramköröktől.
A hozzászólás módosítva: Jún 19, 2024
Ha lehetne képeket kérni a dologról jó lenne...
Egyben nem tudom lefotózni, mert az erősítő a DAC alatt található, 2 szintes a cucc.
A DAC kicsatoló kondijai után van egy 4 csatornás "potméter". Erre van/volt rákötve az erősítő bemenete. Az erősítő panelről lekaptam a csatlakozókat, azért ilyen furcsa ![]() A fekete vezeték az erősítőn belüli csillagpontba van forrasztva a képen. Ezt kötöttem be a DAC különböző testpontjaira, hátha valahol majd jól érzi magát, de sajna mindenhol brummog. Azt nem értem, hogy szétszedés előtt a saját házában jól érezte magát az erősítő itt meg akkor miért nem, ha a DAC dobozában ugyanúgy árnyékolva van. A hozzászólás módosítva: Jún 19, 2024
Köszi mindenkinek (mcc, mek-elek) a hasznos hozzászólásokat ! Neked külön az USB-s megoldást, valószínűleg ezt fogom megcsinálni, de a másik két lehetőség is hasznos volt.! üdv
Vettem egy TPA3116D2 erősítőt, próbaképpen egy UPC modem 15V-os tápjával küldtem meg, csodára nem számítottam, de az árához képest szerintem kiváló, jó lesz a gyereknek. Szeretnék egy kicsivel jobb tápot építeni hozzá. Gondoltam alkalmas lesz valamilyen 20V körüli laptop töltő. Ezek ugye kapcsolóüzeműek, nem túl "szép" áram jön ki belőlük. Az lenne a kérdésem, hogy milyen szűrést használjak, amivel valamivel jobbá lehet tenni a tápot? Alapból egy 22000 µF-os elkót gondoltam, ezen kívül milt lehet még tenni? Tekintve, hogy egy pár ezer forintos erősítőről van szó, nyilván nem csúcs tápot szeretnék hozzá, de ha pár száz forinttal jobbá lehet tenni, akkor annyit rászánnék.
Amellett, hogy a 22mF egy laptoptöltőre teljesen felesleges, lehet, hogy le is fogja ültetni, el sem fog vele indulni, mert olyan nagy lesz a kondenzátor töltő árama hogy letilt, már ha van benne valamiféle áramkorlát.
Nem tudom mennyire vagy otthon a szakmában, de a rezonáns tápok fele kéne nézelődni, akár javításra ítélt PC táp is megteszi, rezonáns működésűvé alakítva. Esetleg hagyományos táp (trafó-graetz-puffer) vagy nagyobb akkupakk, alkalmanként töltögetve. De az a TPA önmagában sem egy nagy durranás, jó ahhoz a laptoptöltő úgy is ahogy van, már ha bírja.
Nem tudom melyik fajta modult vetted, de 24V-ról "szeret a legjobban működni". Már a 20V-os laptop töltővel is jobb lesz mint 12V-ról. Az eddigi tapasztalatok szerint nem túl érzékeny a tápra, semmit sem kell tenned a laptop töltővel.
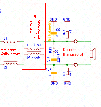
Az erősítő kimeneti szűrőjén lehet javítani, ettől egy bolhányit javulhat a hangja, a hatásfoka meg sokat (főleg a kis teljesítményű tartományban ahol általában használjuk). Munkahelyi PC-hez használok ilyet, egy mikrotik router 24V/0.8A-es, dugasztápjáról. Kimondottan nagyot szól még erről is. Egy laptop táp pedig ennél sokkal nagyobb áramot tud leadni... Az oldal alján találhatsz fotókat a szűrő módosításáról. Bővebben: Link A hozzászólás módosítva: Jún 23, 2024
Ja és én még egy némító áramkört is készítettem hozzá, egy kis öcsipanelre, hogy 15...18V alatti táp esetén némítson. Így koppanás nélkül lehet ki/be kapcsolni.
Nekem ez a verzió van. Ezen én nem látok kimeneti szűrőt, akkor ez valami gagyibb változat?
A táppal kapcsolatban olyasmire gondoltam, hogy a nagy elkó mellett szoktak még kisebb kapacítású zajszűrő kondikat is alkalmazni. A hozzászólás módosítva: Jún 23, 2024
Nem vagyok profi az elektronikában, de erősítő tápjánál úgy tudom a minél nagyobb az elkó, annál jobb elv érvényesül. Nem hinném, hogy nem töltené fel a laptop táp, több amperesek ezek. Szerencsére laptop szervízben dolgozom, majd kipróbálok párat.
Van ugyan egy 12V-os toroidom, de egyrészt kicsi a fszültsége, másrészt akkor annak kellene egy másik doboz, graetz híd, stb., nem ér annyit az egész, jó lesz egy laptop táp. De ha olcsón egyszerűen, lehet javítani rajta, akkor azt megtenném.
Ez egyrészt nem így van, mert a szükségesnél több elkó nem csak felesleges, javulni sem fog tőle semmi. Másrészt, míg egy hagyományos tápon 50-100Hz-et kell pufferelni addig a kapcsolóüzeműn mondjuk 50kHz-et, azaz töredéke elkó elég. Ráadásul nem is szinuszt hanem négyszögjelet. Az összes autós erősítő kapcsolóüzemű tápról megy.
A 12V-os toroidból (teljesítmény függvényében) lesz akár 16V is, az meg elég neki, meg hát lehet azt kétszerezni, jobb is mint a graetz, hangra is. Meg lehet rá is meg le is tekerni. Ezt a részt meg nem is értem: Idézet: Tehát ami ingyen van (toroid) az drága, a 8 ezres táp az olcsóbb. „nem ér annyit az egész, jó lesz egy laptop táp. De ha olcsón egyszerűen, lehet javítani rajta, akkor azt megtenném.”
Egy időben perverzkedtem TPA3116 erősítővel, én is a tápellátással játszadoztam. 19V-os laptop táp, hagyományos 50Hz-es pufferelt táp, valamint ólom és li-ion akku volt az alany. A laptop táppal nem tetszett a hangja, a hagyományos táppal sem igazán, de TV-hez a mai napig használom. Nekem elég 12V-ról járatni, így sem hajtom ki teljesen. Egy 12V/1,5A tudású kapcsitápról bőven eljár. Amúgy egy minőségi kapcsitáp bőven tud dupla áramot is impulzusban, azaz nem esik össze ha kap egy kis terhelést. Egy halom ilyen táp került hozzám, úgyhogy volt miből tesztelgetni. A 12V-os tápok közül a gyengébbeknek a feszültsége sem volt stabil, azok repültek. A minőségi 1,5A-es simán bírja a kimeneti rövidzárat, a halogén lámpás terhelést, de a nagy kapacitású kondenzátort is. A 12V/20W halogén izzó az ugye az közel 1,7A, ezzel 24 órás teszt is történt, simán bírta. Sőt! Bekapcsolt tápra téve az izzót az világított, izzóval terhelten indítva beindult, pedig az legalább 10-szeres áram.
A kondenzátoros terhelésre is hasonlóan reagált. A gagyi tápok nem indultak el, de ez igen. 0,5F össz kapacitást (3X170mF). Ennek ellenére nem igényel semmilyen extra kondenzátort. Az erősítő nyákján van 3 darab 680uF, az elég. Hagyományos 50Hz-es táp esetében viszont kellhet a nagyobb kondi. Mivel az erősítő egy tápos híd üzemű. Ha 4 Ohmos dobozokkal kell teljes kivezérlésen járniuk, akkor kicsit több is kellhet mint 22mF.
Sziasztok!
Vettem egy Ilyen erősítő modult a készülő bluetooth hangfalamhoz. Ez 1db mélysugárzót hajtana egy állítható low pass filter után kötve. Egyelőre labortápról próbálgatom és a problémám, hogy bekacsoláskor elég nagyot koppan a hangszóró. Gyakorlatilag szemmel láthatóan lassan kitér a végállásba a membrán. Gyakorlatilag, mintha rövid ideig egyenfeszültség jelenne meg a kimeneten. Kikapcsoláskor szintén pattan. A leírásban ajánlott 1320µF tápkondi javítana valamit? Gondoltam elhagyom, mert úgyis akkupakkról menne. Relés koppanásgátlót nem építenék csak ezért. A hozzászólás módosítva: Jún 26, 2024
Ezeknek a Texas-os D osztályú végfok IC-knek van "mute" (némítás) kivezetésük. Erre a lábra lehet bekötni egy kicsi időzítő áramkört (2db tranzisztor), ami be/ki-kapcsoláskor némítja a végfokot. Ez lehet pl. egy apró "öcsipanel" ami mindössze 3 kivezetéssel csatlakozik az erősítő paneljére. A csatolt a rajzot TP3122-höz, és TPA3116-hoz használtan eddig sikerrel, feltételezem, hogy a belinkelt végfokhoz is jó - de nem próbáltam.
Összedobtam próbanyákon másféle NPN tranzisztorokkal. Nekem nem akar működni. Valószínűleg azért, mert a MUTE lábon 7,2V körüli fesz van. Próbáltam kisebb ellenállásokkal, de nem működik.
Tudnál segíteni? Ha jól értem, akkor a MUTE a mute csati gnd-je, a +24V pedig a mute csati másik érintkezője. A GND pedig az erősítő földje.
Megnéztem az IC adatlapját. A mute láb magas szintre némít, és alacsony szinten van amikor szól a végfok. Tehát kompatibilis a kapcsolással amit betettem.
A MUTE az IC 12-es lába, ezt ki kell vezetni és hozzákötni az áramkörhöz. Meg kell nézni, hogy a panelen nem kötötték-e be máshová is. Tehát a kapcsolás MUTE kivezetése megy a TPA3118 12-es lábára (adatlap). A GND az az erősítő GND-jére megy a +24V meg az erősítő tápjára. Bekapcsoláskor a MUTE vezetéken néhány volt lehet (ilyenkor mémít az áramkör), majd kinyit a Q6, lehúzza a mute lábat GND-re, és megszólal az erősítő...
Tehát, akkor a panelen a 2 pólusú mute csatlakozó másik fele valószínűleg egy olyan pont, amivel a mute-ot összezárva, az magas szintre kerül. Vissza kell követni az egyiket az IC 12-es lábáig és az lesz a mute, ez megy erre a késleltető áramkörre. Azt hiszem értem. Köszi!
Jaaa, a hestore fotóján nem látszott, hogy van egy mute csatlakozó is. Alaphelyzetben ide kötöttél be valamit? (rövdzárban szól, vagy ha nincs bekötve oda semmi?)
Amúgy igen, lehet, hogy az lesz amit mondasz. Próbáld visszakövetni, majd bekötni, és kiderül. A hozzászólás módosítva: Jún 27, 2024
Jaaa, a hestore fotóján nem látszott, hogy van egy mute csatlakozó is. Alaphelyzetben ide kötöttél be valamit? (rövdzárban szól, vagy ha nincs bekötve oda semmi?)
Megnéztem mit találok róla - csatolom, lehet, hogy a jelölt ellenállást is ki kell majd venni, de nem biztos... Szerk: 100kΩ, nem kell kivenni, maradhat. A hozzászólás módosítva: Jún 27, 2024
Ha segít, akkor "mute" csatlakozó páros az alábbi kinézetű:
A bemenethez közelebbi pontja a 7 lábához, azaz a "GVDD" nevezetű belső stabilizált tápkivezetéshez csatlakozik egy 10kOhmos ellenálláson keresztül. A bemenethez képest távolabbi pontja pedig a 12 lábához csatlakozik. Ez a "mute" láb. Ez a nyákon egy 100kOhmos ellenállással a GND-re van húzva, azaz logikai alacsony szinten van, tehát szól az erősítő. A 12 láb magas logikai szintre emelve némít. Tehát a két pontot összezárva némít.
Igen, ezt a csatlakozót használtam. Nyitott állapotban szól a kimenet, zárva némít.
A hozzászólás módosítva: Jún 27, 2024
Szuper, működik!
Variáltam az ellenállásokon és csak a mute lábat kötöttem be. Kb 1 másodpercet késleltet, teljesen jó. Kikapcskor még kicsit pukkan, de így is sokkal jobb, mint volt. Köszi még egyszer!
Mekkora tápfeszről fogod járatni?
R12-t úgy érdemes belőni, hogy ha kikapcsoláskor elkezd csökkenni a táp, akkor egyből némítson - akkor valószínűleg a kikapcsolás is csendesebb lesz. 24V táp esetén akár 330kΩ -ot is betehetsz R12-nek. |
Bejelentkezés
Hirdetés |
















