Fórum témák
» Több friss téma |
Mielőtt kérdezel, a következő két dolgot ellenőrizd!
I. A helyes tápfeszültségek megléte.
II. A kimeneten van-e egyenfeszültség.
Élesztés.
Elnézést, természetesen szó sincs a körülmények lebecsüléséről. Arra próbáltam kilyukadni, hogy ha van egy olyan korrekt kapcsolás, ahol szépen össze tudják hozni azt, hogy a kívánt frekvencia tartományon belül le tudja kezelni az erősítő a mély, illetve a magas tartományt is, ráadásul ezt viszonylag kis torzítás értékek mellett, akkor annak nem kellene hogy problémát okozzanak a különböző bemeneti műsorjelek, stílustól függetlenül. Az más kérdés, hogy a bemeneti jel, illetve a kimenetre akasztott sugárzó sokat ronthat a teljes rendszer minőségén. Tökéletes erősítő talán nincs, de szerintem vannak olyanok amikre érdemes több figyelmet fordítani az ígéretes tulajdonságaik miatt.
A hozzászólás módosítva: Júl 4, 2024
Elnézést nincs miért kérned! Azonban valahogy közös nevezőre kellene jutni, ha eredménycentrikusak akarunk lenni. Én azt mondanám erről, hogy az elvi dolgok csak egy része a várható eredménynek. A gyakorlat azonban kézzelfoghatóbb. Na most az a kérdés, hogy ki ismeri az említett bringát, meg milyen hangfallal tartotta a legjobbnak a hangját. Ha lehetne a legszerencsésebbnek egy szalonban meggyőződni a dologról. Persze, ha van valahol ilyen meghallgatási lehetőség?! És ott még tanácsot is tudnának adni a megfelelő kiegészítőkről is, elkerülve a kísérletezés idő, és pénzigényes vacakolását.
Sajnos meghallgatni nincs lehetőségem, viszont mivel ez egy széria termék, talán nem annyira rizikós a kísérletezés az utánépítésével. Persze nem egy Quad 405 szint, mert ebben vannak elég kis tűrésű, ritka és drága alkatrészek is. Ne felejtsük el, hogy valamelyest azért hobbiról van szó. A legtöbb erősítő témája a topikban nem úgy született meg, hogy valaki egy konkrét sugárzótípushoz akarta megépíteni azokat. Szerintem a legtöbbünk itt univerzális felhasználasra, na meg kíváncsiságból építette meg az erősítőit.
Nem akarok belekotyogni, és mondjuk ez nem is az 565 hanem az 545, de ha egy gyári készülékért 73 ezret kérnek, akkor az számomra annyit jelent, hogy egy percet nem érdemes foglalkozni vele, az után építésével meg pláne nem. Hallottam róla úgy egy éve valakitől akinek volt, erősen a felejthető kategóriába sorolta. Amik már szólnak is valahogy, azoknak a hirdetett áruk végén szokott még lenni egy nulla.
Örülök, hogy bekapcsolódtál. Kérlek vess egy pillantást a két típus kapcsolására. Az 545 egy igen kezdetleges kivitelű erősítő. Igazából nem sok közös van bennük. Árban is van köztük némi különbség.
Ez ránézésre inkább a hangosítós kategóriába sorolható be, de arra a célra nem érdemes összerakni, mert a D osztály sok szempontból jobb ennél. HiFi-re megintcsak nem érdemes összerakni (szerintem). Viszont azt látom ebben a dologban, hogy Te már döntöttél, ezt kapcsolást akarod megépíteni, és tőlünk várnád a megerősítést.
Ha ez számodra egy kihívás, és hobbiból meg akarod csinálni, akkor hajrá, hadd szóljon - de akkor nem azt nézem, hogy ez észszerű választás-e vagy sem.
Az 565 volt az, amiről azt a véleményt alkották... Persze, ez ne riasszon el a továbbiaktól, csak hangosan gondolkodtam.
Ez számomra új információ. Megnéztem jó néhány véleményt, illetve bemutató cikket, de rossz észrevételt alig találtam az 565 hangjával kapcsolatban.
Skori, A hangosító erősítő hasonlatot nem igazán értem. Így hirtelen csak a teljesítménye miatt tudnám azokkal azonosítani. Szerintem a bemeneti rész egyszerűen túl bonyolult ahhoz, hogy azt belerakják egy pa erősítőbe. A választásom valahol azért esett erre a kapcsolásra, mert kifejezetten nagy teljesítmény mellett produkál olyan mérési adatokat, amit sok kisebb erősítő esetén nem sikerült megvalósítani. Ez nekem valahol komoly mérnöki munkára, na meg viszonylag pontos hangzás visszaadásra utal. Azt azért nem mondanám, hogy minden áron meg fogom csinálni. Ugyan felcsillant a szemem a specifikációi láttán, de van annyira drága és komplikált a kivitelezése, hogy le tudnék mondani róla. Persze nem mondom, a fantáziámat azt piszkálja, hogy milyen lehet a hangja... A hozzászólás módosítva: Júl 4, 2024
Mint ahogyan írtam is, engem nem kell meggyőznöd. Ha ezt szeretnéd megépíteni, akkor hajrá...
Én értem Skori hozzáálását. A saját elképzelésed, meg a tiéd. Azonban van egy probléma a "mérnöki" hozzáállással. Az az adott gyártó érdekeit szolgálja, nem valami csodát. A lényege a dolognak az eladhatóság. Mutatós dolog, ha fénylik egy bringa, meg az is, ha roskad az alkatrésztől. A felhasználók nagy része nem igazán tudja, hogy mitől szól jól valami, így csak a szemével kell elbánni. És persze, adódik a csalódás... Nem a másolásokban van a nagy lehetőség, hanem a egy kapcsolás megfelelő kivitelezésében. Nem sok alkatrész kell egy jó erősítőbe, hanem kevés, de jó minőségű alkatrész. Sajnos az utóbbi fog többe kerülni. De van más probléma is. Minek építsen valaki mások által jónak mondott erősítőt, amikor lehet, hogy nem is úgy hall. De a hallásról készülök az audiofil témában röviden elmélkedni.
Szóval minden tanácsot értelemszerűen kell kezelni mindenkinek, mert "nem vagyunk egyformák".
Szia! Nincs ezzel semmi gond, építsd nyugodtan! A topológia alapja ugyan az mint az átlag autós végfoké. Azok jól szólnak ez pedig bizonyára túl tesz rajtuk. Az 565 és az autós végfok között félúton találod a Leach amp-ot. Bővebben: Link. Arra sincs panasz.
Tehát a kaszkód differenciálerősítő, és a tripla darlington kimenet is csak parasztvakítás lenne? Én eddig úgy tudtam, hogy az erősítők tervezésénél nem jó túl bonyolítani a kapcsolásokat, viszont a túlságosan egyszerű kapcsolások sem fognak jól szólni. (Egyébként akkor hova lehet besorolni az eleve bonyolult kapcsolást rejtő, op amp alapú erősítőket?) Az igaz, hogy nem hallunk egyformán. Nagyon jól idevág ismét a Quad 405, amit legalább annyian kerülnek és elutasítanak, mint amennyien szeretnek. De ebből nem lehet kiindulni. Ez alapján konkrétan mindenkinek ki kellene kísérleteznie az élete során, hogy milyen erősítő fog illeni a füléhez. Ennyire azért nem rossz a helyzet, hisz tudjuk, hogy a legkevésbé pontos átvitelt nyújtó csöves erősítőkért is mennyien rajonganak. Talán az is megállja a helyét, hogy a magas thd-t, illetve imd-t produkáló kapcsolások is kevésbé kedveltek, mert ezek az ember számára zavaróan hatnak zenehallgatás közben. Ezt már én is elmondhatom a saját tapasztalataim alapján, hisz engem is kevésbé zavar egy hangosabb tiszta hang, mint egy halkabb, de mindenféle torzításokkal színezett. Sajnos arról sincs konkrét tudomásom, hogy az 565-nek a közölt mérései mennyire fedik a valóságot, de mint mondtam, a specifikációi alapján szerintem képes lehet a viszonylag tiszta, torzítas mentes átvitelre. Ami azt illeti, nekem bejött a Quad hangja is, pedig az sem tartozik a legegyszerűbb felépítésű erősítők közé.
Azt eldönteni, hogy mi túl bonyolult és mi az optimális, ízlés kérdése. Minden esetre 300W-os végfokot eleve nehéz kevés alkatrészből megépíteni. Azt is érdemes megfontolni, hogy egy apró hiba könnyedén összehozhat 6 számjegyű kárt...
Az megint más kérdés, hogy mire kell otthon 300W? Zárt térben átlagos érzékenységű hagszórókkal egyszerűen felesleges.
Szia! Hűha, az autós erősítős hasonlat rám inkább elrettentően hat, de lehet hogy csak a hiányos tudásom miatt. Ugyan hallottam már meglepően szépen szóló autós rendszert, de nekem javarészt nem a minőség jut ezekről az eszembe.
Ennek az építésétől egyébként még messze állok. Először a még dc-szervó nélküli Gfa555-öt fogom elkészíteni. mcc: Az első gondolatoddal egyet értek. Az elektronika számos megoldást rejt egy egy problémára. Ezzel együtt pedig, minden kapcsolásnak megvannak a sajátságai, amivel javít, vagy éppen ront a végeredményen. Szerintem találhatunk nagyon jó hangú erősítőket, egyszerű és bonyolult kapcsolással is. A hozzászólás módosítva: Júl 4, 2024
Pont ugyanezt az autós végfok hasonlatot kezdtem el írni tegnap de aztán kitöröltem, mert hogy ez tulajdonképpen ugyanaz, ha eltekintünk a kaszkódtól meg a dupla helyett tripla végtranyótól.
És egyetértünk, az autós végfokokról nekem sem a jó hang jut eszembe. Aztán mint minden végfoknál, ennél is ott van az, hogy hogyan építed meg, és akkor mindjárt hatványozódnak a költségek is, lásd a képen, elvileg a bal oldali a gyári nyák, a jobb oldali meg egy jobbnak tűnő mod.
Utóirat. Javítom magam, a GFA 5500 volt az amit elég ratyi, rideg hanggal jellemzett aki hallotta.
Az 5500 is egy teljesen más kategória. A kép a Hoppe's brain oldalról származik. A vállalkozás kitalálója, Chris Hoppe is csupán néhány típussal foglalkozik, amelyek között ott van az 555, illetve az 565 is. Ezekhez csinált újratervezett paneleket, bfa/ebfa néven. Egyébként a munkái hatalmas segítséget nyújtanak, mert közzétette az általa talált cserealkatrészeket, készített új rajzokat infókkal, illetve a fórumokon is aktívan részt vett az erősítőkről indított témákban. Én a magam részéről nem terveznék új nyákot rajzolni, mert ahogyan lehet jobb a végeredmény, úgy az átgondolatlan tervezéssel ronthatunk is rajta. Persze mérésekkel lehet ellenőrizni, hogy hogyan sikerült a munkánk, de a thd, imd métésekhez már komolyabb műszerezettség szükséges.
A hozzászólás módosítva: Júl 5, 2024
Gyári autós erősítő nem volt még a kezemben, de tapasztalataim szerint autóban a beltér elrendezése, akusztikája a szűk keresztmetszet. Nehéz úgy jól szólni, hogy a hangszórók mindenféle hülye helyen bujkálnak, mert oda fértek el.
Persze lehet pont ezért nem is törik magukat az autós erősítők gyártásakor, mert "falura jó lesz, úgyis agyonveri a hangszóró", ezt nem tudom.
Még mindig azt mondom, hogy nem tudom hová rakni az autós erősítők minőségét, mivel nem igen szokás azokat a hifire szánt erősítőkkel hasonlítgatni. Biztos abból is van komoly felsőkategória, meg persze olcsó, stabil, de rossz minőségű is.
Mellékelem azt a kapcsolást ami az autós végfokokra a legjellemzőbb és a Krell-t is, ha úgy jobban tetszik.
Számtalan gyártó használja ezt a topológiát, nyilván nem véletlenül.
Neked, és a többieknek... Nagyon egyetértünk a felesleges teljesítmény hajhászásban. Hogy mért, erről alapvetően két dolgot. A fő baj a rendszer végén van, azaz az akusztikai helységterhelhetőséggel, és az ember biológiai adottságaival. Az előbbnél az adott hangerőhöz való megfelelő csillapítás a probléma, az utóbbinál a hallásunk sorompómechanikája. Vagyis a hallásunk bizonyos szintig védekezik a túlzó hangnyomás rá károsító hatásával szemben. Ez fejhallgatós üzemre is ugyanígy érvényes. Ha nagy a hangerő, akkor a szervezetünk visszavált, hogy tompítsa a káros hatást, és ilyenkor alapvetően ugrik a sávszélesség, és a részletek. A rockkoncerteken is így fedik el a zenekari hibákat, mivel az a körülmények miatt nem igazán érzékelhetők. Az megint igaz, mindenkinek jár, amit szeretne, vagyis egy építés milyenségére nem szívesen mondok véleményt, hacsak nem kérik azt.
Csak hozzátennék... Lehet jó minőségű autóshangszórókat kapni. A lényeget azonban másban látom. Az autóvezetés veszélyes üzem. Én minden olyan autós felszerelést, ami a vezetést zavarhatja betiltanék. Nem csak a telefonbeszélgetés ami eltereli a figyelmet a vezetéstől, hanem a nagy hangerő fárassza az idegrendszert, az "intellktuális" zene (lehet az bármilyen műfajú) is elvonja a figyelmet a vezetéstől. Arról nem beszélve, hogy ami fontos, bizonyos információk érzékelése is háttérbe szorul.
Nálam egy kategória a fejhallgatós kerékpáros, és a telefonáló autós.
A hozzászólás módosítva: Júl 5, 2024
Te a duál differenciál bemenetű erősítőkre gondolsz? Azokban tényleg nincs semmi extra alapjában véve. Jelenleg is van ilyen pa erősítőm. Az 565 esetén ez a kapcsolás egy kissé meg lett variálva, de ha jól sejtem ezt te is láttad már.
A témához köthetően, néhány szó a kaszkód kapcsolásról: Bővebben: Passlabs
Nem is tudnék hitelesebb forrást hozni ez ügyben, mivel a GFA sorozat az ő nevéhez is kötődik. Azt mondjuk nem tudom, hogy az 565 tervezésekor az Adcom-nál volt e még/már...
Azért az Adcom kapcsolása elég jól kidolgozott a fenti kapcsolásokhoz képest. A Krell kifejezetten egyszerű kapcsolástechnikájú, sok sebből vérzik. Mára ők is bőven túlléptek ezen...
Írtam is, hogy az alapkapcsolástól jobb eredmény várható.
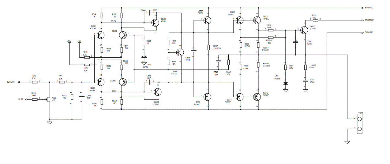
Ha lehántjuk a rajzról a DC-szervót, a koppanásgátlót és a clipp-indikátort azt látjuk, hogy két földelt bázisú és egy emitter-követő tranzisztor került a jel útjába. Ezek bizonyos problémákat orvosolnak, halkan megjegyzem, ez az ebéd sincs ingyen ![]() Ha már szóba került a Krell, csatolom milyen az amikor a szimmetrikus felépítésű erősíből a lecke meg van írva és ez még csak az első fokozat.
A legfontosabb részlet a Q111, Q112, D103-106 alkotta Hawskford kaszkód. 20dB-el csökkenti a nyílthurkú torzítást.
Nagyon szép kapcsolás. Ugyan 10 évvel később készült, de nem kétlem, hogy sokkal jobb, jól kidolgozott és szépen felhasználták hozzá az addigi tapasztalatokat. Viszont ez már abszolút az a kategória, ami nálam szóba sem jöhetne utánépítésre. Kicsi esélyét látom annak, hogy egy ilyet hiba nélkül össze tudnék rakni és sikeresen tudnám éleszteni. Viszont azt is tisztáznunk kell, hogy az 565 sem úgy jótt szóba, mint a legjobb erősítő. A korához képest egy jó kapcsolásra épül. A teljesítményéhez képest nagyon jó minőséget produkál, ráadásul ez a minőség talán még pontosabb átvitelt is tesz lehetővé, mint amit az átlagos erősítők nyújtanak. A specifikációi alapján szerintem a jobb kapcsolások közé tartozik., hisz a tervezésnek hála, szépen odébb tudták tologatni a tizedesvesszőket a torzítási adatoknál. Persze a hangját nem ismerem és nem tagadom, hogy talán nem is tetszene.
|
Bejelentkezés
Hirdetés |










