Fórum témák
» Több friss téma |
Mielőtt kérdezel, a következő két dolgot ellenőrizd!
I. A helyes tápfeszültségek megléte.
II. A kimeneten van-e egyenfeszültség.
Élesztés.
A gyártó weboldalán kicsit mást írnak!: Bővebben: Link
De a wattok "RMS" értékek, azt meg ugye tudjuk mit jelent...adatlapján a 120W-os teljesítményfelvétel "1/2 nominal power"-en is sokat elárul.
Gondolkodok venni belőle egy testvért mert van már egy TDA7294 végfokot akarnám le vátani. Top ládát hajtani.
100w 8ohm.
Azért finoman körül írhatnád, hogy másnak már ne kelljen a saját bőrén megtapasztalni.
( Környék, helyrajzi szám, kerület, utca név, stb. )Bár tudom, hogy a saját hibára egy életen át emlékszik az ember. A hozzászólás módosítva: Szept 27, 2024
Optimális esetben hidalva az erősítő a 8Ohmos teljesítményének a négyszeresét tudja leadni, szintén 8Ohmra. Ehhez képest a valóságban inkább a háromszorosával lehet számolni
Szia! Olyan érzésem van, hogy arra vagy kíváncsi megfelelő lesz-e az erősítő a ládáidhoz.
Ha így lenne, a hangsugárzóidról kéne többet tudnunk.
Arra is kíváncsi vagyok
A hangsugárzóra 100w RMS 200w csúcsot hazudnak. Amúgy A t.amp nem egy rossz végfok. Régi HiFi torony kérdésSziasztok!Van egy ~30 éves Panasonic HiFi tornyunk, amit apám használ, hogy a TV nézésnek valami normálisabb hangja legyen. A következő a probléma. Néha előfordul, hogy van egy rövidebb, impulzus szerű áramkimaradás, vagy esetleg 1-2 másodperc, és ez után a tornyot nem lehet bekapcsolni, sem a távvezérlővel, sem pedig a frontján lévő bekapcs gombbal. Aztán ha áramtalanítva van, mondjuk egy hétre, utána meg hibátlanul működik mindkettővel. Nem nagyon szerelgettem mostanság, picit azért konyítok hozzá, de ezzel elakadtam, fogalmam sincs, hogy mit kellene megnézzek. Van valami ötletetek?
Ha a pontos típust is megírnád, akkor esetleg találnánk hozzá szerviz kézikönyvet, ami tartalmazza az elvi rajzokat, és az alapján lehetne ötletelni.
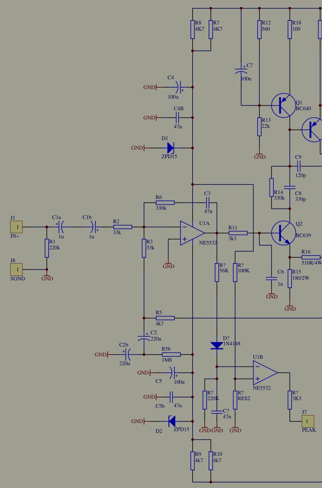
De így, hogy semmit nem tudni a belsejéről, nem nagyon lehet hasznos tanácsot adni. Opamp peak jelző működése.Az alábbi kapcsolásnál a második, peak jelző opamp-nak nem kellene felcserélni a bemeneteit? Vagy ez valamiféle módon működhet így is, csak én nem értem?A hozzászólás módosítva: Okt 3, 2024
Attól függ hogy alacsony vagy magas szint jelzi a működést. A QUAD-ban kb. 10...11V van az opamp kimenetén teljes kivezérléskor, de ha ezt akarnám indikálni, akkor inkább az erősítő kimeneti feszültségét figyelném... Bár igazából nem világos, hogy ez tulajdonképpen mire jó... Mert akkor már inkább egy szép, pl. ledsoros kivezérlésjelzőt kötnék be....
Kell egy mini UPS neki. De egyszeru ugynek kell lennie, valami kondi kiszaradt, vagy kontaktos.
Nezz bele, ketlem hogy lenne benne elem vagy hasonlo. Azt tudom elkepzelni hogy a taviranyito modul korul valami kiszaradt, es nem indul el pl az oszcillacio a vevo modul korul. Ha minden jo, amugy dugd be egy UPS be, aztan 5 evig semmi gond ha aramszunet van. Kicsit maszek megoldas, de en jelenleg ezzel ezt tennem. Nyilvan alternativa lehet megnezni mirol kap tapot a taviranyitos modul es bele eszkabalni egy cellat egy diodaval. A feladat ugyanaz, megadni neki a tapot nonstop.
Tipus nelkul nezez ugy. Belso fotok is kellenenek.
Már csak a diódából is azt gondolnám, hogy a felső szintre kellene jelezni neki. Viszont azt nem tudom értelmezni az invertáló bemeneten.
Ha pozitív félhullám túl magas lesz, akkor a műveleti erősítő invertáló bemenete lesz magasabb potenciálon. A kimenete lehúzza a 3.3kohmos ellenállást a negatív tápra. Így egy pozitív tápra kötött anódú LED-et közvetenül tud vezérelni. Vagy kapcsolótranzisztorral bármi mást is.
Van ehhez a kapcsoláshoz egy másik rajz is. Én ebből indultam ki.
Csupán a felhasználó szándékától függ, hogy pozitív, vagy negatív impulzust adjon ki az "U1B" kimenete. A dióda amit említesz, az nem a kimeneti impulzus fázisára vonatkozik, hanem a hangjel fázisára. Abban teljesen igazad van, hogy az pozitív csúcsot detektál. Maga a megoldás viszont nem tetszik nekem, ugyanis a tervező abból a felindíttatásból alkothatta meg az extra kapcsolást, hogy a duál opampokat nagyobb mennyiségben használjuk. Nekem is van egy csomó belőle, viszont szingli csak pár darab. Ha lehet, én is duál opampot használok.
Viszont olyat nem illik csinálni, hogy a duál opamp egyik fele a jelútban van, a másik pedig logikai szinteket kapcsol. Ráadásul nyílt hurokban dolgozik szegény. Az átbillenési szinten akár oszcilláció is előfordulhat, ezért egy kicsit törődni kell azzal a billenési szinttel. Több megoldás is szóba jöhet. 1: Kis mértékű negatív visszacsatolással nem lesz olyan hirtelen a kimenetén a szintugrás. 2: Kis mértékű pozitív visszacsatolással a szint ugrás határozott lesz, az oszcilláció elkerülhető, de a gyors szinugrás tranziens hibát okozhat a vele egy tokban és egy tápon lévő jelútban dolgozó opamp működésében. 3: Néhány gitáreffektben láttam, hogy amennyiben egy LFO is szükségeltetik a kapcsolásban, nem szükséges azt külön tokban lévő opampokkal megoldani. Simán mehet egy négyes opamp két tagján a hangjel, kettő meg legyen alacsony frekvenciás négyszög, valamint háromszög generátor. Csupán le kell lassítani annyira őket, hogy ne okozzanak hallható tranzienseket a velük egy tokban lévő többi opampokban. Egy ilyesmi megoldás van a rajzon. Lassított szintugrás, határozott szintváltással kombinálva. Én egy "PEAK" indikátor esetében inkább egy monostabil multivibrátort használnék, mert az bármilyen rövid impulzust meghosszabbítva jelezne ki. Ez a Quados izé amúgy sem látszik valami gyors reagálásúnak, ezért egy periodikus keskeny impulzus sorozat esetleg nem is hozza működésbe. Ilyen lehet egy karc egy LP-n.
Elem nincs benne, csak egy fél farádos kondi a rádió résznél, hogy a programokat megtartsa. Nem gondolom, hogy a távvezérlő rész ne éledne fel, mivel a fizikai bekapcsoló gombra sem éled ilyenkor. Ebben még hagyományos tápegység van. Ez egy nagyon egyszerű torony:
Panasonic SA-DH30
Elnézést, csak 0,1F-os az a kondi, nem fél. Megtaláltam a SM-ját. De ettől még várok ötleteket!
Szia! Nézd meg hol vannak melegedés nyomok, ott futtasd újra a forrasztásokat. IC306 és Q301 feltétlen megérdemli.
Ha van Freeze spray-d, akkor csak megkeresed minek a hűtésétől indul újra. TPA3116D2Sziasztok!Ehhez a TPA3116D2 alapú erősítőhözt szeretnék egy némító áramkört készíteni. A MUTE láb keresése közben rájöttem, hogy a végfok IC nem eredeti. Felirat nincs rajta és a 32 helyett 28 lába van csak. Utánaolvastam, a TI-nek nincs hasonló IC-je 28 lábbal. TPA3112d2 lehetne még, az 28 lábas, viszont csak mono 25W. Nem tudom, érdemes-e vele így tovább foglalkozni.
Gondolom akkor leszedted a hűtőbordát, hogy lásd az IC-t. Nem készítettél véletlenül fotókat? Van hasonló panelem, de azt elég régen vásároltam - de nem ellenőriztem hogy az IC eredeti-e. Viszont a MUTE csatlakozási pontját anno megtaláltam rajta némi kísérletezéssel. Ha vannak fotóis akkor esetleg összehasonlítanám azzal amit vettem régebben.
Lefotóztam neked az általam (évekkel ezelőtt) vásárolt panelt. A kicsi "öcsipanelen" van a némító ill. koppanásgátló áramkör. A kimeneti szűrő is át van alakítva a weblapomon levő leírás szerint.
A képre ráírtam a MUTE bekötését, de ez sajna nem biztos, hogy a Te paneleden is ugyanígy lesz... A hűtőbordát nem szedtem, hogy megnézzem, hány lábú az IC, de majd szkóppal ránézek valamikor, pl. hogy milyen frekin megy. Nálam a nyugalmi árama rendben van, nincs számottevő melegedés, és alapzajt akkor sem hallok belőle, ha fejhallgatóra kapcsolom (előtétellenállás nélkül). A hozzászólás módosítva: Okt 4, 2024
Még két fotó...
Szia! Hát nekem konkrétan hűtőborda nélkül jött, mellette volt a zacskóban leesve, némi ragasztótakony társaságában. Utána ragasztottam rá egy öntapadósat, azt szedtem le a tanulmányozáshoz.
A hozzászólás módosítva: Okt 4, 2024
Én meg furtam két db 2,5 mm-es lukat a panelra és 2,5 mm-es csavarral fogattam fel a hűtőbordát miután az meg kapott menetet.
Üdv. M.
Az én panelemen kicsit más az elrendezés, és a poziciószámok is eltérnek.
Lehet, hogy ez TPA3110D2 (15W/8Ω) vagy TPA3112D2 (25W/8Ω) valójában. Az 1 és a 2 -es lába össze van kötve (FAULT+SHUTDOWN) próbáld ki, hogy ha ezt lehúzod GND-re az leállítja-e a végfokot. Oda van kötve az R11-re a fotóid alapján. Csak csendben megjegyzem, hogy ahonnan beszerezted (hol vetted?), ott illene majd frissíteni a leírást, mert ezen a panelen biztosan nem TPA3116 van, és akkor az 50W sem stimmel. A helyedben küldenék nekik egy emailt, a problémával, és a fotókat mellékelve... A hozzászólás módosítva: Okt 4, 2024
|
Bejelentkezés
Hirdetés |






)














