Fórum témák

» Több friss téma
Fórum » H osztályú erősítők
Lapozás: OK   3 / 4
(#) ozpecs válasza LukiTomi hozzászólására (») Máj 2, 2011 /
 
Engem érdekelne ha van még ilyen, valami hasonlón gondolkodok én is. Ha ennek az apexnek meglenne a komplett doksija az is érdekelne esetleg.
(#) LukiTomi válasza ozpecs hozzászólására (») Máj 2, 2011 /
 
Itt tudsz regisztrálni az oldalra!Bővebben: Link
Ha bent vagy, akkor a Solid State címszó alatt találsz apex kapcsolásokat leírásokkal, igaz angolul.
(#) LukiTomi válasza LukiTomi hozzászólására (») Máj 2, 2011 /
 
A keresősébe írd be a h900-at és kidobja az alábbi listában ezt: 900W H-class PA Amp with Limiter.Itt megtalálsz mindent a végfokról.
(#) ozpecs válasza LukiTomi hozzászólására (») Máj 6, 2011 /
 
Köszönöm ugy látom oda is reggelnem kell. amugy természetesen kerestem de igazából csak egy pdf-et találtam ami a kapcs. rajzot és a vég nyáktervét tartalmazza. Néztem a fet meghajtó áramkört sajnos nem sok helyen van ezért nem is tul olcsó, pont ezt a tipust eddig nem nagyon használtam. Nerm tudom próbáltad-e kompletten a kapcsolást, ami amugy szimpatikus első ránézésre, vagy csak a tápfesz kapcsoló részt használtad.Valami hasonló teljesítményüt kellene csinálnom pár darabot, a D osztályúval (UCD) egyenlőre még vannak gondjaim , pl megoldani a zárlatvédelmet.
(#) LukiTomi válasza ozpecs hozzászólására (») Máj 7, 2011 /
 
A végfokban lévő step drivert megépítettem más végfokkal, tökéletesen működik. Az eredetileg 300W-ra készített végfokból 500W-ot sikerült kipréselni!
(#) ozpecs válasza LukiTomi hozzászólására (») Máj 8, 2011 /
 
Köszönöm, bereggeltem én is és végignéztem a mintegy 130 oldalt Valóban megy és azt irja, hogy kb 30%-al csökken a disszipáció is azaz nem növekszik annyit mint a kimenő teljesítmény. Panelt kell gyártanom és ki fogom próbálni, van egy 300 meg egy 600 W-os végfokom alanynak olyan amiben a félvezetők elvileg tudnak megfelelő feszültséget elviselni.
(#) reloop hozzászólása Máj 15, 2011 /
 
Üdv Mindenkinek!
A TDA7294 gyenge pontja a veszteségi hő leadása. A gyártó a mellékelt G-osztályú kapcsolást ajánlja.
Szeretném FET-es tápátkapcsolóval megoldani. Ehhez keresek egyszerű rajzot, vagy ötletet. reloop
(#) ozpecs válasza reloop hozzászólására (») Jún 4, 2011 /
 
Ezzel az a baj, hogy egyre bonyolódik és azért a kimenő teljesítménye meg nem lessz nagyobb. Amugy meg jó az a bipoláris nincs vele gond és az nem is füt annyira azért, csak kapcsolóüzemben dolgozik.
(#) neocska hozzászólása Szept 1, 2011 /
 
Üdv!
Szerintetek mennyire müködhet ez a kapcsolás?
nem valami jominöségü, sajnos igy kaptam én is
Érdemes vele foglalkozni?
(#) neocska válasza neocska hozzászólására (») Szept 1, 2011 /
 
egy kép lemaradt
(#) banyaiakos válasza neocska hozzászólására (») Szept 6, 2011 /
 
Ne haragudj de, hogy akarod megépíteni ezt a kapcsolást ha talán 3 alkatrész értékét lehet rajta elolvasni?
(#) DjPeat hozzászólása Máj 2, 2012 /
 
Üdvözlet mindenkinek. Volt már valakinek behringer ep 2500-el. Mert a cégünknél lévő egyik ilyen erősítő feladta a szolgálatot. Jelenség nagyon egyszerű egyik oldal szól a másik nem. A jobboldali végfok modul olyan forró hogy a kezem nem állja. Félek tőle tele van smd-vel lehet neki valamit ártani vagy csak szerviz? Vagy lenne valakinek ötlete ezzel kapcsolatosan. Előre is köszönöm.
(#) reloop válasza DjPeat hozzászólására (») Máj 2, 2012 /
 
Szia! Kérdezd meg a kollégát mire jutott vele.
(#) petikkkeee hozzászólása Jún 17, 2012 /
 
Sziasztok! Remélem valaki meg tudja nekem magyarázni.Elég régóta építek erősítőket "A " osztályal kezdtem, majd megmaradtam végül a komplementereknél...eddig abbana tudatban voltam, hogy ugye a P=U*I szorzattal számolva a teljesítmény a terjedelmes feszültségtől és az áramtól függ...tehát megfelelő táp, és robosztus toroid stb...de ahogy ránézek egy H osztályú kapcsolásra ugye két fajta feszültség van bekapcsolva..a végfoktranyók kollektorára egy adott VCC...és afölött még egy sor végfok tranzisztor kétszeres VCC vel....tehát "növelem neki" a tápfeszt..amivel nőni kéne a teljesítménynek is...ergó kisebb toroid is elég a megfelelő feszültséggel??,..gondolok én itt erre hogy gyári H osztályú erősítőknél egy robosztus végfokozatt mellett egy tenyérnyi toroid..??? :S
(#) reloop válasza petikkkeee hozzászólására (») Jún 17, 2012 /
 
Szia! A H osztályú erősítőt a hatásfok javítása érdekében hozták létre. Amíg a kimenőjel pillanatnyi értéke előállítható az alacsonyabb tápról, addig az előállításához szükséges áram nem a teljes tápfeszültségről jön. Tápegység szempontjából a magasabb feszültségűnek kétszeres csúcsáramot kell tudni szolgáltatni, viszont effektív teljesítményben megegyezhet a kisebbikkel.
Ilyen tenyérnyi toroiddal hol találkoztál?
(#) petikkkeee válasza reloop hozzászólására (») Jún 17, 2012 /
 
Hello. Erősen túloztam csak megdöbbent, hogy mondjuk rávan írva, hogy 2000W (igaz csak 2 Ohmon)...és ahoz képest vizuálisan nézve elég kicsi toroid található a gyáriakban a nagyobb power amplifiereknél...tudom itt jönne az, hogy egyedi vasmag méret stb...vagy ahogy a jó magyar mondaná, hogy ez itt csak a "reklám helye" ráírom, hogy 2KV és közbe ugye 8 vagy 4 Ohmon produkál max 5-600 W-ot..Mostanában volt szerencsém a Phonix XP 2000 típusu erősítőhöz...döbbenten olvastam végig az adatlapját..."hálózatból felvett teljesítmény 880W", és persze odarakják még mellé, hogy H osztály......csak ezért kérdeztem. Többek közt...
(#) reloop válasza petikkkeee hozzászólására (») Jún 17, 2012 /
 
Nem elvárás, hogy a maximális teljesítményt tartósan szinuszos jellel is bírja az erősítő. A dinamika csúcsok a hanganyag alig harmadát teszik ki. Ehhez jön még hozzá a topológia kiváló hatásfoka Ne aggódj, működik.
(#) alfa008 hozzászólása Dec 16, 2016 /
 
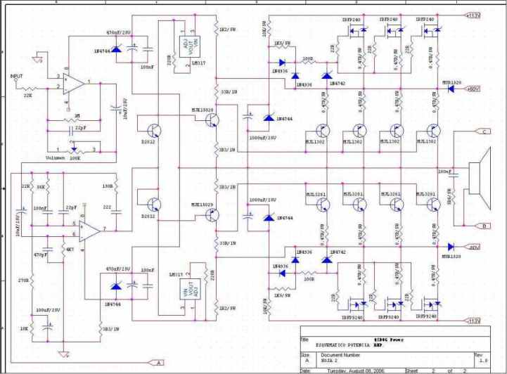
Sziasztok! Segítséget kérnék a képen látható végfokozat+step driver összekombinálásához.
(#) Szegedi Sándor hozzászólása Aug 20, 2018 /
 
Sziasztok!
Találtam a neten egy érdekes D osztályú erősítő kapcsolást. Szerintetek ezt érdemes megépíteni?
(#) reloop válasza Szegedi Sándor hozzászólására (») Aug 20, 2018 /
 
Szia! Nem jó topicot választottál, a PWM erősítők ide tartoznak.
Más is érdeklődött.
A hozzászólás módosítva: Aug 20, 2018
(#) Csendes33 hozzászólása Júl 4, 2019 /
 
Üdvözlök mindenkit, T-amp TA3200 végfokkal kapcsolatban szeretnék kérdezni tőletek. Nem találtam service manual-t, ebben kérnék segítséget, hátha van valakinek. Ha nincs, vagy épp nem is láttatok T-ampból ekkora végfokokat, akkor sincs semmi gond, leírom amit tudok. Egy közel 4KW-os toroidról, szimmetrikus tehát 2x85V alapfeszültségről majd a nagyobb kimenő teljesítmény függvényében panelonként 2db LM311P és 8db IRF640-nel modulált 2x170V-ról üzemelő H-osztályú, 4ohmon valós 2x1,5KW-os végfok. 2SA1943/2SC5200 párosok vannak benne, nem értem hogy a határadataik felett ezt hogyan viselik...na de a gondom. A jobb csatorna panelján a a negatív oldali nagyfesz modulálása (1khz jellel) kb 45V kimenő feszültségnél indul, a pozitív ágé viszont késve reagálva 48,5V-nál. Ezt szeretném orvosolni, mert emiatt erősen elbillent tápot lehet mérni ilyenkor. Esetleg az LM311P ic-t cseréljem? LM311N van itthon, nem tudom miben különbözik. Köszönöm ha elolvasta valaki.
(#) pipi válasza Csendes33 hozzászólására (») Júl 5, 2019 /
 
Nézd meg a gyártó adatlapján, mit jelent, pl ST-nél az N a dip tokos, P nincs
(#) ozpecs válasza Csendes33 hozzászólására (») Júl 5, 2019 /
 
Az Lm 311 az egy gyors komparátor, a két bemenetén lévő feszültségküönbség hatására billen (gyakorlatilag olyan mint egy nagy erősítésű müveleti erősítő) mindig a kimenete ennek függvényében vagy alacsony vagy magas. A bemenetén lévő feszültségosztó pontossága nem megfelelő, vagy ha van hozzá trimmer állításra akkor az billent el. Ebben az esetben talán egy kis értékü kondiis lehet, hogy a billenést megfelelően időzítsék, illetve mivel a 311-es egy gyors áramkör ennek a tápfesz szürése is fontos.
(#) ozpecs válasza ozpecs hozzászólására (») Júl 5, 2019 /
 
Ja a komparátor bemenetén meg ugye egyszer egy alapjel van a másik bemeneten meg a kimeneti feszültség és a tápfeszültség közötti feszültség leosztott része van, és amikor ez egy adott szint alá csökken, akkor kapcsolja rá a nagyobb tápfeszültséget.
(#) Csendes33 válasza pipi hozzászólására (») Júl 5, 2019 /
 
Köszönöm, ebben a végfokban (de szétszedem a többi ilyet is megnézem) LM311P van, tehát létezik, csak keresek majd róla dokumentációt hogy össze tudjam vetni az LM311N-nel.
(#) Csendes33 válasza ozpecs hozzászólására (») Júl 5, 2019 /
 
Köszönöm a részletes választ és a magyarázatot. Trimmer nincsen, a feszültségosztó szerepében két ellenállás van, jó az ötlet hogy a pontosságra rávilágítottál, az értékeiken változtatva megnézem mi történik, mert végül is a komparátor és a fetek is végzik a dolgukat rendben csak késve. Viszont egy kérdést engedj meg még. Ennek a panelnak pont ezen a pozitív tápoldalán cserélve volt a 4db IRF640. Esetleg előfordulhat hogy teszem azt nagyobb nyitási feszültséggel rendelkeznek mint amit gyárilag beválogattak s emiatt jött létre ez a probléma?
(#) ozpecs válasza Csendes33 hozzászólására (») Júl 5, 2019 /
 
Az szinte kizárt, a komparátor kimenete a tápfeszei közt ugrik nagyon gyorsan, és nyitja a feteket. a hiba inkább a bemenetek körül keresendő. Szerintem a végfok bemenetére én egyenfeszt kötnék, terhelés nélkül pl és azt szép lassan növelve a komparátor billenése jól mérhető, (nyilván az egyenfesz figyelés a kimeneti relét lekapcsolja, ) tehát azzal nem kell foglalkozni, de megoldás az is ha váltóval generátorrol táplálod a végfokot és szkóppal mérsz a bemenetin a komparátornak, esetleg akár galvanikusan leváasztott szkóp és akkor tudsz a két lábon mérni könnyen, vagy a kétsugaras szkóp mindkét bemenetét használva tudsz mérni akár. Persze lehet simán csak egy bemenettel mérni hol az egyik hol a másik bemeneten (10-es osztó állásban) nehogy megváltoztasd a viszonyokat Arra számíts, hogy egy pár mV különbség elég a bemenetek közt az átkapcsoláshoz
(#) Csendes33 válasza ozpecs hozzászólására (») Júl 5, 2019 /
 
Megértettem és köszönöm szépen. Nem vagyok műszerész, nekem ez a H osztály egy komolyabb falat, ok okozati összefüggésekket sokszor nem látok még át és a műszerparkomat sem lehet annak nevezni.. ..de igyekezet az van. Hazaérek és a végére járok. Köszi mégegyszer a kedvességed, kellemes délutánt.
(#) mlaci989 hozzászólása Okt 3, 2024 /
 

EE SYSTEMS V-2400 végfok javítás

Üdv.
Kérdésem lenne H osztályú erősítővel kapcsolatban. Egy EE SYSTEMS nevű csoda vagy DAP audio koppintás de lehetne akár T-AMP is.. Na az a kérdés hogy ezek az erősítők a teljes kivezérlésnél a magas tápot rá kellene küldjék a végtranyókra teljesen.? Mert esetemben az alacsony táp 2x60 Volt és terhelésre adagolja de csak 130.. Volt ig. A többi (2x120 Volt) nem megy ki a végtranyókra. Mindkét oldalon ez a helyzet. Nem hiszem hogy ennek így kell lenni. Útbaigazítást kérek. Csatolom a kapcsolási rajzot.
(#) Karesz 50 válasza mlaci989 hozzászólására (») Okt 3, 2024 /
 
Ennek így kell működnie, ez a H osztály lényege. Kivezérlés nélkül a kisebb tápfesz van a végtranzisztorokon (a2x60V) és csak akkor kapcsolja rá a magasabb tápfeszt ha kisebb "el akar fogyni". Szkópon láthatod pl. 1kHz-es szinusszal ha rámérsz a tápsínre.
Következő: »»   3 / 4
Bejelentkezés

Belépés

Hirdetés
XDT.hu
Az oldalon sütiket használunk a helyes működéshez. Bővebb információt az adatvédelmi szabályzatban olvashatsz. Megértettem