Fórum témák
» Több friss téma |
- Ez a felület kizárólag, az elektronikában kezdők kérdéseinek van fenntartva és nem elfelejtve, hogy hobbielektronika a fórumunk!
- Ami tehát azt jelenti, hogy a nagymama bevásárlását nem itt beszéljük meg, ill. ez nem üzenőfal! - Kerülendő az olyan kérdés, amit egy másik meglévő (több mint 17000 van), témában kellene kitárgyalni! - És végül büntetés terhe mellett kerülendő az MSN és egyéb szleng, a magyar helyesírás mellőzése, beleértve a mondateleji nagybetűket is! FeszültségáteresztőÜdvözlet mindenkinek!Remélem, jó helyen járok, mert kezdő (nem szakember)is vagyok és ilyen irányú topikot sem tudtam beazonosítani! Szóval arra keresnék megodást, kapcsolást, hogy van egy forrás, ami kb. 2 - 2,3 voltot produkál és egy LED - et működtet halványan. Viszont egy üzemmód változáskor ennek a forrásnak a feszültsége megemelkedik (ez így üzemszerű, nem hiba) és a LED normál fényerőre vált. Én viszont azt szeretném, ha a LED csak akkor világítson, ha a teljes fényerőhöz való feszültséget kapja meg. Vagyis, valami feszültség "áteresztő" kellene, ami csak pl. 2,5 volt felett nyit és engedi át a teljes (kb 3 - 3,2 volt) feszültséget. Mégegyszerűbben: a LED ne világítson halványan, csak akkor, amikor az üzemváltás következtében a nagyobb, a teljes fényerőhöz szükséges feszültséget kapja. köszönöm! A hozzászólás módosítva: Okt 12, 2024
A legegyszerűbb módja, hogy a LED után (tehát vele sorba) beteszel egy schottky diódát, vagy egy ellenállást (inkább 100 Ω-os potit). Valamennyi fényerőt fogsz veszíteni. Pontosan nem tudjuk megmondani, kísérletezned kell, hiszen csak te látod az eredményt majd.
Másik megoldás, a LED-del párhuzamosan 1....3 kΩ ellenállás.
Keress egy 2-2,5V körüli stabilizátor diódát (Zener) és kösd sorba a LED-el. Akkor kezd áram folyni, ha 2V fölé emelkedik a feszültség. Schottky vagy normál diódákkal nyitóirányba kötve pedig finomhangolni lehet a nyitási feszültséget.
Én LM431-et gondoltam volna, mert az jó pontossággal beállítható, -csak most nem vagyok otthon, nem tudom lerajzolni.
Talán estefelé.
Úgy bizony, a saját referenciafeszültsége éppen a kívánt tartományban van. Vannak itt kész megoldások 3V-tól: Bővebben: Link
A hozzászólás módosítva: Okt 12, 2024
Rádiós jeladóSziasztok,Olyan kiegészítő elektronokát keresek, ahol egy pontenciálmentes kontaktust tudok rádió jelen továbbítani, majd visszaalakítani vezetékes formába? Ebben kérném a segítségeteket. Köszönöm szépen.
Nem lenne egyszerűbb sima kapcsolót beépíteni? Kvázi azt akarod megépíteni. Amúgy mi ez az eszköz hogy nem kell az a kis fény?
Tegnap este már nem rajzolgattam, csak ma.
Ez egy lehetőség arra, amit szeretnél:
Ha pedig azt szeretnéd, hogy bekapcsolása után a LED azonos árammal (azonos fánnyel) világítson feszültségtől függetlenül, akkor így:
A hozzászólás módosítva: Okt 13, 2024
A potenciálmentes kontaktus az jó, mert sok célra felhasználhatod.
A kérdéseddel egyébként a Rádiós adó vevő modulok topikot kellett volna megtalálnod. A megoldás egy kóder - adó modul, -- vevőmodul - dekóder modullal megvalósítható. Olvasgass bele az idézett topikba.
Hali. A bc327 mikor nyit ki ha az E van a + tápon?
A jelen összeállításban kb. 3V elérésekor. Mert PNP tranzisztor, és akkor nyit, amikor a TL341 katódja leesik kb 2V körülre. Lényegében a tápnál legalább annyival kisebbre, hogy kinyithasson.
A hozzászólás módosítva: Okt 13, 2024
Gondolom a térerő biztosított a kapcsolathoz?!
Majd biztosít magának, az adó is a kezében van.
Amikor a bázisa 600mV-al negatívabb potenciálú, mint az emittere és folyik is bázisáram. Lévén hogy PNP tranyó.
Kedves kollégák!
Arra is gondoltatok, mi van, ha áramgenerátoros meghajtása van a LED-nek, vagy PWM jelet kap? Lehet nem ártana tisztázni miben is van pontosan!
Nem vagyok igazán kolléga
(csak érdeklő, meg rajzogató)De áramgenerátoros LED-el működőt (is) rajzoltam. Azaz: abban az esetben pont kész van.
Amúgy valójában pont az nem makkan, aki érdekében rajzolódott
![]() Sejtettem. Ezért írtam, hogy hogyan. Mert ha én rajzoltam, akkor meg is kell tudnom magyarázni A hozzászólás módosítva: Okt 13, 2024
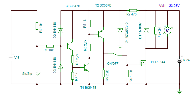
választó kapcsolóÜdvözletem!Egy kapcsolásra lenne szükségem . A feszültségek adottak (az 5V a rendszeré és nem tudom nyitott start/stop kapcsolónál mekkora feszültség mehet az IC lábára)A start/stop kapcsoló zárt állapotban a választó jumper állásától függően a fék (tengelykapcsoló) be illetve kikapcsolt állapotban legyen. Nyitott állásban értelemszerűen fordított állapot. Szimulátorral próbálkoztam de nem működik (és nem is értek hozzá). Köszönöm
Föorsó indexerSziasztok!Hobbi cnc esztergához építek ún. "indexer"-t. Bővebben: Link Ehhez rendeltem hestore-ból egy rés-opto-t. Bővebben: Link Az eredeti kapcsolásban szerepel egy 7404 ic. Ez invertálja a kimeneti jelet és a leírás szerint tovább zajmentesíti. Ezt az ic-t így nem találtam a webshop kínálatában. Mivel tudnám helyettesíteni? Köszönöm!
Hello! Lehet egy 555-el jobban jársz. Az is invertál, ha a 2-6-ra bevezeted az LM393 jelét. Annak "keményebb a kimenete és hiszterézise is van a bemenet felől. A kimenetére ráköthetsz egy Led-et is ellenállással és akkor látod hogy mit csinál az opto. (Úgy is csak egy inverterre van szükséged.)
Régi disco központi fény vezérlő elektronikájaÜdv Mindenkinek,Az alábbi témában szeretnék segítséget kérni. Régi 8 karú szinkróhoz, mantához, terminátorhoz/Helios-hoz stb. keresek vezérlőpanel rajzot, de nem találok sehol. Ez kicsit bonyolultabb, mint egy quad vagy essa. Pl találtam fotókat a TAS Synchro Digital-járól. Itt minden léptető motorral üzemel: a karok, színváltó tárcsa, és a kis körtükrös inverz parabola. 9 kicsi molex csati van a nyákon, feltételezem, hogy a karoknak külön-külön saját, és a színváltó és kistükrös tárcsák meg mennek a 9. közösről. Illetve kultúrált lépések valahogyan le vannak tárolva, hogy a karok ne kalimpáljanak, hanem egymás utáni nyitás, zárás, páros-páratlan, black out stb. ami hozza a szép látványt. Úgy tudom, 15-20 perc mire végigfuttatja a beépített (tehát nem 0-10V és nem DMX) programját a szinkró. Esetleg van ilyen elérhető valakinek? Nagyon köszönöm. A hozzászólás módosítva: Okt 15, 2024
Spam miatt a hozzászólás és a válaszai eltávolítva!
Erősítő kicsatoló kondenzátorEgy idestova negyven-ötven éves Tesla lemezjátszó végfokában találtam a képen látható kicsatoló "komplexumot". Kérdésem, hogy milyen kapcsolástechnikai megfontolás indokolja az oldalanként négy-négy párhuzamosan kötött kondenzátort, nem lehetett-e volna egyetlen ~2000µF-ot használni? |
Bejelentkezés
Hirdetés |







(csak érdeklő, meg rajzogató)












