Fórum témák
» Több friss téma |
Jól haladsz.
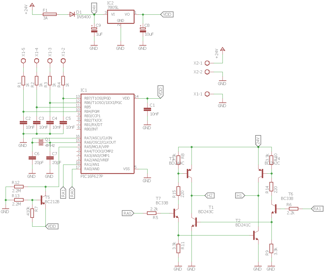
Ami végfokot illeti, szerintem nincs jelentősége hogogy milyen tranzisztorok vannak benne. Viszont lemaradt a rajzról a végfok GND-je. És ha már javitod, akkor megforgathatnád a meghajtó tranzisztorokat is, mert akkor egyből látszana, hogy ez egy "H hid". T5-nek igy tényleg nem érthető a szerepe, szerintem Idézet: „Master clear. When configured as MCLR, this pin is an active low Reset to the device.” reset akar lenni (különösen ha a MCLRE konfigurációs bittel ez van beállitva), da akkor kellene ott lenni kondenzátornak (vagy legalább helyének). Szóval ezt ott szerintem még egyszer meg kellene nézni alaposabban...
Sajnos átnéztem elég alaposan és minden rajta van a rajzon, ami a panelen is. A hiányolt kondit C1 néven találod meg a VDD láb mellett. Visszarajzoláskor megpróbáltam szisztematikusan haladni és nagyjából azt az elrendezést felhasználni, ami a NYÁKon van, azért ilyen a dolog
![]() A javításhoz valószínűleg elég lenne a tranyókat kicserélni, mert mind rossz - persze itthon véletlenül sincs, LOMEX fele meg majd szerdán tévedek. Elvileg "raktáron" van nekik, majd meglátjuk.
Az a C1 az nem az, amire én gondoltam volna.
Ha már úgyis boltba mész, akkor szerintem tegyél/vegyél mindegyik végtranzisztorral párhuzamosan egy védődiódát. Forrasztási oldalon elfér, baj nem lehet belőle...
Szia!
A szegmens gombok mit takarnak? Erről van-e valami leírás? A HEstore leírást elolvastam de a manuális kezelésről nem tudtam meg sokat. 100 könyvtárat tud meg abban 255 fájlt de azt nem tudom hogy vezérli. Köszönöm az infókat ha van bővebb leírás. Üdv: Gábor A hozzászólás módosítva: Márc 28, 2022
A segment 1-14-ig amit elérsz az ellenállásos megoldással, tehát ennyi fájlt indíthatsz közvetlen gombokkal alapból. Illetve lépegethetsz előre hátra, mint egy hagyományos lejátszón (prev/next). A 100 könyvtár/255 fájlhoz már kell pl. egy Arduino és program.
Nagyon sokoldalú, és olcsó kis panel, és minősége is kiváló.
Szia!
Köszönöm, még annyi kérdésem lenne, hogy a közvetlen elérésű fájlt kell-e könyvtárba tenni illetve a filename a segment szám? Üdv: Gábor
Az első 14 fájlt tudja így lejátszani. Itt van egy kis trükk a dologban. Ugyan a fájlokat elvileg számsorrendben lehet elérni, ez a gyakorlatban nincs így. Azt veszi elsőnek, amelyik a memóriaterület elején helyezkedik el.
Tehát, ha a kártyára másolod a 0001.mp3, majd a 0003.mp3 és végül a 0002.mp3 fájlt, akkor a lejátszási sorrend 0001.mp3 0003.mp3 0002.mp3 lesz. UART-on keresztül vezérelve is így működik a dolog, jelen esetben a második szám a 0003.mp3 lesz. A reklámok mappát nem tudom hogyan kezeli a modul, valószínűleg azok speciális elbírálás alá esnek, ott mindig az "ADVERT" mappában keres és valószínűleg ott is érvényes az előbbi sorrend. Ahhoz, hogy ne keveredjenek össze a sorrendek, vagy egyesével kell a fájlokat másolni a kártyára vagy olyan fájlkezelőt kell hazsnálni, ami csoportos másolásnál a névsorrend szerint másol.
Én meg találtam ezeket az infókat anno, szerintem benne van a PDF-ben. A fizikai sorrend számít a kártyán, tehát abban sorrendben legyenek felmásolva, ahogy sorban kell legyenek. Nem rendez ABC szerint, az biztos.
Nos a végtranyók cseréje megtörtént, a vezetősávokat kijavítottam. DSO nano kis kéziszkóp szerint a kimeneten van hang, viszont amikor rákötöm a hangszóróját, akkor a kimeneten megszűnik jel lenni - amint leveszem a hangszórót, a jel visszajön (az egyik dallam folyamatos lejátszáson van). Valakinek van ötlete, hogy merre keresgéljem a jelenség okát?
A hozzászólás módosítva: Márc 31, 2022
Szia, jól haladsz.
A tünetek alapján a meghajtás szenved erőn felül, és amint egy kis terhelés éri, már nem győzi szuflával. Rajzod alapján kézzel átrajzoltam, hogy szerintem hogy nézne ki. Talán igy mások is jobban átlátják és tudnak segiteni. Ha a 2k2-k egyik végét kiemeled, akkor "statikusan" is ki lehet próbálni. Nekem gyanús még mindig, az egyik korábbi rajzod, ahol nem volt a végtanzisztorokhoz bekötve a GND.
Igazad lesz ezzel a GND dologgal. Az előző "mester" keze munkáját dícséri ez a vágás... Csak olyan apró nyoma maradt ott a vezetősávnak, hogy csak ezzel a hátulról átvilágítós trükkel látszik egyáltalán belőle valami.
Pótoltam azt az átvágott szakaszt. Győzelem, van hang - s még mekkora hang! Nem viccelek, fülvédőben ülök itt a tesztelés alatt
![]() Köszönöm a segítséged!
Hogy szerepeljen egyben a kapcsolási rajz (kijavítva) és a picben lévő program is az utókornak. Ha elszánom rá magam, akkor befejezem a nyáktervét is és azt is megosztom majd.
A modul használata egyébként nagyon egyszerű, a programban három dallam van, ezeket a 2-4 csatlakozók testre húzásával lehet indítani. Az utolsó láb testre húzásával azonnal elhallgat a dallam, így le lehet állítani a lejátszást. Az utolsó "dallam" egyébként egy iszonyatos szirénahang, simán lehet riasztónak is használni
Azt értem hogy mostmár működik (sok energiát fektettél bele)
![]() de azzal a reset izével mire gondolt az Alkotó? ![]() Valamint azon még mindig elgondolkoznék, hogy tegyek-e diódákat a "H-hidra". Persze ne "javitsuk" meg, ami működik "gyári" állapotban. A hozzászólás módosítva: Ápr 1, 2022
Idézet: „Valamint azon még mindig elgondolkoznék, hogy tegyek-e diódákat a "H-hidra".” Azokat nem csak induktív terhelés esetén szokás beültetni, amikor motort hajt meg?
De kit zavar, ha mégis:
- Orditani akkor is fog. - Nem hifi, hogy itt anyázzuk egymást emiatt. - Ritkábban megy tönkre a cucc.
Miután Tomi (a modul tulajdonosa) szeretett volna egy tartalék darabot, s én vissza is rajzoltam az eredeti kapcsolást, gondoltam piszok egyszerű lesz egy ugyan olyat készíteni. Nade! PIC16F627-est DIP foglalatban égen-földön nem találtam (persze valami hamisított kínai darab biztos lett volna, de én biztos forrást kerestem), ezért SO foglalatú példányt tudtam venni. Ha meg már emiatt újra kell rajzolni (hiszen hogy néz az ki, hogy adaptert fabrikálok hozzá), akkor jött, hogy minden SMD tokozású lesz a NYÁKon, ami csak lehet. Majd ezután jött, hogy bele kell férni a számára kiszabott helyre, így ennek megfelelően kellett dobozt is választani. S ha már amúgy is újratervezem más alkatrészekkel (amiket lehet kapni), akkor jött a gondolat, hogy az amúgy hiányzó funkciók is bekerülhetnének (mindezt anélkül, hogy új programot írnék hozzá). Így került be egy 555-össel felépített PWM. Persze emlékeztem Gafly diódás felvetésére, s ennek örömére azok is bekerültek, hisz helyet ebben a méretben szinte nem is foglalnak. Persze raktam rá ICSP csatlakozót, hogy könnyű legyen programozni (végül a tüskesort nem is forrasztottam be, enyhe megtámasztással volt elég kontaktus a PICKit2 és a PIC között).
0805-ös méretben dolgoztam, hogy kényelmes legyen forrasztani, s az egész cucc elsőre fel is éledt. A doboz kialakítása a méretek miatt érdekes lett, a hangszóró csatlakozót szétvágtam, s úgy ragasztottam be, ahogy a képeken is látszik. A hűtőborda szintén egyedi kialakítás, kerestem egy darabkát, amiből ki tudtam alakítani kis fűrészeléssel, csiszolással, fúrással... A hőkamera tanúsága szerint igazából a bordát el is hagyhattam volna, folyamatos izzasztás közben se melegedtek a tranyók. Amit viszont nem gondoltam volna, hogy végül ennyire drágán jön ki az egész hóbelebanc. Kb. 15000 lett rajta az anyagköltség, amiből a PIC16F627 önmagában vitt 1200-at. A JLCPCB-nél legyártatott NYÁK nem hagy kívánni valót maga után, még a mélyen lévő forintárfolyammal együtt is megérte. Az Eagle 7-tel készült projektfájlokat csatoltam, ha valaki utánam szeretné csinálni.
Köszi a dícséretet, a képek a "ki mit épített" topikban vannak róla. Kicseréltem a hibás potit, most már a hangerőszabályzás is gyönyörűen megy, a hangon csak azt venni észre, hogy halkul, vagy éppen erősödik, jól sikerül belőni a PWM frekvenciáját, valahova 100kHz környékére.
Idézet: „de azzal a reset izével mire gondolt az Alkotó?” Nekem egyetlen tippem erre a dologra, hogy a STOP gombot oldotta így meg vele. Ugyanis, ha jól megfigyeled, az a reset izé ugye pont az MCLR lábon van. Ha visszafejteném a kiolvasott HEX kódot, akkor szerintem azt találnám benne, hogy megnézi meg lett-e nyomva a STOP gomb, s ha igen, akkor egy pillanatra magasra teszi az MCLR lábat, amitől meg a PIC újraindul és várja az újabb bemenetet. Kb. így nézhet ki a pszeudókódja, ha tippelnem kellene:
Legkisebb fogyasztású alternatíva?Hali! Most keresek magamnak én is digitális hanglejátszó IC-t (vagy modult).Nekem nem számít, hogy MP3-at tudjon, vagyis tök mindegy a formátum, minőségben sem lenne nagy igényem (8kHz, 8bit, nagyon max. esetleg a 8kHz helyett 11kHz), viszont cserébe a legkisebb fogyasztásút keresném. Vonalkimenetnek kéne, tehát nem közvetlen hangszóróra kötném. (illetve amibe bemenne a hang, az egy eléggé szerény teljesítményű adó csak) Pluszban még az lenne a fontos, hogy legyen legalább egy olyan 25-30 másodpercnyi nemfelejtő memóriája, amit vonalkimenetről, vagy digitálisan töltenék fel. Először azt hittem, hogy az ISD és hasonló gyerekjátékokba tervezett kisebb tudású chip-ek, meg a pacaIC-k fogyasztása lesz a kisebb, de azok ilyen 20-30mA-et megesznek terheletlenül is. Ez a modul pedig - ami az eddigi találataim közül a legkisebb fogyasztású - leírás szerint 10mA-et eszik: https://techfun.hu/termek/mp3-modul-jq8900-16p/ Én bevallom, hogy tervezetten napokig szeretnék 0-24 órában üzemeltetni egy ilyet, egy nem túl hűde nagy elemről (ami amúgy nem kínai vackot jelent kapásból, de nem is a legtartósabb variánst), és kíváncsi vagyok, hogy az én peremfeltételeim mellett létezik-e olyan megoldás, amivel le lehetne egészen menni 5mA-ig?
Ilyesmi célokra a DFPlayer minit használom, de nem tudom a nyugalmi fogyasztását. Nincs beépített memória, de µSD-ről, vagy pendriveról is bármilyen MP3-at játszik.
Nem tudod megoldani, hogy csak akkor kapjon áramot, ha kell? Miért menne állandóan, ha nem kell hangoskodjon? Valami csak indítja, nem? Ennek van olyan lába, ha jól emlékszek, ami addig aktív, amíg szól az adott hang. Ezt is felhasználhatod, így csak egy bistabil multivibrátorra van szükség. Bár azt nem tudom, mennyi a "boot" idő... Én egy bilibe szereltem, ami ösztönző zenét játszott, ha sikerült az elvárt cuccot belerakni. Elemről ment, hosszú hónapokig, de már nem emlékszem, hogy hogyan oldottam meg a tápját. Ja, volt kikapcsolója, hogy csak akkor menjen, ha kell. A hozzászólás módosítva: Okt 16, 2024
Egyrészt, én nem nyugalmi áramról beszéltem, hanem teljes üzemi áramfelvételről (értsd: lejátszás közben, terheletlenül (=hangszóró nélkül)).
Bár utána már megértettem, hogy Te meg miért írsz nyugalmi áramot. Nem, én egy percre se akarom bealtatni. Tudom, hogy a többségét be lehetne. Pont hogy folyamatosan játszani akarok róla! Gyakorlatilag 0-24-be. Azt meg most szerintem tegyük félre, hogy ez utóbbi egy nagyon spéci, szélsőséges felhasználás, ezzel tisztában vagyok. Egyébként a DFmini-nek 22mA a lejátszás alatti fogyasztása, ha jól emlékszem, neten ezt az értéket találtam. Még egyébként az jutott eszembe, hogy (fogyasztás terén) vajon mennyire jönnék ki, ha vennék egy kisebb mikrovezérlőt, amibe már tettek DAC-ot, vagy legalább van egy jó, audio-ra is kb. használható PWM kimenete, és veszek mellé egy soros/SPI/IIC/stb. elérésű flash memóriát? Felépítésében gyakorlatilag ugyanott vagyok, mint ez a JQ8900-as modul. Leszámítva persze azt, hogy szívni kell a programozó beszerzésével, programozó beüzemelésével, programozó<->mikrovezérlő összeimádkozásával, programozási ismeretek felelevenítéssel, programozói hibakereséssel, stb-stb. (amiket eddig igencsak kerülgettem, más project kapcsán is) A hozzászólás módosítva: Okt 16, 2024
|
Bejelentkezés
Hirdetés |



















