Fórum témák
» Több friss téma |
Fórum » Áram mérése
Témaindító: csikosgabi, idő: Júl 13, 2006
Témakörök:
Idézet: „Sajna viszont nem tudok mindent kikapcsolni.” Vastüdőt nem is szabad ![]() Minden mást lehet... - Hűtőszekrény nem olvad le, - Internet nélkül kihúzod néhány percig. Szokott olyan lenni, hogy tervezett (jó olyan is, hogy nem tervezett) áramszünet és élnek még ezek után is emberek...
Sziasztok!
Valtoaramot 1-30mA kozott szeretnek merni. A merest egy meretezett hurokkal es egy dc voltmero modullal oldanam meg. Kivitelezheto lehet? A muszer 30Vdc ig mér. Az is jo lenne ha 30mA atfolyo aram 3v-ot indukalna a tekercsben. Jo az elkepzeles?
Jó. Úgy hívják, hogy áramváltó. Lehet készen is kapni, csak az műszer minőség, és meglehetősen drága. De készíthetsz hasonlót, egy olyan transzformátorból, aminek az áramtekercse 1 menet, a másik pedig az áttételnek megfelelő.
A trafó az jó ötlet, de ez még váltakozó feszültség lesz. DC műszere van, tehát ide még kell valami.
És akkor még ott a fő probléma, hogy mi köze lesz ennek a feszültségnek a valós áramhoz, és hogyan lesz a váltakozó jelből az effektív értékével arányos (feltételezzük, hogy ez kell nem pedig a csúcsérték) és mérhető egyenfeszültség.
Egyenirányítás mindenképpen kell, de lehet műveleti erősítővel is, amihez nem kell több V, jó a millivoltos szint is. Az effektív és csúcs között csak egy osztó a lényeg.
Egyszer készítettem hasonlót, egy készülékben az érintésvédelmi hibaáramot akartam kijelezni 0...30mA, ill. 30mA felett ki is kapcsolt egy mágneskapcsolót. A megoldás: áramváltó -> sönt + diódás határoló -> erősítő fokozat 1db opapmp-al -> aktiv egyenirányító 1db opamp-al (ill. egy tokban egy dual opamp) -> mikrovezérlő A/D bemenete (itt persze lehetne egy sima digitális voltmérő is, a mikrovezérlő nem feltétlenül szükséges).
A hozzászólás módosítva: Nov 23, 2019
En is pont ezt szeretnem merni
Van kapcsolasi rajzod esetleg?
Sziasztok!
Van egy 100uA-es mutatós, analóg alapműszerem. Ehhez szeretnék egy olyan bevált kapcsolást, amihez minél kisebb értékű söntöket használhatok. Az erősítő tranzisztoros, FET-es IC-s is lehet. Köszönöm.
Hello! Ha Ic is lehet, használj INA180-at. Azt kimondottan erre taláták ki..
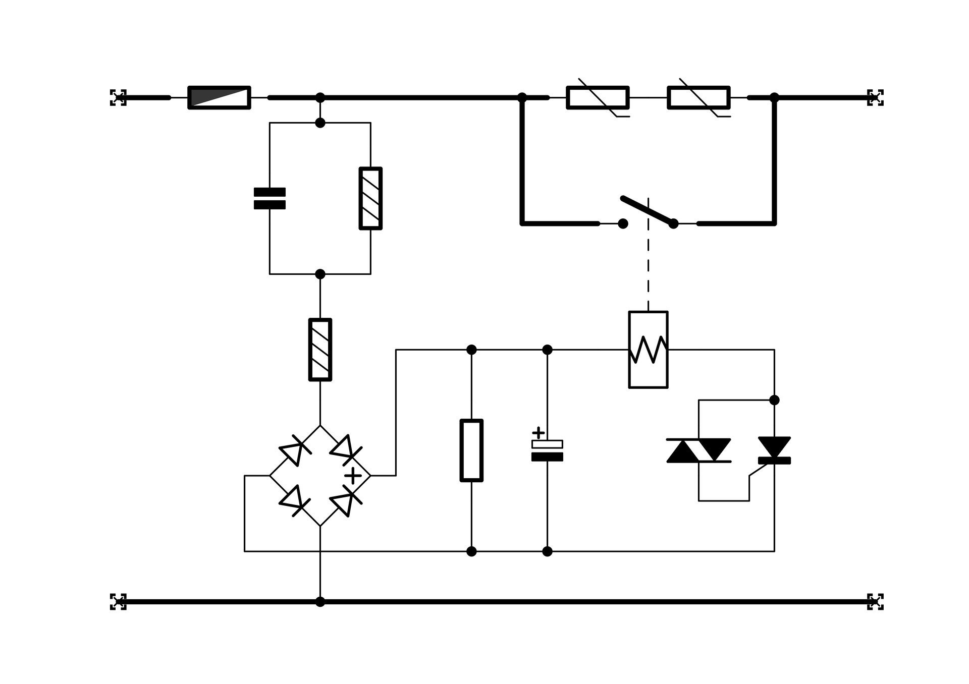
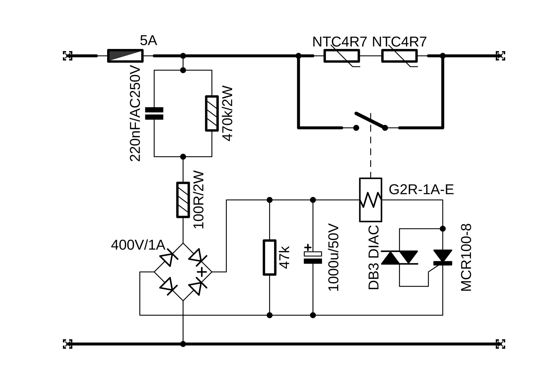
ÉrtékeltérésLeválasztós áramforrásom trafójához összeraktam egy lágyindítót. Trafó nélkül próbáltam meghatározni az egység nyugalmi áramfelvételét (amikor már meghúzott a relé).Nem esnek egybe a mért értékek. Mellékeltem egy fotót, amin nagyjából mindent látsz. A hálózatból felvett teljesítmény 0,4-0,5 között ingadozik, ezért találomra legyen 0,45 W. Ha ezt elosztom a 240 V-os hálózati feszültséggel, akkor az 1,88 mA áramot jelentene. A sorba kötött multiméteren ezzel szemben közel tízszeres, 17 mA-es áramot mérek. A multimétert is pontosnak tekintem (valós RMS-t mér váltó állásban), és a hálózati mérőegységet is jónak gondolom. Miből adódik ez a tízszeres eltérés? Esetleg a hálózati mérőegység ilyen kicsi értékeknél már ennyit téved? Vagy az ohmos terheléstől való fázishiba okozhat ekkora különbséget?
Szia!
Ehhez látni kéne az áramkör kapcsolási rajzát. Én a műszerek pontatlanságára, illetve a cosφ* tényezőre tippelnék. Ugyanis a wattos érték az [U * I * cosφ] -ből tevődik össze. Az [U * I] csak a látszólagos (VA) értéket adja. Tehát a kettő közti különbséget a cosφ (is) okozhatja. *Szerk.: feltéve, hogy az áramkörben van kapacitív és/vagy induktív elem. A hozzászólás módosítva: Okt 21, 2024
Mellékeltem, remélem segít a megoldásban. Gondoltam a felvetéseidre én is, de a tízszeres különbséget sokallom.
Mindkét mérőeszközt pontosnak gondolom, de a hálózati mérőegységben lévő A/D konverternek van valamilyen felbontása, ami ennyire kis értéknél már lehet kritikus.
Számoltad is, mennyit vehet fel? Az előtét majdnem tisztán kapacitív. Utána kis ellenállás, diac, tirisztor, ami bevisz egy torzulást. Műszer legyen a talpán, ami ezt tökéletesen méri! Ha odaírod az értékeket, pontosan ki lehet számolni a felvett áramot. A cosφ akár 0.1 is lehet.
A hozzászólás módosítva: Okt 21, 2024
Az értékeket mellékeltem.
De inkább az elvek foglalkoztatnak, mint hogy valójában mennyi is az áramfelvétel. Azt lenne jó tudni, melyik mérésre mondhatjuk, hogy az a nyugalmi áram, és miért az? Vagy hogy a mérések a vektor melyik komponensét képviselhetik. A hozzászólás módosítva: Okt 21, 2024
A 17 mA az a mért áram. Hogy az a feszültséghez képest milyen fázisban mozog azt a multi nem mondja meg. A 0.4W pedig az, ami ebből felhasználódik és amiért végül fizetsz az áramszolgáltatónak. Igen, ezeknek a kondenzátoros tápoknak a cos(fi)-je ennyire alacsony.
A hozzászólás módosítva: Okt 21, 2024
Amit mérhetsz, nem nyugalmi áram, hanem üzemi áram, hiszen a bekapcsolást követő rövid töltődési időszak után meghúz a relé és behúzva marad, amíg ki nem kapcsolod. Nem tudom, hogyan számoltad ki, mekkora feszültség jut majd a relére, de nincs az áramkörben Zener, ami a túl magas feszültséget kerülő úton el tudja vezetni.
A mért áramnak nincsenek vektorai. A műszer csak az átfolyó áramot méri. Hogy az a feszültséghez képest éppen hol tart, az nem érdekli. Az csak a teljesítménymérő számára fontos. Egyébként jó lenne, ha megmérnéd a kondenzátorodat, mert szerintem 220 nF-nál nagyobb a kapacitása. No meg a relén eső feszültséget is mérd meg, amíg le nem ég!
Próbáltam magam lerajzolni, legalábbis ahogy elképzelem. Ez így helytálló?
A pirosat méri a multiméter, és a zöldet a mérőegység?
Az ábrát nem igazán tudom értelmezni. De szerintem a legegyértelműbb azok a képletek zenetom hozzászólásában. Ne akarj a wattból áramot számolni ha nem tudod a cos(fi)-t. Márpedig az itt elég alacsony. Hogy pontosan mennyi, azt én kiszámolni nem tudom de ebben a Würth-os application note-ban is ilyen 0.12 körül írnak a 7-ik oldalon: Bővebben: Link
Egy képlet akkor ér valamit, ha tudjuk értelmezni. Pont a képlet alapján rajzoltam az ábrámat, hangsúlyozva hogy ez az én elképzelésem, és szerintem ez magyarázatot adna az alapfelvetésemre.
A wattból bátran lehet áramot számolni, mert a mérőegység is az áram és a feszültség szorzatából számolja azt ki. Ha az ábrám helyes, akkor a két áramértékből meg tudom határozni a cosφ-t (meg is tettem cosφ = 17/1,88 = 0,11). De továbbra is nyitott a kérdés, jó-e az ábrám, valóban a két jelzett vektort mutatják-e a műszerek. Erre várnék egy állásfoglalást
A cos(fi)-s képletnek csak lineáris esetben van értelme(lineáris eset konyhanyelven: szinuszos feszültség és szinuszos az áram is). A te esetedben nem lineáris alkatrészek is vannak az áramkörben(diódák, triak stb), így az áramalak nem lesz szinuszos. Ez esetben a power factort szokták értelmezni koszinusz fí helyett: Bővebben: Link
Önmagában az hogy a műszer true RMS, csak annyit jelent, hogy a nem színuszos jelalakból számítással effektív értéket képez. Az effektív érték, a hőhatással arányos, így mármennyire is "idétlen" a jelalak, ugyanakkora effektív értéknél ugyanakkora hőt fog fejleszteni, Ohmos ellenálláson.
A fogyasztásmérőd pillanatonként összeszorozza a feszültséget és áramot (majdnem mondtam hogy kis szerencsével mindkettőnek az effektív értékét) és ezt a teljesítményt összegzi, átlagolja, stb. Tehát ebben benne van a feszültség és az áram közötti fázisszög is. Tisztán kondenzátor, vagy veszteségmentes tekercs esetében kilencven fok van a kettő között. Jó hasonlat, nem igaz ugyan, de segít a megértésben, hogy ez azt jelent, hogy amikor maximális az áram, akkor nincsen feszültség, és viszont. Tehát a teljesítmény nulla. Azaz a fogyasztás is. De a gyakorlatban "az energia leng" a generátor és a fogyasztó között, ezt hívják "meddő" energiának. Ami káros, mert például melegíti a vezetékeket. Röviden: A fogyasztásmérő által mutatott teljesítménnyel elosztva a hálózati feszültséget, a valós fogyasztásnak megfelelő áramot kapod, amiben benne van a fáziszög is. A műszered pedig az áram effektív mutatja, amiben a fáziszög nincsen benne, de a valós és a meddő fogyasztás igen... Ilyen felállásban a fogyasztármérőből számolt mindig kisebb vagy egyenlő (Ohm-os fogyasztó) lesz a műszer által mutatottnál. A hozzászólás módosítva: Okt 22, 2024
Köszönöm a fejtegetést. Egyáltalán nem neked szól, csak itt is megtörténik, és más témákban is azt érzem, hogy bölcsességekkel igyekeznek a megszólalók kikerülni a válaszokat. Azaz hitelesnek tűnő dolgokat írnak, de a kívánt állásfoglalás nem történik meg. De én pont azt akarom tudni, hogy igen, vagy nem, és persze miért igen és miért nem.
Nem akarok már újabb ábrákat csatolgatni, ezért a vektoros ábrámra hivatkozva kérdezem. Az ott jelölt nyilak (piros és zöld) vagy a nem jelölt, de létező vízszintes vektorok (ez 3 vektor) közül kimondható hogy a mért értékeim közül melyik műszer melyiket méri? Helyes a feltételezésem, hogy a mérőegység a zöldet, a multiméter a pirosat (nyilvánvalóan minden érték effektív, és jó eséllyel szinuszhoz közeli, ezért ezt ne keverjük bele)? A hozzászólás módosítva: Okt 22, 2024
[quote][Ami káros, mert például melegíti a vezetékeket./quote]
Én nagyon nem tisztelem az MVM elképzeléseit, de az összes világítás a házban LED-es, kondis előtéttel működik... ha minden be van kapcsolva, akkor folyik vagy 10A kapacitív áram. Csak a villanyóráig melegíti a drótokat... legalábbis nekem csak az kerül pénzbe. Szerintem ez a kapacitív áram azért nem olyan rossz, kicsit növeli a hálózati feszültséget. És különben is, ha valahol a közelben van egy kompenzálatlan induktív fogyasztó, akkor ez pont jó... Ameddig nem számlázzák ki a meddőforgalmat, addig ezzel nem törődik komolyan senki. Volt olyan hely, ahol a meddőfogyasztás teljesítménye 1,8 MVAr volt. Műszer volt a mérésre, számla nem...
Ha a mérőegység méri az áramot is és a feszültséget is, akkor a kijelzett érték, ha W-ban van megadva, az a hatásos teljesítményt mutatja. És, a hatásos, ( vagy wattos ) áramot. Ez a zöld vektor. A 0,45W-ot elosztva nagyon kicsi értéket kapsz, ezért nem mutat áramot.
A piros a látszólagos áram, vagyis a wattos és meddőáram vektoriális összege. Az árammérők ezt mérik. Aztán, hogy mit mutatnak, effektívet, közepet, csak effektívre vannak skálázva, az már mellékes. Ha a piros vektort levetíted a koordinátarendszer vízszintes tengelyére, akkor a meddőáram vektorát kapod meg. Láthatóan 90 fokot siet, már ha a pozitív forgási irány ennek megfelelő. ( Természetesen, csak állandósult állapotban és alapharmónikusra- 50Hz - szinusz vonatkoztatva. )
Szerintem az a panelműszer a hatásos teljesítmény mellett nem a hatásos áramot mutatja. Persze ehhez rá kellene rakni egy nagyobb terhelést hogy látszódjon.
Még mindig nem voltál hajlandó mérni. Odaírtad a relé típusát, de a feszültségét, esetleg ellenállását, húzóáramát nem. Azon pedig az általad mért 17 mA folyik át és melegíti. Ebből a sorozatból létezik DC 5V-tól 48 V-ig. Jó esetben 24 V-osat tettél, de akár a 48 V-os is jó lenne. Kevesebb áram, kisebb kondi, ...
A jelzett 220 nF-os kondi és mellette a 470 kOhm-os ellenállás együtt ~14,9 mA-t engedne át. A relén és a körülötte lévő félvezetőkön eső feszültség miatt még kevesebb. Ha elég pontos a 17 mA-es mérésed, jóval nagyobb a kondenzátorod.
A hozzászólásod elkerülte a figyelmemet.
Az téves feltételezés, hogy ne mértem volna meg néhány dolgot, illetve úgy általában is igyekszem körültekintő lenni (ez nem sikerül mindig, de igyekszek). Már meghúzott állapotban: Uhálózat = AC 240 V Upuffer = DC 16,6 V Urelé = DC 15,8 V (DC 24V-os típus) Rrelé = 1096 R (ez 14,4 mA relé áram, ettől nem fog melegedni) A kondenzátor kapacitását nem mértem meg. A működésről részletes idődiagramot találsz a szerző (Skori) honlapján.
G2R relék
Ez alapján talán a 24 V-os érzékeny változatod van, aminek 15 mA az üzemi árama. A hozzászólás módosítva: Okt 22, 2024
Ezek szerint a normál változatod van. A töltött kondi induláskor magasabb feszültséggel behúzza, majd a kisebb árammal húzva tart. Csak azt nem értem, hol mérsz 17 mA-t, ha 14,4 mA folyik a relén?
|
Bejelentkezés
Hirdetés |
















