Fórum témák
» Több friss téma |
Fórum » NYÁK terv ellenőrzése
Köszi, várhatóan csütörtökön tudom majd tesztelni.
Megvolt a teszt. Már ez az átvágás segített rajta, jóval kisebb lett a búgás, de azért nem 0. Utána még elvágtam a jobb szélen levő átkötést is a két sziget között, és bekötöttem a felsőt is vezetékkel ugyanannak az elkónak a lábához. Így már szobahangerőn nem zavaró a zajszint, de azért hallható.
Gondolom, lehetne még itt-ott átkötögetni, de azt hiszem, kelleni fog az az új panel majd. Egyelőre "kísérleti példánynak" jó lesz. Van még teendő persze, pl. kideríteni, hogy az egyik oldalon miért kezdett el bő 15 perc üzem után véletlenszerűen recsegni..
Sziasztok!
Szeretnék megkérni valakit, hogy nézzen rá a nyáktervemre. Fölleg a potik bekötése érdekelne, hogy jól gondoltam-e. Meg úgy álltalában a vonalvezetés, elrendezés jó lehet így? Köszönöm!
Ahonnan származik a kapcsolás, ott van hozzá nyáklap, estleg azt lemásolva megrajzolni?
Köszi, jó ötlet volt, rágugliztam a képre és találtam olyan oldalt ahol látszik rendesen a nyák.
Lehet jó lesz.
Sziasztok!
STM32H753 MCU-val készítettem paneltervet KiCad programban, van SDRAM és QSPI FLASH IC is az mcu-hoz. Sokat olvasgattam a témában, STM hardver készítés referenciát is, de valahogyan nem teljes a kép. Egyik az hogy 3 elkészült nyáktervet is megnéztem külföldi fórumon és nem nagyon foglalkoznak a sáv hosszokkal Data és Address csoportokon. Illetve 4 oldalas helyett kettő oldalas NYÁK-on vannak megvalósítva. Ez azért van mert 133Mhz esetén nem kell ekkora figyelmet fordítani erre, vagy csak kimaradt? Amiket a gyártó ajánl QSPI esetén: - 10nF decoupling kondenzátorok, minél közelebb az IC-hez, VIA a Power és GND réteghez közvetlen itt. Ez megvan, igaz 100nF használok - Impedancia 50ohm +/- 10% - Maximum 120mm sávok (ebbe simán beleférek) - Kerülje a több jelréteg használatát. (Ezt sajnos nem tudom megtenni, 2 rétegen mennek) - CLK a nyomkövetés legalább háromszorosára irányítsa távolabb a többi jeltől. (Ezt nem tudom mit akar jelenteni). Használjon minél kevesebb VIA-t, kerülje a szerpentint (Ez oké) - Adatcsoport nyomvonal hosszok egymáshoz képesti eltérés +/- 10mm (Ez megvan minden nyomvonalra a FLASH-IC-hez) SD-RAM-hoz ami még plusz: - Áthallás csökkentéshez helyezzen adatsávokat a különböző rétegekre a cím és vezérlősávokból is, ha lehetséges. Ha nem akkor 5mm-el el kell szigetelni őket egymástól (ezt se nagyon tudom tartani és nem láttam sehol hogy tartanáik) - Adatcsoportok nyomvonalhosszát igazítsa egymáshoz +/-10mm-el. (Ez megvan szerpentin nyomvonallal) - CLK belső rétegre kerüljön (PWR és GROUND rétegem van belül, a groundra tehetem?) - Vezesse az órajelet a nyomvonal legalább háromszorosával távolabb a többi jeltől. Kerülje a Via-kat és a szerpentin alakot - Illessze az órajeleket az adat/címcsoport nyomvonalaihoz +/-10mm-en belül - Illessze az órajeleket a cím és parancscsoportok minden jelnyomához +/-10mm-es pontossággal (max 20mm lehet) Igazából kérdéseim az SD-RAM-hoz kapcsolódnak, hogy mit hova kell igazítani. Adatcsoportokat egymáshoz illesztem. Az órajelet elviszem belső rétegen. Az utolsó kettő pedig nem értem, mit mihez. 0,2mm a sáv szélesség, 0,5/0,2mm a via az mcu körül Köszönöm a segítséget!
Sziasztok. Adott az alábbi kapcsolási rajz melyhez készítettem egy nyáktervet. Tervezem még a módosítását de az ellenőrzésben kérném a segítségeteket plusz tanácsokat is szívesen várok. Előre is köszi.
A hozzászólás módosítva: Márc 27, 2024
Helló! Az a baj ezekkel a kapcsolási rajzokkal, hogy nincsenek feltüntetve rajtuk az ellenállások watt értékei. Hiába tervezed meg 7,5 raszteresre itt pl a 0,5 ohmos ellenállást mivel a valóságban szerintem minimum 5W-os ami meg sokkal nagyobb, ugyanez vonatkozik a 12V bemenetnél lévőre is. Megnéztem a tervező "gánypanelén" mekkora ellenállások vannak és ez alapján rajzoltam félig újra. Lásd kép.
Nagyon szépen köszönöm a válaszod és, hogy időt szántál rá.
A sárgával bekarikázott ellenállások milyen macro néven vannak a Sprint-Layout-ban? Köszi.
Ne sajnáld azt az egy-két percet, ami alatt egyet megalkotsz. (Vagy bármilyent...) Ha 5 féle kell, akkor annyi perc...Valamikor a DOS alatt futó PADS tervezőbe bármilyen alkatrészt beraktam, amiből több darabot is vettem és nem volt, lehetett esetleg a könyvtárában előtte.
Mostanában készült nyákban, 7x7 mm-es nyomó átkapcsoló. Milyen öröm, amikor aztán pontosan passzolt a pdf-ből vett méretekkel legyártatott darab... A hozzászólás módosítva: Márc 29, 2024
Szia! Lehet hogy az alap verzióban nincs benne, de ingyen lehet letölteni hozzá macro pakkokat, amiben rengeteg alkatrész van.
A tiedet felhasználva (remélem nem gond) sikerült kicsit kompaktabbra megrajzolni. Még egyszer köszi.
Szia! Nem gond, és ha még az R4-et a BC547 alá tennéd még többet nyerhetnél.
Szerbusztok.Hol tudnék sprin layounet telepitő lemest vásárolni?
Abacom.de , klavio.hu... stb vagy más magyar terjesztö.
Google a barátod , ott esetleg magyar szavakat is találsz. Legközelebbi hsz- hez jól fog jönni.
Üdv!
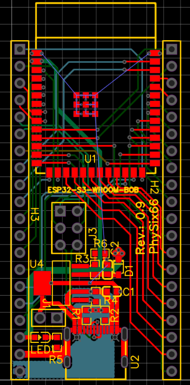
EASYEDA-ban terveztem az alábbi ESP32-höz NYÁK-ot. Tervezésben nehezítő tényezők: 1. ebben a programban ez az első rajzom, nem ismerem a program minden funkcióját. 2. első sokrétegű rajzom 6/8 réteg (igaz kb 3 réteg csak GND/árnyékolás) 3. a monitorom(laptop) szellem képeket csinál, az RGB-ből lényegében hiányzik az "R"ed Szóval az ESP32 WROOM "szériához" (WROOM1/2) tervezek NYÁKot, jelen esetben BOB-ot (BreakOutBoard). Miért építek és nem csak veszek egyet? - Saját lábkiosztás, azonos interfészek egy oldalon. - USB-C 3A - Mérete 25x50mm (1x2") így akár "panelizálni" is lehetne(?) - Hobby. Szeretek tervezni. (Bár van még hova fejlődnöm) Az EASYEDA-ban a CRC szabályokon nem változtattam (nem is tudom hogyan kell), de jelenleg csak az ESP-modul kis furatai miatt jelez hibát, ill. pár hiányzó kapcsolat miatt. A kapcsolatokat a CopperArea-val fogom orvosolni. A H2/H3 headers azok tüskesorok lennének, lefele pozicionálva. Az USB kommunikációhoz mennyire kritikus a sávok hossza? (trace length) Mennyire tudtam azonos hossza csináltam őket és persze közel egymáshoz. Feszültségszabályozónak MCP18XX-ban gondolkodom, de más javaslat? Valami ami SOT223-6 vagy SOT223-3 csomagolásban kapható. Persze az ellenállás értékek még nem 100% fixek. Főleg nem R3 és R6. Azok a fesz. szabályozótól függnek. Egy védő dióda az USB-C közvetlen VBUS lábára csak nem ártana? Észrevételek? SB
Sziasztok! Sprint-Layout 6.0 val készült nyomtaottárankör gerber file-t mivel tudnám megnézni?
A https://www.pcbway.com program nem mutat semmi.
Köszönöm
Nyák terv ellenőrzése.Sziasztok!Az alábbi H-híd kapcsolási rajzhoz mellékelt nyák tervet tudnátok ellenőrizni nekem? Köszönöm szépen. A hozzászólás módosítva: Okt 27, 2024
Szia!
Nyák tervezés 1. lépés alkatrész méretek megállapítása. A 400V 1µF kondi szerintem minimum 2X ekkora, ha erre a kicsi helyre beteszed a reális méretű kondit, akkor se a fetek, se a csatlakozási pontok, se a tranyók nem lesznek jó helyen. 2. lépés áram igény megállapítása. Nem tudom mit akarsz vele hajtani, de lehet hogy a vezető sávok vastagsága vékonyka lehet. 3. melegedő alkatrészek.. A feteket nem kellene majd hűteni (nem biztos de az esetek 99%-ban nem ártana nekik), ha igen én a szélére tenném őket sorba. De ez csak az én véleményem, más biztos mást fog mondani.
Hello! A T4 feletti BC bekötése nem jó.
Köszi szépen a választ. Nyílván ezen még szépíteni fogok a kondi el van írva oda max 100V -os fog menni. Az egész szerkezet maximum 60V AC 50 Hz lenne majd és olyan 500mA mármint a kimenet.
A hozzászólás módosítva: Okt 27, 2024
Panel ellenörzés fébetét kopás rajzhozSziasztok! 2016-ban kapttam ezt a kapcsolási rajzot prol007-től. Nem igazán van helyem, időm hogy panelt nyomtassak és vasaljak ezért meg próbálom unverzális nyákra megcsinálni. Lock Masterrel terveztem egy panel. Megnézné valki hogy jó csináltam vagy pedig benéztem esetleg valamit? Tudom hogy nem egyy bonyolut rajz de köszönném a segítséget. |
Bejelentkezés
Hirdetés |
































