Fórum témák
» Több friss téma |
Az 5 kV a szigetelési ellenállás a két oldal között. A 35 V abszolút maximum a tranzisztor oldalon a kollektor és emitter között értendő.
Oké, hogy íves a lefutás, de mennyire? Milyen meghajtása van az optocsatólók LED-jeinek? Kapcsolási rajz van? A 1 ms hosszabb idő, mint 1 µs, valószínűleg fordítva írtad a kérést. Van nagyon gyors optocsatoló, de az nem DIP-4 -es tokban van és garantáltan durranna az első bekapcsoláskor (csodálom, hogy a mostaniak bírják), pl.: 6N137.
Ez nem így működik.. Az 5kV a be és a kimenet közötti szigetelésre vonatkozik. A tranzisztornak tulajdonképpen a 180V-ot kell kapcsolnia, miközben a kollektor-emitter maximális feszültsége 35V.
Hogy vélhetően mégsem halálozik el, talán annak tudható be, hogy a gáztöltésű cső nem gyújt ben csak 60..110V feszültségkülönbségnél. Fordítva lenne az igazság, a µs ezerszer gyorsabb mint a ms és itt gyorsabbra lenne szükség. Én nem tudok dip4-es gyors csatolóról, de lehet ez csak a tájékozatlanságomnak tudható be. Én a programban eszközölnék módosítást, főleg ha a szerző is "kéznél van".
Sziasztok!
Egy árkád (játéktermi gép) diszkrét controller-t szeretnék leválasztani, ugyanis a kontroller 10m vezetéken van és nagyon nem szeretném ha valami "kóbor" áram vagy hasonló elindulna visszafelé a csatlakozó dugdosásakor és tönkretenné a jamma lapomat. Ezért szeretném izolálni, és azt gondolom erre a legjobb megoldás lenne két darab négy csatornás optocsatoló (4 az irányoknak, 3 a gomboknak, 1 a startnak - így pont elég a két darab négy csatornás). Így minden csatorna védett lenne a lap felé és 0ms lenne a lag is! Tehát a lényeg hogy 12V-os jelekkel tudnám vezérelni előtét ellenállássokkal az opto bemeneteit, ezeknek pedig a gnd-re kellene egyenként húzniuk a kimenetet. Hogyan tudnám ezt megoldani legegyszerűbben? A kiszemeltem a Toshiba TLP291-4, ez elég olcsó, megbízhatónak tűnik, és négy csatornás. Köszönöm a választ!
Sziasztok!
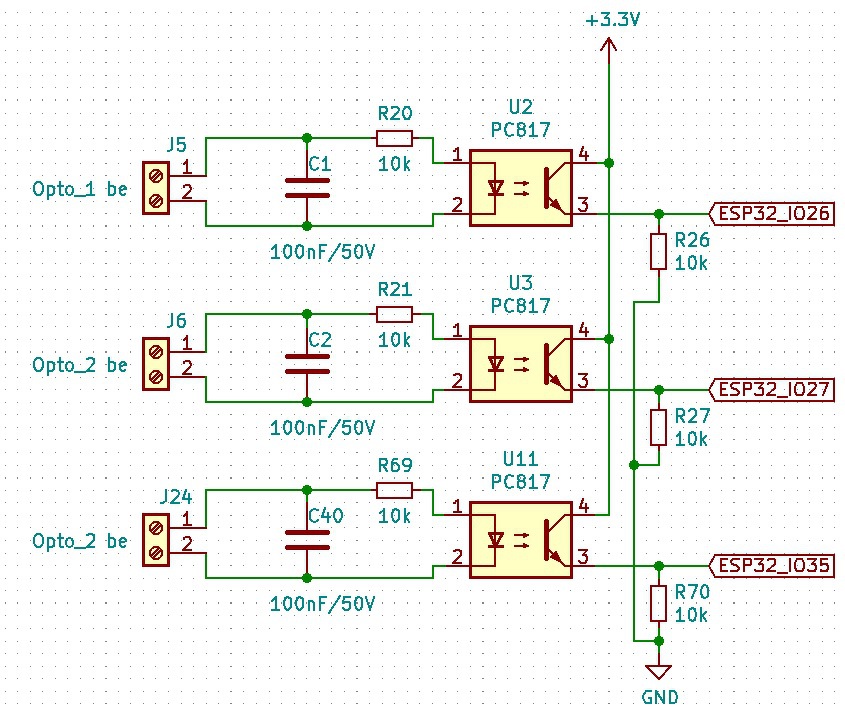
PC817 optocsatoló adatlapját böngészem. Lenne pár kérdésem. Hogy kell beállítani a LED nyitóáramát? Mi az a transfer ratio? Mennyinek kell lennie az értékének? 2mA nyitóirányú áramnál van körülbelül a maximuma, hova kell beállítani ezt? Mit jelent hogy 650%? Vagy abból az ábrából kiszámolható, amin a kollektor áram található? Amit csatoltam kapcsolást szeretném az előtét ellenállásokat kiszámolni, illetve megtudni, hogy mekkora feszültség tartományban működik így a kapcsolás. Köszönöm!
Idézet: „The gain of the optocoupler is expressed as a current transfer ratio (CTR), which is the collector current (IC) of the output divided by the forward current (IF) of the input and multiplied by 100 %.” Tehát ha mondjuk a CTR 100 %, akkor 5 mA LED-en átfolyó áramra 5 mA kollektoráram lesz a válasz. Lásd Application Note. A többi kérdéshez jó lenne tudni bemenő feszültség tartományt. De itt az adatlap, hogy a többieknek ne kelljen keresgélni.
Autóban alkalmaznám, ahol tegyük fel 10 és 15V között változik a feszültség. Indításnál akár lejebb is mehet. A kimenetén pedig 3,3V ESP32 bemenet van.
Köszönöm a választ!
Nem kell ennyire túlbonyolítani. Lehet számolni de ha nincs analóg fogadókészség a tranzisztor oldalon, kb. felesleges. LED, ellenállás, tranzisztor, felhúzóellenállás.
Üdv
Van olyan optocsatoló ami + feszültséget kapcsol , minimum 2 csatornás, és a kimeneten nagyobb áramot is elvisel mondjuk 600-1000mA?
Több lehetőséged is van. Az optocsatoló mögé raksz még egy tranzisztort, ez az általános eljárás. Ha a paraméterek megfelelnek, nagy áramú, optocsatolós FET meghajtó, pl. FOD3182.
Szilárdtest relé néven vannak ilyenek, alul és felül is kapcsolnak és általában opto bemenetük van. "opto solid relay" kulcsszavakkal is rá lehet keresni. Jó drága.
A hozzászólás módosítva: Okt 18, 2022
Van egy wifi-s kapcsolóm amelyik tud fogadni hagyományos kapcsolót is. Nekem most nem elérhető a kontaktus csak a fázist tudom ki-be kapcsolni a vezetékszálon (alternatív folyosó kapcsolás egyik vége).
Arra gondoltam, hogy egy opto-val "lefordítom" neki a fázist a kapcsoló helyére. Kimértem a kapcsoló bemenetet és 3V van rajta, tehát egy bemenő port az elektronikában. Gondolom a LED-et kondival és ellenállással, védődiódával meg tudnám hajtani. Analóg átvitel nincs csak on-off. Van javasolt kapcsolásotok? Egy ilyen optót találtam a fiókban: KP2010.
Sziasztok!
Az optocsatoló nyitófeszültsége mennyire szokott pontos lenni? Úgy értem, mennyire célszerű elérakni egy osztót, és ezzel figyelni egy feszültségszint átlépését?
Hello! Mi értelme van ennek?
Az egy sima infra Led, áramkorlátozó ellenállás kell elé. De a követelményeidet sem írtad le.. A hozzászólás módosítva: Szept 13, 2023
Sziasztok!
Egy kis segítségre lenne szükségem. adott egy áramkör, mely 5V-os működtető feszültséggel rendelkezik. Ebben az áramkörben bekapcsolt állapotban 2 lábán megjelenik az 5V feszültség, egy harmadik lábon pedig 5V-os jelet vár, hogy kapcsoljon egy relét. Mivel az MCU egy esp32, ami nem tolerálja az 5V-ot a pineken, így be kellene raknom 2 optocsatolót inputra, egyet pedig outputra. Melyik kapcsolást ajánljátok?
Szia!
Hány voltot tolerál az MCU? Optocsatoló helyett feszültségosztó nem jöhet számításba?
Szia! Nem szeretném a feszültségosztót használni, mert nem egy a 2 berendezés tápfeszültsége. Így az optóval izolálnám is.
Támpontok: Bővebben: Link
Talán erre gondoltál :opto isolator
Optocsatoló PIChezSziasztok. Van egy valamiféle fém érzékelő, ami eddig a vezérlőjében 24Von működött. A vezérlő tönkrement, és PICes vezérlőt kellene hozzá készíteni. Kérdésem, hogy tudnám optocsatolón keresztül levenni a jelet?Próbáltam 12Von is az érzékelőt, ha nem érzékel fémet van a kimeneten 12V, ha érzékel, persze 0V. Pc817el gondoltam megoldani a dolgot. Tudna valaki küldeni egy rajzot, hogy kössem a pichez? *Bővebben: Link Találtam egy ilyet. 3,3V helyett 5V lenne, 4,7K maradna. Ez így elég? A hozzászólás módosítva: Dec 20, 2024
Hello! Elég. De azt nézd meg, hogy az érzékelőd PNP vagy NPN kimenetű. Mert a PNP felfelé húzza a kimenetet, az NPN meg lefelé. Ha csak műszerrel mérted a kimenetet, az megtévesztő lehet, mert van benne felhúzó ellenállás. De az optót már nem fogja működtetni a fel v. lehúzó ellenállás.
Nagyon egyszerű. Megterheled a kimenetet (pld. 470 ohm-al), a +12V-hoz képest, majd a GND-hez képest a kimenetet, és úgy méred meg a feszültségeket.
Végülis mindegy, mert kontakthibás tőbe az érzékelő. Ennyi erővel használok inkább HALL szenzort, + mágnest.
optocsatoló tesztelése, CTR méréseSziasztok!Volt már valakinek olyan tapasztalata, hogy javítás során egy optocsatoló letesztelve (megy - nem megy) rendben van, viszont a CTR-t kimérve az már a katalógus értéken kívül van, és ez okozta a hibát? Érdemes a CTR megmérésével foglalkozni, vagy a egy teszt elegendő?
Hello! Ez tervezői kérdés is. Mivel széles tartományú a CTR célszerű rátartással tervezni. Ha meg nem jó, akkor cserélni kell. De ellenőrzéshez elég egy mérés.
ÖsszehasonlításHali!A képen látható OPTO csatolóra lenne szükségem. Olyat találok csak, amin az első 3 szám nem 249, hanem 542. Van e jeletősége? Köszönöm!
Az első sor a gyártási azonosító (dátum, telephely stb.).
Alkatrészboltokban ezt nem szokták feltüntetni, mert normál esetben semmi jelentősége nincs a vásárló szemszögéből (egyébként is változó karaktersor), maximum reklamáció esetén. |
Bejelentkezés
Hirdetés |















