Fórum témák
» Több friss téma |
- Ez a felület kizárólag, az elektronikában kezdők kérdéseinek van fenntartva és nem elfelejtve, hogy hobbielektronika a fórumunk!
- Ami tehát azt jelenti, hogy a nagymama bevásárlását nem itt beszéljük meg, ill. ez nem üzenőfal! - Kerülendő az olyan kérdés, amit egy másik meglévő (több mint 17000 van), témában kellene kitárgyalni! - És végül büntetés terhe mellett kerülendő az MSN és egyéb szleng, a magyar helyesírás mellőzése, beleértve a mondateleji nagybetűket is! Milyen polaritásváltó?Sziasztok! Remélem jó helyre írok! Egy autómata polaritásváltóra lenne szükségem, vagy valami olyasmire ami kis frekvenciás váltóáramot készít egyenáramból. Kb. 5 - 10 másodpercenként cserélje a polaritást. Kézzel nem kivitelezhető, mert órákig kellene menjen. A legjobb, ha állítható is lenne. Legalább olyan 2 A és kb. 6 - 15 V között működjön. Az állíthatóság az csak a frekvenciára vonatkozik, nem kell áramot vagy feszültséget állítani. Lehet-e venni valami ilyesmit?Köszönöm!
Legegyszerűbb módja ennek egy astabil multivibrátor plusz egy két váltóéritkezős relé.
Működik a technika. És se mentő se tűzoltó nem kellett hozzá
![]() Köszönöm a segítséged mégegyszer!
Hello!
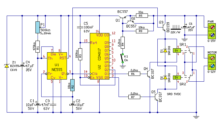
Ha logikusan gondolkodsz, rájössz, hogy miért is gyártanának olyasmit amit Te kitalálsz? Azt gyártanak, amire kereslet is van. Az 5-10 másodpercet nem nevezném frekvenciának inkább ütemjelnek. Azt nem írtad, hogy a motor milyen típusú és ugyan arról a feszültségről fog-e menni, mint az áramkör. Mert motor típus számtalan van, de feltételezzük, hogy így van. Nem írtad, hogy mekkora a tömeg, amit mozgatni fogsz. Mert lehet hogy a motor, mikor üzemel, 2A körüli áramot vesz fel, csak épp induláskor ez lehet akár 10-szer is nagyobb. Én minden esetre megrajzoltam, amire feltehetően szükséged van. Ha venni szeretnél, akkor megkérsz valakit (nem engem, mert én nem készítek semmit) aki legyártja és akkor "megveheted tőle". Esetleg felteszed az apróhirdetésben. A potméterrel lehet az időt 5..10sec között beállítani. Az R2-vel pedig a szünetidőt, hogy ne egyből történjen az irányváltás. Most csak kb. egy tizedmásodpercre van beállítva az R2 értékével. (Erősen mézpergetőre hajaz a dolog.) A hozzászólás módosítva: Dec 30, 2024
Elektrolízishez kell. Azt hittem létezik valamiféle egyszerű relé mint az autókon az index ami tud ilyet. Köszi az infót, de akkor meg kell kérjek valakit, aki elkészíti.
Kérdés mennyit akarsz rászánni. Van gyári megoldás, de kicsit húzós árban:
CRM-2H/UNI - Aszimmetrikus ütemadó Vagy egy másik: CRM-93H/UNI - Multifunkciós időrelé 3x CO kimenettel Ebből neked a "c" vagy a "d" üzemmód kell (ütemadó). De ennél a gyártónál körülnézel sok feladatra van kész reléjük csak ki kell választania megfelelőt. Ja 12V DC-től működnek. A hozzászólás módosítva: Dec 30, 2024
Nem nagyon értem a funkcióit, de nem találtam olyat, hogy felcseréli a polaritást. Valóban nem gondoltam ilyen borsos árra.
Egy ilyet ajánlott valaki, ami nagyon olcsó, de ezzel sem tudnám hirtelen, hogy mit kezdjek ![]() H bridge Nem gondoltam, hogy egy egyszerű kapcsoló, ami csak megcseréli a két vezetéket és egy relé kapcsolgatja, ilyen bonyolult és ennyire nehéz hozzájutni. Áramforrásom is van, mert vannak labortápjaim, csak egy kapcsoló kell.
A CRM-2H az egy ütemadó, be tudod rajta állítani hogy milyen időközönként kapcsolja a kimenetét amire még kell kötni egy két váltóérintkezős teljesítményrelét és akkor kész is vagy.
A CRM-93 egy univerzális időzítő, aminek van ütemadó funkciója is. Ebben már benne van a két váltóérintkezős relé szóval ehhez már plusz alkatrész nem kell, itt viszont csak szimmetrikus lehet a két állapot ideje. Ez egy másik gyártó ilyen reléje ebből is a c vagy a d funkció kell neked, NARIMF Multifunkciós időrelé (10 funkció), valamivel olcsóbb mint az ElkoEp-es de ehhez is kell még egy két váltóérintkezős teljesítmény relé. Ha ezekből valamelyik érdekel akkor lerajzolom hogyan kell bekötni, de ha túl drágának találod akkor feleslegesen nem rajzolnék. Amit ajánlottak az csak egy H híd, az egy elektronikus relé, nagyjából Proli007 rajzáról a SR1 és az SR2 relét tudnád vele kiváltani, de az összes többi alkatrész kell mellé ami a rajzon van. Nos az ár egy érdekes kérdés. Amit Proli007 rajzolt az tök jó, olcsóból összerakható (kb. 10.000Ft-ból ha mindent venni kell), de ha soha nem csináltál nyákot és mással akarod csináltatni (ha csak valaki haveri alapon nem oldja meg olcsóból) akkor az is benne lesz egy 20-asbvan, akkor meg már (legalábbis szerintem) inkább megéri megvenni a gyárit. Aztán ott van még az a lehetőség, hogy mikrokontrollerrel is meg lehet oldani a feladatot akkor csak a H híd modul kell meg egy kis IC (vagy egy Attiny85-ös panel) és akkor nem kell az a sok alkatrész amit Proli007 rajzolt, ez esetben viszont programozni kell, itt szoftverrel váltod ki az analóg elektronikát. Talán ez a legolcsóbb megoldás, az Attiny panelhez még programozó sem kell, csak bedugod a PC USB porjába és Arduino IDE környezetből már lehet is programozni. Amit szeretnél az csak egy pár soros program, aki jól tud programozni 5 perc alatt kész van vele. Szóval vannak lehetőség, ha gyors és egyszerű kell az nem lesz olcsó, ha olcsó kell azzal meg dolgozni kell egy kicsit (vagy éppen sokat).
Nem vágom, milyen elektrolízisnél kell polaritást fordítani?
Köszönöm a segítségeket, megnézem, hogy itt Erdélyben mit lehet venni. Esetleg olyan inverter, ami állítható frekvenciával rendelkezik és alacsony feszültségű? Az is egy db. készülék, nincs programozás, stb. Amikor az első kérdést írtam nem számítottam rá, hogy ez ilyen hosszú lesz
Ha találsz valakinél régi automata mosógép programkapcsolót (azt 220-as szinkronmotor hajtja), akkor az maga is el tudja látni a kapcsolgatásod (csak elő kell túrni a leírását vagy kontaktusokat méregetni 1 napig).
Megnéztem itt Romániában is és lehet kapni a CRM-93H UNI típust és ezt venném meg. Az árával is kezdek megbarátkozni, amihez wbt válasza is nagyban hozzájárult: "elő kell túrni a leírását vagy kontaktusokat méregetni 1 napig"
Tanulmányoztam a használati útmutatóját a CRM-93H UNI készüléknek. Ha a kezemben lesz, akkor gondolom rájövök, hogy működik pontosan. Csak egy kérdés. Az "elektromos élettartam" 70.000 műveletet ad meg. Ha valaki a legkisebb 0,1s -os értékre állítja a kapcsolgatást, akkor két óra alatt tönkremegy a készülék? Nekem kb. 10s körül lesz, tehát én sem számíthatok több mint 10 nap folyamatos működésre? Havonta hármat kellene vegyek? Ez nem hangzik túl jól. A hozzászólás módosítva: Jan 1, 2025
Általában a gyártóknak kötelező megadni élettartam adatot, azt nem kell feltétlenül készpénznek venni.
Ne foglalkozz azzal az adattal, egyrészt az a minimum amennyit tud, de ennél jóval tovább működnek ezek. Nekünk is vannak felszerelve a cégnél ilyenek, évek óta teszik a dolgukat napi több tucat kapcsolás mellett. Az az adat amúgy arra az esetre van megadva amikor határértékeken járatod az eszközt, tehát a legkisebb beállítható idő maximális terhelésen az üzemi hőfok felső (vagy alsó) értéke körüli környezeti hőmérsékletnél. Azért van megadva, mert ha kritikus ipari környezetben üzemel ahol nem lehet véletlenszerű leállás akkor a gyártó ennyi kapcsolásonként ajánlja a cserét, ennyit garantálnak a durva környezetben.
De gondolom nálad sem fog 10 napig 0-24-ben kapcsolgatni. A bekötését mellékelem, az S lábra neked nem kell kötni semmit, a négyes jelű tekerővel be kell állítanod a D funkciót (Ütemadó impulzussal kezdve) és ha a Un kapcsok közé tápot adsz akkor elkezd kapcsolgatni. Ennél a rajznál amit rajzoltam (és a D funkció esetén) amint tápot adsz meghúz a relé és a 25-ös lábon megjelenik a negatív a 15-ös lábon a pozitív feszültség. Ha lejár a beállított idő (a 3-as tekerővel a durva tartomány a 10-es tekerővel pedig a finombeállítás végezhető el) akkora a relé elejt és a 25-ösön megjelenik a pozitív a 15-ösön a negatív. Ezt egészen addig ismételgeti amíg az Un-en tápfeszültség van. Arra figyelj a használat közben, hogy a maximálisan kapcsolható DC terhelés 192W ezt ne lépd túl mert máskülönben hamar be fog égni a relé és tönkremegy (a 15V 2A igényed az 30W szóval közelében sem vagy a határadatnak). Sok szerencsét! KapcsolóSziasztok!Egy kezdő kérdést tennék fel. ![]() Megvalósítható egy egyszerű kétállású, kétáramkörös kapcsoló birtokában az, hogy a lenti képen szereplő módon, az első kapcsoló állásban a két ellenállás sorosan, a második esetben pedig párhuzamosan kapcsolódik a tápáramkörhöz? Köszönöm! A hozzászólás módosítva: Jan 1, 2025
Parancsolj, mellékletben a két kapcsolóállás.
Nagyon köszönöm a kapcsolásokat nektek (Bakman és Rosszmáj), mentek a like-ok!
Megrendeltem a relét. Köszi még egyszer a sok segítséget! A rajz is sokat fog segíteni.
Kondik méréseSziasztok!Eletrolit kondikat ellenőriztem multiméterrel és találtam több olyan 470 mikros kondit is aminek 705-810 mikros értéket mutattak! Nem elektronikával foglalkozom, és pont ezért a munkahelyemen elmondtam ezt az egyik szakinak, aki azt mondta hogy ez hűlyeség, meg hogy szar a műszerem! Azóta más valaki is megmért ugyanezeket a kondikat az ő műszerével, és neki is azok az értékek jöttek ki amik nekem! Tény hogy ezek a kondik már régóta meg vannak, és csak dobozban voltak elpakolva. Tehát kérdezném a hozzáértőktől,hogy ezeknek a kondiknak hogy lehet ilyen magas az értékük?
Gyanítom a tűrés miatt. Manapság elektrolit kondenzátoroknál a 10 és 20% -os tűrés az általános.
Ahogy látom a képen, nem egy mai darab. Régebben meg ha jól rémlik, még 50% -os tűrés is létezett. (A többiek majd megerősítik, vagy cáfolják.) Szóval ha kiszámolod, az 50% tűrésbe éppen belefér. Az E3 -as értéksorban csak 10, 22 és 47 szerepel, gyakorlatilag ahogy esik úgy puffan kategória. Ha E6 értéksort alkalmaztak volna, már 680µF -nak beillett volna kisebb tűréssel. Csak hát gondolom nem volt olyan precíz a gyártástechnológia, hogy átváltsanak E6 -os értéksorozatra. A hozzászólás módosítva: Jan 4, 2025
Nincs annak a műszernek semmi baja meg a kondinak sem. Ajánlom figyelmedbe ezt a korabeli katalóglapot: TESLA TE673 elektrolit kondenzátor, kiváltképp a -10% +100% tűrésre érdemes ránézni (második oldal alja).
Más korabeli gyártóknál is hasonló tűrések voltak, szovjethonból még +200%-os tűrésűt is láttam (csak most nem találom a katalógot sajnos). A hozzászólás módosítva: Jan 4, 2025
Köszönöm a válaszodat, így akkor mostmár világos hogy miért lehetett ezeknek a kondiknak ilyen magas az értéke! Valamint megerösitettél abban is hogy mégsem én voltam a hülye, meg nem a műszerem vacak!
Sziasztok!
Lényegében ugyanez a hiba egy CDHT012011 típusú, Tesco-ban vett, 2015 körül gyártott elektromos sövényvágónál. Apósom megkért, hogy hátha meg tudom csinálni..de csak szétszedni tudtam. - először vízszintesen bekapcsolva működött, majd függőleges helyzetben leállt - szétszedve feltűnt, hogy a kefék egyik oldalon "beégtek" - összerakva most enyhén füstöl. Van a szerkezetben valami biztonsági fék, ami leálláskor hirtelen lefogja a vágóéleket. De nem jövök rá, hogy mi fékez. Mechanikus-röpsúlyos, elektromos, vagy mi? Olyan, mintha mindig fékezne, és emiatt nem forog, álló helyzetben pedig a túláram miatt leég... Tudja valaki hogy milyen fék van ezekben? Előre is köszönöm! Malom
Nekem nem sok közöm van az elektronikához, de erre véletlenül van egy tippem. Én egy szénkefés forgó szerszámmal és egy porszívóval is jártam így. Ha nagyon beégtek a szénkefék és szikrázik, meg fekete füst jön belőle és nem pörög ahogy kellene, akkor zárlatos a forgórész. A szénkefét nagyon hamar elhasználja és az füstöl feketén.
Azért halgass meg mást is, mert lehet vak vezet világtalant
A kommutátor résit kipucoltad? belerakódik a szénkefepor, és "zárlatos lesz".
Valami hegyes, vagy éles cuccal, pl varrótű, sörösdobozból lemezdarab...
Igazad van.
Ezt a műveletet mikakaparás néven ismerjük. Van rá (vagy csinál magának az ember) célszerszám is. HangkapcsolóSziasztok!A képen egy 230V-os ki- és bemenettel rendelkező, sötétben hang hatására kapcsoló modul látható. A kimenet hangra 45 mp-ig aktív, ezt követően ismét "figyelő" állapotba áll. A kimenet idejét szeretném rövidebbre állítani. Kérném szíves javaslataitokat, lehet-e, és milyen módosítással csökkenteni a kimenet időzítését. Előre is kösz!
Nagyon-nagyon kompaktnak tűnik, és valószínűleg spec mikrovezérlő a lelke, ezért csak trükkel lehetne megerőszakolni. Mivel van rajta egy fotoellenállás, és az valószínűleg alkonykapcsoló szerepet játszik, ezért én úgy kezdenék hozzá, hogy a kimeneti kapcsolt 230AC-ből egy saját, külön időzítővel megvilágítanám a fotoellenállást, amitől (remélhetőleg) kikapcsolná magát, mert azt hinné, nappal van. Talán össze lehet így hozni, ha nem éled fel újra a saját időzítései miatt...
Hibás régi fényképezőgépEgy HP Photosmart M527 fényképezőt évekkel ezelőtt úgy kaptam, hogy nagyon gyorsan kivégzi a behelyezett elemeket (2× AA). Kívülről lehet 5V-ot adni neki, de a helyzet a következő:• elemek nélkül be se kapcsol • teljesen töltött elemekkel bekapcsol, de elég instabil • merült elemekkel pedig mintha bekapcsolna, de mikor élőképet kellene adnia azonnal elsötétül • ha nincs csatlakoztatva külső táp, akkor nagyon gyorsan kivégzi az elemeket. Mit lehetne ezzel kezdeni? Meg lehetne egyáltalán oldani, hogy legalább powerbankról üzemeljen? |
Bejelentkezés
Hirdetés |
















Más korabeli gyártóknál is hasonló tűrések voltak, szovjethonból még +200%-os tűrésűt is láttam (csak most nem találom a katalógot sajnos). 

