Fórum témák
» Több friss téma |
Ezek szerint elég a 10m is.
A talaj típus szerint nem kellene differenciálni? Mert nem mindegy, hogy az Őrségbe az agyagba vagy itt ahol én élek a homokháton a posza-homokba verem le a földelőszondát. Arról nem is beszélve, hogy szinte minden ajánlásnál három egymástól akár két méterre levert szondákat ajánlanak. Az emlékeim szerint amikor villámhárítót telepitettünk '84-85-ben aki a jegyzőkönyvet csinálta, elsőként lemérte a levezetők közti távolságot és utána mérte meg a földelők ellenállását. Ő is azt mondta, hogy a levezetők között minimum 20m-nek kell lenni és a földelő ellenállásának 4ohm-nak.
Szerintem fontosabb ez a robosztus túlfeszvédelmi szikraköz a kerítés és a villanypásztor között (meg a minél jobb földelés és megfelelő vezetékezés). Ezzel a kerítés, mint fő forrás felől érkező túlfesz már elég jól be van korlátozva a villanypásztor nagyfeszültségének szintjére.
Készülékvédelemről nincs nagyon értelme beszélni, mert többe kerül a leves, mint a hús. Egy 100-200 ezres készüléknél már lenne értelme egy 6-20 ezres túlfeszlevezetőt mellérakni, de nem ennél. Ezen kívül meg sokkal fontosabb az épület belső hálózatainak védelme. De feltételezem, hogy ez nem egy szerverpark vagy okosotthon teli elektronikával és gyengeáramú vezetékezéssel, valamint jó esetben más gyúlékony, porrobbanásveszélyes anyagok sincsenek jelen, mint mondjuk egy siló. Ezért az épületre kiterjedő túlfeszvédelem már más téma és más költség - mondjuk úgy, hogy ha eddig volt már beépítve bármilyen eszköz a fogymérőnél/lakáselosztónál, akkor az sokkal több mint a semmi, ha pedig nincs jelenleg sem, akkor eddig sem érdekelte túlzottan a tulajt ez a problémakör. Mindenesetre szerintem ezzel a gyújtótrafós eszközzel kicsit emelkedett a kockázat, hogy a villanypásztor felől hatol túlfeszültség az épületbe. Bár érdekelne, hogy ötfelezős milyen eszközt javasolna a hálózati részre és hova, én nem ismerem úgy a szabványokat szóról szóra.
Amihez nem szólok, ahhoz végképp nem értek.
Pedig ez csak a "hobbi"elektronika. Szerintem minden tudásmorzsa jól jön, még az ötletelés is. Persze az igazi az lenne ha lenne egy tervező minden jogosultsággal és 40 év tapasztalattal, aki bármit megválaszol. De ez még a villanyszerelő fórumon sincs így, ott is csak pár ember ért a tényleges elmélethez, az egyedüli hivatkozási alapra: a szabványokhoz. Azon kívül lehet néhány kérdést beküldeni az VBMubi-nak, de ezzel sem megy az ember sokra.
A villámvédelmi és érintésvédelmi célú földelésekkel nincs sok párhuzam. Négy villámvédelmi fokozat van és abból kettőben a földelő hossza nem függ a talajellenállástól. Minimális méret vízszintesen 5m, függőlegesen fagyhatár+2,5m, de ha statisztikailag kedvezőt akarunk, akkor legyen azért 9m a biztonság kedvéért... Érintésvédelemhez meg 4m a számottevő, a 10 ohm meg a jolly joker. Egyébként a levezetők között 20m az maximum átlag és ott mindenképpen össze kell kötni őket egymással fémesen, de ez teljesen más.
Visszatérve a villanypásztorra: Általánosságban minimum 3db legalább 1,8m hosszú, egymástól legalább 3m-re telepített rudat kérnek a gyári készülékek is. Ez néhány joule-ig igaz, nagyobb energia -> még több földelő. Szárazabb talaj -> még több földelő. Az egyetlen amit találtam ohmokról az egy afrikai leírás ami max 300ohmot ad meg. Ha a homokos talajhoz 1000ohmxm fajlagos ellenállást feltételezünk, akkor ez egy darab kb. 4m-es d20mm földelőrudat jelentene. Szerintem jobb eredményt érhetsz el mélyföldelővel, mint sok kicsivel. Télen elfagy a felső réteg, nyáron meg csont száraz, 1-2m-es rúd nem tűnik jó ötletnek. Egy másik megközelítésből feltételezzük, hogy a csúcsáram kb. 5A és hogy nem léphet fel 300V-nál nagyobb feszültségemelkedés a földelőn, ami a készülék belsejét is terheli. (Jó, ez nem teljesen egy kisfrekvenciás áramkör.) Akkor az áramcsúcsra méretezve durván 60ohmos földelő kellene, ami két darab 10m-es d20mm földelőrudat jelentene egymástól legalább 10-15m távolságra, vagy 3db 7m-ereset. Ha magasabbra vesszük a feszültségnövekedést, akkor rövidebb is elég. Igaz nem tudunk semmit a kókány pásztorról, sem kimeneti feszültséget, sem áramokat. Maximum az energiája tippelhető a primer oldali kondenzátorból ami alapján max 2J körül van a kimeneti energia (16µF/600V). Lehet, hogy az 1A-t sem éri el sosem, akkor megint jobb a helyzet. Ahogy a talajodról sem tudni semmit. Ez a sok méternyi földelő elég rosszul hangzik, viszont a gyújtótrafó igényelné is a minél kisebb földelési ellenállást. Ha a szigetelt szekunderes kimeneti trafó lenne, akkor akár azt is mondhatnánk, hogy megengedhető ha sokkal magasabb feszültség esik a földelésen az impulzus idején, ha a kerítésre jutó ezzel együtt is bőven 3-5kV maradna, a kimenet meg biztonságosan el lenne szigetelve mindentől és nem okozna problémát a nagy feszültségeltolódás a földhöz képest. A rossz földelést és a homokos vidéket is figyelembe véve még veszélyesebbnek tűnik ez az egész gyújtótrafós cucc. Szóval az igazság valahol ezek között lesz TIPPRE!: 3x2m - 1x4m - 3x7m Aztán lehet, hogy szerencséd lesz a talajjal és lényegesen jobb az ellenállása, mert az 1000 is elég nagy, de lehet még rosszabb is. Érdemes lenne kipróbálnod a bentonitot is. Villanypásztoros topikban mit mondanak, mi vált be a gyújtótrafóhoz?
Köszönöm a vállaszt. A v.pásztoros topikban nem nagyon foglalkoznak vele, szinte semennyire(az emlitett v.pásztor készitője is itt van ebben a csoportban). Egy vill.szerelős FB.csoportban sem kaptam érdemi vállaszt, sőt egy ceglédi tag gyakorlatilag leoltott, mondván, hogy a ceglédi készülék kiváló. Utána néztem a csókának, egy ceglédi vill.ipari cég vezetője. Nálam erősen homokos a talaj (Homok-hát Duna-Tisza köze Kecskemét mellet)
Idézet: „A v.pásztoros topikban nem nagyon foglalkoznak vele, szinte semennyire(az emlitett v.pásztor készitője is itt van ebben a csoportban).” Ebből azt a következtetést vonom le, hogy...
Néhány leírás elolvasása után az alábbiakra jutottam:
1. Több forrás alapján maximum 300ohm földelési ellenállás ajánlott. Erre már lehet valamit méretezni első körben a helyi talajviszonytól függően. 2. A tényleges földelést mérés alapján kell a helyszínen beállítani-kiegészíteni: - A tápforrástól 100m-re rövidre kell zárni a kerítést a földhöz képest. - (Ha van lehetőség a kimeneti fesz csökkentésére, akkor 2kV körülire ajánlott visszavenni) - Az első pontban tippelt földelőre rá kell mérni működés alatt egy pár méterrel arrébb leszúrt referenciaföldelő között, ehhez olyan villanypásztor feszültség-ellenőrző készülék ajánlott ami digitális kijelzésű kV-os és tizedet is jelez. (Ez valami csúcsérték-regisztráló lehet.) - Megfelelő a telepített földelő, ha a maximálisan mért feszültségemelkedés kb. 0,2-0,3kV vagyis 300V a fenti műszerrel mérve. Ha magasabb akkor mélyíteni kell a rudat, vagy új földelőrudak leverése szükséges. Próbáltátok már ez utóbbi módszer szerint ellenőrizni/beállítani a földelési ellenállást? Fűtőszőnyeg rövidítésSziasztok,Valaki nálam okosabb tanácsát , véleményét kérném. Van a lakásomban egy fűtőszőnyeg ami jelenleg 5m2 területet melegít, de jó lenne megrövidíteni. van egy pont ( kb a felénél ) ahol hozzá tudnék férni hogy elvágjam és vízhatlan módon leszigeteljem. A bökkenő ott van, hogy bármelyik fűtőszőnyeg adatlapját néztem szigorúan tiltják a rövidítést. Nem találom az igazi okát, ugyanakkor toldani javítanak javítókészletet. Ha minden igaz BTV gyártmányú a hálóra szerelt fűtőkábel, de sajnos most pontosabbat nem tudok, megpróbálom a számláját előkeresni. Előre is köszönöm a segítségeteket.
Adott méretű fűtőszőnyeg ellenállását megfelezni nem jó ötlet, mert bár "önszabályzó"-nak titulálják, ami jelentsen bármit, sokkal nagyobb lesz az átfolyó áram rajta,és a hőérzékelő sem fogja lekövetni a hirtelen változásokat sem.
Hogy mélyen hallgat...
Talán emiatt: Idézet: „A ceglédi villanypásztort dobd ki, a "gyártót" meg verd nyakon” A hozzászólás módosítva: Jan 7, 2025
Tehát akkor ha jól értem ez valószínüleg ellenálláshuzalos szőnyeg, és a gyártó minden négyzetméterenként ajánlott terméknél más és más ellenállású huzalt használnak az adott 100 vagy 150W/m2 előállításához.
Teszteléssel viszont ebben az esetben, azt meg tudhatom hogy ez a kábel ellenálláshuzalos technológiájú, vagy átvezető ellenállású technologíájú, ha elvágom és nem kötöm össze a két véget. Ha nem fűt akkor ellenálláshuzal, ha így is fűt akkor átvezető ellenállású. Jól gondolom?
Az ellenállás huzalos szőnyegre tippelek.
Az átvezető ellenállás technológia azt sem tudom mi fán terem... ![]() Szóval, ha elvágod,azzal a lendülettel viheted is a hulladékudvarba, mert újból összetoldani nem biztos hogy fog sikerülni megnyugtató módon.
Nem mértem még földelési ellenállást, csak DMM-em van és egy kis kézi mutatós műszer, mindegyik néhány megohmig mér. Nekem öt-hat éve volt telepítve egy ugyan olyan készülék mint amit most javította és majd a megbeszéltek alapján átalakítok. De a GK gyujtótrafót nem cserélem majd a tulajt kikérdezem és elmondom neki a miheztartást és ki erőszakolom a levezető szikraközt. Az én rendszerem földelése három db 1,5m 3/4"-os horganyzott cső volt. A kerítés három szál drótsodrat egymástól egy araszra, megtanulták a birkáim s tiszteletben tartották. De vagy három éve megerősítettem a kerítést és nem kell a pásztor. A lényeg, hogy a vill.pásztort kölcsön adtam amíg megjavítom ill. átalakítom az ő v.pásztorát.
U.I. Magamnak akarok csinálni egy másikat amit már kinéztem V.pásztoros topikban, magam tekerem a trafót. A hozzászólás módosítva: Jan 7, 2025
Ne haragudj, de legalább ötször elolvastam! Mire leeset mit írtál.
Könnyen lehet, hogy igazad van.
Bárki megvédheti a becsületét ha alá tudja támasztani a készüléke kivitelét és behivatkozik néhány szabványpontot. Az a vicc, hogy egyetlen 22 ezer forintos termékszabványt kellett volna megvennie ha már emberéleteket kockáztató készülékek gyártásába, kereskedelmébe kezd...
Ehelyett megy a nyerészkedés a fillérekért beszerezhető gyújtótrafóval. Lehet vele játszani, egy földfüggetlen betápos napelemes-akkus rendszernél még el is megy ha otthon csinálja magának az ember. Szinte nulla kockázat. De a hálózati betáppal rendelkező eszközökre szigorúbb előírások vonatkoznak. A másik, hogy nem kell bele sok minden hogy minimálisan biztonságos legyen. A galvanikusan elválasztott betáp jó kezdet, a fesznövelő kör és a kondenzátorkisütő lényegében mindegy, a kimenő trafóra kellett volna költeni és a távolságokra, szigetelésekre figyelni, de ez sem ment. IEC 60335-2-76:2018 - Villamos karám energiaellátó egységeinek kiegészítő követelményei 14.101 Tranzines túlfeszültségek. A készülékeknek ellen kell állnia a kerítésben megjelenő, légköri elektromosságból származó túlfeszültségeknek. Vizsgálat módja: a nagyfeszültségű kimenet és az AC betáp kapcsai közötti szigetelés vizsgálata legalább 25kV-os és 125J energiatartalmú impulzussal. 21.101 A készüléknek ellen kell állnia 20 leejtésnek a megadott feltételekkel. 22.101 A hálózati és a hálózatról tölthető akkumulátoros készülékek belső vezetékezését úgy kell kialakítani, hogy a vezetékek kilazulása vagy elszakadása esetén sem keletkezhet a hálózati betáp és a kerítés áramköre között vezetőképes kapcsolat. A kerítés áramkörének a tápfeszültségtől való elválasztására használt transzformátor bemeneti és kimeneti tekercselését szigetelősávval kell elválasztani és a szerkezetnek olyannak kell lennie, hogy e tekercsek között sem közvetlenül, sem közvetve más fémrészeken keresztül ne legyen lehetőség semmilyen kapcsolatra. ... A hálózat és a kerítésáramkör közötti leválasztás megvalósítható egy dupla tekercses transzformátor beépítésével, amely akár a bemeneti áramkörben, akár a kerítésáramkörben található. Ha mindkét áramkörbe ilyen transzformátor van beépítve, akkor ezek közül legalább az egyik transzformátornak biztosítania kell a szükséges szigetelési fokot. 22.102 A hálózatra csatlakoztatható és hálózatról töltött akkumulátoros áramfejlesztők esetében a kerítés áramkörében lévő transzformátorokat külön rekeszben kell elhelyezni. Ez a rekesz nem tartalmazhat olyan alkatrészt, amely a transzformátor bemeneti tekercsének kivételével érintkezik vagy érintkezhet a hálózattal. A.2 Elektromos szilárdsági vizsgálat: A hálózati és a hálózatról tölthető akkumulátoros készülékeknek ellen kell állniuk a betáp áramkör és a kerítés áramköre közötti 10kVAC vagy 15kVDC próbafeszültségnek legalább 1 másodpercig. Melyiknek is felel meg a tárgyi készülék? Mindegyik fontos életvédelmi kritérium.
Egyezik a véleményünk!
Amatőrként sem mernék kiadni ilyen kókány készülékeket kiadni a kezemből, melyeket a képek közt látni... S még azt sem lehet jó szívvel mondani, hogy "lelke rajta", mert más-mások életét veszélyeztetni a felelősségválalás teljes hiányát jelzi.
Én biztos hogy nem állnék neki ha ennyiért lehet kapni gyárit:
Lomexes villanypásztor trafó 0,4/12kV Az 1J-os 0,4/12kV-os br. 6000Ft, az 5J-os 0,4/12kV-os br. 9500Ft, de van 600V-os bemenetű is. Mire megveszed a kétféle huzalt, vasmagot vagy ferritmagot, szigetelőréteget és kiöntőgyantát minimális kiszerelésben, többe fog kerülni mint a gyári. Aztán még jól meg is kell csinálni. De ha már ennyiért lehet kapni, mennyi pénzt ad a tulaj a javításra? Bár nem drága, de a túlfeszfogó szikraközt még mindig tudsz csinálni laposvasból egy bakelitdarabkán. Ha valamit meg tudsz vetetni, akkor már ezerszer inkább a kimeneti trafót cseréld ki benne. Nem mutattál kapcsolási rajzot, de lehet hogy mást lényegében nem is kell módosítani benne ehhez. Szerintem ugyanúgy a 4-500V-ra feltöltött kondenzátort kell rásütni, de ezt a villanypásztoros topicban jobban tudják. Ha kicseréled, akkor a földelés sem lesz annyira kritikus. Az hogy be volt kötve a földelés a gyújtótrafó primer oldalára az igaz, hogy szabványtalan, zavart kelthet, ha van ÁVK téves kioldást okozhat és a túlfeszt is kapásból bevezeti a háztartásba, de még így is az volt, ami valamiféle életvédelmi szintet adott és a potenciálrögzítésből adódóan csökkentette a meghibásodás esélyét. Attól tartok, hogy most kikötött hálózati földeléssel előbb-utóbb mindenképpen be fog következni az, hogy károsodik a bemeneti 230/12V-os biztonsági transzformátor. Ezeknek az átütési szilárdsága sem lehet több, mint 4-5kV. Ha nem lesz jó földelésed (amit nem tudsz ellenőrizni sem), akkor önmagában a működéstől is előbb-utóbb bekövetkezhet, ha pedig mégis jobb talajra találsz, akkor is bármikor jöhet egy túlfeszültség ami kapásból bejut a hálózati trafó szekunder körébe, ott pedig a hálózati nullát látja, mint földpotenciált. A legszerencsésebb esetben egy szikrával átüt a trafó szigetelése és a gyújtótrafó meghajtó köre is meghibásodik, így nem generál tovább állandó nagyfeszültséget. Visszakapod, mint javítandót. Az átütés helyén pedig nem lesz képes a fázisfeszültség áthúzni. De az is megtörténhet hogy az átütés helyén megég, kormos-szenes lesz és még a fázisfeszültséget is képes lesz átvezetni a másodlagos föld felé, akkor pedig egyenesen rákerül a teljes kerítésre is. Akkor már csakis egy ÁVK tud megvédeni. Szóval beszéld rá, hogy tegyétek rendbe, a villanypásztoros topicban pedig biztos kapsz segítséget, hogy pontosan mit kell módosítani rajta. Most hogy láttam hogy ennyiért vannak kimeneti trafók, ez igazán nem nagy ár a biztonságért.
Földelési ellenállást még csak-csak lehet mérni multiméterrel:
A fő földelő és egy segédföldelő között leválasztott AC áramot kell áthajtani pl. egy izzóval korlátozva. A multiméterrel rámérsz a mért földelőre és egy távoli leszúrt földelőkaróra (15-20m, de van ennek ajánlott elrendezése is). Ezzel megvan a földelőn eső feszültség. Megméred a kialakult korlátozott áramot is és jó közelítéssel számítható a földelőd szétterjedési ellenállása. De villanypásztornál ne használd a multimétert még a földelőn eső feszültség mérésére sem, mert nem fog reális értéket mutatni, azon kívül tönkre is mehet a nagyfeszültségtől. Az impulzus ms hosszú, 1Hz alatti ismétlődésű és a legérdekesebb a csúcsfeszültség/csúcsáram. A multiméter nem erre készült. Mivel a feszültség, energia és földelési ellenállás sem olyan kritikus, nagyobb tartományban változhat, ezért az állatok szemszögéből sokféle kialakítás tűnhet hatékonynak/válhat be.
Köszönöm. Beszélek a tulajjal. Jó lenne szemlvényezni az írásodat és Villanypásztor topikban rögzíteni. Nem tudom engedik-e? Tegnap este nézelődtem a v.pásztor topikban és volt olyan aki trafó nélkül egyenesen a fázis-nullát akarta egyen irányitani és azt sütögetni a kondira. Megérték neki elmagyarázni, hogy netegye mert életveszélyes... Még egyszer köszönöm a témát kimerítő tájékoztatást és tanácsokat. Szép estét!
OK. Tudsz hivatkozni a hozzászólások azonosítójára. Amúgy járt valami kapcsolási rajz ahhoz a csodához vagy azt meg tudod mondani, hogy a nagy fehér kondenzátor mekkora kapacitású és feszültségű? Most már érdekel, hogy pontosan hány joule-ra volt tervezve, a kondenzátorból számított energia kb. 90%-a jelenik meg a kimeneten.
A direkt hálózatról töltés nem hangzik túl jól, de egyébként az még talán hivatalosan is megvalósítható, feltéve hogy a nagyfeszültségű kimeneti trafó aztán tényleg megfelel minden követelménynek. Ezért raktam be képként az angol szabványrészletet, mert az a legfontosabb rész a kivitelről és az elválasztásról, nem megy mindig olyan jól az angol. Az egyik, hogy a bemenet és a kimenet között nem lehet fémes vezetőkapcsolat. A másik, hogy egy két tekercses transzformátornak kell gondoskodnia az elválasztásról, ami lehet a hálózati részen (ekkor ez egy 230/valami trafó), lehet a kimeneti-kerítés részen (ekkor ez a nagyfesztrafó), vagy lehet egyszerre mindkettő beépítve, viszont ezek közül VALAMELYIKNEK meg kell felelnie a szabvány által támasztott legmagasabb szigetelési követelményeknek. Nyilván az eleve nagyfeszültségű transzformátornál a legegyszerűbb megoldani, hogy bírja a névleges feszültségének kétszeresét is, valamint a túlfeszültségeket, tehát ha a nagyfesztrafó ennek biztosan megfelel és hibátlan, akkor én úgy értelmezem, hogy történhetne közvetlenül a hálózat egyenirányításával a töltés és a NF trafó meghajtása, az NF trafó biztosan és megbízhatóan elszigeteli azt a pár száz voltot a kimeneti áramkörtől. A betáp kábel beérkezése után pedig az a pár alkatrész és hálózati feszültségű rész nyilván úgy helyezkedik el a készülék belsejében, hogy kívülről az egész megfelel a kettős vagy megerősített szigetelésnek, nem hozzáférhető, nem érhet hozzá más áramköri részhez, valamint a korábban már említett követelmények, behatások hatására sem juthat ki a nagyfeszültségű trafó kimenetére. A kettős szigetelésű készüléknek nem feltétele az elválasztás, egy kézi fúrógépben és egy porszívóban sincs külön trafó, csak megfelelően erős műanyagrészek alatt helyezkednek el a veszélyes részek. Mindazonáltal a további trafó és a kisebb feszültségek/energiák használata további biztonságot ad jó tervezés esetén, valamint megint más a helyzet ha vegyes üzemet is tud és további akkumulátoros bemenete is van. Nincs mit, szép estét neked is!
Heló! Rajzot sajnos nem találtam, lent valószínűleg ez lesz, az alkatrészek megfelelnek. "AZ AHV 2005 működésével kapcsolatban lenne kérdésem. Azzal a problémával kerestek meg hogy cseréljem ki egy hosszabbító végén az elosztót mert szikrázik. Össze volt égve kicseréltem. Majd kiderült, hogy ez a villanypásztor működött belőle. A villanypásztor újboli csatlakoztatása után azt tapasztaltam hogy az elosztóban is jelentkezik ugyan az az ív húzás mint a készülék kimenetén. A villanypásztorral lehet a probléma vagy esetleg az elosztó környékén keressem tovább a hibát? Az elosztóból egyébként minden más jól működik!" Ezt egy műszerész kérdezte a gyártótól, de vállaszt nem találtam(a "AHV 2005 a pásztor hivatalos típusa)!
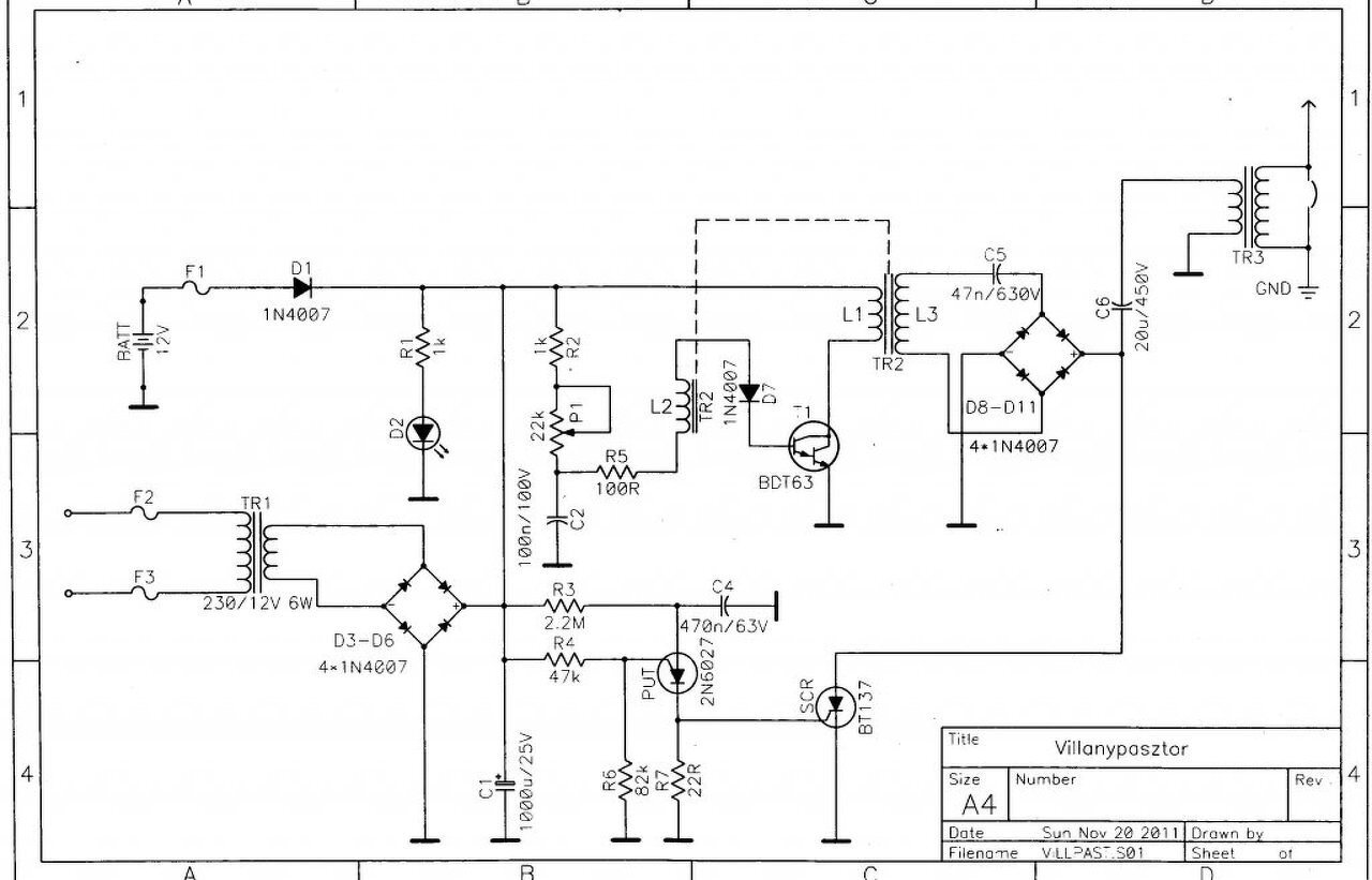
Magamnak ezt néztem ki, kép lent azzal a nagyfesz trafóval amit ajánlottál. Ha tudsz kérlek mondj véleményt róla. A készítője TAttila 77 fórum társ, mindent le írt a topikban, lehet kérdezni, 2021 febr. 9 a bejegyzés kezdete.
A rajzon nem gyújtótranszformátor szerepel. A készülék képen pedig az látható. Lényeges különbség, hogy a gyújtótrafó primer, és szekunder tekercse galvanikusan össze van kötve!
Az igaz de nem is azt írtam, hogy komplett ez a rajz(valószínűleg a trafót lecserélte GK gyújtótrafóra)
Nade ki cserélte ki a trafót,mert az idézett műszerész hozzászólásából nem derült ki..
Az idézet csak szemelvény, arra, hogy aki gyártja eme förmedvényt amit képekkel illusztráltam nem válaszolt a műszerész általam idézet kérdésére(legalább is én nem találtam). A képeken látható készülék üzemi és hálózati földelésének a galvanikus összekötését tárgyaltuk ki SKY-vel a vonatkozó szabványok és szabályok tükrében.
A hozzászólás módosítva: Jan 9, 2025
|
Bejelentkezés
Hirdetés |






Könnyen lehet, hogy igazad van. 







