Fórum témák

» Több friss téma
Fórum » Villanyszerelés
 
Témaindító: kumpl, idő: Júl 16, 2008
Témakörök:
  1. A mélyreható szakmai kérdések, magyarázatok kitárgyalása, kifejezetten szakmai fórum: Szakmai.
  2. A forrasztott / rossz a wago / jó a wago kötés témakörök többször kitárgyalásra kerültek, ezért arról kérjük ne nyissatok új vitákat. Műszaki tény, hogy gyári vezetékösszekötők (pl. rugós/csavaros kapcsok, stb) a szabvány megfelelősség miatt kerülnek alkalmazásra (MSZ EN 60204-1:1995 15.1 szakasza, illetve MSZ HD 60364-5-52:2011 szabvány 526.2. pontjának 1. megjegyzésében felsorolt követelmények/indokok a forrasztott kötés elkerülésére épületvillamosság esetében) mert tanusítottak, míg a forrasztott kötés alapesetben nem tanusított, csak és kizárólag akkor ha külön bevizsgáltatod az adott forrasztott kötést. Ide kapcsolódó általatok írt hozzászólások: #1, #2, #3, #4, #5
Lapozás: OK   982 / 1015
(#) Horvath65 válasza mex hozzászólására (») Jan 9, 2025 /
 
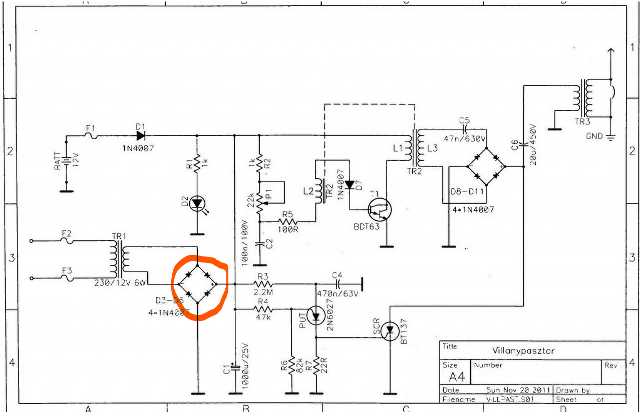
Kezdésként tetem fel egy általános kérdést a villanypásztor üzemi föld és a hálózati védőföld viszonyában. Vagyis, hogy e kettőt össze szabad-e kötni(gyanítottam, hogy nem). Ebből lett egy eszmecsere, SKY fórumtárs rákérdezett, hogy van-e rajzom erről az általam említett készülékről s írtam, hogy nincs. De betettem egy rajzot ami hasonlít rá(gyakorlatilag a nagyfesz trafót leszámítva egy az egyben az(nem rajzóltam vissza), az alkatrészekből ítéltem így.
A hozzászólás módosítva: Jan 9, 2025
(#) SKY válasza Horvath65 hozzászólására (») Jan 11, 2025 / 2
 
Lehet, hogy rendes trafó volt benne, aztán valaki később már cserélte gyújtótrafóra. Bár ahogy a gyújtótrafó fel van csavarozva a fémlemezre, olyan mintha mindig is így készült volna, vagy csak nem látom a csavarhelyeket.
Az idézett leírásnál jó lenne tudni, hogy akkor még gyári volt a készülék rendes trafóval, vagy nála is gyújtótrafó került bele. Mert ha gyári, akkor azon meghibásodhatott a kimeneti gyújtótrafó (belül átütött), vagy a nagyfesz rész olyannal érintkezett amivel nem kellett volna.

Ha viszont közösítve lett az NFTR be- és kimenete, akkor az alábbi esetek fordulhattak elő:

1. Háromvezetékes betápot kapott hálózati PE-vel. Ha nincs kiegészítő földelő (R2) alkalmazva, csak az R1 háztartási, akkor a nagyfeszültségű impulzus árama a kerítés kapacitásán keresztül a háztartás földeléséig megy a földben, ott pedig a PE vezetőn záródik a villanypásztor nagyfeszültségű trafójának másik kapcsáig. Ha ilyenkor a PE vezetőben bárhol (kötésnél, csatlakozónál, elosztóban) érintkezési hiba keletkezik, elég egy kilazult vezeték, akkor a nagyfeszültség gond nélkül átüti a nagyobb ellenállást/néhány tized mm légrést, ebből aztán lehet nagyobb szikrázás is.

2. Ha teljesen megszakad a PE vezető vagy nincs, de a nagyfeszültségű trafó kimenete nincs elválasztva a meghajtástól, akkor az áramkör nagyjából az 1 pont szerinti útvonalon záródik. Mivel nincs fémes PE vezető, ezért a nagyfeszültség a hálózati trafón keres utat magának, amit 4-5kV-al már képes átütni és bejutni a fázis vagy nulla vezetőbe. Ha a kimeneten vagy a kerítésnél is tud szikra képződni, akkor a nagyfeszültség ha elég nagy képes lehet egyszerre átütni több "szikraközt", értsd egyszerre sorosan a trafót/elosztót és a kimenetit. Ha ilyen történt, akkor a hálózati trafót is ellenőrizni kell, ami viszont becsapós lehet, mert nem biztos, hogy kisebb feszültségen pl. 500V-on vizsgálva szigetelés-ellenőrzővel már kimutatható, de lehet hogy 2kV-on már szabadon áthúz benne.

3. Ezen a hibás konstrukción valamit javít ha van még egy földelő közvetlenül a villanypásztor mellett. Ez az eset a két földelés nem megengedett összekötése. Ekkor a nagyfeszültségű áramkörnek van lehetősége rövidebb útvonalon záródni a hálózattól távolabb. Azonban ekkor is csak árammegosztás jön létre az ellenállások/impedanciák arányában. Mivel a hálózati földelés több méteres földelőrúd lesz + a PEN vezető miatt a közcélú hálózat is csökkenti az ellenállását, a villanypásztor mellé meg kerül egy méteres 10-es acél, ezért még mindig meg van a lehetőség hogy nagy arányú áram folyik be a hálózat felé.

4. Ha nincs bekötve a hálózati R1 földelés és van R2 helyi, akkor a kiegészítő földelési ellenállásán múlik, hogy a hálózati trafó két oldala között létrejöhet-e az átütéshez elegendő feszültségemelkedés. A hálózati oldal adott +-325V csúccsal. Ha a földelésen több kV "elveszik" az már eléggé megterheli, de ha befut a kerítés felől egy túlfeszültségimpulzus, aminek nem kell a nagyfesztrafón áthaladnia hanem megfogja a biztonsági szikraköz, akkor is a kiegészítő földelő felé megy amin lehet akkora impulzusáram hogy kV-okra megemeli a rajta eső feszültséget. Ha pedig megszakad vagy egy próbánál nincs bekötve a kiegészítő földelés és a kerítés nagy kiterjedésű vagy már nagy gazban van, akkor szinte biztos, hogy maga a nagyfeszültségű trafó át fogja ütni a hálózati kistrafót.
(#) Horvath65 válasza SKY hozzászólására (») Jan 11, 2025 /
 
A trafó eredeti gyári, eredetileg ezzel a Lada niva gyujtótrafóval jön ki, nem cserélte ki senki (az enyémben is ez a trafó volt.) Viszont, hogy most lefényképeztem a trafót észre vettem, hogy az üzemi föld csak a lemezre és a trafóházra korlátozódik, a trafó "1"-es pontjához nem csatlakozik sehol galvanikusan. (ettől függetlenül azért megpróbálom rábeszélni a tulajt egy normális nagyfesz. trafóra)
A hozzászólás módosítva: Jan 11, 2025
(#) Horvath65 válasza SKY hozzászólására (») Jan 11, 2025 /
 
Elnézést a képek lemaradtak.
(#) SKY válasza Horvath65 hozzászólására (») Jan 11, 2025 / 1
 
Lehet, hogy gyújtótrafó és gyújtótrafó között is van különbség, van amelyikben már belül össze van kötve a nagyfesz "negatív" és a primer negatív pólusa és lehet hogy van olyan, amiben ez teljesen külön van választva és a nagyfesz "negatív" csakis a fémházra csatlakozik a primer pedig galvanikusan el van választva tőle és a "+" és "-" csatlakozásokra van kivezetve.

HA így lenne, akkor csak az a kérdés, hogy a fémtest és a primer tekercs között mekkora az átütési szilárdság. Gyanítom, hogy maximum pár száz voltra van tervezve, ha gyakorlatban több, az csak a használt szigetelőanyagok és vastagságok miatt van (egyszer szedtem szét gyújtótrafót, de valamilyen ragadós anyagba itatott papírral volt szigetelve a teljes tekercselés), ma már valószínűleg valamilyen jobb villamos tulajdonságú kiöntőgyantát használnak.
A konstrukció akkor sem jó, annyit javít a dolgon maximum hogy ha a köztes meghajtókör nincs földelve, hogy a hálózat felé nem csak a hálózati trafót kell átütni, hanem a nagyfesztrafó háza és a primer közötti szigetelést is. De mivel ezt járműhöz tervezték, ezért ha a tekercselés galvanikusan külön is lenne, nem hiszem hogy minden pontján 10-20kV-ra van elszigetelve.

A gyári trafó épp azért jó, mert a szekunder minden pontja pontosan az előírt több tíz kV-os feszültségre van elszigetelve a primer körtől, üresen maximum lebeg a kimenet a potenciáltérben, a földelése pedig kevésbé kritikus még akkor is, ha magas ellenállásúra sikerült, maximum nem lesz olyan hatékony a kerítésnél az elrettentés.

Egyébként a töltő kör negatívja biztosan rá volt kötve a földre, lásd a nyákot, ott a hálózati trafó egyenirányítása után a negatív egyből csatlakozik a csavarhoz és a lemezhez. Ezzel a hálózati trafó szekunder oldala fix potenciálhoz van rögzítve, tehát a trafón nem keletkezhet káros feszültségkülönbség, csak a korábbiakban tárgyalt hálózati földdel való összekötés problémáját okozza.

A korábban linkelt kapcsolásban meg hibásan van bekötve a graetz.
A hozzászólás módosítva: Jan 11, 2025
(#) Horvath65 válasza SKY hozzászólására (») Jan 11, 2025 /
 
Igen. A fenteb rosszul írtam, a trafóház és a fémlap a hálózati védőföldel van össze kötve, a trafó ház nem lehet öszekötetésben a tekercs 1-es pontjával mer a járművekbe ez a pont a megszkítóra megy ami adja a testelést. Itt a pásztorban az 1-es(közös pont) az üzemi földelés csavarjára megy és az akku negatív pontjára és onnan a panelba megy diódahíd negatívjába. (most nézem a rajzot amit betettél a diódahídnál valami szerintem nem stimmel. A trafó egyik kimenete a híd negatívjára van kötve a GND viszont a híd anód-katód találkozására.
(#) Horvath65 válasza SKY hozzászólására (») Jan 11, 2025 /
 
Helló! Átalakítottam. Tettem alá PP szigetelést, tettem be egy mind két szálat megszakító kapcsolót és egy 200mA-es üvegbiztosítékot. Még rábeszélem egy szikraközre és még megpróbálom az üzemi földelés rendbe tételére. Többet nem tudok tenni.
A hozzászólás módosítva: Jan 11, 2025
(#) VTA hozzászólása Jan 15, 2025 /
 

Fűkasza miatt kiégett EDID chip

Sziasztok.
Az alábbi problémával állok szemben. Adott egy monitor, ami a szoba egyik felében található. A szoba másik felében több multimédiás eszköz (számítógép, játékkonzolok stb.). Ezek az eszközök egyetlen 5m-es HDMI-vel vannak összekötve a monitorra. (Egyszerre mindig csak egy, nincs HDMI mátrix vagy SWITCH). A villany felkapcsolásakor, vagy más nagy áramfelvételű eszköz használatakor(töltő bedugásakor, vagy fúrógép használatakor) a kép elmegy egy időre majd visszajön(hang általában van). A legextrémebb eset eddig az volt, hogy az udvaron a fűkasza beindításakor kiégett a monitor EDID chipje. Ez kétszer fordult elő. Van egy TV is a szobában a multimédiás eszközök mellett. Ha arra kötöm az eszközöket, akkor jóval ritkábban de ugyan úgy előfordul néha a probléma. A villanykapcsolás olyan esetben nagyon ritkán, a fűkasza az folyamatosan, igaz az EDID chip nem sérül. Mi lehet a probléma?
(#) VIM válasza VTA hozzászólására (») Jan 15, 2025 / 2
 
Szia! Azt ugye nem írod (csak én feltételezem), hogy a fűkasza az elektromos. Nálad nagy problémák lehetnek de inkább vannak a elektromos hálózatodban. Nagy valószínűséggel a nullával vannak problémák. Amikor a fűkaszát beindítod akkor ez olyan áramköröd nulláját használja amelyiken az említett a tv, monitor stb. van csatlakoztatva és azokon keresztül próbálja felvenni az áramot. Azt csak Te tudhatod (ha tudod), hogy a lakóházad hogyan van vezetékezve, áramkörileg hogyan van szétosztva és védelemmel ellátva. Nem egyszerű lesz ennek a hibának a felderítése ha az áramkörök nem jól elkülönítve vannak egymástól vagy nem megfelelő számú nulla vezető van az áramköröknek kiépítve.
(#) teddysnow hozzászólása Jan 15, 2025 /
 

dugalj

Sziasztok,
hát ha van valakinek egy jó tippje erre a problémára a megszűntetésen kívül.
Helyzet a következő van egy fal amin van három dugalj, bal oldal, közép, jobb oldal. A középsőbe megy a betáp a padlásról és megy egy vezeték hármas (fázis-nulla-föld) balra és egy ugyan ilyen hármas jobbra. Egyszerű doboz, egy wago-val volt a dobozon belül összekötve minden, a dugalj is stabilan állt a falon. Volt egy vezeték csere és a villanyszerelő nem tudta ugyanúgy visszatenni a fali konnektort, nem olyan wago-val kötötte össze, nem tudom. Néztem már, de nem lehet betenni a falba, kiáll legalább fél centit.
Röviden a probléma az, hogy a dugalj sorkapcsa két vezetéket tud fogadni, nekem meg hármat kellene összekötni.
Volt egy olyan terv, hogy egy elosztót felcsavarni a falra a dugaljhelyére, abban van hely szerelni. Ez nem tetszik. Másik terv, ami felé hajlok, hogy megszűntetem, ledugózom a helyét.
Van-e olyan megoldás, hogy esetleg megtud maradni a konnektor és nem fog kijönni a falból az első használat után?
(#) Kastler válasza teddysnow hozzászólására (») Jan 15, 2025 /
 
Hello véssetek be egy mélyített szeretvény dobozt és az mögött kössétek meg mind a három dugalj vezetékét így minden dugaljba csak egy vezeték megy. link
(#) teddysnow válasza Kastler hozzászólására (») Jan 15, 2025 /
 
Sajnos én nem vagyok olyan ügyes, hogy vésés közben ne sérüljön tapéta, festés, lyuk széle.
(#) Kastler válasza teddysnow hozzászólására (») Jan 15, 2025 /
 
Akkor hozzátok a szélső dugaljba a vezetéket és onnan hurkoljátok fel így minden dugaljba 2 szál van ( kivéve az utolsót) így nincs vagó. Vagy forrasszátok meg ha úgy elfér a kötés.
(#) SKY válasza teddysnow hozzászólására (») Jan 15, 2025 /
 
Nem tudsz egy fotót csinálni hogy mi került a szerelvény mögé, ha eddig jól volt megcsinálva?
Hogyha merev vezeték a betáp, akkor három wago 2273-204-el meg tudod csinálni. Ha elemi szálas, akkor talán még befér a 221-ből a kisebb 4mm2-s.
(#) proba válasza teddysnow hozzászólására (») Jan 15, 2025 /
 
Egy konnektort ledugózol, jó lesz kötődoboznak.
Ha a vezetékhosszok engednek, egyik konnektor alatt egy wago, a másik alatt a másik...Egy esetleg 2 azért el szokott férni alattuk. Esetleg ha próbálsz keresni laposabb konnektort, ha régi van fent, az annál azért vannak laposabbak.
(#) teddysnow válasza teddysnow hozzászólására (») Jan 15, 2025 /
 
Köszönöm a tippeket. Egyszerűen a szerelvény mögé nem fér el a wago, pont akkora, mint a doboz. Vésés nem opció, mert nem szeretnék tapétázni, festeni. Ezt a laposabb konnektort megpróbálom, köszönöm.
(#) tothgyula válasza VTA hozzászólására (») Jan 17, 2025 /
 
Mivel ez erősáramú téma,helyedben hívnék egy villanyszerelőt (akinek hurokmérő műszere is van),vagy felülvizsgálót és átnézetném az egész lakás hálózatát. Valóban gyakori a nullavezető(N-vezető) égése,sérülése az elosztótáblában vagy esetleg a mérőszekrényben?
Égett szagot érzel-e valahol?
(#) szs hozzászólása Jan 17, 2025 /
 

Alu- és rézvezeték kötése

Szervusztok!
Vezetékösszekötésben kérném a villanyszerelő fórumtársak segítségét.
Alumíniumvezeték jön a villanyóra felől, a házban is az eredeti aluvezeték van. Van közte egy elágazás a sütőnek (a képen baloldali csatlakozóval), ott rézvezeték van. Ez a kék kötőelem kezd elfáradni, vettem újat, és alupasztát is. De az alupaszta után olvasgatva mindig csak a Wago-ba ütközöm.
Szóval a kérdés az: ezt (a baloldali, kék) kötőelemet érdemes használnom továbbra is, vagy inkább a Wago222-est? (Az is van, mint a képen). Plusz kérdés: minden "lukat" pasztázzak tele, vagy csak azokat, amelyekbe az Alu veezetékek mennek?
A hozzászólás módosítva: Jan 17, 2025
(#) Ge Lee válasza szs hozzászólására (») Jan 17, 2025 / 1
 
Ránézésre is a kék. Nem kell hozzá paszta sem, esetleg nyomsz rá egy érvéghüvelyt, de az is csak azért kell, hogy ne tudja a csavar szétpréselni a puhább alut. Egyébként, léteznek ónozott rézvezetékek is, azzal meg simán össze lehet kötni. Ha nem felejtem el, majd csinálok a nyáron egy képet, réz és alu szál simán össze van sodorva, kb. 15 éve úgy van kültéren egy kötődobozban, szigeteletlenül, kutya baja...
(#) Suba53 válasza szs hozzászólására (») Jan 17, 2025 / 1
 
A kék ( főáramköri leágazó sorkapocs ) az sokkal komolyabb, mint a WAGO. Egy-egy kábelvéget két-két csavar szorítja, nem csak egy rugós kontaktus. Ráadásul mivel nem csupasz réz, hanem nikkelezett, így azok az elektrokémiai korróziók, amik megeszik a direkt alu-réz kontaktusokat, nem játszanak. A réz vezetéket direktben bekötheted, és az alut is a másik furatba. De ha biztosra akarsz menni, és megnyugtat, akkor az alumínium huzalt bekenheted az alu pasztával.
(#) szs válasza Suba53 hozzászólására (») Jan 17, 2025 /
 
GeeLee és Suba53!
Köszönöm a válaszokat, akkor mégiscsak az a kék lesz a továbbiakban is, holnap délelőtt fel is teszem. (Ma délután már nem volt kedvem, inkább begyújtottam -olyankor nem tanácsos lekapcsolni az áramot)
(#) VTA válasza tothgyula hozzászólására (») Jan 17, 2025 /
 
Égett szag nincs. Villanyszerelő volt már itt(igaz nem hurokmérővel) azt mondta elviekben minden rendben van, de mivel ez a probléma fenn áll így valami tuti nincs rendben. Azt még elfelejtettem hozzá tenni hogy a probléma fennálltakor, mint például az elektromos fűkasza használatakor a kábeleken lévő ferritgyűrűk nagyon hangosan kattognak.
(#) VIM válasza VTA hozzászólására (») Jan 17, 2025 /
 
Szia!
Idézet:
„A villany felkapcsolásakor, vagy más nagy áramfelvételű eszköz használatakor(töltő bedugásakor, vagy fúrógép használatakor) a kép elmegy egy időre majd visszajön(hang általában van). A legextrémebb eset eddig az volt, hogy az udvaron a fűkasza beindításakor kiégett a monitor EDID chipje.”
Erre nem lehet azt mondani, hogy rendben van, még akkor sem ha éppen akkor nem fordul elő amikor ott van a villanyszerelő. Ahonnan az említett nagyobb teljesítményű fogyasztókat használod konnektorokat a hozzájuk legközelebbi kötődobozokat mindet végig kellene nézni DE legelőször a lakáselosztót és az onnan leágaztatott áramköröket. Addig amíg nem lesz égett szaga a dolognak. A nulla vezető valahol hibás laza kötésben van azoknak a fogyasztóknak a konnektor áramkörében amelyeknél a hibás működés előfordul. Talán azt lehet még egyszerűbben megnézni, hogy a konnektoroknál a nulla nem e sorba van kötve. Ezt onnan lehet megtudni, hogy a konnektor fedelét levéve az látszik, hogy a kék (ha egyáltalán kékkel van húzva) szál kettőzve (duplán) van bekötve.
(#) proba válasza VTA hozzászólására (») Jan 17, 2025 /
 
Nem tudom, a fűkaszával minden rendben van? Ma olyat tapasztaltam, mint még soha. A műhelybe beindított a munkatársam egy hajszárítót, és mellette úgy elkezdett "morogni" a transzformátoros táp, hogy azt hittem szétesik. Eddig sem vasaló, sem a hőlégfúvó, semmi komolyabb fogyasztó nem zavarta soha. Ebben valami tirisztoros vacak volt, olyan zavart termelt, hogy csak lestem.
(#) Atis57 válasza VTA hozzászólására (») Jan 17, 2025 / 2
 
Szia!

Ilyen esetben azért a Feszültségmérés --A legminimumabb elvárás!

Valóban meg kellene azt a hibás kötést keresni.

A másik; Nem gyűjtő nullád van?
-Minden fogyasztó arra az egy szál kékre felfűzve? Régen ez álltalános volt!

De ez a hiba nem okozott még elég kárt Neked?Mert akkor ráérsz.........
(#) Suba53 válasza teddysnow hozzászólására (») Jan 18, 2025 / 2
 
Nem feltétlenül kell vésni. Egy megfelelő átmérőjű keményfém körvágóval úgy mélyítheted a doboz helyét, hogy simán beférhet a hosszabbított doboz is.
(#) SKY válasza VTA hozzászólására (») Jan 18, 2025 /
 
- Három fázisod van vagy csak egy?
- Mikori a fogymérő hely és a bekötés?
- Fogymérő után lett valami korszerűsítve vagy onnan aluvezetékek jönnek az elosztótábláig?
- A lakásban újabb rézvezetékek vannak vagy mindenhol alu?
- A fűkasza dugalj teljesen különálló leágazásról él, mint a szoba?

"azt mondta elviekben minden rendben van" - Mi van rendben? Mit vizsgált és mivel? Mit ellenőrzött szemrevételezéssel? Megbontott valamit?

Feszültségmérés nem elég semmire! Minimum próbalámpás vizsgálat, ez legalább 20mA-el terhel. Ha terhelve tud mérni, az még jobb. Vizsgálat idejére kiiktatni az ÁVK-t ha van és a PE-t is ellenőrizni.
Ha így rendben van én egy nagyobb fogyasztót (pl. ventilátoros hősugárzó) bedugnék a fogymérőtől pár távolabbi helyre és úgy is mérnék egy feszültségesést.

A feszesés durván, jó hálózatnál: 0,2V/A/10m (2,5mm2 Cu/Al), tehát a fogymérő és a terhelés között több volt különbség már gyanús lehet.

Én a fogymérő és a lakáselosztó között alaposan megnéztem volna azt a pár kötést is ami hozzáférhető, akár kiszedni belőle a vezetékeket és újrahúzni. Szerintem valahol érintkezési hiba lehet és nagyobb impedancia van a hálózatban, mint kellene. Elsősorban valamilyen kötésnél, de az sem kizárt hogy annyit lett hajlítva egy vezetékvég, aluvezeték hogy elvékonyodott, megtört belül, de a szigeteléstől nem látszik.
(#) elektroncso válasza VTA hozzászólására (») Jan 18, 2025 /
 
Légkábeles vagy földkábeles csatlakozásod van a közmű hálózathoz? Találkoztam már olyannal, hogy az oszlopcsatlakozásnál volt érintkezési hiba a nullában és az épületben ha nagyobb fogyasztót kapcsoltak be hunyorogtak a lámpák és tönkrement a tévé. Mint kiderült a kábeltévé hálózat koax árnyékolásán (meg persze a földelt tévén) keresztül záródott az áramkör. De olyan helyen is voltam már ahol az acél gázcsövön keresztül kapott nullát az épület mert a tetőtartónál eltörött a nulla. Persze egyik helyen sem volt jó a földszonda értéke sem...

Egy vagy három fázisod van? Azt sem tartom kizártnak, hogy ha kihúzol minden fogyasztót a konnektorokból akkor el sem fogod tudni indítani a fűkaszát mert most a ház a számítógépeden/monitoron keresztül kap nullát.
Ez azért nagyon súlyos probléma, ha valahol végleg megadja magát (a PEN) kötés akkor áramütést fogtok kapni.

Fotózd le a lakáselosztót és a villanyóra szekrényt előbbit ha lehet akkor levett takarólemezekkel hogy a belseje is látszódjon.
A hozzászólás módosítva: Jan 18, 2025
(#) hapro válasza elektroncso hozzászólására (») Jan 26, 2025 /
 
Mostanra eljutottam oda, hogy képet hozzak a doboz belsejéről. Jelenleg ez van benne, ebből szeretnék kihozni egy jóval kúltúráltabbat, átláthatóbbat, és szellősebbet. Ez ami benne van akkor alkalmas lehet réz-alu kapcsolatra vagy valami másikat vegyek bele? Mondjuk tízen éve így működik.

eloszt.jpg
    
(#) szs válasza hapro hozzászólására (») Jan 26, 2025 / 1
 
Épp a napokban (január 17-én) kérdeztem, és kaptam választ/válaszokat: ezzel a fajta csatlakozóval nyugodtan lehet alut rézzel kötni.
Még az alupasztát is fölöslegesen vettem - de majd lesz vele valami.
A hozzászólás módosítva: Jan 26, 2025
Következő: »»   982 / 1015
Bejelentkezés

Belépés

Hirdetés
XDT.hu
Az oldalon sütiket használunk a helyes működéshez. Bővebb információt az adatvédelmi szabályzatban olvashatsz. Megértettem