Fórum témák
» Több friss téma |
Fórum » Digitális óra
A port irányregiszter ugyan olyan regiszter, mint a többi... Közben találtam olyan megoldást is LCD-hez, hogy 10-10k-val féltáp a közösre és egy uC portra (ennek biztos tudnia kell a 3 állapotot) és a szegmensekre meg egy hétköznapi nyitott-drain-es shiftregiszter/meghajtó van kötve. Hogy ez hogyan működhet, azon nem agyaltam, de biztos, hogy működik.
Mint már írtam, egy xor kapu, egyik bemenete a közösre, rákötve az órajel, a másik bemenete 0 vagy 1 attól függően mit szeretnél, a kimenet meg az adott szegmens. Nem kell ezt túlvariálni. Lásd minimulti és társai tizedespont kijelzés. Ha 0 a bemenet akkor a szegmens azonos jelet kap mindkét lábán, nem világít, ha meg 1 a bemenet, akkor a szegmens váltót kap, és világít....
cd 4000 sorozatból van direkt LCD meghajtó pl cd4054. ennek beadod BCD-ben azt a kijelzőt elrendezi. Igaz kell belőle 4.
Ha processzorod van, egyik lábon kiküldöd az órajelet a hátlaphoz, a többi lábán meg ugyan azt a jelet a szegmensekhez. Ahol invertálva küldöd ott látszik, ahol azonos fázisban, ott nem látszik.
Vagy programozol egy portra analóg jelet az időnek megfelelően, és egy DMM- el méred. ( bár ehhez nagyon jó AD-kellene) A hozzászólás módosítva: Aug 31, 2024
Ok... Értem ! Ha lesz időm összedobok egy próba kapcsolást !
A segítségeddel már tudtam, hogy mit keressek.
Ezt gyerekjáték lesz beleírni egy Atmega8-ba ! Elemmel sietHali!A képen látható órám azzal kezdte, hogy 2 - 3 hét alatt leszívta a benne lévő 9V os elemet. Ami ugye azért van, hogyha nincs áram, ne felejtse el a beállítást. Ezt a hibát, a panelen látható nagy zöld kondenzátor cseréjével, sikerült orvosolni. Fel volt púposodva. Azóta olyat produkál, hogyha elmegy az áram, áramszünet alatt rendkívül elkezd sietni. Egy 10 perces áram szünet esetén, visszajön a kijelző, és 4 - 5 perccel már előrébb is szaladt. Orvosolható ez?
Sajnos nem látom a típust, de ha a "hihetetlen túlélőről" van szó, akkor itt van teljes leírás. Elemről R-C tag adja az órajelet (különben érdekes olvasmány).
>https://www.tycospages.com/other-themes/lm8560-the-eternal-chip-from-the-1980-years/<
Készítesz rá egy 50Hz-es kütyüt és megoldódik a problémád.
Emlékeim szerint ha az elemben egyébként jó a feszültség, pár perces, órás áramszünetet jelentősebb hiba nélkül átvészel.
Igen, ez így van ahogy leírod. Így kellene hogy legyen. Most is ezzel szenvedek. Az elem tökéletes (9V) Ha kihúzom a konnektorból, 3 - 4 perc alatt előrébb megy 15 percet. (LM8560)
A hozzászólás módosítva: Feb 1, 2025
Szia!
Ellenőrizni kellene a C1 (15nF), R1 (110k) forrasztásait, vagy cserélni a két alkatrészt. LM8560
Amiket írtál, ellenőriztem, mértem. Itt a kép, valamennyire átláthatók a pozíciók. A 470µF os kondit cseréltem, mert púpos volt. Addig, még az a kondi nem volt kicserélve, 2 hét alatt megette az elemet, de pontos volt. Tehát, ezek szerint zárlatos lehetett.?
A hozzászólás módosítva: Feb 2, 2025
A pirossal jelölt kondi nem az órajelhez szükséges C1. A zöld színű a 15 nF-os.
A hozzászólás módosítva: Feb 2, 2025
A kis kondin 14,7 nF mérek. Kivettem egy ellenállást, (153) 110 Kohm van a pozíció helyre írva, de amit kivettem, az 26 Kohm. Ez így jó?
A hozzászólás módosítva: Feb 2, 2025
Köszönöm a segítséget!
Úgy tűnik rendbe jött. Kicseréltem a kis kondit, meg az ellenállást is 110 K ohm ra. Nem tudom, melyiknek van nagyobb hatása?
A 153, az a kondira vonatkozik. 15000pF=15nF.
Óra kijelző egyenlőre nem működikSziasztok!Már elég rég meg volt a nyákom ,+ alkatrészek, most meg építettem ezt a kapcsolást. A mikrokontrollert már vagy két éve programoztam fel, már nem emlékszem melyik programmal (talán AVRDUDE) egy ilyennel : programozó . A lényeg hogy most bekapcsolás után villog mind a 3 kijelző mint állat és a kis csipogó az pattog. Át néztem a nyákot zárlatot nem találok, esetleg a hex.- nem kerülhetett bele rendesen? Meg próbálom újra rá tenni már nem emlékszem hogy (egy ledet meg egy ellenállást kellett talán hozzá alkalmazni -de hogy melyiket melyik lábra meg hány ohmosat már az sem rémlik) . Ha valaki esetleg ebben segítene. Előre is köszönöm!
Szerintem nincs talán semmi baja, a beállításra várakozik, a kapcsolási rajzon van 4 darab nyomógomb, a nyákon is ott a helye a panel szélén, de beültetve nem látom... (Ideiglenesen huzaldarabbal vagy fémcsipesszel kiválthatod a próba idejére. Elem sem ártana majd az RTC működéséhez.)
A hozzászólás módosítva: Márc 8, 2025
Lehet, hogy nincs semmi baja, de a panelt mosd le mindenképp.
Mi a a paca a képen a bal oldalt a nyákon?
Köszönöm!
Igen én is erre gondoltam huzaldarbra. Van kisebb nyomógombom azt nem raktam be mert nyilván kisebb de lehet azzal fogom megoldani. (csak előtte ki próbálom huzallal ) Van elem ,akkor is raktam bele mikor próbáltam . Nemsokára ki is próbálom.
Le mosom még egyszer. Gondolom a sima alkohol az jó hozzá. Törölgettem fülpiszkáló + 96%-os alkohollal ,látszik is rajta a vatta szál maradványok. A bal oldalon lent ott volt egy szál szakadás azt át hidaltam vékony dróttal (ha erre gondolsz) nem lett a legszebb viszont nincs ott zárlat. (ki cserélem azt is szebbre) Mivel lehet bekenni a nyákot hogy ne oxidálódjon ?
A hozzászólás módosítva: Márc 8, 2025
Beépítettem de a probléma ugyan az. videó
Talán megpróbálnám ismét rá rakni a Hex-et de még nem tudom milyen ellenállás kell + led és hova. Meg melyik pirogival érdemes.
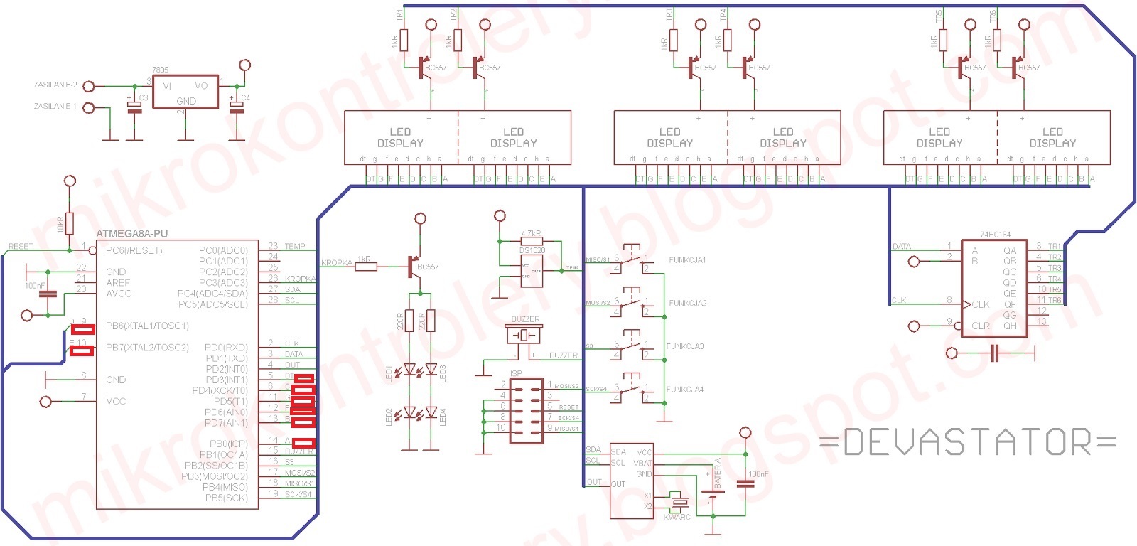
Ha jól látom, ez az a kapcsolás amit messziről kerülnék. Hogy egyik kijelzőnek sincs semmi áramkorlátozó ellenállása, az önmagában elég ahhoz hogy sok jót ne gondoljak a tervezőről. Utána jön az, beépített hat kijelzőt, remélem típust is írt hozzám mert, ennyit párhuzamosan multiplexelni egy kimenetről már drasztikus fényerő csökkenés. ( és a proc lábai sem dijjazzák szerintem) Első körben a szegmensek közös vezetékébe (a..f.dp ) egy egy legalább 30-40 ohmot tennék. (inkább 100) Aztán ha a processzor bírja, lehet tovább próbálkozni.
A képen én úgy látom, hogy koszos a panel. DE lehet, hogy csak becsapós a kép. Bejelöltem a rajzon egy-két lehetséges szakadását. Lehet nem azok, de én megnézném.
![]() Esetleg a kvarc két lába nem ér össze a toknál? Az alkohol jó takarítani panelt. Lakkal le lehet kenni a panelt. Én ezt szoktam használni.
Javított kép. Előbbi hozzászólásomban rosszat tettem be. Bocsánat!
Igen kicsit koszos, de ezt már az alkohol nem hozza le.(olyan mint amikor oxidációs)
Meg néztem amiket be jelöltél nincs szakadás egyiknél sem. A kvarcnál is megnéztem nem érnek össze. Most újra raktam a hex.-et is az AVR Burn-O-Mat-al. De ugyan úgy csak vibrál.
Csóri processzor, rákapcsolja a kijelzőre a teljes tápot, nem szerencsés.
Atmegánál nem tudom hogy van, picnél az órajelet mindenféle konfig bittel lehet módosítani, amennyiben belső órajelről megy. Ha véletlen a proc túléli a direkt ledeket ( látszólag az első bekapcsolásnál nem hal le) akkor simán lehet, a processzor alapórajele rosszul van beállítva, egyszerűen lassú az egész. A gombokat is percig kell folyamatosan nyomni, hogy történjen valami.
Csak ennyit írt a típusáról : "három közös anódos 7-szegmenses kijelző"
"Első körben a szegmensek közös vezetékébe (a..f.dp ) egy egy legalább 30-40 ohmot tennék. (inkább 100) " be raktam rajzon, így gondoltad? |
Bejelentkezés
Hirdetés |





( bár ehhez nagyon jó AD-kellene) 



















