Fórum témák
» Több friss téma |
Fórum » RIAA korrektor
Témaindító: Ghost Rider, idő: Aug 25, 2006
Osztom a nézeted. Sosem öregszünk meg...
MI? Úgy legyen!
Van benne igazság. A LENCOCLEAN nekem segített, csak egy a baj: Később nem lehet eltüntetni utána a lemezről a száraz lejátszásnál többszörösére megnövekedett zavaró sercegést. sem mosással, sem a LEMEZŐR-el (Bőrradír), semmivel. Már csak nedvesen játszhatók le.
Magam is használok nagy felbontású digitális zenei anyagokat, mivel mindenhez már nem férek hozzá hanglemezen. "Óriási előnye" ezeknek az analóg felvételekkel szemben, hogy egyetlen fillért sem kell értük kiadni, olcsón tárolhatóak és bárki számára elérhetőek a világhálón.
Azt mondjuk azért nem hiszem, hogy a kiadóknak ez lett volna az eredeti szándéka amikor kitalálták a digitális adathordozókat, sokkal valószínűbb, hogy csak újból szerették volna eladni ugyanazokat a felvételeket más és más formában... Volt aki rá is harapott, és megvett mindent újra CD-n, de akkor jöttek az újabb formátumok... A többség aki LP-t hallgat nem süket, csak másként viszonyul a konzerv zenéhez, mint Te. Örülök neki, hogy haladsz a korral. A tarokkos barátaim még Téged is megelőznek, ők már kizárólag Spotin hallgatnak zenét, na nekik magyarázd el a felbontásbeli különbségeket...
Természetesen lehet hallani a tűzajt, csak kit mi zavar jobban. Egy koncerten is mindig akad aki köhög, nyikorgatja a székét, mégis van tábora (aki meg is tudja fizetni). Épp fentebb írtam, hogy én szerettem a Melodija lemezeket, pedig érzékelhetően nagyobb volt a sustorgásuk, mint a magyar lemezeknek. Viszont szerintem zeneibben szóltak, mert nem mahinálták agyon a hangmérnökök. Hallgatok CD-t is, de ott épp a sterilitás zavar némileg. És van olyan flamenkó CD-m, amit jól hallhatőan két már kopott LP-ről készítettek. Mégis az egyik legjobb CD-m, mert a zene viszont nagyon jól szól róla.
A digitálisan rögzített anyagoknak van egy óriási előnye, azon túl hogy a rögzített hanganyagnak a minősége ma már messze jobb, mint bármelyik analóg rendszeré.
Nem romlik a minősége, akárhányszor is hallgatod meg. Még az unokáid is ugyanazt hallják majd, mint a nagyapjuk fiatalon. A szalag lemágneseződik, átmágneseződik, nyúlik, és idővel használhatatlanná válik. A lemez barázdái kopnak, a mikroméretű kvarc szemcséket a tű belepréseli a lágyabb műanyagba úgy, hogy semmiféle tisztítás azt onnan ki se tudja mosni. És ez a romlás folyamatos, a lejátszások számával lineárisan nő. Tehát ha csak nem a vitrinben tartja az ember a drágán megvásárolt darabokat, és a borítót olvasgatja, akkor bizony egy idő múlva silány minőségű termékek gyűjteményének lesz a szomorú gazdája.
Valóban jogod van hozzá, még sokszor leírhatod, de nem látom értelmét. Topik tartalma sem alkalmas nézeteid kifejtésére, lenne erre alkalmasabb hely ahol nem alakulna ki meddő vita véleményed miatt. Én nem folytatom tovább, nem szeretném teleszemetelni az oldalt nem idevaló hozzászólásokkal!
Nyilván számodra nincs értelme, mert lesöpröd a negatívumokat, amik a lelkesedésed tárgyát érintik. De nem is neked szánom a kritikus megjegyzéseket, mert ugye ezt a rovatot nem csak a lelkes LP hívők olvassák, hanem olyanok is, akik most ismerkednek a lemezekkel, analóg hangrögzítéssel, és esetleg még nincs megkövült, bemerevedett véleményük a témáról. Nekik kifejezetten hasznos lehet, ha olyan véleményt is megismernek, ami segít nekik egy tágabb képet alkotni az adott területről. De látom nem tudsz túllépni ezen, és válogatás nélkül adod a negatív értékelést az írásaimra.
A hozzászólás módosítva: Júl 14, 2024
Azért voltak már példák arra is, hogy gyári CD-k tönkrementek. Ha jól emlékszem, akkor épp az derült ki, hogy a használt festék ette a fényvisszaverő réteget. Láttam képet, ahol látszott, hogy lyukak vannak a rétegben.
Ha az ember vigyáz a lemezeire, és nem "új barázdát szánt az eke" típusú lemezgyalut használ, azért egy emberöltőt bőven kibírnak azok az LP-k is. Az iparnak váltani volt célszerű, hogy újra eladhassa ugyan azokat a zenéket, amik már LP-ken megvoltak a hallgatóknak. Van két Ortofon teszt LP-m, ami remekül megmutatja, mennyi tartalék lett volna még az LP-ben is. De a konzerv zene minősége is csak a kisebbséget érdekli, a többségnek bőven elég, hogy szól. De kár ezen vitatkozni, egyik oldal sem tudja meggyőzni a másikat, mert ez lényegében hitvita. A hozzászólás módosítva: Júl 14, 2024
Joga van hozzá, csak nem illik kutyával macska kiállításra menni.
Nem akarok lebeszélni senkit a választott szenvedélye műveléséről. De egy műszaki területen nem a hit dönti el egy technológia minőségét.
Ez nem olyan terület, mint az audiófília, ahol teljesen szubjektív vélemények ütköznek. Amiket negatívumként említettem abszolút dolgok. A kopás, a nyúlás a zajosodás, mind pontosan mérhető, hallható, mindenféle hit, és szubjektivitás nélkül. A digitális hanganyagoknak meg szerintem nem a CD a referenciája, bár abban igazad van, hogy sok CD, főleg az írottak élettartama sokszor csapnivaló. De amíg nem megy tönkre, ugyanazt a minőséget hallod évtizedeken át. Biztosan vannak kőgazdag lemezrajongók, akik amikor lemezt vesznek, akkor nem egyet, hanem ötöt, tízet rendelnek, hogy az évek múlásával mindig legyen friss, tökéletes minőségű példányuk.
Szerintem a RIAA korrektor mint cím nem a vinyl lemez rajongás szinonimája. Egy olyan topikban nem járatnám a számat feleslegesen.
Dual TVV 46 milyen minőséget képvisel?Sziasztok!Kinek mi a véleménye a Dual TVV 46 Phono erősítő minőségéről? Nekem jelenleg Dual CS 604 lemezjátszóm van Audio-Technika AT95EX hangszedővel és NAD PP1 Phono erősítővel. Mostanában láttam külföldön árulják a Dual TVV 46 klónjait. Azon gondolkodtam, vajon miért pont ezt a típust kezdték el másolni a kínaiak? Talán annyira jó lenne egyszerűsége mellett? Most az eredeti változatát is meg tudnám venni aukciós oldalon, főleg azért tettem fel a kérdést. Üdv.: Gyula A hozzászólás módosítva: Dec 27, 2024
Szia!
En egy perc idot sem szannek erre, elnezest de ez a velemenyem.
De titokzatos vagy
vagy túl sok volt a karácsonyi romantikus filmekből?
A NAD PP1-hez képest visszalépés lenne?
Szerintem nagyon sokkal gyengebb, NAD tuti jobb minoseg.Llegtobb regi radioerositokben hasonlo korrekror volt.
Nem neztem filmeket, csak a napsutest okozhatta a szerinted meglevo problemam.
Az ember nem a tökéletes hangvisszaadást szereti, hanem az általa leginkább megkedvelt-megszokott torzításokat, legyen az akár egy hangversenyteremé, akár egy hangláncé. Ez van. : -)
A hozzászólás módosítva: Dec 28, 2024
Valoban sokszor ez a lenyeg.
Szerintem az a korrektor erositobe epitve meg hasznalhato is lehet (de nem minoseg), kulon dobozban megepitve nagyon gyenge minoseget kepviselne. Negy db tranzisztorral nem oldhato meg az alacsony kimeneti impedancia, ezert a hozza csatlakoztatott IC kabel kapacitasa miatt atvitele meg rosszabb lesz. A hozzászólás módosítva: Dec 28, 2024
Mostanában nézegettem a tranzisztoros előerősítőket. Olyan személyek is vannak, akik a germánium tranzisztorokat részesítik előnyben. Egyelőre maradok a NAD PP1-nél.
Jol dontottel!
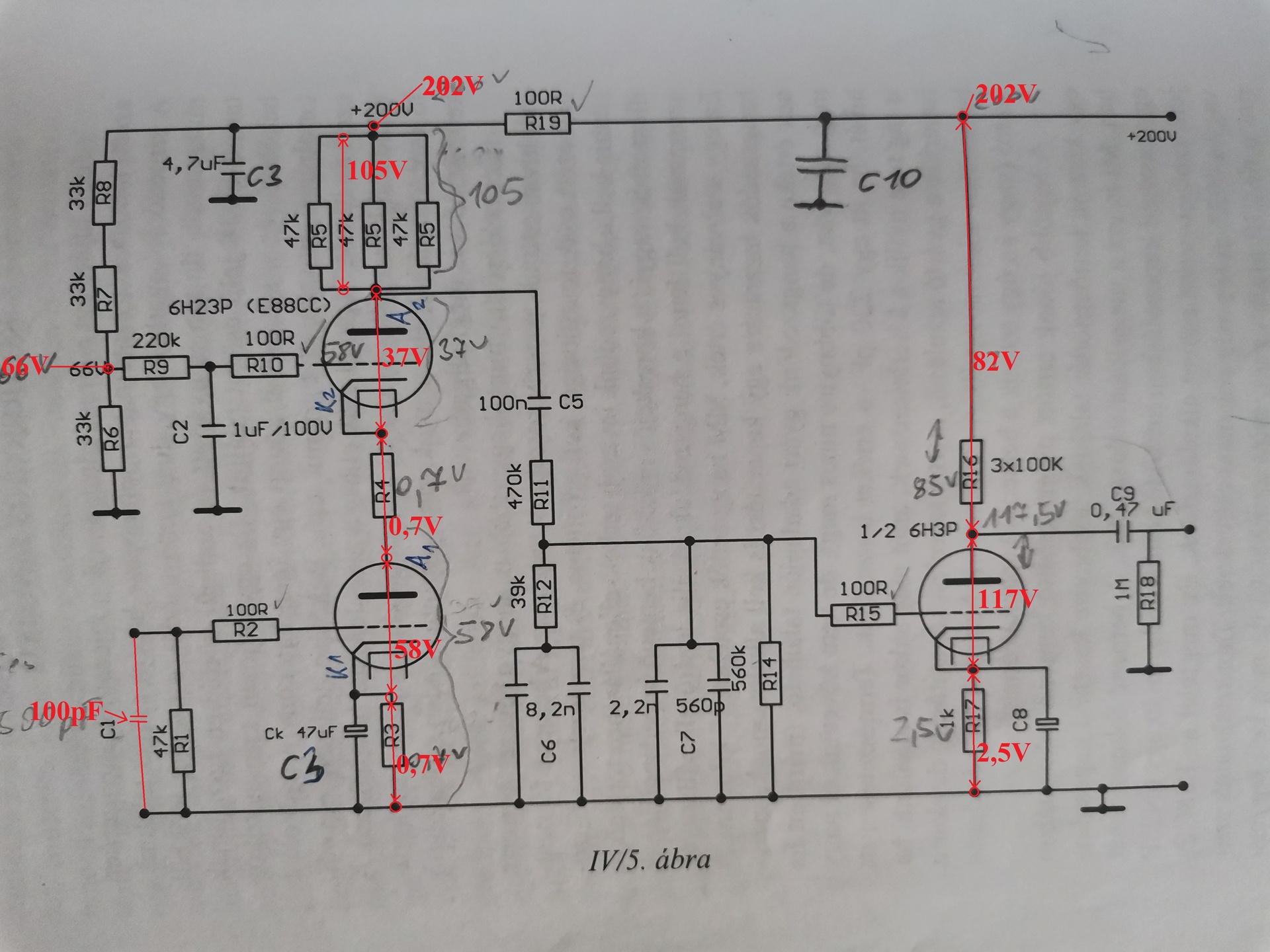
Ágoston Lajos féle RIAA korrektor tanács kérésKedves fórumtársak!Hozzáértő segítségeteket, tanácsotokat szeretném kérni! Megépítettem Ágoston Lajos könyvében lévő lemezjátszó előerősítőt, korrektort. Sajnos a bekötés után szembesülnöm kellet azzal, hogy az általam megépített korrektor borzasztóan rosszul szól. A hang olyan tompa, mintha valahonnan a pincéből szólna, a hangkép közép és magas része pedig fülsértően éles, cseng-bong. Végig mértem a panelt többször is és a mérés eredményét csatolom a kérésemhez. Sajnos itt megrekedtem, nem tudok tovább lépni. A bele fektetett időm és az alkatrészek költsége miatt nem akarom feladni a projektet. Köszönettel!
Üdv!
A csövekben és a RIAA-ban kevés a tapasztalatom, de felületes szemlélőként is furcsa a kapcsolás. Az R14 helye szerintem az R11 másik lába lenne, a C5 felőli. Begépeltem TINA-ba, 3 dB-t javít a mély tartományban. Az Ágoston könyvben vannak elrajzolt kapcsolások. A passzív korrektorhoz találtam egy kalkulátort.
C5-öt cseréld 220nF-ra, R14-et pedig 680k-ra, így már nagyjából rendben lesz az RIAA korrekciós tag. C6-nál két kondi van a rajzon, az valójában egy darab 8,2nF-ot jelent. A csöves korrektor kimenetének a terhelése is kérdéses, alacsony impedanciás bemenetű eszközhöz csatlakoztatva beterhelheti azt, továbbá az első SRPP fokozat is eléggé fura, majd aki jobban ért a csövekhez majd talán megmondja a tutit (szóval ez innentől találgatás), de szerintem a C2 földre menő lábának inkább az alsó cső anódjához kellene csatlakoznia, a C5-nek meg a felső cső anódja helyett annak a katódjához kellene csatlakoznia.
Egyúttal mellékelem a hozzászólásomban Audiofil-Varázs 2-ben és az Audiofil erősítők építése 2-ben leközölt FET-es és tranzisztoros kapcsolások javított változatát, amelyeknél javítottam az RIAA korrekciós tagokban lévő hibákat, de a valóságban nem próbáltam ki. Hátha segít azoknak, akik ezeket a kapcsolásokat megépítettték, válaszban jöhetnek ezekkel a korrektorokkal és a módosítással kapcsolatos tapasztalatok.
Köszönöm a gyors válaszodat. Megnéztem amit javasoltál de úgy látom az összes korrekciós tagon az első ellenállás után van a leágazás. Azért kipróbálom majd.
Köszönöm a segítséged. Be kell szereznem az alkatrészeket a próbához. A korrektor egyébként egy srpp kapcsolású előerősítőt hajt meg.
Idézet: „első SRPP fokozat is eléggé fura,” Nem SRPP kapcsolás, kaszkód!
Ennyire rossz átvitelt csak elkötés, vagy nem megfelelő értékű korrekciós tag beépítése okozhatja!
Ellenőrizd a korrekcióba épített alkatrészek értékét! Én is összeraktam, ha visszalapozol megtalálod.. |
Bejelentkezés
Hirdetés |











