Fórum témák
» Több friss téma |
7490+7447 google Bővebben: Link
Szia!
akkor a pirossal bekeretezett rész (7 szegmens kijelző, IC 7447 és IC 7490, diódák, tranzisztorok, ellenállások) valósítanák meg a helyettesítő kapcsolást? Nekem a TIL306 következő lábait kell használni: 5 STRB (tároló átírás bemenete), 8 GND, 9 PCEI (párhuzamos számlálást megvalósító bemenet), 10 SCEI (soros számlálást megvalósító bemenet), 12 CLR (törlési bemenet), 13 Dp (tizedespont bemenete) és 15 Vcc. Beszúrtam az eredeti áramkört, amit át kellene dolgoznom. köszönöm,
Kicsit kevés volt az infó az elején . Sőt még mindíg nem teljesen értem mi volna a cél . Az első tippem egy 4 digites óra volt erre válasz az általad linkelt kapcsolás , viszont nem értem miért fontos a pontos "lemásolása" a kijelző belső kapcsolásának ? Ha csak egy számláló , akkor a 7490+7447 páros éppen megfelel a célnak
A hozzászólás módosítva: Márc 28, 2025
Szia! Köszi a linket, jó kis oldal. Végigpróbálom a kapcsolásokat. Amúgy 74LS47 IC ltspice fájlját honnan tudom letölteni? Elvileg a gyártók (pl. TI) közzéteszik a modellfájlt, vagy legalább is elvárt lenne. Tud valaki ilyen linket? Egyszer LM7805C-nek keresgéltem a modelljét, vagy fél órát töltöttem el vele...
igen, nem muszáj a teljes másolás. Ez egy (reakció)idő mérő kapcsolása (mint egy stopperóra), a K1 nyomógombbal nulláz és indít, a K2 lenyomására pedig a start megnyomástól eltelt időt kiírja a 7 szegmens kijelzőkre.
Értem akkor teljesen jó a 790-7447 páros.
A 7490 helyett én inkább dupla verziót, a 74*390-et választanám.
A hozzászólás módosítva: Márc 28, 2025
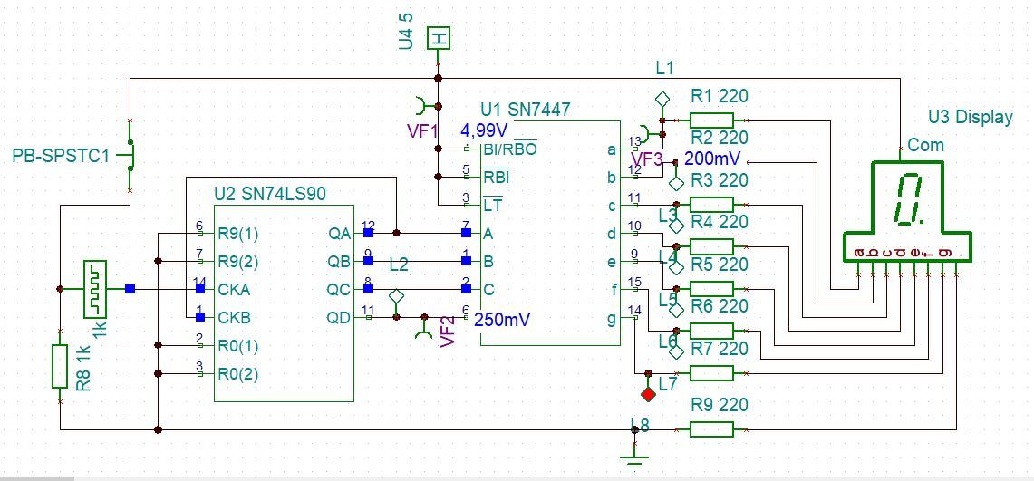
Szia! Teszteltem az általad linkelt oldal első bejegyzését (Drazen Zoric) Tina szoftverrel, de a számlálás nullánál megáll. A 7 szegmens kijelző Dp kivezetése egy ellenálláson keresztül a levegőben lóg. A com kivezetése pedig a Vcc-re van kötve. A 74LS47 IC 8-as lába nem szerepel a Tina beépített BCD számláló IC-n, így azt nem tudtam földre tenni. Dp-t ha nem tettem földre hibát jelez. A kapcsolót nyomógombra cseréltem, de nincs változás. Mi lehet a gond?
A hozzászólás módosítva: Márc 29, 2025
Én sem alszom.
![]() Rossz helyen van a táp! Illetve, úgy látom nem kell v15, helyette rövidzár. A hozzászólás módosítva: Márc 29, 2025
Összedobtam egy rajzot, csak nem 7447 hanem 48, de mindegy.
Köszi szépen! A 7 szegmens kijelző com-ját ha lekötöm a GND-re nem mutat semmit a kijelző. Nálad a 7490 lábai (MS, MR, CP) minek feleltethető meg? A CP gondolom az 1 és 14 lábak (CLKA, CLKB). A négyszögjel egy 555 IC-ről jön, a szimulációban a kalkulátor szerint ~15kHz frekvenciát állítok be. A feszültség 2VPP (1V)? Még mindig nem akar számlálni, vagy a Tina-val Én bénázok...
Az 1 14 lábakkal nem kell foglalkozni, azok eleve be vannak kötve a tápra.
A 7447 közös anódú, a7448 közös katódú kijelzőhöz való. Jó volt a rajzod, csak a v15 nem kell, csak +5V-ot kell adni a felső átkötésekre,ahogy nálam. Nincs tinám.
Köszi, értem. Lecseréltem az egyenfeszültségű 5V-ot (V1 5) forrást egy logikai magas szintű 5V-os négyszögjel generátorra. Nem javult a kapcsolás, pl. a 7447 IC 3,4,5 lábai nem veszik fel a magas (high) logikai szintet, pedig meg van az 5V. Lehet még mindig Tina gond?
Szia! Miért? Mert ez meghajt 2 db 7 szegmens kijelzőt és 2db 7447 IC-t? így kihagyható 1db 7490 IC?
Igen, dupla decimális számláló, és ha jól látom kb hasonló az ára...
A hozzászólás módosítva: Márc 30, 2025
Működik, köszi! Tina probléma volt, ugyanis digit szimulációban nem lehet analóg alkatrész (pl. ellenállás). Most kaptam segítségképp az infót, gondoltam megosztom, hasznos lehet másoknak is.
Sziasztok!
Már jobban letisztult bennem 1-2 dolog. Kész a TIL306 helyettesítő kapcsolása, amelyet le is próbálok egy breadboard panelen. Azonban az eredeti rajzon a TIL306 7 lába van használva, amiből 4-et sikerült beazonosítani. A többire csak tippem van, de nem vagyok benne biztos. Beszúrom ide a lábkiosztásokat és a kapcs. rajzokat is. Ha valakinek van ötlete vagy meglátása, megköszönöm.
Üdv!
Elmondaná valaki, hogy a TIL306-hoz minek kell a 7447? Ebbe a kijelző benne van a meghajtás. nem is tudja fogadni és értelmetlen a...g-ig. Elegendő a 74390 vagy rossz a kijelző típus. Bővebben: Link A hozzászólás módosítva: Márc 31, 2025
TIL306 helyettesítő kapcsolást építene sima 7 szegmenses LED kijelzővel és 7447-tel.
Szia! Így van, a TIL306-ot szeretném kiváltani, mert nehezen beszerezhető, és ha van is 30$ darabja. Illetve egy projekthez meg kell építeni ilyen kapcsolásból kb. 15 darabot, az 60 db ilyen alkatrész.
ok, köszi
Mennyi is lenne a 60 darab helyettesítő IC ára összesen? Nem lenne egyszerűbb 15 darab kis mikrokontrollerrel?
"az eredeti rajzon a TIL306 7 lába van használva"
Valószínűleg nem a párhuzamos bemenetet (A, B, C, D bemenetek, BCD input) használja, hanem a soros bemenetet, melyek a beérkező impulzusokat számolja.
Célravezetőbb megnézni a TIL306 adatlapján a belső logikai felépítését (mellékelve lábkiosztással), mielőtt félrevezetéseket írnátok.
A TIL306-nak soros számláló (CLK, láb 15) bemenete van. A QA, QB, QC, QD (láb 1-4) és Max-count (láb 7) kivezetések kimenetek. Helyettesítés: ha sokat akarsz forrasztani, TTL (CMOS) IC-kkel építhetsz (mellékeltek már kapcsolást róla), ha keveset, 1 mikrovezérlővel, az olcsóbb, viszont programozni kell.
Teljesen jó, amit írsz, hibásan értelmeztem a lábkiosztást.
Ezek szerint nem 7447-tel kell megoldani a helyettesítő kapcsolást.
Szia! Pedig 7447 és 7490 IC-kkel működik, csak itt az eredeti kapcsolás szerint a be és kimeneteket kellene beazonosítani. Furcsa, hogy ez a kapcsolás nem is használja az 1,2,3,4 kimeneteket, csak a 7-est (max count). De használja a soros és párhuzamos engedélyező bemeneteket (9, 10).
Szia!
Akkor ezek szerint ezeket a kapukat kellene használni és TTL IC-kbe szervezni amit lehet, és a rajz szerint bekötni? Vagy ez a működés megértéséhez kell? Marad a TTL IC, a mikrovezérlőt nem használnám, programozni sem tudom. A sok forrasztási pont nem probléma, kell úgy is gyakoroltatni.
A leírása szerint az 1, 2, 3, 4 kimeneteken a BCD adatok érhetőek el egyéb külső logikai és/vagy feldolgozó egységek számára. Az eredeti kapcsolásban ezekre nincs szükség.
Sziasztok!
A helyettesítő kapcsolást ezek szerint 2 lehetséges úton kellene megoldani. 1. a már működésre bírt hármas kombó (7490, 7447, 7 szegmens kijelző) kapcsolásain a maradék "kivezetéseket" megtalálni vagy ezekhez még kellenek plusz alkatrészek 2. az itt becsatolt kapcsolás szerint kellene megépíteni a helyettesítő áramkört. Ez elég sok IC, illetve az egyes kapulat a beszerezhető, általában 4 kapus TTL IC-kkel kellene megoldani. Van egy logikai elem, amiről nem tudom eldönteni, hogy ez micsoda. Inverter az nem, mert ott a háromszög csúcsán van a karika. Tároló (buffer) sem lehet, mert az egy háromszög - nyilván amerikai szimbólumrendszerben. köszönöm |
Bejelentkezés
Hirdetés |

























