Fórum témák
» Több friss téma |
A 2. verzióval ne foglalkozz azt 3 digitre megépíteni legalább 30 ic tok ,annyit nem ér az egész .
Értem. Amúgy azt mondta a tulaj 40-50.000 Ft alkatrészárig mehetünk... Mondjuk tényleg brutálisan sok forrasztási pont lenne...
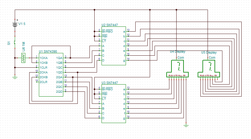
Az első verziónál mik lehetnek a hiányzó lábak? Ott eléggé elakadtam. Valaki azt írta, ebből ki lehet indulni. Lehet ehhez a kapcsoláshoz (2 verzióhoz) kellenek plusz alkatrészek? A hozzászólás módosítva: Ápr 3, 2025
Úgy érzem ez neked nem fog menni , keress valakit a megtervezi neked . Nem kellenek a + kivezetések , adasz a bemenetre egy jelet és ameddig a jel jön a kijelző számol , a kimenetet rákötöd a következő digit bemenetére ennyi a történet . Tanulmányozd a 7490 adatlapját
A hozzászólás módosítva: Ápr 4, 2025
Olvasd át ezt Itt mindent leír a szerző amit tudnod kell
Az óra perc és másodperc kijelzéshez valóban teljesen jó ez a kapcsolás. Ehhez csak egy jó időalapra van szükség.
Mi kerül ebbe 40-50 be? Az idő az biztos, de bármekkora kijelzőt rá lehet biggyeszteni. Pl 10 cm-eset is. Üdv. M.
Nézd meg ezt: Bővebben: Link.
Vagy ez SN74143, SN74144 számláló, tároló, 7 szegmenses meghajtó.
A hozzászólás módosítva: Ápr 4, 2025
Köszi, ez sokat segített, illetve azóta én is több cikket átolvastam és sikerült megérteni a működést is. Annyi kérdésem van még, hogy a nullázó gombot több kapcsolásnál is a 74390 CLR lába és a VCC+ közé teszik, de nekem csak az utolsó kijelzőt (legutolsó helyi értékűt) akarja csak "nullázni". Itt a CLR láb ha nem használom, akkor alapból nem kötöm be, vagy alacsony szintre van kötve.
A másik kérdésem, hogy itt az órajelnek milyen kitöltési tényezővel kell rendelkeznie, ami a 1CKA lábra megy? 50%, vagy több?
A tokban lévő két db számlálónak külön reset lábai vannak a 14 és a 2 pin . Ha nagyon profi akarsz lenni akkor egy ellenállással (1-10k) a gnd re kötöd a reset lábakat és a gomb kapcsolja a vcc re (megnyomáskor) A kitöltés valószínűleg nem kritikus mert a lefutó éleket számolja a számláló, de biztosan lesz aki kijavít ha tévednék , én már 25 éve is van hogy utóljára kézbevettem hasonló számlálót...
A hozzászólás módosítva: Ápr 16, 2025
szia! Köszi, így már működik. A prellezésre mennyire érzékenyek ezek az
áramkörök? A kapcsoló prellezését nem kell csökkenteni tranzisztor + szűrő tagokkal?
Jobban átgondolva Reset gombnál felesleges a prellmentesítés , az első élre nulláz azután mi történik ha jön még pár felesleges jel ?
Hello! Ha már ilyesmivel foglalkozol, nem árt tisztába lenni némely dologgal. Logikai szint.
Így nem mindegy, miből építkezel (sima TTL , LS TTL, CMOS) alapvető szabályokat be kell tartani. - Bemenet nem lóghat a levegőben, azt valamilyen határozott logikai szintre kell kötni! Ez lehet a GND, a tápfesz, vagy valamelyik másik logikai kimenet közvetlen, vagy ellenálláson keresztül.). - A TTL áramot ad ki a bemenetén, tehát ha szakadt a logikai bemenet, az H szintnek felel meg. - Ha lehúzod a TTL-t egy ellenállással, akkor a bemeneti áram szorozva az ellenállással kapott feszültség nem haladhatja meg az L logikai szintjét. (Ha két bemenet van összekötve, az áram is a kétszerese lesz.) Bemeneti áram. - Két kimenetet nem köthetsz össze! (Kivét ha háromállapotú a kimenet és mindig csak egy kimenet meghajtása van engedélyezve.) Tehát helytelen, amit a rajzon teszel. Ha az 1QD össze van kötve az 2CKA-val, akkor az ütemadót már nem kötheted rá közvetlen! Vagy logikai kapu kell hozzá, de minimum egy ellenállás az 1QD és 2CKA közé, mely értéke teljesíti a jelszintek minimumát. (Egyébként ez így nem Start/Stop, hanem 1-es vagy 10-es digit léptetése. De gondolom csak ott maradt a szöveg.) A Reset kiváltásához, nem kell váltó kapcsoló (v. nyomógomb). Egy ellenállással lehúzod a bemeneteket a GND-re (ettől L szint lesz). Két TTL bemenetnél 0,8V/3,2mA=250 ohm alatti értéket jelent. A nyomógombot meg az 5V és bemenet közé teszed. Persze váltókapcsolóval is működik, de az 1k érték itt már nem megfelelő. Valamint átváltás pillanatában a bemenetek a levegőben lógnak. Itt ugyan ez működési hibát nem okoz, mint a prell sem. Végül ne feledd! A szimulátor csak szimulál. Annak határozott logikai kimenetei vannak, nem prelleg és nem füstöl. És úgy hajtja végre a dolgokat ahogy Spice modellben le van írva. Pld. itt egyáltalán nem biztos hogy a kimeneti terheléseket, vagy a bemeneti jelszinteket figyelembe veszi! Itt nem lesz hiba, de a gyakorlatban, majd lesz. Tehát a logikai összefüggéseket vizsgálja, nem a megfelelőséget. A szabályos áramkör kialakításról, Neked kell gondoskodni, ha megépíted!
" Két kimenetet nem köthetsz össze! (Kivét ha háromállapotú a kimenet és mindig csak egy kimenet meghajtása van engedélyezve.) " Meg ha nyitott kollektoros a kimenet. Akkor több kimenet és bemenet köthető össze.
A hozzászólás módosítva: Ápr 17, 2025
Igaz-igaz! Sőt az egy huzalozott VAGY kapu is egyben.
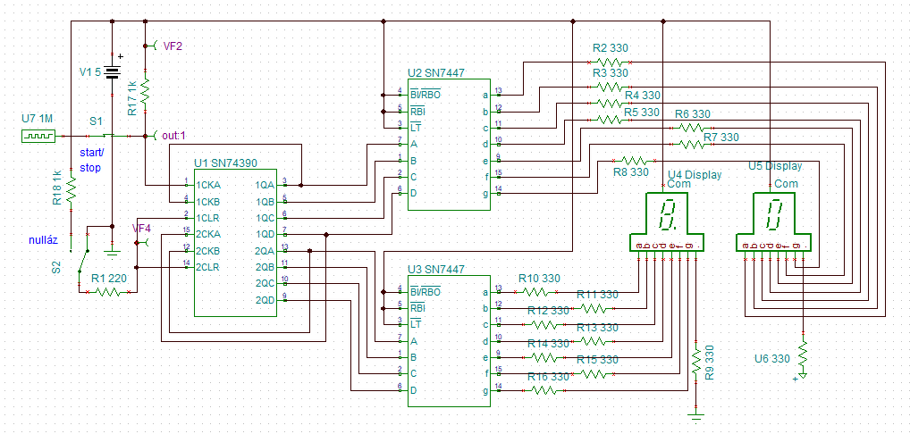
Értem, köszi a részletes infót. Akkor az S1 nyomókapcsolót visszateszem a bemenet - VCC+ ágba, ez fogja a számlálást megállítani - azt szeretném, hogy ez úgy működjön, mint a pillanatmegállító. Kell azonban nekem egy nullázó gomb (vagy momentary kapcsoló?), amely az összes szegmens kijelzőt nullázza. Ezt akkor nem az 1CLR és 2CLR bemenetekre kell kötni? Vagy igen, és minden bemenethez külön-külön kell lehúzóellenállás? Később - ha már a kapcsolás helyes - akkor bővíteném az áramkört 4 db 7-szegmens kijelzősre.
Ha meg szeretnéd állítani a számlálót, akkor a számláló bemenetet egy ellenállással felhúzod a tápra és a kapcsolóval megbontod az ütemadó és a számláló közötti összekötést.
Ekkor ha bontod a kapcsolót, az 1CKA bemenet magas szintre fog kerülni. Mivel a számláló az 1CKA bemenet lefutó élére számol, ilyenkor nem fog lépni a számláló. Viszont ha visszakapcsolod és az ütemadó (vagy nem tudom mivel szeretnéd vezérelni) kimeneti szintje épp L szintű, akkor lépni fog egyet a számláló. Pontosabban, mivel nincs prellgátlás, akárhányat is léphet ekkor. Tehát ha korrekt működést szeretne valaki, akkor át kell tekinteni az egész áramkört és megvizsgálni minek mi a következménye, mit szeretnél. Egy számlálónál elő van írva a léptető jel meredeksége. Azt be kell tartani, különben értelmezhetetlen dolgot is tud művelni a számláló és nem tudod mi a baja. Ezeknek nincs Schmitt trigger a bemenetén, tehát nemigazán lehet kondival szűrni a zavar vagy prell jeleket. A két CLR bemenetet nyugodtan össze lehet kötni, és akkor egyszerre fog törlődni mind két számláló. (Mert ezek önálló áramkörök, csak egy tokban vannak és közös a tápkivezetésük.) Viszont biztosítani kell a megfelelő H jelszintet a törléshez és az L szintet a számláláshoz. Ezért kell egy 220 ohm-os ellenállással lehúzni a CLR bemeneteket a GND-re és törléskor a bemeneteket felhúzni a tápra. (Lehetséges, hogy nagyobb ellenállással is lehúzható éppen, csak tervezni mindig pesszimista tervezési szemlélettel kell. Vagy is a "legrosszabb esetre" tervezni. Ekkor nem érhet csalódás, ha megépül az áramkör a valóságban. (Nem tudom ezek érthetőek-e számodra?)
köszi a választ! Az ütemadó egy astabil kapcsolás lenne NE555 IC-vel. Azt még beépítem a kapcsolásba. Addig is bővítem a tervet 4db 7 szegmensre. Csatolom a javítást.
Ebben az esetben, célszerű nem az órajelet lekapcsolni, hanem az Astabilt leállítani.
Ha megnézed a grafikont, láthatod, hogy amíg a Stop be van kapcsolva, addig a CKA magas szinten áll. Amikor pedig kikapcsolod a Stop-ot, attól kezdve 1 sec időnként ad egy léptető impulzust. Tehát "szinkronizálva van a léptető jel a Stop-hoz. Persze nem tudom, milyen sűrűn lépteted majd a számlálókat, de a C2 kondi változtatásával és az R1 állításával, beállítható a kívánt léptetési idő. (Az R2*C1 sokkal nagyobb, mint R1*C2 feltétel mellett.) Mivel ha bővíted a számlálót, egyre több Reset jelet kell lehúzni. Ezért célszerűbb pld. ezt egy tranyóval kiegészíteni.
Szia! Köszönöm az infót! Hasonlóképpen oldottam meg az ütemadót és is, de az általad készített astabil kapcsolásnak mik a "klasszikus" beállító alkatrészei (R1,R2,C)? Azt nem teljesen látom át pl. ezen link szerint. Nekem 1KHz-es jel lenne a cél, ami az out kimeneten lesz, ez felelne meg az első szegmenskijelző hajtásához a kb. 1/1000 sec időnek.
Illetve a tranyó bázisa és GND közötti kapcsoló (vagy inkább NC nyomógomb) az ebben az esetben csak az utolsó helyiértékű kijelzőt nullázza, az előtte álló kijelző pedig lép egyet. Itt a többi szegmens nullázása az SN74390 CLR lábainak bekötésével oldható meg?
Ebben a kapcsolásban, a kimeneti impulzus "H" idejét a C2 és R1 határozza meg. Az "L" idejét, a C1 és R2 határozza meg. Az impulzus teljes idejét a "H"+"L" összege adja. Ezek szerint Nálad ez 1ms lesz.
Ennek a kapcsolásnak az az előnye, hogy az első impulzus ideje, annyi, mint az ezt követő impulzusok ideje. 1sec léptetésnél ez számít, 1ms-nál nem annyira. +-1 impulzus hiba mindig lsz, mert nem tudod mikor állítod le az órajelhez képest. Az 1ms csökkentéséhez a C1 és C2 kondi kapacitását, az ezredére kell csökkenteni. Tehát 10nF-ra. Igen, a tranyó kollektorába kell kapcsolni az összes számláló CLR lábát. (Tina-ban nálam nincs nyomógomb.)
Ez nem jó? Kvarc az időalap és van ott még néhány frekvencia ami "kéznél" van. De működik az RC tagokkal is., igaz a pontosság rovására megy.
A hozzászólás módosítva: Ápr 22, 2025
köszi, értem. Amikor az ütemadót tesztelem a Tina-ban külön, akkor a nulláz gomb NC kell hogy legyen, azonban ha berakom a kapcsolásba és a kép szerint bekötöm, akkor meg NO. Vagy én kötök valamit rossz helyre? 74390 1CLK az ütemadó OUT-ra, 74390 CLR lábak a tranyó kollektorára. Illetve az astabil beállított értékei szerint a frekvencia 0,5kHz, vajon miért,
A Reset áramkörnél a tranyó kollektor és bázisellenállása, nem az ütemadó kimenetére megy, hanem az 5V tápra. A nyomógombnak NO-nak kell lenni. hiszen amikor megnyomod, a tranyó lezár és a CLR láb magas szintre kerül.
A C1 kondit nem cserélted le 10nF-ra.. (Nem figyelsz!)
köszönöm, így már OK. Most már meg is csinálom a 4-digites verzót, utána mehet az építés és a teszt.
Szia! Készen van a 4-digit-es verzió is. A 230 VAC táplálás kérés volt, de én inkább ajánlottam egy 9V-os dugasztápot (az van bőven a raktárban), a nyák lapon egy aljzattal. A tápellátó rész az eredeti kapcsolás szerinti, de ha van észrevételed, szívesen veszem.
A dugasz táp azért jó, mert akkor nincs érintésvédelmi gond.
De ez csak 10 sec ideig fog számolni?
Lehet, még kapni 74390-et, LS-ről van szó, vagy van otthon valahonnan? Mondjuk, a 7447 is aranyárban van már, ahogy néztem. : -)
|
Bejelentkezés
Hirdetés |















