Fórum témák
» Több friss téma |
Szerintem nagyon nagyok oda azok az 1 Mohmos ellenállások, a Gate kapacitás nagyon lassan töltődik fel és sül ki. Ez alatt az idő alatt a FET nagy áramnál simán képes eldisszipálni. A másik pedig, hogy 20V-os a max. Gate feszültségű FET-et, 30 voltról nem ajánlatos vezérelni (a feszültségosztós megoldás nem jó oda, pont a lassabb átkapcsolás miatt). Nekem kb. 6,5-10 msec jött ki az átkapcsolás sebességére, ez az érték baromi lassú átkapcsolásnak számít, pár 100 nsec alatt kéne végbemennie, de ha nincs sűrűn kapcsolgatva, akkor is legalább usec nagyságrendben.
Az előzőbe nem sikerült beleszerkeszteni már, szemléltetésként írom, Josi777-tel egyetértésben:
Képzeld el az állapotot, amikor a tranzisztor ellenállása éppen annyi, amennyi a rövidzáré, tehát még nem zárt le, de nincs is teljesen nyitva a tranzisztor. Ekkor 15V esik a tranzisztoron. Tudjon a tápunk 360A-t leadni 30V-on, amit abból következtettem ki, hogy 40db maximum 90A-t kapcsolni képes tranzisztor van a rajzodon. Ez 360A*15V=5400W ami a tranzisztorokon esik! És ha nem egyszerre kapcsolnak, akkor nem is egyenletesen oszlik el. Gondold el, ennek a negyede is több mint 1000W, ami optimális esetben egy FET-re jut! Ezért kell gyorsan kapcsolni a FET-et.
Válaszolva a kérdésekre:
A terhelés majd egy inverter lesz, de ez még nem létezik, a rövidzár előtti pillanatban szakadás volt a kimeneten. A rövidzárlati áram ekkor 20-30A körüli érték lehetett (1x8S LI-ion cella), de a végleges verzióban ez egy nagyobb pack lesz, így a 100-200A sem kizárt. Valóban, azt elfelejtettem leírni, hogy a piros nyíl pillanatában következett be a rövidzár (látszik is hogy a Drain feszültség kissé megemelkedik a Source-hoz képest). A reakcióidő innen látható, az az idő, amennyi a piros nyíl után telik el ameddig a Gate feszültség megmozdul, ez bőven ms alatti. Ahogy asch is írta, egyértelműen ott ment tönkre a tranzisztor, ahol a törések vannak. Ebben a tesztben most csak 1 tranzisztor volt szándékosan, az első esetnél mikor felfedeztem a problémát, akkor 2 volt, de csak az egyik ment tönkre, azt kiforrasztottam, és utána a megmaradt 1-el csináltam ezt a mérést. Igazatok lehet a lassú átkapcsolással, tudatos volt a nagy érékű ellenállással való fesz osztás, hogy üresjáratban a vezérlő elektronika ne fogyasszon sokat, de ezt nem gondoltam ez probléma forrás lehet. Illetve most tűnt csak fel, hogy 5V környékén kezd belassulni a Gate feszültség esése, pont azon az 5V körül, ahol a tranzisztor elkezd záródni, és itt sok időt tölt. Utána nézek, hogy mik lehetnek még a megoldások a normális Gate meghajtásra.
Meghajtó IC, pl. TC4420. Tanulmányozd a FET adatlapjában a Safe Operating Area részt. Ott látható, milyen körülmények között mennyi ideig lehet a tranzisztor, mielőtt letérdel.
> Utána nézek, hogy mik lehetnek még a megoldások a normális Gate meghajtásra.
A legésszerűbb szerintem is a cél IC, ahogy a többiek javasolták. Az a lényege, hogy mind "fel", mind "le" erősen húzza a meghajtó. Ezt nem triviális probléma megépíteni diszkrét alkatrészekből. Ha jól van megcsinálva, akkor ez nem fog szinte semmit sem fogyasztani statikus állapotban, mivel nem folyik áram amikor már fel van töltve a gate kondenzátor. Nagy értékű ellenállást egyet szokás betenni, ami 0-ba húzza a gate-et arra célra, hogy az áramkör bekapcsolásakor mielőtt a driver elkezdene működni, addig se legyen tranziens nyitás. Enélkül a gate kondenzátor töltve tud maradni az előző bekapcsolás óta, és nyitva indul a tranzisztor. Ez tipikus bekapcsolást okozó tranziens hiba szokott lenni kezdőknél. Magam is elkövettem már Ez az ellenállás lehet MOhm nagyságrendű, mivel ez csak akkor kapcsolja ki a tranzisztort, ha elmegy a táp, de akkor már nem tud nagy áram folyni. Persze ezt biztosítani kell, hogy ne legyen olyan, hogy a nagy teljesítményű táp aktív, de a vezérlés tápja kikapcsol, ami akkor fordulhatna elő, ha külön van megtáplálva a vezérlés.
Nos igen, a probléma innen kezdve egyértelművé vált, legrosszabb esetben is legfeljebb 100us alatt ki kell kapcsolni. A linkelt meghajtóval is az a bajom, mint sok másikkal, hogy a maximális feszültség csak 20V, nekem alsó hangon 35V szükséges, de ilyet azért még lehet találni.
Ez innen kezdve felvet pár újabb érdekes kérdést.
Az eszköz amit tervezek, az egy BMS, aminek ez a terhelés oldali kapcsolója. A BMS-be be van építve, hogy bármely cella 2,5V alá esése esetén a saját vezérlésének a tápját is levágja. Ez a 2,5V alá zuhanás könnyen megvan egy rövidzárlat esetén, tehát szinte biztos, hogy rövidzár esetében a saját vezérlésének ellátása is kiesik. A vezérlésnek 3 feszültségszintje van: 30V (pakk feszültsége), 5V és 3,3V. Szuperkapacitások használatával utóbbi kettő néhány másodpercig a lekapcsolás után még biztosított, viszont a 30V-os vezérlési táp (amiről az említett szintillesztő is menne), azonnal elhal. Az én megoldásomban ez a tény nem lett volna probléma, hiszen a 30V-os táp is földre kerül gyorsan, de ettől függetlenül még a MOSFET-ek kikapcsolása lassú (persze ez nem csoda az 1Mohm-os ellenállásokkal). Kérdés, hogy a meghajtó áramkör mit kezdene ezzel a helyzettel? Ebben az esetben is képes izommal földre húzni, amikor magának a meghajtónak az éltető feszültsége eltűnik a rövidzár bekövetkezésével együtt?
Ha ki vannak vezetve a cellák külön, akkor kb 3.3V-onként minden feszültség rendelkezésedre áll, nem? Miért nem használsz egy passzentos feszültséget a tranzisztor kapcsolására? Akkor nem kell a 30V-tal szívnod erre a célra.
A lekapcsolás nagyon gyorsan meg tud történni ha baj van, szerintem egy sima kondenzátor elegendő lehet arra, hogy az MCU mindent biztonságos állapotba tudjon állítani amikor kell. Utána pedig a megaohm-os ellenállás 0-ban tartja a tranzisztor lábat. A szuperkapacitás nekem overkill-nek tűnik, nem kellenek másodpercek, ráadásul az MCU nem fogyaszt sokat ha jól van felprogramozva. (Ami bajt csinálhat az az, ha a drivernek van olyan hibamódja, hogy felfelé húzza a gate-et. A BMS áramkörrel az a baj, hogy hiba esetén simán tüzet vagy más veszélyt lehet csinálni vele, tehát nagyon nem játék. A biztonságkritikus rendszereknél szokás FMEA-t csinálni, azaz a hibaállapotokat végigelemezni, hogy melyiknek milyen hatása lenne. Olyan rendszert kell tervezni, ami az előfodulható hibák esetén is mindig biztonságos állapotba megy. Például szakadást okoz végül, vagy ilyesmi.)
> Ha ki vannak vezetve a cellák külön, akkor kb 3.3V-onként minden feszültség rendelkezésedre áll, nem? Miért nem használsz egy passzentos feszültséget a tranzisztor kapcsolására? Akkor nem kell a 30V-tal szívnod erre a célra.
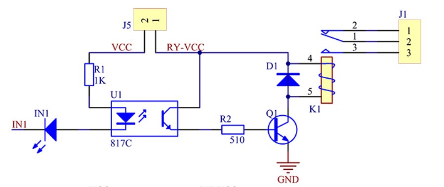
Igen, persze, de azok csak mérési célra, asszimetrikus terhelést nem akarok külön cellákra semmilyen formában, akkor inkább csinálok a 30V-ból 20V-os tápot is. A szuperkapacitás ötlete gyakorlatilag egy Li-ion gombelem ötletét váltotta ki, abból a célból, hogy ha lehetséges (márpedig egyelőre úgy tűnik hogy igen), akkor a Mikrokontroller sokáig életben tudjon maradni, ugyanis a BMS a külvilággal is kommunikál, ezzel pedig megnyílik a lehetőség a BMS távoli ébresztésére is - de ez már amúgy is túlmutat ennek a topiknak a témáján. Az mindenesetre jó hír, hogy a meghajtó probléma esetén ns-ok alatt zár, utána fog a táp eltűnni úgyis felette (kondival biztosított lesz). tranzisztor összehasonlításSziasztok!Van egy áramköröm, ahol optocsatolóval, majd egy tranzisztorral kapcsolok egy relét. (rajz csatolva) Ugyanazon áramkör kipróbálva egy J3Y és egy PN2222A tranzisztorral is. Első esetben a relén 4.5V esik, második esetben 3.8V esik. A datasheeteket összehasonlítva én nem látok különösebb eltérést ami ekkora feszültségesést okozna. Mi lehet a titok nyitja? Melyik paraméter okozza az eltérést? Datasheetek: https://www.alldatasheet.com/html-pdf/18722/PHILIPS/PN2222A/748/3/P...A.html https://www.alldatasheet.net/html-marking/226239/BILIN/S8050/302/2/...0.html Köszi!
Szia!
Mármint a relé kontaktusain esik ekkora feszültség?
Hello! Lehet nem a tranyóval van a baj. A PN2222 egy gyors tranyó nem túl nagy áramerősítéssel. És lehet az opto nem ad elég bázisáramot, hogy szaturáljon.
De nem adtad meg a tápfeszt, a relé ellenállását, így számolgatni nem igazán lehet. Az opto bemeneti oldalán, nem sok áram lehet, mert ha 5V a táp, akkor abból a két soros Led miatt nem sok jut az 1k-ra. Az optonak meg van egy CTR paramétere, mely megadja hogy mekkora Led áramnál, mekkora kollektoráramra lehet számítani.
Elnézést, igen az lemaradt,tápfesz az 5V.
Mindkét tranyó használatával a bázisáram konstans, akkor valószínű a hFE érték a hunyó? kadarist-nek válasz: igen, a relé két lábán mértem a fesz értékeket.
A relé behúzótekercsén mérhettél, nem az érintkezőkön. Mivel itt a relé tekercse a fogyasztó, ezért a "feszültségesés" kifejezés félreérthető.
Esetleg Uce sat lehet még hunyó. Kis feszültségen elég fontos paraméter. ( teljesen nyitott tranzisztoron mekkora feszültség esik)
A hozzászólás módosítva: Okt 12, 2024
Valami máson esik a feszültség, nem a relé tekercsén
Így értettem. De szerintem egyről beszélünk
Egy tranyó bázisáram szükségletét megkapjuk, ha a kollektoráramot elosztjuk az áramerősítési tényezővel (Hfe). Megnézve az adatlapot min 100-at fogsz látni. Csak épp ez 10V kollektor-emitter feszültség és 10mA kollektoráram mellett van megadva.
De kapcsolóüzemnél, törekedünk a minél kisebb kollektor maradék feszültségre. (Mint ahogy Te is tennéd.) Az alatta lévő sorban, a 150mA kollektoráramhoz, 15mA bázisáram tartozik és még így is van nax. 0,4V maradék feszültség. Pedig az nem 100-as béta lenne, hanem csak 10. Tehát ha törekedünk a kicsi szaturációra, akkor a minimálisan szükséges bázisáramnál, kb. ötször nagyobb bázisáramot célszerű beállítani.
A 817 áram átviteli tényezője 50% minimum. A LED -jének árama (5 - 2 * LED nyitófeszültség) mA, ami kb. 2 mA. A kollektorán kivehető áram kb. 1 mA. Kevés a PN2222 -nek. Közéjük kell még egy fokozat vagy a PN2222 helyett egy MOS FET.
Köszi, de nem nekem van vele problémám, itt felhívtam rá a Rookie figyelmét, mi okozhatja a gondot..
Köszönöm a tanácsokat, így már értem. Ez alapján megyek tovább.
MelegedésSzervusztok,Adott egy motorvezérlő amiben két MN638S NPN Darlington tranzisztor kapcsolgatja a gyújtótrafókat. A probléma, hogy mind a két tranzisztor annyira felmelegszik, hogy kiforrasztja magát a helyéről. Ez miért lehet? A bázisáram miatt? FET-eknél már találkoztam ilyennel amikor rossz volt a vezérlése. Helyettesíteni egy nagyobb teljesítményűvel?
Amikor egy tranzisztor nyitva van, mindig marad rajta feszültség, nem tud közel nullára csökkenni az ellenállása. Ez az érték az adatlapon a Vce ami itt 1.5 V. Ez 4 A kollektor áramra van megadva, ami 6 W fűtőteljesítmény.
Attól is túl tud melegedni, ha nem jó a vezérlése, nem nyit ki annyira a tranzisztor, amennyire ki tudna. Ki- és bekapcsoláskor, amíg kinyit és amíg bezár, jobban melegszik az átmeneti állapotban. Kapcsolási rajz nélkül kb. ennyit lehet mondani.
Hello! A kapcsolási rajzot kellett volna feltenni, nem az adatlap egy részét.
A darlington tranyó, eleve rossz választás, magas a maradék feszültsége. És a vezérlésnek minél gyorsabb fel és lefutásúnak kell lenni, hogy a legrövidebb ideig tartson.
Szervusz, folyamatban a kirajzolása a kapcsolásnak.
Akkor a Yamahás mérnököknek nem ment a tervezés még 2006-ban. A hozzászólás módosítva: Jún 7, 2025
Köszönöm válaszodat, már így is okosabb lettem. Nemsokára kész leszek a visszarajzolással, és akkor beleássuk magunkat a témába.
Valószínűsítem, hogy nem a tranzisztor maga melegedik fel annyira, hogy kiforrasztja magát. A forrasztóónnak minimum 180 fok kell, ha a tranzisztor 180 fokos lenne tartósan, már tönkremenne.
Maga a kötés lehet rossz inkább. Lehet talán attól, hogy nem elég meleg pákával forrasztódott, ezért nem is mindenhol érintkezik a rézfóliával. Vagy túl meleggel, és elovadt a rézfólia egy része. Mindkét esetben csak egy pöttynyi hely az érintkezés, nagy árammal megolvadhat. Ez volt a távolról okoskodás
Nekem is ez volt az első gondolatom, ezért kipróbáltam, hogy a tranzisztor teste alá egy 2mm-es rézlapot ráforrasztottam a pedre, és arra az alkatrészt. Mindezt ólommentes ónnal, mert annak magasabb a forrasztási hőmérséklete. De az is kiolvadt, elcsúszott a helyéről a rézlap is, kinyomta az ónt mellette. Látható is a röntgen képen.
Mivel ez egy sorozatban gyártott motorvezérlő, és a gyártásnál pasztázzák a pcb-t, ezért gondolom amikor legyártották nem volt probléma a forrasztásával(bár 2006-ban még ólmos ónt használtunk). Levonva a következtetést, a tranzisztor vezérlési hibájára tippelek. A hozzászólás módosítva: Jún 8, 2025
Egy kis bemutató a pad-ekről és az adott elektronikáról.
Mint látható a test alatti pad már kezd rétegelválást mutatni. A hozzászólás módosítva: Jún 8, 2025
Tranzisztor tapasztalat, csinálni akartam egy 12V égőt kapcsolgató áramkört. Találtam egy bontott tranzisztort hozzá. Ragyogóan működött. Utána vettem ugyan olyat, az melegedett, minden baja volt. Lehet a mérnökök is egy jobb gyártó jobb példányával számoltak, aztán jött az anyagbeszerző....
Kérdés miért melegszik? Tapasztalataim szerint három oka lehet, túl lassú, vagy kicsi az erősítése, és nem nyit ki eléggé, esetleg van az Uce sat paraméter ami túl magas. ( teljesen nyitott tranzisztoron hány volt esik.) Ha lehet büntetlenül kísérletezni, FET-tel is próbálkoznák ( hamár darlington, lehet az erősítés kicsi...) Mondjuk ha gyári, meg gépjármű, lehet csak az marad, több gyártó ugyanolyan tranzisztorát kipróbálni. Az nyer, amelyiknél egységnyi kollektoráram ( pl 5A) mellett a legkisebb a maradék feszültség. És ezt minél kisebb bázisáram mellett. Lemérsz egy beépítettet, aztán ha találsz jobbat, már jó úton haladsz.
Szervusztok,
Elkészült a visszarajzolás. Minden alkatrész kimérve(amit lehetett) és minden működik, csak nem jól. Akkor a kérdés még mindig, hogy miért melegszik a két MN638S Darlington NPN tranzisztor annyira, hogy megolvad alatta az ón. |
Bejelentkezés
Hirdetés |




Ez az ellenállás lehet MOhm nagyságrendű, mivel ez csak akkor kapcsolja ki a tranzisztort, ha elmegy a táp, de akkor már nem tud nagy áram folyni. Persze ezt biztosítani kell, hogy ne legyen olyan, hogy a nagy teljesítményű táp aktív, de a vezérlés tápja kikapcsol, ami akkor fordulhatna elő, ha külön van megtáplálva a vezérlés. 












