Fórum témák
» Több friss téma |
Bipoláris tranzisztor helyett használjál MOSFET-et.
Nem tudtam sem a kérdésedet, sem a rajzodat értelmezni, így nem tudok hozzászólni.
Kérlek, ha segítséget kérsz a fórumon, akkor jobban dolgozd ki a feladatot! Köszi.
Köszönöm, tehát a pnp tranzisztorokat simán cseréljem növekményes MOSFET-ekre? Esetleg egy konkrét típust tudsz ajánlani?
A hozzászólás módosítva: Jan 31, 2019
Némi problémát ott látok, a PNP tranzisztorok emittere testen van. Ez így nem működik. Ha felcseréled az emittert a kollektorral javul a helyzet, de akkor meg a bázisköri soros ellenállás hiányzik.
A következő tisztázandó kérdés, a két panel egymáshoz való viszonya. Amint elnézem a tápfeszültség eltérő, ebben az esetben fokozottan átt kell gondolni, mit mivel kötsz össze. Ha mindkét panel teljesen egyforma, és minden gomb testet kapcsol (-) akkor honnan jön az 5V vezérlő feszültség. Ha ez segít, minden tranzisztort képzelj el egy háromlábú alkatrésznek, amiben a BE között egy led van, a CE között meg egy kapcsoló egy soros diódával. Ha a led világít a kapcsoló zár. ( PNP tranzisztornál a led pozitívja az emitter, NPN nél fordítva.) Ami a kérdésed többi részét illeti, azt úgy szokták elérni, hogy a tranzisztorok emitterével sorba kötnek egy diódát. Tehát nem a bázison levő feszültséget csökkentik, hanem az emitter feszültségét emelik.
Sziasztok!
Olyan problémám lenne, hogy összeraktam egy egyszerű NPN tranyós kapcsolást (image.png), ámde nem úgy működik, ahogy én gondoltam és nem egészen értem, hogy miért. A történet lényege, hogy egyik barátom megkérdezte összeköthető-e egy LED stroboszkóp egy stroboszkóp vezérlővel. Persze én botor módon igent mondtam a dologra és most értetlenül állok a jelenségek előtt - valahol valamit biztos rosszul gondolok. Ahhoz, hogy megmaradjon az eredeti funkcionalitás, egy 4 lábú morze relé kapcsol az eredeti áramkör és az utólagos illesztő között. Van egy kapcsoló, amit, ha átváltok, akkor nem kap áramot az eredeti áramkör, de behúz a relé és a mellékletben szereplő kapcsolás kap csak áramot. Az eredeti áramkörből lemásoltam a tranyós kapcsolgató részt, ott TIP122 szerepelt, így én is azt raktam bele. Ott a TIP122 bázisát egy felismerhetetlenre csiszolt 16 lábú IC birizgálja, az emittere egy 4.7Ohmos ellenálláson keresztül testre van húzva és a kollektora egyenest a LED panelre megy (fehér, sárga és zöld vezetékek). Az eredetiben ezeken a vezetékeken testet kapcsol és a kék vezetéken lehet 12V-ot mérni. Ha viszont átkapcsolom a mellékelt kapcsolásra, akkor behúz a relé, s a polaritás is megfordul! Azaz innentől kezdve a kék vezetéken tudok testet kapni és hozzá képest a fehér, sárga, és zöld vezetékekben lesz 12V. Persze arról nem is beszélve, hogy kapcsolni viszont semmit nem kapcsol, a bejövő jel (image004.jpg) hiába is billegtetne bármit... Vajon mit rontottam el, s hogyan lehetne kijavítani, hogy az elvárás szerint működjön (azaz amikor a bejövő 20ms-es impulzust megkapja, akkor testre húzza a vezetékeket és az eredeti kék továbbra is a 12V maradjon)?
Nem igazán értem amit kérdezel. Van egy vezérlőd, aminek van három kimenete, fehér sárga zöld, és a közös a kék . Ha ezt a négy eret rákötöd a morzés jelfogó négy alapban záró érintőjére, ez után a mozgó érintőkre a ledeket, akkor elvileg minden működik rendesen. Ez után fogod a te vezérlődet, annak a fehér, sárga, zöld jelét, valamint a közös pontját rákötöd a jelfogó húzva záró érintőire. Így ha a jelfogó húz, egyik vezérlő megy, ha ejt a másik.
Ha azt szeretnéd, hogy a régi vezérlő kimenetei még mást is vezéreljenek, és szintén közös pozitívval akkor már baj van. Ahhoz az kell, hogy a kimenetrekre kell két egymást követő kapcsoló tranzisztor. Az első egy PNP és a jelenlegi közöshöz képest ( + tápfeszültség ) Amivel már tudnád vezérelni a rajzodon lévő tranzisztoros fokozatot ismét.
Az eredeti vezérlőt ilyenkor nem akarom használni, ezért van bent a relé. Ezt előre leírtam, azért, hogy ne később kelljen magyarázkodni mit keres a kapcsolásban egy relé...
A gondot az okozza, hogy mikor behúz a relé (azaz ez a kis tranzisztoros kapcsolás kap áramot), akkor a polaritás felcserélődik az eredeti felálláshoz képest. A hozzászólás módosítva: Feb 18, 2019
Van egy Ledes lámpa, és egy eszköz ami vezérli. Te le szeretnéd cserélbni a vezérlőt.Mindíg apró lépésenként haladj. Ha ez a cél, akkor építs össze a tranzisztoros fokozatodat a ledekkel először. Ha jól dolgoztál a tranzisztorok bázisán lévő Jel nevű vezetékre pozitív feszültséget kapcsolva, elvileg minden kimeneti vezetéken megjelenik a test, tehát a pozitívra kötött ledek világítanak. Ha meg üresen hagyod, a ledek kialszanak. eddíg jó?
A hozzászólás módosítva: Feb 18, 2019
A probléma, hogy összeraktam azt, amit lerajzoltam és az eredménye az, amit leírtam.
Az apró lépések pedig érdekesek, de most nem vezettek sehova. Ez a kapcsolás egyszerű, mint a faék. Ha a bázisra ráadom a tápfeszt, akkor elvileg a másik két láb kb. úgy kellene viselkedjen, mint egy rövidzárnak és le kellene testelnie a 4.7Ohmos ellenálláson keresztül. Ehelyett most azt a tünetet produkálja, amit leírtam korábban.
Hol van ott rövidzár? Van egy háromkimenetű áramköröd egy vezérlő bemenettel. Az emitterköri ellenállások egymáshoz közelítik illetve korlátozzák a kimenő áram értékét. Negatív visszacsatolás.
Ha csak egy kimeneten van terhelés, akkor valóban csökkentik annak a bázisáramát, így a kimenő áramot. De ez függ a terheléstől. LED-nél esetleg észre se veszed, csak ~100 mA-nál magasabb kollektoráramnál. Be lehet úgy is kötni, hogy a bemenetről külön 2K ellenállást viszel minden bázisra, akkor nem zavarják egymást. Idézet: „behúz a relé, s a polaritás is megfordul! Azaz innentől kezdve a kék vezetéken tudok testet kapni és hozzá képest a fehér, sárga, és zöld vezetékekben lesz 12V.” A rajzodon nem így szerepel, valamit még el is kötöttél.
Az a baj, nem tudom mit építettél meg. Ha a tranzisztoros részt, annak azt kell csinálni amit leírtam/tál. Semmi átkapcsolás nincs benne. A jelfogós résszel konkrétan nem tudok mit kezdeni, az csak egy egyszerű ki be kapcsoló, amit nem tudom mit kapcsol, de a működés szempontjából lényegtelennek ítéled, ezért ne is firtassuk. Ha csak a bal oldali rész legfelső tranzisztorkörét hagyod meg, akkor hogy viselkedik?
Bemenet: Jel =+12V , gnd=0V Kimenet: Tápfeszültség 0V = gnd Tápfeszültség + = led + fehér cimke = led - Ebben az esetben a leded világít ha a fogyasztása nem több mint 1-2 A Ha a bemenetet üresen hagyod akkor a led sötét. Ha ezt nem csinálja, elkötötted, rossz a tranzisztor...
Elkötés biztosan nincs, azt többször is ellenőriztem. Az ellenőrzés nem csak szemre, hanem mérve is volt.
Sziasztok!
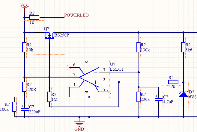
Szeretnék egy elemes backup áramkört. Mivel évekig gondozásmentesnek kellene lennie, 2 db. AAA elemre gondoltam energiaforrásnak, hiszen ez könnyen cserélhető. Alap esetben az áramkört 3.5V-5V táplálja. Ennek a megeszűnésekor kellene éleptbe lépnie a vésztartalék 3V-nak. Az átváltásnak (elemre) automatikusnak kell lennie, de a sima, "didódás" bekötést hanyagolnám, mivel az egyenirányítóknak 50-100mA-nél kb. 1V a nyitófeszülsége (2V meg már kevés az áramkörömnek), a Shottkyk-nak pedig nagy a vissz-irányú szivárgási árama, és az AAA elem gondolom nem örülne neki, ha 10-20uA-el "töltögetném". Találtam egy kapcsolást, melyet csatolok. Nekem ebben az a fura, hogy a PFET fordítva van bekötve, mint ahogy én high-side kapcsolóként be szoktam kötni. Mi a véleményetek? Köszönöm! Ádám A hozzászólás módosítva: Ápr 3, 2019
A biztosan nincs elkötést ma megint átnéztem. Kiderült, hogy az eredeti tápban a fekete a pozitív vezeték és a piros a test, míg ugye normál esetben fordítva szokott lenni. Így persze, hogy átkapcsoláskor megfordult a polaritásom. Hogy ez kiderüljön, teljesen szétkaptam az áramkört, s az egészet helyettesítettem egy reedrelével… Amikor azzal se akart világítani, akkor mértem át az egészet újra, s ekkor tűnt fel a turpisság is.
Én, ha bizonytalan vagyok, akkor be szoktam rakni szimulátorba, az LTSpice remek és ingyenes program erre a célra.
Jogos, de jelen esetben még ennél is jobbat választottam: megépítettem, és jelentem, működik, bártran lehet használni. Még a fordítva berakott elem ellen is véd! Ádám
Sziasztok!
Egy már meglevő kapcsolást (akku mélykisülés védelem) szeretnék kissé módosítani, ill. tulajdonképpen kiegészíteni. Eredetiben túl alacsony feszültség esetén az open collector-os komparátor elengedi a kimenetet, a felső FET lezár, és ezzel mind a terhelés, mind a komparátor tápellátását megszünteti, így újra feszültség alá helyezésig nem tud visszakapcsolódni az áramkör. Én ezt annyival egészíteném ki, hogy kellene egy lekapcsolás esetén földre húzó kimenet is (végfok 'mute' vezérléshez, és visszajelző LED-hez). Viszont, ha bekötök a komparátor kimenetre (7-es láb) egy NPN-tranzisztort mondjuk 10k bázis-ellenálláson át, akkor szerintem az lesz a gond, hogy amint a komparátor elengedett, a FET nem fog lezárni, ugyanis a bázisáram továbbra is feszültséget fog ejteni a felső 10 kohm-on. Jó a megérzésem, hogy ezért a földre húzáshoz egy n-csatornás FET-et kéne betennem a megfelelő működéshez?
Hello! " lekapcsolás esetén földre húzó kimenet "
És a Fet, mit fog tenni ha nincs Gate feszültsége?
Oké, akkor mutatom rajzon, mert valószínűleg ez így nem volt egyértelmű.
A "Vcc" egy mechanikus kapcsolóról jönne, és folyamatosan táplálná a végfokozatot is, aminek a működése leállítható, ill. áramfelvétele uA nagyságrendbe csökkenthető egy pin földre húzásával (ez a 'mute'). A védelem utóbbit vezérelné (továbbá egy LED-del is jelezné, ha lemerült az akku). Ekkor a 'Vcc' megszakításáig nem indítható újra, ami azért értelmes megoldás, mert a kapcsoló másik állásában az akku a 'Vcc' pont helyett a töltő kimenetére kapcsolódik. Így a töltést követő visszakapcsoláskor a 220u-s kondi 0 feszültségről indul, és elindítja a komparátort. A gondom az, hogy Q2-t hogyan kapcsoljam a Q1 gate-jét is meghajtó pontra. Mert így, ahogy most rajzolom, kikapcsolt komparátorral se lesz 0 a Q1 g-s feszültsége..
Oké, így valóban NMOS kell a kimenetre, mert a bázisáram kinyithatja a BS250-et.
És ez esetben ennek a Gate-je ugyanígy közvetlenül beköthető, mint Q1-é, ugye?
Igen mert a Fet Gate "nem fogyaszt áramot". De szerintem három mezei tranyóval is megoldható a dolog..
Sziasztok, az mitől lehet, hogy a BC548B és a 548C tranyót ha úgy kötöm be hogy a tranyó emitterére ellenállással egy kondit feltöltök (- polus), az a kollektor lábán rá süti a kondit + irányba úgy hogy a bázis a levegőbe van?
Hello! Ha megnézed (vagy méred) egy tranyó E-B-C lábai között két PN átmenetet, (vagy is két "szembe fordított diódát) találsz. Tehát ha a C-E lábak közé feszültséget kötsz, akkor akkor a feszültség polaritásától függetlenül. Egyik dióda nyitva, másik dióda zárva lesz.
Normál (vagy is üzemi) helyzetben a kollektor-bázis dióda van záró irányban és a bázis-emitter nyitó irányban. De ha a bekötés polaritása fordított, akkor a bázis-emitter dióda van záró irányban. Csak hogy a bázis-emitter dióda záróirányú letörése, kb. 8..9V. Ha ennél nagyobb feszültséget kapcsolsz rá, belavinázik mint egy zéner dióda. A kollektor-emitter meg nyitó irányban van ekkor, tehát folyhat az áram. Ha az áram túl nagy, tönkre mehet a tranyó. De nem véletlen, hogy az adatlapon a bázis-emitter záróirányú feszültség maximumát 5V-ban határozzák meg. A kollektor-emitter feszültség ugyanekkor 30..80V is lehet ugyanekkor. (típustól függ azért a feszültség értéke és a viselkedése is.)
Köszönöm szépen ,ez egy elég érthetően megfogalmazott leírás.
Sziasztok!
Van egy vezérlésem 2 db tranzisztorból áll, egy elektromos láncfűrész motorját vezérli. (nyilván van bent más áramköri elem is). Ha elindítom a gépet pörög kb 1 sec-ig. Aztán leáll. Lehet, hogy az egyik tranyó nem nyit rendesen, tönkre mehetett? Üdv.: Gabesz
Milyen elektromos láncfűrész? Hálózati vagy akkumulátoros?
Sziasztok!
Elég tanácstalan vagyok egy kérdésben, ezért fordulok most hozzátok. Adott egy teljesítményelektronikai eszköz, amibe rövidzár védelem is kerülne, ez az eszköz kimeneti teljesítménykapcsolójával van természetesen megvalósítva (1. kép). A feszültségszint 25V-34V körül mozog (8 sorban kapcsolt LI-ion cella), a teszt pillanatában kereken 30V. A használt MOSFET tranzisztorok ezen a linken láthatóak. Ezt a tranzisztorokból álló kimeneti "kapcsolót" egy 3,3V-os jel kapcsolja egy szintillesztés után, ezt még látható is a képen. A rövidzár detektálása után ez a 3,3V-os logikai jel 0-ba vált, aminek hatására a 15V-on lévő Gate feszültség leesik 0V közelébe, így a MOSFET-ek zárnak. Ekkor azonban a tranzisztor(ok) meghalnak, a Source és a Drain között fixen pár 100 Ohm mérhető. Megmértem a feszültségeket a Gate-en és a Drain-en a rövidzár bekövetkeztekor (2.kép). A viszonyítási pont a Source fesszültség, így minden feszültség ismert és látható. Viszont én semmi ellentmondást nem látok az adatlaphoz képest, vagy csak valamit nem tudok a MOSFET-ek lelki világáról ![]() Valakinek lenne valami ötlete esetleg? Köszönöm előre is!
Mi a terhelés, milyen fajta (kapacitív, induktív, rezisztív)?
A rövidzár alatt mekkora az áram? (Saccra, vagy mérve.) Mennyi ideig tart a rendszer reakciója, amennyi idő rövidzárban eltelik? Mennyi idő alatt zár a tranzisztor? Nagyon soknak tűnik a szkóp képen, 20 milliszekundum telik el a piros nyíltól (rövidzár érzékelése?) a tranzisztor teljes zárásáig. Szerintem nem jó, hogy 1MOh-on keresztül van meghajtva a tranzisztor: a gate lábnak van egy kapacitása, és emiatt sokáig tart ameddig ki/be kapcsol a tranzisztor. Ezt látod a kék jelen, hogy csigalassan töltődik a gate kapacitása. Mintha a végén 0-ba már azért menne hirtelen le, mert tönkre is ment? Lehet, hogy sokat tölt abban a tartományban, ahol nagy az ellenállása a tranzisztornak de még nem zárt, és ilyenkor keletkezik a legtöbb hő a tranzisztoron. Általában a power tranzisztorokat igyekezni kell gyorsan ki és bekapcsolni. Nézd meg az adatlapon a "Gate-to-Source Voltage" grafikont: ahol elkezd emelkedni a görbe, ott van ez a jelenség, hogy nagy teljesítmény esik a tranzisztorra, a görbe lapos tetején szabad sokáig üzemeltetni kb 5V felett. A 3.8-5V közötti részt gyorsan át kell vészelni. Ezért építenek "gate driver" meghajtó áramkört a teljesítmény tranzisztor elé, ami kis ellenálláson keresztül gyorsan tudja tölteni és kisütni a gate kapacitását. Plusz 4 tranzisztor párhuzamosan van kapcsolva: a 4 nem lesz teljesen egyforma, pont átkapcsoláskor nem lesz egyenletes a terhelés. Mindegyik tönkrement? A másik dolog ami tönkre tud tenni kapcsoló tranzisztort, az az ha induktív terhelés van rajta, és ez kikapcsoláskor feszültségtüskét csinál. De szerintem az nem így nézne ki a grafikonon, nem arra tippelnék. |
Bejelentkezés
Hirdetés |


















