Fórum témák
» Több friss téma |
Szia! Meg fogom csinálni a modding kapcsolásodat is, valószínű azt építem meg, de addig is beszúrom az eredeti rádiótechnikás kapcsolás javított változatát is. így gondoltad a plusz ág R1-el történő kompenzálását? Ott is így meg van a +9V is.
Igen, De a zénernek illik, kb 5mA áramot adni, akkor is, ha a 230V 10%-al csökken. Tehát az R1-ez kisebbre választani.
Nekem egy Tina demó programom van, de abban az OPA Spice leíró hibás. Mert ha terhelem az OPA kimenetét, az a tápoldali áramba nem jelenik meg. Tehát ilyesmire nem lehet hagyatkozni. Egyébként számtalan Bug van benne, de én már tudom mi az és megpróbálom elkerülni. Valamint csak részleteket szoktam szimulálni, sokszor csak demontrációs céllal, meg a sorozatszámítások elkerülés céljából.
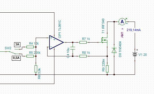
Igen, ez így ahogy van, jobban tetszik, mit a rádiótechnikás kapcsolás. Azonban egy polaritás védő diódát be szeretnék tenni mindenképpen, mert ugye az ember tévedhet. A kép szerint jó helyen van itt a dióda? Vezetési árama 3A, hogy kibírja a max. terhelést. Illetve az még a kérdésem, hogy ampermérőt szeretnék hozzáadni, hogy ne kelljen mindig a DMM. Analóg vagy digit műszer jobb erre a célra? Illetve analógnál 2 panelműszer használata indokolt, vagy elég 1, de akkor a kisebb áramú kapcsolóálláskor mindig át kell az osztásnak megfelelően számolni a kívánt értéket. Nekem jobban tetszene a 2 műszer, bár így ránézésre nem tudom hogyan kéne bekötnöm.
Hello! Használhatsz védődiódát, de célszerű biztit is betenni, hogy ne égjen el minden, ha egy akksira fordítva kötöd rá.
Az analóg műszer akkor célszerű, ha az áram gyorsan változik, vagy nincs külön tápfesz. De ha méréshatárt változtatnál, az külön problémákat jelent, kapcsoló/pontos sönt. Tehát itt célszerűbb a digit műszer, annak átfogása elegendő. Itt pld. a sönt 660mV feszültségét felerősítve 3V-ra egy egyszerű kis feszültségmérő modullal tudod mérni. A 12V-ról meg is tudod táplálni. A pontatlanságot meg a műszer csalicsavarjával elhárítod. Pld.. (A kondikat mindig elírod, az nem 10uF, hanem 10nF..) A hozzászólás módosítva: Márc 24, 2025
Ha a bemenetre diódahidat tenne, nem számítana a polaritás.
Szia! Köszönöm az infót. Igen, javítom a kondi értéket, jogos. Egy kicsit összezavarodtam, hogy miért is kell a voltmérő? Az ampermérő az oké, de a terhelőellenállás az nem az akku/táp üresjárási feszültsége és a pozitív kivezetés -FET drain áramának a hányadosa?
Szia! A minta kapcsolásból indultam ki.
Szia! Ezt nem igazán értem. Be tudsz szúrni egy képet mire gondolsz? A táp/akku bemenetre gondolsz?
A műterhelés bemenetére egy diódahíd pozitív és negatív kimenetét kötöd (helyes polaritással). A váltóáramú ágra tetszőleges polaritással kötheted a terhelendő feszültséget.
A diódahídnak el kell viselnie a terhelőáramot.
Azért "kell" voltmérő, mert minden digit feszültséget mér egy söntön és áramot jelez ki. Itt azért kell az erősítő, hogy ne legyen szükség külön söntre, és mivel a digit automatikusan kezeli a tizedespontot, a kijelzés akkor lesz jó, ha 1A-ra 1V-ot kap.
"a terhelőellenállás az nem az akku/táp üresjárási feszültsége és a pozitív kivezetés -FET drain áramának a hányadosa?" De az. És hol van itt ellenállás? Az csak a látszólagos terhelő ellenállás, ha a készüléket kétpólusként tekintjük. (Egyébként nem az üresjárati, hanem a terhelt. Mert ha az üresjáratit nézzük, akkor abba benne van az accu belsőellenállása is.) De mi értelme van, ennek?
Igen, az erősítőt az értem, miért kell ebben az esetben alkalmazni. Belinkeltél egy panelműszert, ami "csak" voltot mér. Akkor ezen kapcsolás szerint itt a voltmérő amit mutat, az 1:1 miatt akkora ampert jelent? Akkor az általad linkelt panelműszer kell, és nem ilyen.
Azt is értem, hogy ez egy látszólagos terhelő ellenállás, de amikor terhelni akarom a tápot, akkor ismernem kell az ellenállást (vagy ez esetben az áramot). Ezért szeretnék kijelzést, hogy ne kelljen DMM. Köszi!
Ezt is lehet használni, de akkor az árammérő részét az áramszabályzó sönt alá (a GND és a 0,22R közé) kell bekötni.
Mi a fenének kellene ismerni az áramgenerátor látszólagos ellenállását? Ha ellenállás lenne a terhelés, akkor számolgatni kellene az áramot. Mindennek a hátrányát szeretnéd élvezni? A hozzászólás módosítva: Márc 24, 2025
értem, köszi. Igazad van, az áram teljesen elégséges.
Idézet: Nem, csak rossz beidegződés „Mindennek a hátrányát szeretnéd élvezni?” igyekszem átlépni rajta.
RF 50 Ohm műterhelésSziasztok!Szükségem lenne egy jól terhelhető 50 Ohmos műterhelésre, CB rádió beállítás miatt! A gyári megfizethetetlen, használtba is ritka. Ezt találtam a TME-ban ami megfizethető, induktivitás szegény, és terhelhető is, ebből 2 db párhuzamosan kötve lenne, hűtőbordán: https://www.tme.eu/hu/details/lto100f100r0jte3/teljesitmeny-ellenal...ishay/ Vélemény?? A hozzászólás módosítva: Júl 9, 2025
Csak az adatlapból tudok okoskodni én is, ott elfogadhatónak látszik 27 megán. A kívánt teljesítményt nem írtad és hogy számodra mi a megfizethető, de ritkának azért nem mondanám készen sem - van is, volt is mindenféle áron: https://www.ebay.de/sch/i.html?_nkw=50+ohm+dummy+load&_sacat=0&....l1311
Szia!
Egy egészséges 100W minimum kellene! Esetleg építek erősítőt akkor az is beleférjen. Az egyik tuning Grantom olyan 80W körül köhhint... Idehaza 50W alattiak jöttek eddig szembe, ezeket keveselem!
Szia!
Talán ---De lehetne 3.....6dbból is összeállitani. Hűtőborda helyett fém dobozban olaj hűtéssel is . Mint régen a HP cég. Mert a Hűtőborda kapacitását is vedd bele a frekvencia menetbe--és a VSWR be is! Célszerű a 3cm -s távot tartani a fémszerkezettől!
Szia!
De ettől jobbat lehet--csak nehéz-- épiteni házilag. S a 38.1€ nem oly sok..... 7kAAOSwOw1mz87q&itmprp=enc%3AAQAKAAAA8FkggFvd1GGDu0w3yXCmi1c89bXs6xNpe%2B%2FaP4r%2BYJ%2FXzKtiyv%2FhQ1EhYNEMB1uyoTMhb02AkxmDxmx8be2OHpBmwLPwajtJSEic%2BDs%2F5%2FWAkcYyEikSFwIUOKU9ZapO6J3UJUImSO0ZLYc8fkqxs0Vp9jAqLp9GPvrAjiYNFIrC0i0nxiwLt18V8s1MFzHHh8hKXCOqI87lw2M2p6df3wiCHU%2BjJcSFEO59qQeiMqaI3alAGV1ZlL9%2F8zlxaPIZjMmjzVBkJSQRQJx5gitlwkb3fw5h482nqLwitbtakG5EOtM8LAHwJ8HGbyrB17aYUA%3D%3D%7Ctkp%3ABk9SR6TsnIn-ZQ" target="_blank" rel="nofollow" >https://www.ebay.de/itm/355930772341?_skw=50+ohm+dummy+load&itm...nIn-ZQ
Csak teljesítményben kevés!
Néztem ezt kínai kifejezetten erre fejlesztett RFP100-50 ellenállást, de ez is "csak" 100W.. Hogy ebből miért nincs 100-200 ohmos??! Azon is gondolkoztam, hogy vízhűtésesre csinálom a bordát. Idézet: „Célszerű a 3cm -s távot tartani a fémszerkezettől!” Ezt a CB rádión belül se tartják be, nem is lehetne!! Majd "ráküldöm" a liteVNA-t az elkészült cuccra, az megmutatja minden baját!!
50Ohm 100W-os, illetve 250W-os ellenállásokat hirdetnek régóta a vaterán. 3-2 GHz és 2,5-5e Huf.
A hozzászólás módosítva: Júl 10, 2025
Szia!
Most láttam az apróban: 50Ohm műterhelés
Kitudja hány Watt... és köszörült ellenállásokból...
Vannak kétségeim! De kössz!
Ha a nagyobb ellenállások 10 W-osak (utolsó szám), akkor a kicsik legfeljebb 5. Ha minden ellenállás egyformán 200 Ohm, akkor egyformán oszlik meg a terhelés, tehát csak a kisebbek értékéig lehet terhelni. >=20W.
Szép meneteik vannak, tehát induktivitásuk is van. Kérdéses, mit művel 60 MHz-en?
Ha rákérdeztek az eladónál, ő több infót tud róla.
A seregben használtuk rövidhullámú adó-vevők tesztelésénél. 4db 200 Ohm kb. 10 W ellenállásból van összerakva. A hozzászólás módosítva: Júl 13, 2025
A képen lévő 50 Ohm 40W
Értem, de: "200 Ohm 10% 10" a felirat a nagyobb ellenálláson. Az utolsó "10" valószínűleg a teljesítményt jelöli. Az alsó két ellenállás jóval kisebb. Kétséges, hogy az is 10 W-os.
A zöld festék általában szénréteg ellenállást takar. Bár a ruszkiknál semmi se biztos, de 65-ben készült. ![]() Vannak abból a korszakból hasonló színű és köszörülésű ellenállásaim, amikre elég alacsony teljesítményt írtak.
Négy egyforma ellenállásból van, direkt rövidhullámú műterhelésnek készült az egység. (Nem házi gyártmány, katonai rádiókhoz adták műterhelésnek.)
Nekem barna ellenállásból van.
A képeken határozottan látni több irányból is, hogy két hosszabb, vastagabb és két kisebb, vékonyabb ellenállás van. Ha az érték azonos, a kisebbek teljesítményéhez kell igazodni.
Te tudod, hogy a barna szín milyen technológiát takar? A hozzászólás módosítva: Júl 13, 2025
Köszi!
Az nekem lófütty! 100W alatti semmiként nem elegendő |
Bejelentkezés
Hirdetés |








igyekszem átlépni rajta. 
