Fórum témák

» Több friss téma
Fórum » Erősítő mindig és mindig
Mielőtt kérdezel, a következő két dolgot ellenőrizd! I. A helyes tápfeszültségek megléte. II. A kimeneten van-e egyenfeszültség. Élesztés.
Lapozás: OK   2561 / 2570
(#) btamas81 válasza igor4122 hozzászólására (») Szept 28, 2025 /
 
Halvány lila gőzöm nincs mit csinál az az áramkör.
Én külön szoktam hangfalvédelmet berakni.
(#) dB_Thunder válasza igor4122 hozzászólására (») Szept 28, 2025 /
 
Ez egy túláram védelem! A 0,22 ohmon méri az áramot, ha az túl nagy, leoldja az erőt.
Tehát nélküle elindul...
(#) dB_Thunder válasza Dióda hozzászólására (») Szept 28, 2025 /
 
A szemeten is kell keresnie a gyártónak, a kereskedőnek!!
Tehát csak hiszed, hogy jó áron kapod meg, gyakorlatilag az előállítási, és szállítási kölsége töredéke a vételárnak!!
Én most hasonló dolgon vagyok kicsit megakadva! A 300-400ezres klíma készülék, nagy valószínülséggel legyártódik, ideutaszik bőven 100 ezer Ft alatt!!
(#) mcc válasza tomi1990120 hozzászólására (») Szept 28, 2025 /
 
Inkább ne. Valószínűleg más a nyitófeszültsége és/vagy az erősítése.
(#) reloop válasza igor4122 hozzászólására (») Szept 28, 2025 /
 
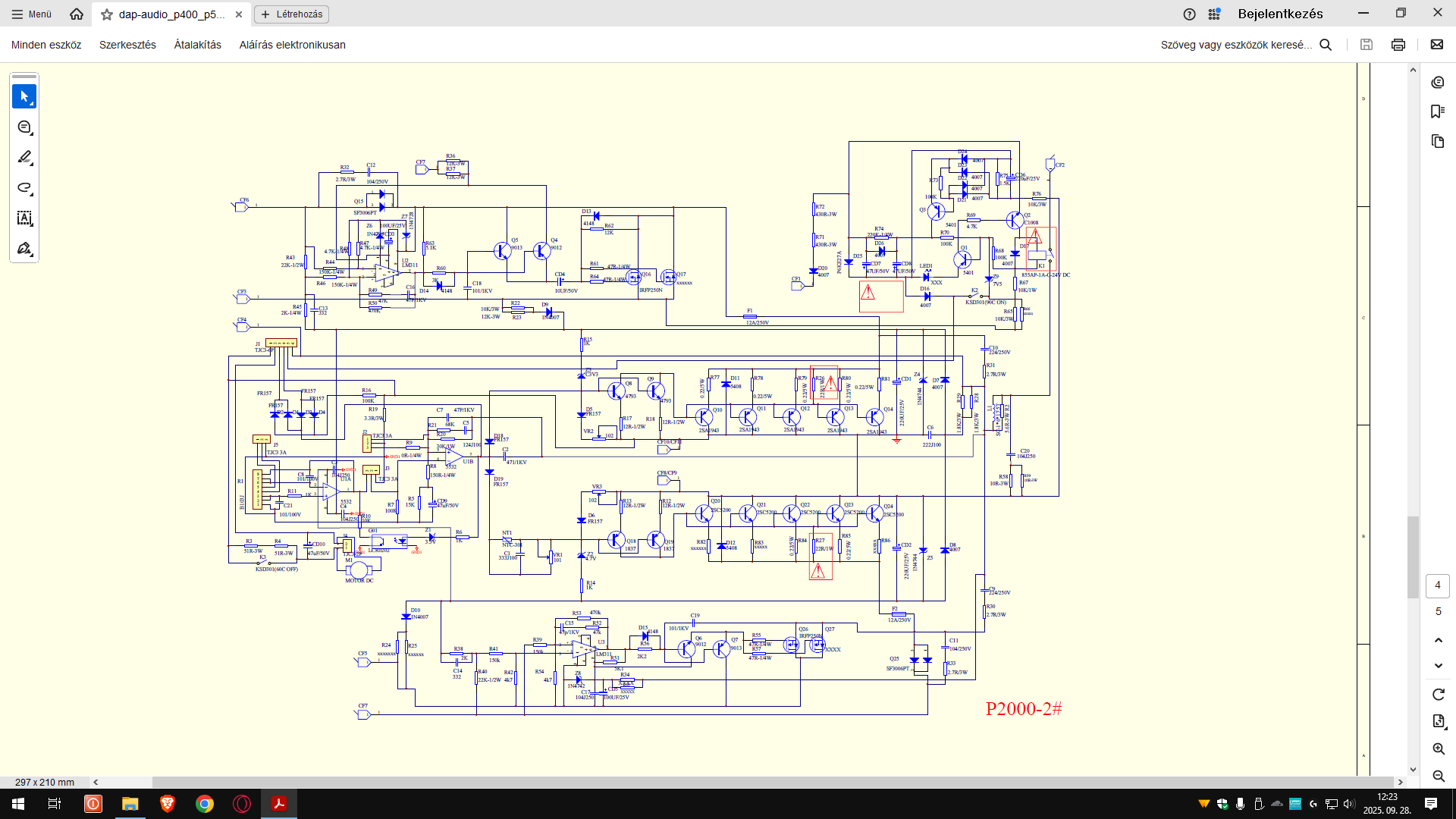
Üdv! Az IC242 processzor működteti a relét, a Detect áramkörök szolgáltatják számára a túláram és a DC hiba jelet.
Az STK404-130 adatlapi rajzát kiegészítettem a segédtáppal.
(#) Dióda válasza dB_Thunder hozzászólására (») Szept 28, 2025 /
 
Sajnos szomorú hogy itt tartunk. Azért ez ténylegesen az emberek átverése.
Persze tömegével készítik őket mert ha tönkremegy dobd ki és vegyél másikat.
Ami meg jó és minőségileg megfelelő az a megfizethetetlenség határát súrolja.
De hogy még a szemetet is drágán adják azért kicsit felháborító.
Az egész készülékből így talán a doboz ha használható valamire az is kompromisszumokkal.
(#) reloop válasza Dióda hozzászólására (») Szept 28, 2025 / 1
 
Szia! Senkinek sem szorítanak a pisztolyt a fejéhez, hogy Skytec-et vegyen RCF, vagy QSC helyett.
Ezen "jutányos árú" termékeket az a fogyasztói magatartás szüli, mely simán elfogadja a minőség érzetet a minőség helyett. Azt a pár tíz Wattot ami egy szobában dübörgő zenének számít simán hozzák ezek az erősítők.
Az árról csak annyit, hogy ÁFA, vám és apróbb adótételek levonása után maradó összegből levonod még a csomagoló anyagot és a szállítási/kereskedelmi költséget, meglepőn csekély összeg marad magára készülékre.
Szerk.: A megfizethetetlen árnak is meg van az oka. Kis szériánál kevés termékre oszlik szét a fejlesztés-gyártósor ára, de ide venném a szervízhálózat kiépítését is.
A hozzászólás módosítva: Szept 28, 2025
(#) igor4122 válasza reloop hozzászólására (») Szept 28, 2025 /
 
Köszönöm mindenkinek.

A Detect részt egyenlőre lehagyom.

A gyári segédtáp a Func 4 panelon van, az IC651 számú KIA7812API állítja elő, így azt szerencsére nem kell megépítenem, majd egy JST csatival vagy valami hasonlóval bekötöm a panelra.

Az az IC242 számomra egy forrasztási rémálom, az adatlapját még nem néztem meg de már most látom hogy nem boldogulok vele.
Valami egyszerűbbre lenne szükségem (kb. mint egy kőbalta), ami kezeli az öt kimenetet reléstül, és analóg lehetőleg DIL tokozásban.

Jelenleg egyébként itt tartok.
Próbálom úgy áttervezni hogy igazodjon a Yamaha hűtőbordájához, még sokat fog változni.
A hozzászólás módosítva: Szept 28, 2025
(#) tomi1990120 válasza mcc hozzászólására (») Szept 28, 2025 /
 
Az adatlapon minden értékük megeggyezik annyi a különbség köztünk hogy a 2sa1943 150w mig a 2sa1962 130w.
(#) mcc válasza tomi1990120 hozzászólására (») Szept 28, 2025 /
 
Ha úgy gondolod, akkor építsd be. A disszipáció különbség nem igazán lényeges.
(#) reloop válasza tomi1990120 hozzászólására (») Szept 28, 2025 / 1
 
Szia! Látni kéne az áramkört, hogy mennyire kritikus a párhuzamos teljesítménytranzisztorok eltérő karakterisztikája. Az általános tanács csak az lehet, hogy még azonos típus esetén is válogassuk a tranzisztorokat, hogy együtt fussanak. A párhuzamosan kapcsolt tranzisztorok közül arra jut nagyobb terhelés amelyik kisebb bázis-emitter feszültség mellett szolgáltat adott kollektor áramot. Ettől jobban melegszik és ugyan azon B-E feszültség mellett még nagyobb kollektor áramot állít elő, míg végül túlterhelődik.
(#) reloop válasza igor4122 hozzászólására (») Szept 28, 2025 /
 
Mind az öt csatornát szeretnéd működtetni? Úgy értettem, hogy csak egy kell a mélysugárzóhoz.
(#) igor4122 válasza reloop hozzászólására (») Szept 28, 2025 /
 
Igen, mind az öt csatornát.

A kész erősítőt beépítem egy mély ládába, annak a hátuljára lesz kivezetve a négy csatornához a csatlakozás.

Még azt szeretném megkérdezni hogy feltétlenül be kell építeni a Stand-by részt?
Mert akkor most számolok vele, később ne kelljen átrendezni a paneltervet.
(#) tomi1990120 válasza reloop hozzászólására (») Szept 28, 2025 /
 
Az áramkör egy pa-végfokban van.A kapcsolás a mellékletben van annyi különbséggel hogy ebben csak 3 végtranzisztor van mig a rajzon 5.
(#) Dióda válasza reloop hozzászólására (») Szept 28, 2025 /
 
Persze megértem én meg minden csak botránkozok itt egy kissé a hulladék mivoltán.
(#) reloop válasza igor4122 hozzászólására (») Szept 28, 2025 / 1
 
Túl nagy fába vágtad a fejszét. Ez egy komplex rendszer. A központi vezérlő egység irányítja a bemenetválasztót, a surround dekódert, a hangerőszabályzást és a készenléti állapotot is. Van hangkártyád ami ezeket a funkciókat átveszi?
Először egy blokk-vázlatot kell készítened, amin van 230 V csatlakozás, bemenetek és kimenetek.
A tápon, végerősítőn kívül legyen benne hangsugárzóvédelem ami a csatornákat egyenként, külün-külön, vagy csoportonként kezeli. Ha nincs 5.1 hangkártyád akkor a mély hangszó alul-áteresztő szűrőjét és a hangerőszabályzást is ki kell találnod hozzá.
(#) reloop válasza tomi1990120 hozzászólására (») Szept 28, 2025 / 1
 
Berakod a tranzisztort. A párhuzamos tranzisztorok 0,22 Ω emitter-ellenállásain jel nélkül méred a feszültségesést (ha van egyáltalán). 20 % eltérésen belül biztató a helyzet.
Kötsz rá műterhelést és elkezded fokozatosan növelni a teljesítményt 1-10-100 W. Méred ezen emitter-ellenállások hőmérsékletét. Ha nincs feltűnő különbség, készen vagy. A kézzel tapintást égési sérülés és áramütés miatt körültekintően kell végezned. Egy két perc járatás után kapcsold ki az erősítőt, úgy kezdj hozzá!
(#) igor4122 válasza reloop hozzászólására (») Szept 28, 2025 /
 
Van egy KEF-Q35 hangfalpárom, beépített hangváltóval, külön bemenettel a magasnak és külön a középnek, amiket külön csatornáról járatnék.

A hangerő szabályzást nem bonyolítanám túl, arra gondoltam veszek a Hestore-ból hangszínszabályzó modult és azzal oldom meg.

A reléket át akartam menteni, de ha nem lehet hát nem lehet, majd A hestore-ból veszek hozzá koppanás gátlót.
(#) tomi1990120 válasza reloop hozzászólására (») Szept 28, 2025 /
 
Sajnos müterhelésem nincsen,höfokot még talán tudok mérni multiméterrel.Megpróbálom amit irtál azt jelentkezem a fejleményekkel.
(#) reloop válasza tomi1990120 hozzászólására (») Szept 28, 2025 /
 
Ha a 2SA1962 emitter-ellenállása hideg marad míg a másik kettő langyos, vagy csak ez melegszik akkor van gond. Lehet különbség a két magmaradó tranzisztornál is, a tapasztalatodat majd kiértékeljük.
Lévén vasárnap délután, meg egyébként is, nézz körül a portán vasalóból, rezsóból, ohmikus fűtőtestből össze tudnál-e hozni 4-8 Ω-ot. Hálózati feszültségű eszközökből ez 6-13 kW-ot jelent.
(#) igor4122 válasza igor4122 hozzászólására (») Szept 28, 2025 /
 
Egy kissé már kóvályog a szemem ettől a sok vonaltól, úgyhogy egy kicsit félreteszem.

Pihenésképpen egy másik hangkeltő javításának fognék neki.

Kaptam egy aktív hangfal szettet, a típusa Wavemaster MX-1, a hangszórói jók, bekapcsoláskor a jobb és a bal oldal meg ha jól emlékszem a mélysugárzó is pattan egyet, az oldalak kissé recsegnek is.
Hangot viszont nem ad ki magából, a mobil telefon nem vált át fülhallgató módba ha rákapcsolom (vagy csak szöszös a jack, majd megnézem).
A tápnak szerintem jónak kell lennie mert bekapcsol, a táppanelen és a végerősítőn a relék behúznak.

Hol kezdjem a hibakeresést?
Van valami metódus hogy milyen sorrendbe kell végigmenni az alkatrészeken?
(#) reloop válasza igor4122 hozzászólására (») Szept 28, 2025 / 1
 
Nem bocsátkozom hosszú érvelésbe. Több mint egy évtizede követem a HE-n az amatőr erősítő építések sikeres és sikertelen kimenetelét. Azt tanácsolom engedd el ezt a projektet.
A Yamahában lévő STK-k pótolhatatlanok. Ha még jók, nagyon sokat érhetnek. Pénzzé tenném és az árán vennék valami szépet
(#) igor4122 válasza reloop hozzászólására (») Szept 28, 2025 /
 
Értem, nem értek hozzá inkább ne csináljam, de valahol mindenki elkezdi (én évek óta kezdem főleg idő hiány miatt).
Amúgy ez csak a hobbim, csinálom mert valami hasznosat szeretnék készíteni a magam örömére, ha ez nem lenne a szabadidőmet valószínűleg az töltené ki hogy a gép előtt ülve nézem a po...kemont, azt pedig nem akarom.

Az IC-k jók, legalábbis én úgy kaptam, az eladásukhoz pedig először ki kell próbálni őket, mert nem szeretek átverni senkit ha netán mégis rosszak.

Másfelől ha jól emlékszem az apróhirdetés rovat használata hozzászólások számához van kötve itt az oldalon (valaki javítson ki ha tévednék, úgy emlékszem régen így volt), hogy ha nem így lenne azt a 20 darab LCD kijelzőt amit ingyen elvitelre felajánlottam lehet eladtam volna.

Végül hogy valami a ideillőt is írjak, a telefon valóban szöszös volt, a hangfallal pedig jól átvertek mert működik (nem panaszkodásképp de úgy kaptam hogy hibás), csak a mély tűnik kicsit erőtlennek (bár nem tudom milyennek kell lennie egy igazi mélynyomónak, ettől még bántja a fülem).
(#) reloop válasza igor4122 hozzászólására (») Szept 28, 2025 /
 
Jó, legyen cél a tanulás és a sikerélmény.
Kezdjük az IC101 ellenőrzésével. Ha a 8-as lábán +1,1 V, a 9-esen -1,1 V és a 12, 13-ason 0 V mérhető testhez képest, akkor nagy valószínűséggel jó az IC.
Rajzold meg a panelt a 404-es STK-nak úgy ahogy az adatlapi rajzát kiegészítettem.
Nézz utána hogyan lehet kiemelni egy 13 lábú IC-t a panelból sérülésmentesen, ha nem menne rutinból. Mint írtam pótolhatatlan darabról van szó, bármi gikszer adódik megy a projekt a levesbe.
Átnézzük a paneltervedet, szükség esetén tanáccsal látunk el. Gyárthatod, ültetheted, élesztheted.
Keress subszűrő áramkört a mélysugárzóhoz és hangsugárzóvédelmet.
(#) tomi1990120 válasza reloop hozzászólására (») Szept 28, 2025 /
 
Beforrasztottam a 2sa1962-öt most csak kibrobáltam mi történik ha elinditom,persze inditaskor a biztik helyen 22R5w ellenállásokat tettem be és egy 100w-os izzóval inditottam.Most engem per pillanat az zavar hogy a biztik helyére berakott 22R-es ellenálláson csak 420mV esik szerintem az nagyon kevés.Müterhelést nem találtam sajnos esetleg hangszóróval lehetne e terhelni?Elsöre bekattantak a relék is.
A hozzászólás módosítva: Szept 28, 2025
(#) reloop válasza tomi1990120 hozzászólására (») Szept 28, 2025 /
 
Ez a 20 mA lehet a nyugalmi áram, ami nem a végtranzisztoron, hanem csak a meghajtókon folyik. Az emitter-ellenállásokon ilyenkor nem várható feszültség esés.
Megvan mitől ment tönkre a tranzisztor? Nagyon ritka jelenség, hogy három párból, azaz hat tranzisztorból csak egy megy tönkre.
(#) tomi1990120 válasza tomi1990120 hozzászólására (») Szept 28, 2025 /
 
Az emitter ellenállásokon 0v esik nem mérek rajtuk semmit sem.Kimeneti egyenfeszültséget is mértem az 23mV.A jó oldalon ugyanennyi az egyenfeszültség a kimeneten.
(#) tomi1990120 válasza reloop hozzászólására (») Szept 28, 2025 /
 
Nemtudom mitöl mehettek tönkre a tulaj még külföldröl hozta elmondása szerint ki akarták dobni igy ingyen megkapta.Volt még egy abban is a végtranzisztorok mentek tönkre de azt már megcsináltam azokhoz vettem eredeti toshiba végtranzisztorokat.Egyik palladium vintage 1200 a másik meg 900.Ezeket lehet párhuzamosan kötni.Érdekes módon mind a kettönek ugyanaz a fele volt elromolva.Lehet párhuzamosan használták a kettöt,mondjuk nem azonos teljesitményü végfoknál ez nemtudom mennyire egészséges.Meg kelett a 2sc5200-ból is egyet cserélni az is elszállt de az volt itthon.
A hozzászólás módosítva: Szept 28, 2025
(#) reloop válasza tomi1990120 hozzászólására (») Szept 28, 2025 /
 
Járasd meg terhelés nélkül, hogy a pótolt tranzisztor esetleges feszültségtűrési hibája ne okozzon végzetes kárt. Jobb félni, mint megijedni.
Utána mehet normál üzemmódban, figyelve az emitter-ellenállások melegedését.
(#) tomi1990120 válasza reloop hozzászólására (») Szept 28, 2025 /
 
Még hagyjam benn az ellenállásokat meg az izzót vagy már azok nélkül járassam?Jó elöbb már kipróbáltam hangszóróval nem e torz a hang de semmi baja.
Következő: »»   2561 / 2570
Bejelentkezés

Belépés

Hirdetés
XDT.hu
Az oldalon sütiket használunk a helyes működéshez. Bővebb információt az adatvédelmi szabályzatban olvashatsz. Megértettem