Fórum témák
» Több friss téma |
Kitöröltem a szimulációt, de most visszarajzoltam. Egészen biztos, hogy valami nagyon hasonló volt amit meghallgattam és a szervó nem szólt bele hangba, ennek a bemenetről visszavezetettnek meg olyan hangja volt mintha TL071-et hallgattam volna (némi túlzással).
Látszik is a Bode-on, hogy a hangfrekvenciás sávban csak -18dB-lel kisebb a szervó kimeneti jelszintje az összegzőpont jelszintjéhez képest.
Most láttam meg ezt a hozzászólásod. Itt is ugyanaz helyzet, mint az előerősítőnél, de puding próbája az evés. Meg kell hallgatni így is, meg úgy is. Még jó is lehet, csak ne felejtsem el tavaszig (nyárig). Ezért jó, hogy itt egy csomóban van minden... vissza lehet olvasni.
Ezzel voltam úgy, mint amikor duplán tetted fel a rajzokat. Délután elküldtem, majd lekapcsoltam a gépet. Este ránéztem az oldalra, hát nem volt ott. Na majd ma reggel kávé után újra elküldöm, erre itt van.
Szóval úgy voltam a DC szervóval, hogy annak vannak paraméterei. Első paramétere, a törésponti frekvencia. Ez kvázi felfogható egy RC tagnak is, mivel ez egy felüláteresztő szűrő. Most ne foglalkozzunk az opamp zajával ha van neki, mert az más tészta. A második paraméter a szabályozási tartomány. Ez ugye nem végtelen, mert többnyire még az opamp kimeneti jelét is annyira leosztjuk, hogy csak az éppen szükséges maradjon, hiszen ekkor keveredik a legkisebb mértékben az opamp kimeneti jele a hasznos jelút bármelyik pontjára. Éppen az a bizonyos Gauss erősítő volt nálam, amikor elgondolkodtam azon, hogy is működik a DC szervó. Mármint nem az foglalkoztatott hogy mit kellene csinálnia, hanem valós körülmények között milyen feszültségek vannak az áramkörben. A Gauss végfokban is le van osztva annyira a szervó kimeneti jele, amennyire csak lehet, hogy ne jelenjen meg a jelútban, de ennek az az ára, hogy maximálisan 60mV bemeneti DC esetén klippel a szervó. A Gauss végfokban meg klippelni is fog, mert szerencsétlen duál jfet 50V-on akkora gate áramot produkál, hogy bár az eredetileg 220 kOhmos gate levezető ellenállást 100 kOhmra módosította a utólag a gyártó, üresen hagyott bemenettel bőven elég volt arra, hogy az erősítő kimenetén 1V is megjelenjen, ami aktiválta a protekt módot, azaz lekapcsolt az erősítő. No de erről ennyit. A lényeg, hogy bár jól le van osztva a szervót alkotó opamp kimeneti jele, okozhat e valamilyen hallható anomáliát, amikor klippel. Mi természetesen úgy állítjuk be az opamp kimeneti jelének leosztását, hogy a teljes kivezérléshez, valamint a maximális ofszet elmászkáláshoz tartozó teljes feszültség tartomány se klippeltesse az opampot. Ez eddig rendben van. De jön egy előerősítő, aminek a kimenetén egy akkora ofszet feszültség van, ami klippelteti a szervót. Ez a Gauss esetében 60mV. Ez felett mint ha ott sem lenne. De ha így van, akkor már nekem jobban tetszik az a megoldás, amit rajzoltam. Az ugyanis csak a végfok saját ofszetét nullázza, nem törődik a bemenetre jutó DC-vel. Ráadásul a törésponti frekvencia bárhova tehető, akár 10 Hz felé is, mert úgyis egyenes marad az átvitel. Folytatnám még, de dolog van. Idézet: „De ha így van, akkor már nekem jobban tetszik az a megoldás, amit rajzoltam. Az ugyanis csak a végfok saját ofszetét nullázza, nem törődik a bemenetre jutó DC-vel.” Pont ilyen szervó van a legtöbb A/B osztályú Marantz végfokban, igaz diszkrét kivitelben.
Rá is nézek mindjárt.
Tudsz egy konkrét modellt? Végigszaladtam vagy tíz manualt, de nem láttam. A hozzászólás módosítva: Okt 27, 2025
Csatolom. Világoskékkel bekereteztem.
Látom a DC szervót, viszont ez is a közismert verzió. Az egyenáramú átvitel itt sem megoldott. Úgy kellene az ofszet hibát kiegyenlítenie, hogy közben a frekvencia átvitel DC-től induljon. Az persze mindig kérdőjeles, hogy kell e a DC átvitel? Ha nem, hol legyen a HP szűrő törésponti frekvenciája, valamint milyen legyen a meredeksége.
Nem feltétlenül, mert nem egyenlíti ki a bemeneti offszetet. Csak lecsökkenti a zárthurkú erősítést a DC-hez közeli frekvenciákon. Phonóban használják trimmer nélküli verzióban is.
Teljesen igazad van, nagyon jó meglátás. Lehet mondjuk egy ilyen LED-es izével kiegészíteni, akkor 120mV bemeneti DC-ig kiszabályozza a kimenetet és még figyelmeztet is, hogy gáz van az előerősítővel. Esetleg a LED-del sorosan egy optocsatoló LED-jét ami valamilyen (bármilyen) módon némítja (rövidre zárja) a bemenetet. A bármilyen mód lehet relé, reed-relé, BJT, vagy maga az optocsatoló ha mondjuk CMOS kapcsoló.
A hozzászólás módosítva: Okt 27, 2025
A biztonság fontosabb mint a minőség, így valóban lehet akár több lépcsős is a szervó. Nekem is vannak bogaram mint neked, és persze nem kell mindent ráhagyni a másikra.
Magam részéről ha már DC csatolt, akkor kutya kötelesség hogy alul ne legyen töréspont, még a szervó miatt se. Aztán jónak találtam a meglátásod, miszerint egy küszöb felett jelezzen, és avatkozzon is be, vagy ahogy talán régen taglaltuk, egy hibaszint felett dobja el a DC átvitelt, mert nem erőszak a disznótor. Ez nem is annyira bonyolult, csak az opamp kimeneti osztását kell lépcsőssé tenni. +/-15V-ról mondjuk az első 5V legyen nagy osztású, ennek ki kell szolgálni az erősítő driftjét. Felette mondjuk engedje el a DC átvitelt, de ennek is lesz határa, mert mo djuk néhány Volt bemenő DC-t már nagyon nehéz kiszervózni. Ilyenkor, azaz amikor a szervó opamp klippelés határán van, két lehetőség közül választhatunk. Vagy kapcsoljon le az erősítő (némítás vagy amit szeretnénk), vagy iktasson be a jelútban egy kondenzátort. Összeültünk, meghallgattuk, megszavaztuk, 2,6Hz jött be a legjobban. Ez a Gauss elé készített HP filter esetében történt, 0,1-20Hz között variáltak, ez maradt. Lehet, hogy csak adott rendszernél ennyi, másnál nem. De inkább legyen a jelútban egy kondenzátor, mint hogy ne szóljon az erősítő. Persze jelezze a hibát, csak hozzon valami "B" tervet. Ezt viszont már nem a szervó, hanem egy bemeneti DC detektor kell hogy csinálja. Itt említek meg egy érdekességet. DC csatolt kimenetű basszus erősítő kimenete valamiért spontán kiült tápra, megsütve a hangszórókat. Gyakran erős túlvezérlésig volt hajtva, és az utólag beszerelt relés hangszóró védelem sokszor krampogott. Így nem lehet zenélni, kapott inkább kimeneti kondenzátort. De direktben mintha jobban szólt volna. A végén az lett, hogy a hangszóró védő relé magát a kondenzátort zárta rövidre pár tized Ohmos ellenálláson keresztül. Hallható hatása nem volt, de többet nem kellett hangszórót javítani (vásárolni).
Már említettem, hogy nálam van egy olyan hibajelenség (elcseszték az Audiolab mérnökei a kimeneti fokozatot, ami szintén DC csatolt), ha a hangerőt +6dB fölé tekerem a CD játszón akkor néha megjelenik +2V drift a kimenetén. Az előerősítő figyeli ezt és ha 32mV-nál nagyobb DC-t lát akkor lenémítja a kimenetet(rövidre zárja). Nálam is elfüstölt volna a lengőcséve ha ez a védelem nincs az előerősítőben. Tehát nekem konkrétan nincs szükségem még egy plusz védelemre a végfokban is. Azt is szem előtt kellene tartani, hogy ez egy olyan "budget" végfok kellene legyen ami egyszerű, nem kell trimmerelni benne semmit, de mocsok jól szól.
De alapvető védelmek valóban kellenek, tehát ebben a kérdésben hallgatok rád, mert Te több füstöt láttál már életedben mint én.
Most ilyesmin agyalok. Majd hajnalban írok róla, már nincs türelmem hozzá.
Az is cél lenne, hogy a lehető legkevesebb alkatrészből a lehető legtöbbet és legjobbat kihozni. Ez így nekem most tetszik. Az az elmélet ugyan borul, hogy a jelföldbe ne folyjon semmilyen egyéb áram forrás impedancián kívül, de ezt már kiszabályoztuk R3, R4-el.
Nem akarok áramgenerátort használni a diff erősítőhöz, mert a tapasztalat szerint azok még egy Zenernél is rosszabbul szólnak. KD-vel molyoltunk ezzel anno és neki is ez jött ki. Szóba jöhet például az LM4040 is, de ennek sem jobb a zaja egy sima Zenernél, viszont pontosabb... az még a jövő zenéje, hogy itt mi legyen. Van még az dilemma, hogy "melyik ujjunkat harapjuk meg". Nincs ingyen ebéd. A domináns pólust a hangfrekvenciás sávon kívülre kellene tolni és emellett a jó nagy visszacsatolási tényező is kellene... de ekkor túl magasra tolódik az egységerősítési frekvencia. MHz-es tartományban azonban már nem nagyon akarnak folydogálni az áramok azon az úton amit nyákon kijelölünk nekik... főleg a nagyobb áramok nem. De ezeket szórt izéket és rezgőköröket már sokszor elemezgettük. A kondenzátorokat, kapacitív terheléseket sem nagyon szeretjük. Nagyon jó kis káros rezgőköröket lehet kialakítani velük akaratunk ellenére és tudtunkon kívül. Tehát próbálom a nullához közelíteni a hidegítő kondik számát, persze ez sem fog menni. Ugye nem rég írtam, hogy sikerült 150 MHz-en begerjeszteni egyetlen szűrőkondival egy végfokot. Már szimuláció közben előre kell látni, hogy kivitelezhető lesz-e majd a nyákterven az amit össze-vissza berajzolgatunk a szimulációba. A fenti szempontokat próbáltam szem előtt tartani ennél a kapcsolásnál. A hurokerősítés 44dB, a domináns pólus 6kHz-re esik, a fázistartalék elvileg 85 fok körül kellene legyen, az egységerősítősi frekvencia zárthurokban 6MHz, a THD 10Veff kimeneti feszültségnél 1kHz-en 1ppm. De a legfontosabbnak tartom, hogy a tápegységet rezisztíven terhelem és csak négy alkatrész csatlakozik a tápsínre... de ezt még folytatom rövidesen most mintha megszállt volna az ihlet, de majd elmúlik. A hozzászólás módosítva: Okt 28, 2025
Tegnap tovább vittem gondolatban ezt a rezisztív terheléses elméletet.
Ugye, egy hagyományos áteresztő tranzisztoros feszültség stabilizátor kimeneti impedanciáját úgy próbáljuk meg csökkenteni, hogy kisebb-nagyobb szűrőkondit rakunk a kimenetére. Jobb megoldás ha RC tagot. Ha csak szűrőkondi van a kimenetén, akkor mi történik? Akkor keletkezik hibajel a stab bemenetén ha a szűrőkondi feszültsége esett valamennyit (X mV-ot). Ha stabilizátor végtelenül gyors, akkor végtelen nagy árammal tölti a szűrőkondit. Ettől begerjed. Tehát integrátorral lassítjuk. Minél lassabb, annál stabilabb. Minél stabilabb, annál nagyobb lesz a kimeneti impedanciája a frekvencia függvényében. El fog érni a frekvencia tengelyen egy olyan pontot ahol a stabilizátor semennyit nem stabilizál, csak a szűrőkondi szűr, amennyit szűr. Ezért jobbak valamivel a söntstabilizátorok. Tehát arra gondoltam, mi van akkor ha egy nagyon gyors műveleti erősítővel stabilizálok, egy gyorsabbal mint maga az erősítő és ezt csak rezisztíven terhelem. A Bode szerint a VAS tápelnyomása 160dB alatt lesz a 80Hz-100MHz-es tartományban. Ez így nagyon szép, de még át kell gondolni, mert túl szép : )
Szerintem nem kell a szervót többlépcsőssé tenni, ez lehet a másik megoldás a biztonság felé. Már mutattam ezt a "félig virtuális földed". Ha mindent jól átgondoltam akkor (R30) drasztikusan csökkenti a brummot a kimeneten és megvédi a hangszórót - és egyben a végfokot is - attól ha kiülne valamelyik tápra a kimenet. C1, C2 pufferkondi és C21, C22 kapacitását a tizedére csökkentettem, hogy gyorsabb legyen a szimuláció. Mutatom "compozit"-nak, hogy ez az az eset amiről beszéltem, hogy nincs olyan paraméter amit előre be lehetne állítani a szimulációhoz. Ki kell várni amíg lezajlanak a folyamatok.
Némi magyarázat a szimulációkhoz: 1. Az első 100ms-en belül "feláll" a táp, 100ms-200ms között megjelenik a bemeneti jel, 200ms-től "kiül" a VAS 20V-os tápra. 2. A kimeneti csúcsáramot lekorlátozza a "fetgörbítő" nagyjából 3A-nél. Ez a túláram védelme a végfoknak és kibírják a végfetek, kipróbáltam a gyakorlatban. 3. A tápfeszültség asszimetrikussá válik. A kimeneti áramot R30 korlátozza. A 100R lehet akár biztosíték ellenállás is. A hangszóró és a végfet árama állandósult állapotban 200mA-re korlátozódik. De szerintem R30 lehet akár 1k is és akkor ez az áram a tizede lesz. Megnyugtatna ha átnéznéd a szimulációt Te is, hogy nem csesztem-e el valamit és valóban van (lenne) értelme ennek "majdnem virtuális föld" megoldásnak. A hozzászólás módosítva: Okt 29, 2025
Még eszembe jutott és ezzel ki kell egészítenem. Ezt a "félig virtuális földed" nem én találtam ki. Évekkel ezelőtt írta reloop talán/valószínűleg a Quad 606 topikjában, hogy találkozott ilyen megoldással gyári végfokban ahol a csillagpont a pufferkondikon volt és a trafó középmegcsapolása 1k ellenállással csatlakozott a csillagpontba. Minden szempontból jó megoldás ez azoknál a teljesen szimmetrikus kapcsolásoknál ahol a pozitív és negatív tápáram teljesen azonos. Nem is értem miért nem terjedt el a gyakorlatban. Persze sok ilyen van ami jó, de mindenki elsiklik fölötte.
Itt vagyok folyamatosan, csak az éjszakás műszak kiszívja az agyam.
Egyelőre tetszik ez a "fuse resistor" megoldás. Azt olvastam az ellenállások biztosítékként való alkalmazásáról, hogy normál ellenállást használva két darabot kell sorbakötni. Ezek vagy azonos sorozatból két eltérő érték, vagy azonos érték két különböző zorozat. Így az egyik amikor elég, a rajta átszaladó ívet a másik még hideg ellenállás korlátozza. Így nem lesz pillanatnyi zárlat. Mondjuk ezt hálózati led világítás előtét tervezése során egy mérnök szakdolgozatából loptam. De hátha jó máshova is. Az ember hajlamos elbonyolítja i elméletben a megoldásokat, aztán lehet hogy itt van a legegyszerűbb, legoptimálisabb egy ilyen ízében. Délután azért megsasolom.
Tovább elmélkedek magamban ezeken a zavarjeleken. Egyszerű dolgok ezek, meg bonyolultak is. Ha megérti az ember akkor már egyszerűek, ha nem akkor bonyolultak. Haladok sorban, próbálom néhány szimulációban összefoglalni a lényeget.
- tr töltőáram: a kimeneti feszültség 20Vp, a generátor frekvenciája 62.5Hz, a csúcsáram a terhelésen 2.5A. A trafó az egyenirányító diódákon keresztül - valamekkora árammal - tölti a pufferkondikat. A töltési idő kb. 1.5-3ms, a fennmaradó 7-8.5ms-ben a pufferek szolgáltatják az energiát. A töltőáram csúcsértéke "véletlenszerűen" változik 1.5A és 8.5A között, tehát "valamekkora". Azt kell itt észrevenni, hogy a csúcsáram csak a tápegység belső ellenállásától függ, a pufferkondik kapacitásától nem. A pufferek kapacitásán csak a tápfeszütség hullámossága múlik. Tehát kisebb belső ellenállás > nagyobb csúcsáram, kisebb puffer kapacitás > nagyobb hullámosság (brumm). - tr 10mR: Találomra kijelentem, hogy a pufferek kivezetésétől a csillagpontig 10mOhm a fóliaszakasz (vagy vezeték) ellenállása. Azt is kijelentem, hogy a csillagponttól a trafó középkivezetéséig szintén legyen 10mR az ellenállás. Lényegében mindegy mekkora, ha nem nulla akkor feszültség fog esni rajta. És nem nulla. Azt látjuk itt - mivel a pufferek aszimmetrikusan vannak terhelve - ez az aszimmetrikus töltőáram fog folyni a földvezetéken. Az áram csúcsértéke véletlenszerű, de pontosan ugyanakkora, mint a valamelyik puffer töltőárama. Hol pozitív áram folyik, hol meg negatív. Itt meg azt kell észrevenni, hogy R30 és R26 árama teljesen azonos. Tehát a csillagpontba akkora áram folyik be, mint amennyi kifolyik belőle. _ tr 50R: R30 értékét megnövelem (találomra) 50 Ohmra. A csillagpontba és a trafó közép leágazásába folyó áram drasztikusan lecsökken: 8.5A-ről 22mA-re. A két áram most is azonos, ez nagyon fontos. Miért? Mert a két áramhurokból most egy lesz. A két puffer kondenzátor most sorosan kapcsolódik a trafóhoz. Mi ennek a hátulütője? Az, hogy a tápegység "lebegni fog". Ezt úgy kell elképzelni, hogy mondjuk eddig esett a puffereken 1V feszültség a két töltési ciklus között, most ez az 1V még a tápfeszültséget is "ejti". Tehát mondjuk a pozitív táp 33V-ról esik 1+1V-ot=31V-ra, a negatív táp pedig -33V-ról -1+1V-ra (tehát ebben a példában nem változik). - tr GND áram: Ez a szimuláció csak arra kell (ha kell), hogy nyilvánvalóvá tegye a dolgokat. (Az x tengely léptéke torzított.) Ha növelem R30 értékét, csökken a csillagpont árama. R30 akár végtelen is lehet és akkor nulla áram folyik a csillagpontba. Ez lesz a lebegőföld. De a lebegőföldet sem adják ám ingyen, valamivel fizetnünk kell érte. Mégpedig azzal, ha egy picit is eltér egymástól a két féltápból kivett áram, akkor a kimenet kiül az egyik tápfeszre. Tehát kell valami plusz elektronika ami behúzza közép-tápfeszre a kimenetet. Ezt már ismerjük a Quad 606 topikjából, de a teljesség kedvéért megismételtem, mert hátha nem olvasta mindenki... Innen már nem muszáj tovább olvasni, csak akit esetleg még érdekel. - tr aszimmetria: Itt az látható, hogy "félre van billenve" a táp. Paraméter sweep-pel szimuláltam és így csak az egyik tápot tudom mutatni. R30 10m, 50R és 100R. Ha több másodperces lenne a szimuláció (akkor a CM kiakadna) akkor a a két tápfesz kiegyenlítődne +/- 31,8V-ra. Azért mutatom mégis, mert ez a szimuláció azt mutatja, hogy a tápfeszültség esésekor nem változik a jelalak, tehát - a lebegést leszámítva - nincs más káros következménye R30 bármekkorára növelésének. - tr zavarjel: Itt meg az látható, hogyha nem pontosan nulla a kimeneti feszültség (drift van a kimeneten) akkor kivezérlés nélkül brummos lehet a kimenet. Ez az zavaráram a földvezetékben eltűnne a hosszú idejű szimulációban. De az is látható, hogy a zavarjel teljes kivezérlés mellett is nagyon kicsi marad. - zene pufferkondi: És még egy dolog. Nem kell, hogy mély hang legyen a zenében. Berajzoltam 10ms-es periódusidővel a töltési-kisütési ciklust. Látjuk, hogy a két félhullám a zenében soha nem azonos árammal teheli a két puffert. Amikor zene szól, a zavarjelek megjelennek a földvezetéken Nem is tudunk róla mekkora torzítást vihetünk be így a rendszerbe. De van még egy védekezési mód ez ellen: ha pufferenként külön Graetz hidat használunk... de ez most nem erről szólt... : ) A hozzászólás módosítva: Okt 30, 2025
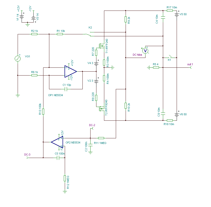
Azon gondolkoztam, hogy a földelt kimenetű végfok esetében is ügyes lenne ha nem kellene kettőstáp a teljesítményfokozathoz. Tehát lenne két sorosan kötött puffer, és a közös pont lenne a kimenet.
Ezt egyszerű volt a gyakorlatban is kipróbálni, egyszerűen kikötöttük a trafó középkivezetését. A torzítás gyakorlatilag semmit se változott, de egy idő után félrebillen a végfok. Ilyenkor a kondik közös pontja a kimenet, tehát DC-ben nincs zárt hurok. Erre eddig kétféle megoldást találtam, és van egy harmadik amit próbálok modellezni. - Ugyanaz mint a quad606 vagy 909 alkalmaz, azaz két tranyó félhídban ami nem engedi elmászni a pufferek közepét. A szimulációban szépen működik. - A visszacsatolást a kondik előtti pontokról veszem (csatolt rajz k2 kapcsolója). Ez is jól működik, de így a visszacsatolás nem szabályozza ki az elkók által bevitt hibákat (fázis, amplitúdó, és nemlineáris hibák) . - Amivel kísérletezek, egy ofszet szervó szerű megoldás. A visszacsatolás a hangjelre nézve a kondik közös pontjáról megy, DC-ben meg az elkókat kikerülve a szervón keresztül. Viszont az elkók által bevitt fázishiba és a DC szervó fázistolása együtt azt eredményezi, hogy extrém alacsony frekvencián be tud gerjedni, azaz hullámzik a DC szint. Ezt meglehetősen macerás jól modellezni, (sokáig fut a szimuláció). Van erre valakinek ötlete, hogyan érdemes ezt megoldani? Párféle ehhez hasonló megoldást már kipróbáltam, és ha a gerjedést sikerül is lekűzdeni, a torzítás alacsony frekvencián jóval nagyobb lesz (a szimulációban - a gyakorlatban meg még nincs tesztelve), mint a szervó nélküli változat torzítása. Nem értem amúgy, hogy egy olyan visszacsatolás ami nem tartalmaz erősen nemlineáris részeket, miért növeli meg a torzítást. Lehet, hogy ez számítási hiba a szimulátorban (0,000xx...0,00000xx nagyságrendű torzítás értékekről van szó), vagy valós indoka is lehet? A torzítást nyilván nem ezen az egyszerű modellen mértem, hanem egy sokkal bonyolultabb, de szintén földelt kimenetű megoldáson. Ugyanakkor lehet, hogy a quad-ban sem véletlenül választották azt két tranzisztoros megoldást? Végülis egyetlen hátránya, hogy esetleg azt is hűteni kell... A hozzászólás módosítva: Okt 30, 2025
Ezen az egyszerű modellen is több a torzítás egy hangyányival, ha benne van az ofszet szervó.
5kHz-en mérve a THD: 0,036%, szervó nélkül 0,035%. Viszont ez a 0,001% különbség akkor válik jelentőssé, ha az erősítő amúgy több nagyságrenddel kisebb torzítású.
A földelt kimenetűben a visszacsatolókör szabályozza ki a DC-t. Próbáld ki ezt például.
A Quad 606-ban az két tranzisztoros izé kapcsolóüzemben működik és nem kell hűteni.
A Burgumban pedig egy 741-es szabályozza ki a féltápot, de ez teljes hidas kapcsolás.
Néhány tized Volt van a szabályzó kimenetén és teljes kivezérlésnél zenei jellel mérve "Uki" meg se rezzen.
Most egy ilyesmit próbálok. Ez is teszi a dolgát, de ezzel még egy kicsivel több lesz a torzítás.
De miért nő meg ettől a torzítása DC kiegyenlítés nélküli esethez képest? Vagy ez valami szimulációs hiba? A hozzászólás módosítva: Okt 30, 2025
Az 1k - 1M között 1000x-es viszony van, 3mV ofszethiba az opampon 3V DC hibát jelent a kimeneten. Ha az opamp bemente nem fetes, akkor a bemeneti áram offszethibája miatt ez nagyobb is lehet.
A 10k - 1M viszony 100x-os, tehát elvileg az elkók által bevitt hibából 1% megmarad, bár lehet, hogy ez elkó torzítása elég alacsony. Ezt viszont nem tudom modellezni, de megkérem majd TG barátomat, hogy mérje meg. Lehet, hogy ez is egy vállalható kompromisszum. Meg akár trimmer is berakható - ha muszáj, de azért ezt szívesen elkerülném. A szimulációban torzításra még nem tudom hogyan hat, de majd megnézem azt is... Az ofszet szervóval is működik, az tényleg szinte teljesen kiszabályozza a DC hibát, de nem értem miért növeli meg az alacsony frekis torzítást. Lehet, hogy kell erre is egy gyakorlati mérés majd, hogy kiderüljön ez a valós áramkörben is jelentkezik-e. Lehet, hogy a végén mégis marad a quad megoldása, a különálló kiegyenlítő áramkör... az nem hat a torzításra... A hozzászólás módosítva: Okt 30, 2025
Szerintem elbonyolítod. Most a kimenetről nincs DC-t is tartalmazó visszacsatolás.
Mi az akadálya, hogy FET-es opampot használj? Az 5534, TL071 egyáltalán nem idevaló. Ez egy átfogó visszacsatolást használó elrendezés. Nagy sebességű opamp kell bele, ha azt akarod, hogy 20kHz-en, teljes kivezérlésnél is nagyon kicsi THD, IMD-t kapjál. Néhány napja tettem fel a saját rajzomat, próbáld ki, ez 10 perc alatt megvan. Persze, lehet beletenni DC szervót, meg mindenféle okosságot, ami csak a bonyolultságot és a meghibásodás valószínűségét fogja növelni. Egy erősítő költségébe mennyit jelent, ha a hálózati trafó közepe is be van kötve? Ilyesmivel szerintem nem érdemes foglalkozni. A hozzászólás módosítva: Okt 30, 2025
Ez a rajz csak egy egyszerűsített kapcsolás, kimondottan a DC részt akartam vele szimulálni. A teljes kapcsolás első verziója már működik TG barátomnál, (erről tettem be tényleges mérési eredményeket) de már készülőben van egy javított változat (majd 2x annyi alkatrészből), ott már szinte semmit sem számítana egy-két plusz opamp
Viszont eddigi paramétereit nem ronthatja le a módosítás. A középmegcsapolással igazad van, nem nagy plusz, de univerzálisabb az erősítő ha ez nem kötelező. Ebből egy sztereó, vagy egy többcsatornás verzióhoz sok független táp kell. Tehát ez itt már nem szimuláció eredménye volt, hanem tényleges THD+N mérés. A hozzászólás módosítva: Okt 30, 2025
Te tudod, hogy mit csinálsz. Én az egész hi-fi tervezésből két dolgot tartok megfontolandónak. Az egyik, hogy minél kevesebb alkatrészből épüljön fel. Tehát ilyen, hogy még plusz opampok, szerintem egyáltalán nem fér bele.
A másik, hogy műszeresen, ( legalább a szimulátorban ) korrekt legyen a működése. Ha a valóságban mégsem tetszik a hangja, akkor legalább biztosan nem a kapcsolástechnikában kell keresni a javítás módját, hanem az alkatrészek saját hangjában, a drótozásban, a csatlakozókábelekben, a hangfalakban, a lehallgatóhelyiségben, a műsoranyagban, stb. Persze, ott is van lehetőség javítani.
Nem rossz eredmény . Csak nem látom, hogy mekkora a tápfesz, meg a mérés körülményeit, stb.
Ez így nem jelent semmit. Nem látom a mérés körülményeit, mivel lett mérve, mekkora a tápfesz, stb. De ha ilyen jó, akkor ez már a Kánaán.
|
Bejelentkezés
Hirdetés |




























Viszont eddigi paramétereit nem ronthatja le a módosítás. 




