Fórum témák
» Több friss téma |
Fórum » Elektromos sertéskábító
Köszönöm. Néha elfelejtem hogy a helyes topikba kellene társalogni. Természetesen tiszteletben tartom a szabályokat, csak valóban elfoglalt vagyok. A részletekre nem figyelek.
Bocsánat, én sem figyeltem a topikot, annyira bele voltam merülve a tenni valókba.
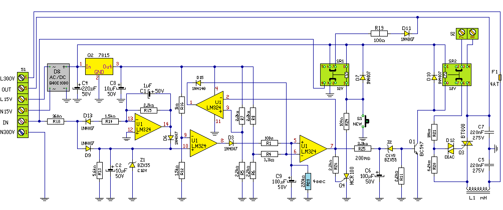
A 7-8 útja újra átnézve, de csak közvetlen az időrelénél volt tévesztés, 2-póusú a működésben, de van két szabad üres bekötési pont rajta. A működésben nem befolyásolja a kábítót, csak az idő lejárta után jelez.
Köszönöm szépen. Megpróbálom utánépíteni a kapcsolást. Jónak tűnik, de egy új panelt készítek, mert a régi panelt vastag lakkréteg borítja. Forrasztáskor pedig a fólia is leválik a panelról.
Hello! Kíváncsi vagyok, majd mire jutsz vele. Én még a 10 ohm-os ellenállást nem látom hogy jó helyen lenne. Mindenesetre én is megterveztem a panelt, sőt egy egész más változatot is, ami nem 324-el készült.. Jó munkát!
Üdv !
A párhuzamos 2x22 ohm-os ellenállás a panel 2-6 pontjaira van kötve ( legalább 10X átnéztem, a kötegelőket levágtam és a vezetékeket kézben tartva ellenőriztem). A most közölt rajzon nem látom feltüntetve az ellenállásokat. Vagy sönt ként volt benne vagy, talán lágy indításként ? Ahova kötve van egyik sem valószínű. A nagy trafót is kivettem a dobozból és mellette egy típusra vonatkozó lemez volt EFA 28 B-50 . GmbH & Co.
Ha sönt alatt az árammérő söntjét érted, akkor azzal kellene párhuzamosan lennie.
Ha áramkorlátozás lenne a szerepe, akkor a trafó 300V-os tekercsével kellene valahol sorba lennie, pld. a panel 1 vagy 6-os pontjával sorba, esetleg az 5-ös és a kábítófogó közötti szakaszon.. Ha a 2-es 6-os között van, akkor a 300V-ot bevezetné a bemenetre. De ennek mi értelme lenne? Hiszen a triac-os kapcsoló, a 6-5 pont között van. Egyszóval nem értem a működését és helyét. Béla lerajzolta a működés lehetséges formáját, én sem tudom máshogy elképzelni. Te pedig változatlan állítod hogy ez így működött, csak meghibásodott. Na ez számomra antagonisztikus ellentét.
Megfordult a fejemben, hogy nem lenne e helyesebb egy új készüléket tervezni. Igazából csak még kell adnunk a feltételeket, aztán ezeknek megfelelően működő valamit kell csinálni.
Eddig ezek jutottak az eszembe: A fogó közé rakott malac ellenállása ha R min értéktől kisebb, induljon a kábító feszültség. Ha kiugrik a fogó közül a malac kábítás közben, a lehető legrövidebb idő alatt szűnjön meg a kábító feszültség biztonsági okokból. Legyen rajta időzítő, ami kézi beállítással egy előre deffiniált időtartartományban dolgozik, valamint ennek lejárta után állítsa le a kábító feszültséget. Ha lehet, akkor a malac ellenállását vegye figyelembe, azaz ennek függvényében akár automata időzítésű is legyen. Lehyen fény és hangjelzés rajta. Szerintem a hangjelzés csak a kábítás végén használható, mert ott már nem riad meg tőle a malac. Nagyképűen azt mondanám, ez gyerekjáték. Valójában nem tudom mekkora ellenállást képvisel egy malac. Magamon teszteltem, milyen lennék én malacnak. Két darab 10Ft-os érmét tettem a bőrömre, majd ellenállás mérővel megmértem a köztük mérhető ellenállást. Nekem nem sikerült 40kOhm alatti ellenállást mérni még sós vízzel benedvesített egymástól 5 cm távolságban lévő pénzérme között sem. Persze nem vagyok sertés de így nincs kiindulási paraméter amit használhatnék. Az meg ugye nem megoldható, hogy kérek kölcsön egy malacot amin méregethetnék. Sőt ha automata kábító a gondolkodok, akkor végig kellene mérnem nagyon sok sertést, amiből meghatározhatnám a méret vs ellenállás összefüggést. Erre egyelőre nincs lehetőségem. Majd ha találok egy sertés tartó embert, annak adok egy mérőszondát. Ez olyan mint a sertés kábító, de nincs benne éles lőszer, azaz csak mér. A kedves gazdi meg adatot gyűjt egy évig, mert szerintem évszaktól is függ az ellenállás. Párhuzamosan az éppen kábított sertéseken meg kell vizsgálni, hogy az alkalmazott sokkoló energia és idő kevés, elégséges, vagy túl sok volt e. Egy év után meglesz a táblázat, ami alapján megépülhet a prototípus. Úgy gondolom, ez az út nem kerülhető ki, mert egy elhibázott elektromos kábítás akár emberéletet is követelhet. Nem beszélve a sertésről. Meglévő adatbázist pedig nem ismerek.
Malacot egy vágásra érdemes kölcsönkérni..
Eladó malacot keresek lehetőleg rendezői (vágatlan) változatban.
Ez olyan mint a kifogástalan állapotú Balatoni ponty. Viccen kívül van itt a fórumon olyan aki alkalmanként megmérné egy malac ellenállását azon pontok között, ahova egy böllér majd a fogót fogja tenni?
Üdv !
Jó ötlet, de, meg kellene felelni a következő kitételeknek. A hatályos állatvédelmi törvény vágóállatokra vonatkozó rendeletének, valamint a jelenlegi VDE-előírásoknak. A kábítási paramétereket tárolja nap, havi statisztikák formájában, ami a hibaüzenetekkel együtt kiolvasható. Állatjóléti megfelelő kábítás: Gyors áramfelvétel az első másodpercben max. 2,3 A. Vizuális és hallható jelzés a minimális kábítási idő elérésekor. Vizuális és hallható jelzés a minimális áramerősségnél 1,3 A (sertéseknél) illetve 1,0 A (bárányoknál). Integrált kijelző feszültséggel, áramerősséggel és frekvenciával (Volt/Amper/Hz). Ezeket tudtam kiollózni (más adatokat nemigen adnak meg).
Éppen ez a gond. Szinte az összes kábító amit láttam jogilag illegális. Magánkézben meg nem hiszem hogy akad valami hivatalos forrásból származó. Ha mégis, akkor lehet hogy az itthon nem engedélyezett.
Ha jól emlékszem, volt egy Samus 725 elektromos halászgép, ami az Oroszoknál elterjedt volt, de nálunk illegális. A hozzászólás módosítva: Aug 28, 2024
Szia! Egyszer kértek tőlem - régen - egy sertés kábító berendezést, ami az akkori szabályoknak megfelel. Hálózatról működött, a leválasztást 2 egymással szembekapcsolt transzformátor végezte a biztonságos használat miatt. Ki kellett jelezni a kimenő feszültséget és az áramot is. Nem volt időrelé, addig nyomta a hentes a gombot, amíg látta, hogy hatott. Ez egy magán húsfeldolgozóhoz készült és voltak előírások. Emlékeim szerint 90V körüli feszültség kellett és valami kisebb kürt adta az aláfestő zenét. Mire a coca rájött volna mire táncol, már kába volt. A villanyosság gyorsabb a hangnál...
Egy kérés, kérdés a téma követőihez, hátha nem kell végignéznem a 25 oldalt, esetleg hiába. Ha nem is pontos oldalszámmal, van olyan terv itt, hogy 12V akkuról, transzverter és 90V körüli 50 Hz négyszögjel? Egy erdélyi barátom kérdezte, de ő egy takarék trafóról működő berendezésben gondolkodott, akkuról azt is. Ennél szerintem kézenfekvőbb egy szünetmentes elvén működő berendezés praktikusabb és azzal előállítani a szükséges delejt.
Az ok, ne kelljen vezetéket húzkodni a berendezés után... Ui: Ezeken amúgy különösebben nem gondolkodtam, de az akkus megoldásnál van közben kézenfekvő ötletem. A filléres ca. 300W-os gyári szünetmentes trafóját se kell áttekerni, elhelyezni valahogy a szükséges teljesítményű pót transzformátort - 10-20VA? és kész, no meg a kapcsoló, nyomógomb. Tudom szebb a teljes sk készítés, de már hajlamos vagyok a legkevesebb munkával járó megoldásokat használni... A hozzászólás módosítva: Nov 24, 2024
Szeva,
Mond az erdélyi kollégádnak,nézzen bele az elforum lapjaiba....talán lessz ott valami....
Nem tudom pontosan melyik hozzászólásnál, de én is találkoztam vele. Még azt a fáradságot is venném hogy tervezek, vagy készítek egy ilyet. Az ok amiért letettem mindennemű sertéskábítás dologról, az etikai alapokon nyugszik. Az eddig tapasztaltak szerint, a világhálón fellelhető leírások és kapcsolások többsége kókány tákolt akármi. Egy böllérre biztonságos, a cocára humánus eutanáziát okozó készüléket csak hosszas tesztelések során lehet kidolgozni, de ezeknek a tesztalanyoknak a szenvedése túlmutatna a szadista hajlamaim korlátain.
Ebből adódóan nem tudok érdemben segíteni.
Szervusz!
Rajta van, én is. Mint említém, hajlamos vagyok a probléma gyökeres megoldás helyett a költséghatékony, gyors megoldást ajánlani. Persze, lemehetnénk a tárnába vasércért, rezet is kinyerni másikból és így, dicsőséget halmazva mindent sk megoldani... Elnézést az iróniáért. De ott a megoldási elgondolásom. Egy kis teljesítményű szünetmentes. Az akkutöltés megoldva. Egy kisebb, célirányosan, négyszöghullám üzemre - Skori tervező táblázata - ez a trafó a méretei miatt berakható a gyári készülékbe. (Trafótekerve, leágazásokkal, melyik feszültségre szenderedik el békésebben a jószág, ki lehet kísérletezni) A hordfogantyú, csatlakozás, kapcsolók, etcetera pedig sétagalopp.
Köszönöm, megoldottnak nyilvánítom a leírásom szerint.
EK-300 állatkábító készülékTisztelt Urak!Érdeklődnék hogy esetleg valamelyik kollégának nincs e rajza a címben említett készülékről vagy tapasztalata a javításáról?
Megoldódott a probléma: végig olvastam mind a 25 oldalt és megtaláltam a 6. oldalon Tomi111 Nov 20, 2011. hozzászólásában a teljes szervizkönyvet. Már csak a hibát kell megtalálnom ☺
Köszönöm Tomi111!!!
Szia! Mi a gondja a kábítónak? Még lehet van hozzá pár bontott alkatrész vhol. Nem szokott velük gond lenni. A villában lévő nyomókapcsoló egy hibalehetőség, esetleg a panelen a relé. napközben dolgozok, lehet csak estefelé tudok írni
Akkus- 18650 pack -ról működő sokkolóÜdv. Szerintetek megkapható-e a kapcsrajz?. Vagy legalább is milyen írányba kellene gondolkodni....köszönöm.
Abban, amit én láttam, távolkeleti modulok voltak, lásd melléklet. Illetve a H-híd volt egyedi kivitelezésű. A Legnagyobb probléma ezekkel általában az, hogy a Step-up konverter nem áramkorlátos, egy rossz mozdulat, és a zárlat tönkreteszi azt.
A H-hidat valószínűleg egy IRS2453-as IC vezérelte, ehhez már csak négy FET kell.
Sziasztok, meg talaltam a kapcsolasi rajzat ennek a full markolatba epitheto kabitonak. az illeto zold/szurke szinu ferrit gyurut hasznalt. a nem a legjobb roman tudasomnak koszonhetoen, ugy ertelmeztem, hogy a zold ferrittel 300mA-el kevesebbet fogyasztott a dolog.
A szerzo uzenete(google translate-el): "Ebben az inverterben a MOSFET-ek egyáltalán nem melegszenek fel, a transzformátor is alig melegszik fel hosszú idő után 100 W-os terhelés mellett. Próbáltam U+U magokkal, de a felvett áram magas volt, nem voltak megfelelő magjaim, feltekercseltem az egyik kapcsolóüzemű forrást, és az jól működött, de kicsit nagyobb volt, és a keskeny vezetékezés nem jött ki ahhoz, hogy egy elfogadható méretű házban használhassam. A ferrit színét illetően a zöld segít az inverternek 300 mA-rel kevesebbet fogyasztani. Amikor megadtam a ferritmagok színét, szerintem jobb lett volna azt mondani, hogy ne használjuk a sárga magokat. Sok sikert az építéshez." Ja es az 555-ot az aksikrol taplalja.
A középső képen szereplőDC-AC konvertert készen meg lehet venni , elég csak az 555 oszcillátort megépíteni .
A hozzászólás módosítva: Nov 8, 2025
Szia. Vajon a ferritgyűrűnek milyen átmérője van ? A derótok vastagsága?
Szia!
Nem konkrétan erre írok, csak... - egy ferritgyűrű méretei és színe sokszor nem mond semmi közelítőt sem, hacsak nem bolti és adatlapos.. ![]() Van pár zöld gyűrűm és AL=többszáztól sok ezerig... mérés nélkül bukta lehet. Tehát csak egy adott, jól működő készülék megmért gyűrűje a "tuti"...
BÚÉK! Így van! Csak gondoltam a " toncy" kollégának több infó van a bírtokában....
Üdv.
A bekarikázott (kék) ferritgyűrűről tud-e valaki -valamit. Belső,külső átmérő,derót vastagságok? A másik dolog meg a 100mH tekercs(piros) ,az egy külső alkatrész avagy az is a ferritgyűrűre van tekerve?
A 100 mH egy külső induktivitás, valószínűleg fojtó a szerepe, de akkor hiányzik a primer középre menő közös pontról egy pár µF kapacitás a gnd felé.
A "verde" zöld. A hozzászólás módosítva: Jan 4, 2026
Az 555 tápfeszültsége a 8V-ról megy?
|
Bejelentkezés
Hirdetés |

















