Fórum témák

» Több friss téma
Fórum » 135.6 kHz-es HGA22 vevő
 
Témaindító: zenetom, idő: Dec 31, 2025
Témakörök:
Lapozás: OK   5 / 5
(#) zenetom válasza GPeti1977 hozzászólására (») Jan 12, 2026 /
 
Arduino-t nem használok.
Valószínűleg ezt 8 bites PIC-el csinálnám assembly-ben. Régebben csináltam pár ilyet, napi +- néhány másodperc eltérés volt ha jól emlékszem.
De ezt valószínűleg külső RTC + 32.768 kHz kvarccal csinálnám.
(#) zenetom válasza GPeti1977 hozzászólására (») Jan 12, 2026 /
 
Na az előző hozzászólásom köddé vált.
Ami a jelkimaradást illeti: arduinot nem használok, valószínűleg 8 bites PIC-el csinálom majd, assembly-ben.
Régebben csináltam jópár ilyet, kvarccal hajtjva nincs vele gond, főleg külső RTC-vel.
(#) GPeti1977 válasza zenetom hozzászólására (») Jan 12, 2026 /
 
Nem lesz jó, nem véletlen választott a szerző dsPIC-et, nem a jellel van baj hanem a zajjal, abból indulj ki inkább a github-on fent van a program is, csak a kimenetet bővíteném i2c vagy spi kimenetre, illetve a rádió részt készíteném ferrit antenna + jfet + analóg kapcsolós keverő + műveleti erősítő a régi TCA helyett. Esetleg LC szűrő a KF-re, bár nem tudom az digitálisan mennyire utánozható hogy minden lehetséges zajt kiszűrjön
A hozzászólás módosítva: Jan 12, 2026
(#) zenetom válasza GPeti1977 hozzászólására (») Jan 12, 2026 /
 
Idézet:
„rádió részt készíteném ferrit antenna + jfet + analóg kapcsolós keverő + műveleti erősítő a régi TCA helyett”

Nálam is ez a terv. Ferritantenna + JFET + erősítés&sávszűrés + 4066 (keverés) + 4046 (demodulálás) + szűrés + PIC + nyalánkságok (kijelző, akármi). Persze ezt az egészet meg lehetne spórolni egyetlen dsPIC-el, vagy ARM-el vagy akármivel, de hát így döntöttem.
Csak nagyon lassan haladok mert mindennel kísérletezgetek, meg mindig az nincs otthon ami kéne.
(#) GPeti1977 válasza zenetom hozzászólására (») Jan 12, 2026 /
 
Az analóg CD4046 és NE565 analóg PLL nem működtek a gyakorlatban, kicsi volt a löket nem húzott rá, elhangolódott, korszerűtlen, felejtsd el
(#) tnl válasza nemgyuri hozzászólására (») Jan 12, 2026 /
 
Engem is meglepett, ha a valóságban kisebb is , akkor is jól jöhet
a feszültségerősítés.
(#) sdrlab válasza GPeti1977 hozzászólására (») Jan 12, 2026 /
 
Idézet:
„...tudnia kellene fogni a másik két német adót is”


Magyarországon, főleg a keleti felében a DCF77/49/TDF vétele egy külön kaszt! Akkor érdemes saját vevőbe fogni, ha a HGA22 vétele már ujj-gyakorlat...
(#) Skori válasza GPeti1977 hozzászólására (») Jan 12, 2026 /
 
CD4046-ot használtam annak idején Tesla tekercs frekvenciakövetéséhez. Annak elég meredek rezonanciája van, és mindenféle környezeti hatástól szeszélyesen változik is. A 4046-al szépen lehetett követni. A tekercs 250kHz környékén működött.
(#) zenetom válasza GPeti1977 hozzászólására (») Jan 12, 2026 /
 
Skorit kiegészítve, azért írtam a 4066-ot, mert lekeverem 1-2 kHz környékére, de azt írtam is.
(#) GPeti1977 válasza zenetom hozzászólására (») Jan 12, 2026 /
 
Nincs ezzel semmi, csak hetek, napok kísérleti eredményeit tudom, de ha újra végig akarod járni az utat csak tapasztalatot szerzel.
(#) zenetom válasza zenetom hozzászólására (») Csü, 22:41 / 1
 
Még mindig a vevővel kísérletezek.
Vagyis, a szűréssel és erősítéssel.
Kipróbáltam innen a narrow band pass filter-t. Hát basszus, ez tényleg elég keskeny sávú szűrő!
Gyakorlatilag ezzel ki lehetne váltani az FSK demodulálást, talán slope detector-nak hívják az ilyet.
A csatolt képen egy 1 másodperces jel rögzítés látható, amin gyönyörűen látszódik mikor vált frekit a jel. Vagyis hát nem az látszodik a képen, hanem mikor az amplitúdó változik.
Amikor nincs moduláció kb. 2.6Vpp-t mérek, modulációnál meg kb. 4.4Vpp-t.
Belezoomolva ellenőriztem, és stimmel, a kezdő karakternek kijött a 0x68, a zárónak meg a 0x16.
Csak ezzel az a baj, hogy nagyon irányérzékeny az antenna. Picit elfordítom, és már teljesen megváltozik az amplitúdó, értékelhetetlenné válik.
Ez számomra gyakorlati újdonság, élőben ilyennel még nem foglalkoztam.
(#) tnl válasza zenetom hozzászólására (») Pé, 9:06 /
 
A frekvencia 170 Hz-t változik?
(#) zenetom válasza tnl hozzászólására (») Pé, 9:40 / 1
 
Azt próbáltam mérni, de a 135 kHz-hez képest az annyira pici különbség, hogy simán kurzorokkal nem tudtam kimérni. Viszont a bit idő (5 ms) abszolút látható még a képen is. Meg ugye "kézzel" dekódolva ki is jöttek a start és stop karakterek.
Egyébként lehet elengedem ezt a BPF témát, sima erősítéssel is 30-40 dB-el emelkedik ki a jel a zajból. Esetleg rakok valami passzív LPF-et.
(#) Gafly válasza zenetom hozzászólására (») Pé, 10:15 / 1
 
Nagyon jó hogy megtaláltad ezt a TI segédanyagot.
Tulajdonképpen akár fel is lehetne tenni fixen valahová (Segédprogramok?), hogy ne kallódjon el.
Elvileg még nagy jogsértést nem is követnénk el vele:
Idézet:
„Reproduction of information in TI data books or data sheets is permissible only if reproduction is without alteration and is accompanied by all associated warranties, conditions, limitations, and notices. Reproduction of this information with alteration is an unfair and deceptive business practice. TI is not responsible or liable for such altered documentation.”

Ami nem tetszik, hogy nem beszél a sávszélességről. Lehet érdemes lenne bepötyögni egy szimulátorba.
A másik dolog ami az eszembe jutott, hogy ha ennyire keskenysávú, akkor jó lenne hangolni. Mondjuk egy trimmer potenciométerrel. Szerintem szépen be lehetne állítani a maximális jelszintet. Én érzés szerint az R3 és R4 ellenállásokat támadnám meg, az egyiket (a kisebbet) kicserélve trimmerre. Ehhez is jó lehet a szimulátor. A csúcs lehet a haranggörbe tetején, ha utána van PLL, vagy hasonló. Vagy a haranggörbe szoknyáján, az inflexiós pont környékén, ha így akarsz FM demodulációt csinálni.
Antennát is ki kellene hangolni, azt talán a tekercs csúsztatásával, vagy pótkondenzátorokkal.
Gyári DCF77 vevőben láttam olyan megoldást, hogy két hangolt ferrit volt egymáshoz képest derékszögben. Ebből az egyik elektromosan nem volt bekötve sehová, csak mágneses csatolásban állt a vevő tekerccsel. Ilyesmivel is lehet próbálkozni.
(#) gg630504 válasza Gafly hozzászólására (») Pé, 10:30 / 1
 
Idézet:
„Ami nem tetszik, hogy nem beszél a sávszélességről.”

13. oldalon ír a "Q" jósági tényezőről, a sávszélesség pedig például Sávszélesség - frekvenciából és veszteségi vagy jósági tényezőből .
(#) zenetom válasza Gafly hozzászólására (») Pé, 10:42 /
 
Közben kikötöttem a keskenysávú szűrőt, de úgy is változik a modulációnál az amplitúdó.
Szimulátornak az MPLAB Mindi-t használtam, nagyon jónak tűnik. Bár valamelyik (talán az Analog) netes program mutatja a szórást is az alkatrészek tűrésének függvényében. Tehát ott gyakorlatilag nem egy görbét rajzol a Bode-ra, hanem egy sávot.
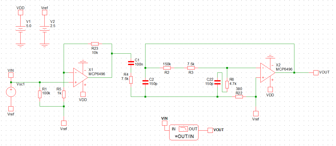
A csatolt képen látható módon (figyelem, nálam mások az alkatrész indexek, mint a TI doksiban), C22-vel sorbakötött R6-al
tudtam szélesíteni a szűrőt, nyilván az erősítés kárára.
(#) sdrlab válasza zenetom hozzászólására (») Pé, 11:20 /
 
Ekkora, vagy akár nagyobb szűrést maga a bemeneti rezgőkör is ad! Felesleges erőlködni még pluszban aktív szűrővel...
Ha komolyabb szűrésre vágysz, azt a lekevert jelen célszerű megtenned, nem mindegy, hogy 135kHz-en, vagy 1-4kHz-en szűrsz!
Viszont...ha közeli vételhez építesz rádiót, akkor felesleges a komoly szűrés, elég a határolás! Ha távoli vételhez, akkor pedig mindenképpen kell vagy AGC, és/vagy erős határolás! Ezek mindegyike viszont erősen deformálja egy szűrő átviteli karakterisztikáját...
(#) zenetom válasza sdrlab hozzászólására (») Pé, 13:18 /
 
Igen, ezt tapasztaltam most meg én is a kísérletezgetéssel.
Idézet:
„Ha komolyabb szűrésre vágysz, azt a lekevert jelen célszerű megtenned, nem mindegy, hogy 135kHz-en, vagy 1-4kHz-en szűrsz!”

Ezen tanácsodat megfogadom.
Bár lehet ott se lesz rá szükség. Amitől kicsit tartok, az amplitúdó változása. Bár ha sikerül lekeverni, akkor utána már lehet négyszögesítve kéne beküldeni a 4046-ba demodulálni. Mondjuk próbapanelon szépen működött szinusszal is.
(#) sdrlab válasza zenetom hozzászólására (») Pé, 13:27 /
 
Az amplitúdót mindenképpen szabályozni kell! Vagy AGC-vel(bonyolultabb, inkább ott van jelentősége, ha AM demoduláció jön utána), vagy határolással. Mivel itt FM van, az információt nem az amplitúdó hordozza, azt lehet vígan csonkítani, határolni! A lényeg, hogy széles bejövő amplitúdó mellett is fix amplitúdót állíts elő, mert csak azzal lehet jól dolgozni! Ezt közeli vétel esetén sem úszod meg, mert antenna iránytól függően, rossz esetben egy-két nagyságrendet is változik a jel térerőssége.
(#) zenetom válasza sdrlab hozzászólására (») Szo, 23:30 /
 
Idézet:
„Ezt közeli vétel esetén sem úszod meg, mert antenna iránytól függően, rossz esetben egy-két nagyságrendet is változik a jel térerőssége.”

Igen ezt sajnos tapasztaltam.

Most keverném le a 135 kHz-et. Előállítottam hajszálpontos, 50%-os kitöltésű 133.3333... kHz-es kapcsolójelet a 4066-nak. Namármost, olyan érzékeny a vevő, hogy pusztán attól hogy bekapcsoltam ezt a PIC-es áramkört, teljesen másik próbapanelen, elemről meghajtva(!), szóval ez a jel masszívan ott van a vevő kimenetén, kb. ugyanolyan szinten, mint a HGA jele.
Amúgy az a poén, hogy így létrejön egy AM jel, aminek a burkológörbéje hunyorítva már a lekevert jel lehetne. És mérni lehet így már a löketet is. Nem is kell a 4066, elég összekötni a két áramkör tápját.
(#) zenetom válasza zenetom hozzászólására (») Vas, 16:41 /
 
Csak kis érdekesség.
4066-al lekevert jel, "1" és "0" bit értékeket hordozó frekik.
Egyelőre csak egy passzív RC van rajta, meghát olyan amilyen, de szépen látszódik a lényeg.
Következő: »»   5 / 5
Bejelentkezés

Belépés

Hirdetés
XDT.hu
Az oldalon sütiket használunk a helyes működéshez. Bővebb információt az adatvédelmi szabályzatban olvashatsz. Megértettem