Fórum témák
» Több friss téma |
Fórum » RIAA korrektor
Témaindító: Ghost Rider, idő: Aug 25, 2006
A legnagyobb probléma az, hogy akinek valamely területen fejlett az esztétikai érzéke, teszem azt, szépíró, az igen könnyen képzeli, hogy akkor más művészeti ágakhoz, a zenéhez is ért, és megpróbálja a maga fejlett eszközeivel felemelni mindazt a (zenei) hétköznapiságot, sőt kisszerűséget, ami véletlenül sem érdemelné meg, ezáltal megtévesztő, nem becsülendő.
A hozzászólás módosítva: Jan 6, 2026
Idézet: „X még azt is hozzátette, hogy a lemezezés olyan, mint egy önismereti játék.” Minden cselekedetünk Mi vagyunk! És ez az írás készítőjére is igaz! A zeneszeretet is részünk lehet. Akinek az, annak ez az írás süket duma. Vagy a szembenállás szítása. A hanglemez egy sajátos hanghordozó. Ezért más bánásmódot igényel a többi hordozóval szemben. Ha magamból indulok ki, nem szoktam lemezezés közben "borozgatni", mivel mindkét kezem kell hozzá. Gondolom más is kiválassza az adott hanglemezt, esetleg arról az adott "trekket", amire épp vágyik, és a zenét hallgatva, esetleg azt kiegészítve nézegeti a borítót. Idézet: „A lemezjátszó akkor jó, ha hitelesen tolmácsolja a dinamikai változásokat, és a hangok tisztán, jól értelmezhetően szólalnak meg, ércesség nélkül” Kezdő koromban is hitelesebben fogalmaztam meg, hogy mi a jó a lemezjátszóban, és mikor szól jobban a vele hallgatott zene. Vagyis hangulatkeltésen kívül ez az írás semmire sem jó. Egyértelmű a műszaki hozzá nem értés háttere, innen az általánosítások. Ez egy rendszer lenne, aminek a téma szerint egy elemét, a korrektort tárgyalnánk itt. Nem értem mi köze ennek az általad felrakott zagyvának hozzá?
Ugyan nem vagyok moderátor, de lassan lehet beszáll Ő is a beszélgetésbe... Még mindig szubjektív dolgokról megy a vita. Aki CD-t MP3-at akar hallgatni, az hallgassa. Aki pedig az LP-vel szimpatizál, az hallgassa azt. Mindenki saját meggyőződése szerint döntsön, de vitatkozni róla nem érdemes, véleményt erőltetni meg pláne nem. Aki mp3 meg digitális zene hívő, annak ez a topik nem való egész egyszerűen. Bocsi, hogy Neked címeztem, szerintem leginkább mindenkinek szól.
A hozzászólás módosítva: Jan 6, 2026
Igazából veled sem értek egyet, csak történetesen te szóltál hozzá utoljára. : -) Ez nem műszaki részletekről szól, hanem az emberekről, és azt jól csinálja, szelíd humorral... nekem más problémám van vele.
Szerintem ez az írás arról szólt, hogy egy ember szereti a lemezjátszóját (ragaszkodik hozzá akkor is ha tudja, hogy ennél jobb is) és van néhány számára kedves lemez amit szívesen meghallgat (akár) a barátjával közösen (is). Mi ezzel a gondod?
Én már túl vagyok e témán, és igyekszek elfelejteni, hogy volt is...
MC PU PREMC PU preamp. Input: 200uV/150R Output: 4mV/150R
Furcsa ízlése lehet annak, aki egy csöves elő-előerősítő jelét egy USB2,0 kimeneten (is) hallgatja. Sajnos fiatal koromban nem tudtam ilyen high-end magasságokba jutni, most pedig már minek?
A legtöbb, amit megengedhettem magamnak egy Ortofon MC10 + STM72 trafó. Rosszabb volt mint a mostani MI pick up-om. Viszont szívesen kipróbáltam volna ezt a készüléket. Mennyivel másabb, mint egy trafó...?
Idézet: „Mennyivel másabb, mint egy trafó...?” Jó trafó előnye a kisebb zaj, csak akkor ha jól sikerült az árnyékolása. Szórt hálózati zavarokra jobban érzékeny, ami sok esetben problémát okozhat. Félvezetős, csöves erősítők könnyebben védhetők ilyen zavarok ellen. Trafók között is jelentős különbségek vannak, ezért sem könnyű választani, megválaszolni..
Innentől érdemes kétfelé menni. Mármint hallgatós vagy hangfalas üzemről beszélünk.
Anélkül, hogy bárkiről vélekednék, vagy bárkit befolyásolni akarnék... A trafós megoldás előnye, hogy az erősítő külön egység. Vagyis az erősítő cseréjével hallható az adott erősítő hatása a hangzásra. Tapasztalataim szerint fejhallgatós üzemmódban mivel mindent hallani, egy RIAA korrektor térre gyakorolt hatása legalább annyit számít, mint maga a korrekció milyensége. Vagyis az adott eszköz kivitelezése utalhat az elvárható hangzásra. Esetemben az utoljára felújított régi kapcsolású korrektorom sokkal jobb teret nyújt a régebbi kivitelezésűnél. Ez alapvetően duál monó, paneltől elszigetelt változat volt. Ránézve a képen látható készülékről nemigen lehet elmondani. Rögtön az egyszem cső sokat elárul. Mivel ez is egy erősítőfajta, így az ilyen irányú hatása is az adott rendszerre hatással van. Persze mindenkinek lehet sajátos hozzáállása ehhez. Idézet: „Furcsa ízlése lehet annak, aki egy csöves elő-előerősítő jelét egy USB2,0 kimeneten (is) hallgatja.” Az ízlés magánügy, a rendszerelképzelés az informáltsághoz tartozó, adódó minőséget jelent. És az egésznek komoly meghatározója az erre szánt ráfordítás. Digitális üzemmódban én a HDMI- USB adapter, és a jól megépített DAC I2s+USB-n vélem maximumnak. Persze jó felvétel esetén. Analógban, elsősorban helyigény miatt az LP-s megoldást tartom megfelelőnek a saját helyzetem szerint. Gyári készülékekkel nem foglalkozom. Vagy a használhatóságuk miatt, vagy az áruk megfizethetetlensége okán.
Idézet: „Furcsa ízlése lehet annak, aki egy csöves elő-előerősítő jelét egy USB2,0 kimeneten (is) hallgatja.” Valóban furcsa lenne, csak a doboza tévesztett meg szerintem... Sajnáltam kidobni, így előerősítőt terveztem bele, nagyon jól árnyékol, stabil doboz.. A hozzászólás módosítva: Feb 14, 2026
Igaz, a másik felét nem látni, de ez egy házi készítésű előerősítőnek néz ki, ami egy gyári külső meghajtó dobozába van beleépítve, amin rajta maradtak az eredeti feliratok. : -) Vagy tévedek?
Szerk.: na, késtem pár percet, hogy leírjam. A hozzászólás módosítva: Feb 14, 2026
Szia! Mit lehet tudni róla?
Ne foglalkozz a hozzászólásokkal, egyre értelmetlenebbek, semmitmondók/okoskodók.
Ó, bocsánat. Most néztem meg csak alaposabban a dobozt. Talán a cső árnyékolásán lehet látni, hogy "valami nem stimmel a gyári készüléken", de amúgy símán rámondanám, hogy egy erősen használt gyári készülék. Gratulálok!Az is szuper, hogy az árnyékolással minden rendben. De ugye azt tudod, hogy a réznek semmi hatása alacsony frekvencián? Vas kell oda vagy permalloy. (Persze lehet, hogy ezt is benéztem, és az nem is réz. Akkor óriási bocsi. ) A hozzászólás módosítva: Feb 15, 2026
Az elektroncsövön körbetekert és összeforrasztott rézszalag egy rövidrezárt menetnek számít a mágneses erővonalak számára....a permalloy lemezből készült fémbura is természetesen nagyon jól árnyékol, de az nem igazán esztétikus
![]() (Mellékeltem a Twin Servo MCRIAA fotóját) TJ
Szia!
Rajzot nem készítettem, egyszerű kapcsolás. MC hangszedők lezáró ellenállása 100-200 Ohm, típusfüggő. Földelt rácsú kapcsolás alacsony bemeneti impedancia miatt is kedvező , megfejelve kimeneti bufferrel, kimenete is fázishelyes lesz. Anódfesz C-R-C-R-C-R-C szűréssel, fűtés, DC stab.
Idézet: „De ugye azt tudod, hogy a réznek semmi hatása alacsony frekvencián? Vas kell oda vagy permalloy. (Persze lehet, hogy ezt is benéztem, és az nem is réz.” Fotó áldozata vagy ismét, permalloy lemez öntapadós rézfóliával összefogva, cső előtt csavar dobozhoz földeli. Egyébként nélküle sem brummos, csak ha a csövet megfogom.
Egyébként cső esetében nem igazán a mágneses tér zavar be, hanem a nagy impedanciás és nagy fizikai méretű anód lemez. Ez kapacitív szedi a sztatikus zajt, ezért teljesen jó a nem mágnesezhető anyag. Itt a gnd-re kötés a lényeg. No meg a DC csőfűtés.
Valóban így van.., itt alacsony impedanciás be és kimenet, földelt rácsú kapcsolás előnye, ECC85 kedvező beállítása.
Vártam..., reméltem kiegészíted még..., hátha tudnék válaszolni konkrétabb kérdésedre .?
A hozzászólás módosítva: Feb 15, 2026
Köszi! Megfelelő csövet megfelelő kapcsolásban, extrák nélkül. Ez a lényeg.
Tranzisztoros egyszerű MC erősítőben is alkalmaznak földelt bázisú kapcsolást. RT1984/12, Piret Endre, 2 tranzisztor. Anno Vass Andrási Gy is elküldte nekem a módosított kapcsolást, nem sok volt az eltérés. Holnap felteszem a kapcsolást.
Mire is vártál? Beraktál egy fotót minden infó nélkül, mit kellene látni, vagy mi a kérdés...
Kész előerősítőEgy barátom elkezdett egy Tesla lemezjátszót átépíteni. Új dizájnra vágyik és szüksége lenne egy RIAA korrektoros előerősítőre. Van valakinek készen egy ilyen áramkör? Valamint később egy csöves előerősítőt szeretne. Én nem vagyok jártam Hi-Fi technikában ezért szeretnék tanácsot kérni, hogy milyen lehetőségek vannak ebben az irányban.Előre is köszönöm a hozzáértő tanácsokat.
Infót olvashattál róla ott, ha érdekel, megtudhattad funkcióját és egyebeket. Amennyiben másra is kíváncsi vagy, megkérdezheted ahogy többen is...
J FET földelt G előerősítőt váltott le, fiam használta hosszabb ideje. Első meghallgatás során hamar kiderült, hogy ez mennyivel jobb. Azt hittem zajra gyengébb lesz, tévedtem.
Nemrég csináltam egy pörgettyűbe építhető kollektort, vagy mit.
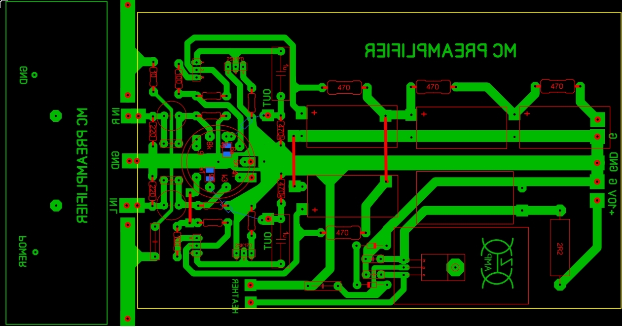
Új dizájn, mert egy hete jött meg. Nekem pl. nem tetszik, de már legyártották. Üres panelt tudok adni, ha Vecsésben jársz benne. Ez a Toshiba HA12017, Videoton 7386S -féle kapcsolás.
Nekem Hitachi, van a fiókban kb 45 éve. ( HA prefix = Hitachi )
![]() A Toshiba is gyártotta volna?
Jáááááj, köszi.
Mindegy, mostantól Toshiba. Szólok is a boltosoknak, hogy címkézzék át.
Ez szuper lenne! Lehet a barátom menne érte, mivel neki kell. Én csak segítek neki. Alkatrészjegyzék hol férhető hozzá?
|
Bejelentkezés
Hirdetés |






A legtöbb, amit megengedhettem magamnak egy Ortofon MC10 + STM72 trafó. Rosszabb volt mint a mostani MI pick up-om. Viszont szívesen kipróbáltam volna ezt a készüléket. Mennyivel másabb, mint egy trafó...?
Ó, bocsánat. Most néztem meg csak alaposabban a dobozt. Talán a cső árnyékolásán lehet látni, hogy "valami nem stimmel a gyári készüléken", de amúgy símán rámondanám, hogy egy erősen használt gyári készülék.
Gratulálok!
) 












