Fórum témák

» Több friss téma
Fórum » LED-es villogó
 
Témaindító: titkovics, idő: Feb 4, 2006
Témakörök:
Lapozás: OK   3 / 61
(#) _JANI_ válasza vanzerr hozzászólására (») Máj 18, 2006 /
 
OK! Rajtavagyok a témán, és kidolgozom minnél hamarabb.
(#) _JANI_ válasza _JANI_ hozzászólására (») Máj 20, 2006 /
 
És elkészült az első változat (persze csak papíron), két kimeneti változattal. A 4013-mal a felváltva villogós lett kialakítva, természetesen ekkor a másik kimenetet nem kell elkészíteni. Ha a két felváltva villogtatott kimenet nem elég, akkor (az alsó) a másik 4017-tel kialakított kimenetet célszerű elkészíteni. Ezzel már maximum tíz kimenetet lehet futtatni és villogtatni. Ha a villogásnak a kitöltési tényezőjén is szeretnénk változtatni, akkor olyan órajelforrást kell építeni, melyben ez a paraméter is módosítható, - lásd példa -, vagy a sláger NE555-et is elkészíthető a megfelelő órajel generátor.

Sok sikert a megépítéshez.
(#) MaSTeRFoXX válasza _JANI_ hozzászólására (») Máj 20, 2006 /
 
(Lehet hogy az én gépembe van a hiba... De nagyon kicsi a kép, nem lehet elolvasni.. )
(#) _JANI_ válasza MaSTeRFoXX hozzászólására (») Máj 20, 2006 /
 
Igazad van.
Talán így jobb lessz...
(#) vanzerr válasza _JANI_ hozzászólására (») Máj 20, 2006 /
 
Sziasztok!
Na megépítettem, MaSTeRFoXX rajzát a 4093-al és a 4011-el, elég szépen működik, igaz egy kicsit kísérletezni kell a beállításokkal de megéri.
JANI-nak is köszi a rajzot ha lesz egy kis időm ezt is kipróbálom, igaz ez egy kicsit bonyolultabb de azt hiszem ez is megéri a fáradtságot.
Mégegyszer köszi mindenkinek a segítséget!
(#) MaSTeRFoXX válasza vanzerr hozzászólására (») Máj 20, 2006 /
 

Na ez jó hír! . Tehát akkor működik az elgondolásom...
(#) vanzerr válasza MaSTeRFoXX hozzászólására (») Máj 20, 2006 /
 
Szuperul!!!
(#) deguss válasza vanzerr hozzászólására (») Máj 20, 2006 /
 
Gratulálok mindkettőtöknek!
Az én javasolt kapcsolásom úgyis túl macerás lett volna...
(#) MaSTeRFoXX válasza deguss hozzászólására (») Máj 20, 2006 /
 
Ha már műxik másnak, akkor lehet hogy jövö héten összedobom breadboardon hagy örüljek én is neki
(#) vanzerr válasza MaSTeRFoXX hozzászólására (») Máj 28, 2006 /
 
Sziasztok!
Szeretnék a gyerkőcöknek egy LED-es dobókockát építeni, tudna valaki egy kapcsirajzot és egy paneltervet mutatni nekem? Ha lehetséges 4017-es IC-vel jó lenne az most van itthon. Köszönöm!
(#) eSDi válasza vanzerr hozzászólására (») Máj 28, 2006 /
 
Helló!

Itt van egy jó régi, de cd4017+ne555-van benne
Remélem az arányok jók. A4-es lapméretre van csinálva innen már csak ki kell nyomtatni.
(#) vanzerr válasza eSDi hozzászólására (») Máj 28, 2006 /
 
Köszönöm szépen, nagy nehezen én is találtam egyet, de szerintem a 2-es láb környékén lehet valami gond, nem biztos, de ha ért hozzá valaki akkor az megnézhetné és mondhatna valami véleményt róla.
(#) eSDi válasza vanzerr hozzászólására (») Máj 28, 2006 /
 
Szerintem ami a RT újságban van az biztos műxik. ott be van kötve a 2-es láb is.
(#) vanzerr válasza eSDi hozzászólására (») Máj 28, 2006 /
 
Én is a tiedre szavazok, köszi!
(#) _JANI_ válasza vanzerr hozzászólására (») Máj 28, 2006 /
 
EWB leszimuláltam ezt a LED-DiceCircuit.gif áramkört, és a szimulációdan tökéletesen fut. De igazán csak próbapanelon lehetne kipróbálni ezt a "roppant bomyolult" áramkört... Mellékelem az EWB fájlt.
(#) dzsoltike hozzászólása Jún 1, 2006 /
 
Durván 15 éve az RT lapjaiban közölt kapcsolási rajzok szerinti villogót szeretnék ismételten összerakni.
A lényege az volt, hogy cmos NAND (vagy más) kapukból álló de két különböző frekvencián működő oszcillátorok közül az alacsonyabb frekvenciás csak szakaszosan engedélyezte a másikat, ezáltal a megszokottól eltérő és figyelmfelkeltőbb jelzést eredményezett.
A másik meg az, hogy hogyan lehet ilyen kapukkal a kitöltési tényezővel variálni. Illetve emlékezetem szerint volt még olyan kapcsolási rajz is a lapban, mely szerint a LED-et vezérlő tranzisztor bázisára egy kondin keresztül ment a jel, biztosítva a rövid idejű felvillanást.
Valójában a keskenytörzsű Airbusok villanóit szeretném lemodellezni, melyek néhány rövid felvillanás után sötétek maradnak, majd kezdődik a ciklus elölről.
Na ebben kérem a segítségeteket.
(#) MaSTeRFoXX válasza dzsoltike hozzászólására (») Jún 1, 2006 /
 
Szia!

Idézet:
„A lényege az volt, hogy cmos NAND (vagy más) kapukból álló de két különböző frekvencián működő oszcillátorok közül az alacsonyabb frekvenciás csak szakaszosan engedélyezte a másikat, ezáltal a megszokottól eltérő és figyelmfelkeltőbb jelzést eredményezett.”


Ezt a kapcsolást itt találod meg (saját fejlesztés):
rajz
az ezzel foglalkozóz topic
[link=http://www.hobbielektronika.hu/forum/topic_682.html?date_order=ASC&pg=2]http://www.hobbielektronika.hu/forum/topic_682.html?date_order=ASC&pg=2[/link]
(#) deguss válasza dzsoltike hozzászólására (») Jún 1, 2006 /
 
bocsánat, átraktam egy új témát ide, ami tök ugyan ez... Könyörgöm, ugyan olyan néven új témát nyitni
(#) Placi84 válasza deguss hozzászólására (») Jún 2, 2006 /
 
Jogos és egyben vicces... ...és valamilyen szinten még idegesítő is lehet... ...mert ugye le van írva a "HElp"-ben...
(#) dzsoltike válasza Placi84 hozzászólására (») Jún 2, 2006 /
 
Ezt nekem és
bocsi

MaSTeRFoXXnak meg köszönöm
igaz, én nem ezt akartam :no:
(#) dzsoltike válasza dzsoltike hozzászólására (») Jún 2, 2006 /
 
illetve nem ezt kérdeztem
(#) _JANI_ válasza dzsoltike hozzászólására (») Jún 2, 2006 /
 
Mert? Miivolt az eredeti kérdésed?
(#) dzsoltike válasza _JANI_ hozzászólására (») Jún 4, 2006 /
 
Egyrészt nem két LED-es villogót szeretnék (a repülők szárnyvégein nem felváltva, hanem egyszerre villanak fel, szóval ezért nem értem, hogy miért kellett pont ide átrakni a hsz-t),
másrészt abban kértem segítséget, hogy miként lehet a kitöltési tényezővel variálni,
harmaszor meg a kondis csatlakozásról szerettem volna olvasni, vagy látni valamit.
Bizonyára beszedtem valami fogalmazásgátlót és ezért voltam annyira érthetetlen. Í.J.
(#) _JANI_ válasza dzsoltike hozzászólására (») Jún 6, 2006 /
 
Idézet:
„(a repülők szárnyvégein nem felváltva, hanem egyszerre villanak fel, szóval ezért nem értem, hogy miért kellett pont ide átrakni a hsz-t)”


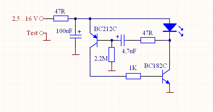
Viszonylag egyszerűen meglehet oldani, a kétledes felváltva villogóval is ezt a villogtatást. A két ledet csak az egyik oldalba kell beépíteni (párhuzamosan vagy sorosan), a másik oldalra men kell. A bázis ellenákllásokkal sorba kell kötni egy-egy 470Kohm-os trimmerpotmétert. Így széles tartományban lehet változtatni a villogás és a szünet arányát...

A mellékben egy EN555-ös idővítővel és egy Schmitt-triggerrel kialakított villogóra mutatok példát. Mind a kettőmek változtatható a kitőltési tényezője.

További ötleteket itt találsz!
(#) Peti_85 válasza _JANI_ hozzászólására (») Jún 7, 2006 /
 
Szeva mindenkinek!

Építettem egy villogót úgy ahogy kapcsolási rajzok között volt (Topi tette fel...)
Működött elsőre király volt, csak most néha azt csinálja hogy hosszabb üzem után nem villog hanem elkezd folyamatosan égni!!!
Az meg mitől lehet!

u.i.: Jah én az egyik kondi értékét a duplájára vettem, hogy a villogás üteme változzon; meg az ide tartozó ellenállást is a felére csökkentettem hogy ne fokozatosan hanem "rögtön" villogjon... Lehet ez a bibi! jah egyébként egy 9 V-osról megy!
(#) _JANI_ válasza Peti_85 hozzászólására (») Jún 7, 2006 /
 
A tranyók Collektor - Emitterét nem cserélted fel véletlenül?
A elekter kondik polaritásai rendbenvannak?

Ilyen hibát rendszerint ezek okoznak!
(#) Peti_85 válasza _JANI_ hozzászólására (») Jún 8, 2006 /
 
Igen minden stimmel! BC 182 vel csináltam! Jó a polaritás is. Hát de mondom: működik, kb. fél napig... aztán "elfárad" és behülyül!!! DE miért?
(#) damatic válasza Peti_85 hozzászólására (») Jún 8, 2006 /
 
Skacok!

Itt bolyongok már lassan fél órája, és nem találom azt a totyikot, amiért leszúrták nyitóját.

Segítsetek már, hol van az a kapcsi, amiben tökéletesen lemodellezte egy autóriasztó villogását 555-el!

Nem ragaszkodok az 555-höz, leginkább olyan megoldás érdekel, ami bazi keveset fogyaszt.
(#) Frankye válasza damatic hozzászólására (») Jún 8, 2006 /
 
Nem tudom, melyik topicban volt, de ha erre gondolsz, akkor - véletlenül - nekem megvan.
(#) damatic válasza Frankye hozzászólására (») Jún 8, 2006 /
 
Hö - izé...

Ez tényleg jól néz ki. Nem erre gondoltam, de a kitöltési tényezőnek nagyon rövidnek kellene lenni, kb 1 másodpercenként kellene egy rövidet villannia.

Ez hoccsinájja?
Következő: »»   3 / 61
Bejelentkezés

Belépés

Hirdetés
XDT.hu
Az oldalon sütiket használunk a helyes működéshez. Bővebb információt az adatvédelmi szabályzatban olvashatsz. Megértettem