Fórum témák
» Több friss téma |
a kaz tip. Radi Tx 23, én sajnos nem igazán tudom megítélni hogy melyik a két álltalad felvetett lehetőség közül
Szeretnék információt a Saunier Duval Renova C24
Kombi cirkó vezérlő elektronikájáról (Ami a neten van egy kalap xar, kezelési utasítás amit hozzá adtak + keresse fel aszervizünket!) Problémám az hogy a fűtési teljesítmény maximumot nem lehet 17 kW alá szabályozni. (Gépkönyv szerint lehet n1-n9 cca 10-24kW a gyakorlatban cca 17-23kW)) egyébként jó! Egy mikroprocesszoros cseh gyártm elcseszett vezélő okoskodik benne és nincs hangulatom újat tervezni, építeni. (uP nélkül, csövekkel, relékkel erősítőgépekel ..stb hogy 100 évig működjön) Reset sem használ és nem igazán akarok kísérletezni vele amig egyáltalán müködik. Hab a tortán hogy a többi lényeges része Honeywell és ezekről aránylag részletes infó és dokumentáció van. Az összes biztonsági funkciót ez vezérli! Ha valaki tud segíteni nagyon megköszönném!
A gépkönyvek nem minden esetben passzolnak 100%-ig a gyakorlatban használt típushoz. A változtatás jogának fenntartása mellett sajtóhibák is előfordulnak. Nem beszélve a honosított szövegek kellőképen elnem ítélhető műszaki nyelvezetéről.
Ha az elektrónika szabályoz, tehát érzékelhetően teljesítmény változás érhető el vele, akkor az jó. Ha nem lehet lejebb vinni vele a teljesítményt a kívánt minimum alá, akkor csak fúvókacserével lehet ezen javítani, de ez autómatikusan az elérhető maximális teljesítményt is csökkenteni fogja.
Új korában jó volt, működött rendesen amíg garanciális volt+1 év.
Azután bolondult meg, és fogalmam nincs róla hogy mitől? A szerelő szerint nem lehet hozzá kapni vezérlőt mert régi, (5 éves!!) és ha lenne akkor sem érné meg. Mindegy is ha vége a fűtési szezonnak belenézek legalább lesz egy szétszedés!
A kijelző mit mutat? Azon láthatő e a vezérlés léptetése kb. n6 - n5 alá is n1-ig, vagy már a vezérlés sem ül be? Ha a vezérlés működik csak éppen a teljesítményben nem észlelhető különbség, akkor még van egy lehetőség a gázadapteren való szabályozás, ahol lehet minimum és maximum nyomásállítást végezni, de ehhez nem javaslom hozzányúlni, mert ennek a beállítása gáztípus függő és csak műszeres ellenörzés mellet lehet helyesen beállítani.
Hát én a régebbi c_24 kazán mintájára az egész elektronikát kicseréltem egy kondenzátor ellenállás párosra, Szivattyúval sorba kötve ha a kazán belső termosztátja kapcsol akkor ezt a szivattyúval sorba köti .Arra kell ügyelni hogy a szivattyú biztonságosan forogjon rajta keresztül de a lángot ne gyújtsa be (2,2...3,3µF )
üdv.
a 36. és a 37. oldalon van az ami neked kell. szoftveresen állitsd minimumra a kazánt majd állitsd be a leirás szerint.utánna szoftveresen állitsd maximumra a kazánt és állitsd be a leirás szerint.majd rakd össze és voálá müködik. :yes: klikk ide üdv Sergei
Sajna ilyen tipusról semmit sem találtam a régi papírjaim között, de emlékeim szerint a modernebb változatok már kizárólag elektromágneses főégő kapcsolóval működnek. Ennek a bekapcsolása van több-kevesebb feltételhez kötve típustól függően. Ha nem tartályos, akkor szinte biztos, hogy a szokásos hőérzékelőkön, víz és gáznyomás érzékelőkön valamint szobatermoszáton stb. túl van egy olyan áramlásérzékelő is benne, ami egy kapcsolót működtet és nem a gázkört közvetlenül nyitja vagy zárja. Ennek a kapcsolónak az áramkörébe tegyél be egy csőtermosztátot, amelyet úgy kössél be az általad beépített hőcserélő után szerelve, hogy mindaddig bontson, amíg a hőcserélő ad elegendő meleget. Ha a hőcserélőn már nem jön át elegendő meleg, akkor a csőtermi átkapcsol és zárja az áramlásérzékelő áramkörét, így a főégő mágnesszelep valamint a nagyfeszültségü gyújtóelektrónika is betud indulni. Enélkül pedig a szobatermosztát bekapcsolásakor csak a keringető szivattyú üzemel.
Mindent jól mutat N1 (2,5mBar) jó N2-már 10 helyett 17 kW (7mBar) innen megy cca 23 ig (N6 12mBar) azután vége N7-N8-N9 már nem változik semmi.
Stabil állapotban a teljes tartományban (2,5-12 mBar) folyamatosan szabályoz és pontosan. Minden funkció jól működik csak ez a kurva fűtési max teljesítmény beállítás nem. Nem is lenne vele bajom de ha megy a fűtés és melegvíz vétel (pl egy kézmosás után) visszakapcsol fűtésre a 17 kW sok neki túlfűt utána ki-be kapcsolgat 3-5 percenként. Amíg a szobatermosztát hőigényt jelez. Vagy bele nem vágom a baltát! (Az N2-N3 10-13KW al jó volt amíg működött.) Az a nagyokos aki a programot irta nem törődött azzal hogy ha meleg a fűtővíz nem kellene feltenni nagylángra percekre mielőtt a szabályzás kezdődik, vagy legalább a kapcslási számot korlátozta volna pl.max 2-4 fűtési ciklus/óra
Függetlenül az alapproblémától, hogy nem szabályozható úgy mint eddig, nekem ez a használati melegvíz okozta közvetlen probléma nagyon gyanús. Ilyen akkor szokott előfordulni, amikor a hőcserélő már megérett egy vízkötelenítésre. Itt most nem részletezve a miértet, javaslom, hogy azzal kezd, egyszerübb is mint az elektrónikával bajolni.
Az éves karbantartásnál megvolt. Érzékelők ellenőrizve stb ami a nagykönyvben meg van írva, de a gázosember is csak azt tudta mondani hogy vezérlő csere. A működéséről fogalmuk sincs, javítás gyakorlatilag fődarabcsere - ha van, ez a biztonságot érintő részeknél (Gázarmatúra- gyujtásvezérlő érthető) de ennél a nyamvadt vezérlőnél? Az új típus már potméteres(!) beállítású de azért abba is tettek egy LCD-t (nyomás és hőmérő) mert az olyan jól mutat.
Köszönöm a segítséget de úgy tűnik az élve boncolás lesz a megoldás tavasszal (Erős a gyanúm hogy a uP bolondult meg. Sajnos még nem találtam élő embert aki ismerné ennek a sz.. nak az elektronikáját.)
na úgy néz ki ezen tanácsoddal megoldódni látszik problémám,utólag is kösz a segítséget(sok-sok m3 gáz spórolódik így meg)
Ha nem titok, arról kaphatnánk e infót, hogy a beépített hőcserélő miből nyeri a meleget? Biztosan sokakat érdekel valamilyen gázspórolási lehetőség.
Sziasztok!
Nekem egy kis segitség kellene ZC18 kazán elektronikahoz. Ebben UK1s panel van a 820 ohm ellenallassal, meg tirisztorral A tirisztor rossz, milyen mas tipust lehet ebbe beletenni, mert az eredeti KT206/400 már nincs forgalomban. Előre is köszi! Udv Tom
Sziasztok!
Nekem is az UK1 panellel akadt gondom (szétégett). A gyártó szerint ez helyettesíthető egy FV-3 vezérléssel. Tud erről valaki valami bővebbet (pl. kapcs. rajz...) ? Előre is kösz! Üdv Morgo
Válaszom Tomnak is szól. Csatolok rajzot, ami nem pont az amit kerestek, de lehet, hogy segít. Momentán nics időm keresgélni tovább, ezek meg pont itt voltak a kezemnél.
Morgo54, szerintem nezz be a kovetkezo cimu topicba:
"ZC-18 kazán " Udv, G. Ps: Latom mindenkinek most jut az eszebe kiprobalni a futest ![]()
Idokozben vettem egy uj elektronikat, amiben nem soros ellenallassal van megoldva az utokeringtetés
SZMV-2 tipusu, es potival be lehet szepen allitani azt a fordulatot, aminel mar nincs gazégő bekapcsolas udv Tom
Sziasztok HELP!
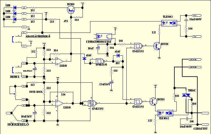
Az ábrán bejelölt alkatrészek értékére lennék kíváncsi, mivel azok szétégtek. És, hogy vajon miért? Előre is köszönöm. Sürgős lenne LÉCCI
Köszi az ajánlatot és bocsi, hogy csak most válaszolok, nem voltam hadra fogható. A készülékem elég régi (20 éves), ezért sajna a kapcsolási rajz ehhez nem jó...
Üdv M
Neked is köszönöm a segítséget, a kapcsolási rajz már megvolt korábban. Az alapján tavasszal javításra került, de megadta magát. Valószínűleg úgy jártam, mint Te, a triac hidegen mérve jó volt. A triac meg egy-két alkatrész csere s a nagy ötleted, az izzó megoldotta a problémát.
Kösz a remek ötletért Üdv M
Milyen értékü (ohm) aC24kazánban lévö termisztor? A válast előre is köszönöm.
Szerintem nincs benne termisztor (ill hol kellene lennie???)
Az utókeringetőt meg a szobatermosztátot egy mechanikus tárcsa vezérli. A panelt meg egy kondi ellenállás páros helyettesíti.
Van ,a kazánban lévő vizhömérsékletét figyeli.Bekötve a panel 14-15-ös pontjához van.A panel tipusa SC12-40/F-02 . Az előző kérdésem kiegésziteném .Az értéket szoba 20-22 C fokon értem.
Akkor a mienk régebbi ,nálunk a vízhőmérsékletet még nem termisztor figyeli ,hanem a hagyományos mechanikus kapcsoló.
Megpróbálok spekulatív úton segíteni, ha nem kell pontos érték. A rendelkezésemre álló rajzból azt látni, hogy a műveleti erősítő nem inverttáló(+) bemenete tápfesz középre van beállítva. Az invertáló(-) felső tagja egy 622 Ohm-os ellenállásból és egy potiból áll. A potinak az értékét a rajz nem jelöli, de kb 100 Ohm lehet (mérd meg). A kettő együtt 722 Ohm. A csatolt képen látható karakterisztikák azt mutatják, hogy a szobahőmérséklet és a kb. 80 fok körüli hőmérsékletnek megfelelő ellenállás között X10 a külömbség. A hiszterézist most nem figyelve a billenési szint a tápfesz közép, ezért a kb 30 - 90 fok közötti kazánhőfoknak megfelelő ellenállás a szabályzó oldalon a 622 - 722 Ohm közé esik. Mivel NTK termisztorról van szó ezért a szobahőmérsékleten van a nagyobb ellenállása. Ha 100 Ohm-ot eltaláltam, a fentiek alapján kb 7- 8 KOhm-ra saccolom 20 fok körül.
Köszönöm az információt megmértem 6,7Kohm.
|
Bejelentkezés
Hirdetés |







