Fórum témák

» Több friss téma
Lapozás: OK   1 / 5
(#) instantwater hozzászólása Szept 26, 2008 /
 
Hello.
Szeretnék egy LED léptetőt csinálni.
4017 et gondoltam hogy használok, mert láncolható. De miután elszámolt 8 ig, kiad egy jelet a következő 4017 re. és előlrőlkezdi az első 8 bitet.
Nekem olyanra lenne szükségem, hogy ne csak akkor adjon ki jeet amikor "végig ért" hanem menjen végig az első 8 as számláló, majd a következő lépjen egyet minden órajelre, de az első ne menjen. Szóval amikor megtelt az első, küldje tovább az összes utána jövő órajelet a többire.
Nekem >64 LED es futófényt szeretnék vezérelni vele.
Köszi
(#) Sebi válasza instantwater hozzászólására (») Szept 26, 2008 /
 
Akkor ezt úgy érted, hogy van pl. 30 LED 3 számlálón, ezek közül mindig csak egy világít és ez a pont vándorol körbe?
(#) instantwater hozzászólása Szept 26, 2008 /
 
ja igen. ez 10 et számol nem 8at ezt benéztem.
igen így szeretném.

egész pontosan az elmélet az, hogy egy N*M es LED mátrixot vezérlek úgy hogy ezel a léptetéssel léptetem az oszlopokat, N oszlop, és M sor amit 595 ös shift registerrel gondoltam, hogy vezérlek.
És akkor az oszlop számláló ugrik egyet amikor kiiratom az 595 el az adatot. ha eléggyorsan csinálom folyamatos képem lesz. nemde?
(#) kobold válasza instantwater hozzászólására (») Szept 26, 2008 /
 
Tízet számol, igen.
Van egy ENA (vagy, adatlap szerint, clock inhibit, 13-as láb) lábuk, amikkel tiltható a léptetés (akkor számol, ha ez alacsony), ezt használhatod. Az elsőnél a saját 9-es kimenetére kapcsolod, így 9 előtt számol, közben zárva tart egy tranzisztort, ami miatt a következő fokozat ENA vonala magas lesz, vagyis nem számol. Ha 9-ig elér az első, nyit a tranyó, az első számláló letiltja önmagát, a második folytatja a számlálást. Ha az is elér 9-ig, magasra teszi az előző tranyó emitterét, amitől a kollektora is magas lesz, ezzel letilja magát a második számláló is, de mivel az is nyit egy tranzisztort, a harmadik folytatja, és így tovább. Az utolsó számláló CO (carry out) kimenete pedig törli az összeset, és kezdődhet elölről.
Azt hiszem, nem kavartam bele magam Minden ellenállás lehet mondjuk 10k, tranzisztor pedig bármi kisjelű npn-es (BC...).
Arra azért ügyelj, hogy alapesetben (reset után) minden számláló 1-es kimenete aktív, így ha címezni akarsz velük, ezeket valószínűleg ki kell hagynod.

léptető.png
    
(#) titi válasza instantwater hozzászólására (») Szept 26, 2008 /
 
Hali!
Ha jól értem, amit akarsz, akkor neked Shift-regiszter kell. pl: 74164

74164.pdf
    
(#) potyo válasza instantwater hozzászólására (») Szept 26, 2008 /
 
A 4017-el nekem így most nem tűnik egyszerűen megoldhatónak. Viszont ha fogsz két 74HC93-at, és azokat láncba kötöd, akkor már el tudsz számolni akár 256-ig. Az alsó 74HC93 kimeneteit mintegy buszként használva rákötsz annyi 74HC154-et párhuzamosan, ahányszor 16 oszlopot akarsz. A felső 74HC93-ra is kötsz egy 74HC154-et (vagy ha 160 oszlop elég, akkor ide mehet egy 74HC42), amivel az alsó 74HC93-ra kötött 74HC154-ek engedélyező bemeneteit aktiválod. Picit alkatrésztemetől lesz, dehát ez van. Kétrétegű nyákon szerintem sima ügy a dolog.
(#) instantwater válasza titi hozzászólására (») Szept 26, 2008 /
 
ez miben más mint az 74595?
(#) instantwater válasza potyo hozzászólására (») Szept 26, 2008 /
 
Ehez tudsz adni egy kapcsolási rajzot? mert most próbálom proteusban modellezni...
Köszi
(#) instantwater válasza kobold hozzászólására (») Szept 26, 2008 /
 
ezt alkottam proteusban. volt benne egy +5v power is, de nem történt semmi ha bekötöttem a VCC helyére.

proteus.DSN
    
(#) proba válasza instantwater hozzászólására (») Szept 26, 2008 /
 
Érdemes 5 sor /vagy oszlopnál többet multiplexálni ? nem lesz kicsi a kapott fényerő ? Én úgy gondolom 5*X -nél már a kimenetek tovább nem terhelhetők, de külső tranzisztor alkalmazásával sem mennék 8 led fölé.
Soros léptetésnek meg megfelelő hosszú shift regiszterbe indulásnál beléptetni egy egyest utána ez mehet körbe körbe.
(#) titi válasza instantwater hozzászólására (») Szept 26, 2008 /
 
A 4017 helyett gondoltam.
Mert ezt sorba tudod fűzni.
Én úgy értelmeztem, hogy van pl 64 oszlopod, és egyszerre csak egy oszlopot akarsz meghajtani, és az utlsó oszlop után kezdődne az első.
Azt nem figyeltem, hogy a sor meghajtáshoz az 595-ös is shift regiszter.
Azt is használhatod a 4017 helyett.
De ha félreértettem, akkor bocsi.
szerkroteust hol lehet "szerezni"?
(#) titi válasza instantwater hozzászólására (») Szept 26, 2008 /
 
Most látom, hogy máshol is felvetetted a dolgot, és ott adtál egy linket, ezt .
Erre az elvre gondoltam én is, csak persze nem PIC-el hajtod meg a sort, hanem amint elképzelted, 74595-el.
(#) instantwater válasza titi hozzászólására (») Szept 28, 2008 /
 
(#) titi válasza instantwater hozzászólására (») Szept 28, 2008 /
 
Köszi!
De azt még áruld el, hogy mit kell/érdemes letöltetenem? (Szedjem a legnagyobbat?)
(Nem értek az ilyen torrentes dolgokhoz.)
(#) instantwater válasza titi hozzászólására (») Szept 29, 2008 /
 
először is szedd le az utorrent.com ról az utorrent progit.
aztán szedd le a fenti oldalról a torrent filet amit majd az utorrenttel tudsz ténylegesen letöteni.Proteus 7.2 sp2 with crack
proteus 7.2 sp6 patch
PROTEUS 7 2 SP2 V1 4 FULL (Crack Included)



ott van közte a listában a 6 os is de azt most nem tölti fel épp senki.
ha nem jó a 7es akkor majd keresek neked 6ost.
(#) instantwater válasza potyo hozzászólására (») Szept 29, 2008 /
 
ehez majd ha ráérsz légyszives rajzolj bekötési rajzot, mert nem igazán látom át így.
Köszi
(#) kobold válasza instantwater hozzászólására (») Okt 1, 2008 /
 
Tényleg nem ment, reset-ben tartotta magát. Kicsit átrajzoltam, de ez már biztosan megy, csakazértis szimulátorban raktam össze a papír helyett

léptető.DSN
    
(#) kobold válasza (Felhasználó 13571) hozzászólására (») Okt 1, 2008 / 4
 
Ötlet? Proteus
Vagy nézd meg képen

léptető.png
    
(#) instantwater válasza kobold hozzászólására (») Okt 6, 2008 /
 
isten vagy köszi

ha majd ráérsz egy gyors pár mondatos logikai leírást is írhatnál. de tényleg csak ha ráérsz. mert oké szépen megy de kicsit zavaros még nekem.
(#) kobold válasza instantwater hozzászólására (») Okt 6, 2008 /
 
Gyorsan és kapkodva, mert mennem kellene már haza
Órajelre U1 (Johnson számláló) elkezd számolni, azért a 2. kimenettől vannak a kivezetései, mert reset-nél az 1. kimenet mindig aktív, címzésre nem túl jó. Ha elszámol a 9. kimenetig, E engedélyező bemenete magasra kerül, így hiába kap további órajelet, nem léptet, de kinyitja Q1-et, ami U2 számlálását teszi lehetővé (testre húzza az E vonalat, a test a logikai 0 szinten lévő Q9 kimenet az U2-n). Legalábbis addig, amíg az is el nem jut a 9. kimenetig, akkor megszűnik az engedélyezéshez szükséges test, U2 tiltva lesz, Q2 nyitása (Q1-hez hasonlóan) feléleszti U3-at. Ennek a Q9 kimenete reset-eli az összes számlálót, megint U1 lesz aktív, azaz a következő órajelre már elölről fut minden. D1 azért van benne, mert ha nem volna, U3 a reset után még egyet számolna, ha pedig D2 hiányozna, U39 nem indulna el (a két dióda egy negatív logikájú ÉS-kapcsolatot alkot U3 megfelelő működéséhez).
(#) instantwater válasza kobold hozzászólására (») Okt 6, 2008 /
 
Köszi
(#) Szebence válasza kobold hozzászólására (») Okt 6, 2008 /
 
Egy nagyon hasonló problémám lenne.

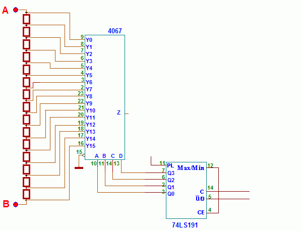
Én kettő db 4067-es léptető IC-t szeretnék ugyanígy megoldani, mint a fentebb említett példánál. Ezt hogyan tudom megoldani? (2db 4067-es IC összekapcsolása, és egyszerre mindig csak 1 "led világít")

Az első képen a kapcsolás teljes része látható, a második képen csak az ami majd nekem fog kellenei. És a kapcsolás bal oldalát szeretném megduplázi.

Amúgy majd én nem ledet szeretnék rákötni, hanem majd egy 12V-os DC motort, de max csak 5V feszt kapna, és az ellenállások helyett potméterek lennének. 5V-on az egyik motor (ami nekem van) 350, a másik 250mA-ert vesz fel...

Kivitelezhető, hogy így vezéreljek egy kis dc motort?
(#) kobold válasza Szebence hozzászólására (») Okt 7, 2008 /
 
A 4067-es nem léptető, hanem 16 csatornás analóg kapcsoló (multiplexer / demultiplexer), biztos, hogy erre gondoltál? Ha az EN bemenete alacsony, akkor a címvonalak (A...D) által kijelölt bemeneti vonalat (X0...X15) összeköti a kimenettel (X) úgy, mintha egy kb. 100 Ohm-os ellenállás lenne köztük.
Egy számlálóról hajtva úgy lehet kettőt működtetni, hogy a számláló kimeneteire közösíted a címvonalakat, az engedélyezést pedig egy flip-flop végzi. Így amíg egyszer "körbe nem ér" a számláló, az egyik IC aktív, a következő túlcsordulásig pedig a másik. Az éppen aktív IC kimenete pedig az említett cca. 100 Ohm-on keresztül a címzett bemenethez kapcsolódik.
Motormeghajtásra szerintem nem alkalmas, a megadott terhelést egyáltalán nem bírja el, és nem is ilyesmire való. Kismillió poti, meg ilyen kapcsolás helyett ajánlanám inkább a PWM-et, egyrészt megmarad a nyomaték, másrészt a kitöltési tényező állítgatásával tökéletesen vezérelhető a fordulatszám.
(#) Szebence válasza kobold hozzászólására (») Okt 7, 2008 /
 
Értem, nagyon szépen köszönöm a válaszod!

Leírom mit szeretnék megvalósítani...
Van egy 12V-os DC motorom, a fordulatszámot azt nem tudom, hogy mikor mennyit forog, csak azt tudom, hogy a potméter segítségevel állítom a feszültségét, így gyorsabban vagy lassabban forog és megvan, hogy nekem 2,23V-on kell, hogy menjen X ideig, utána 2,84V stb
És ezért szerettem volna úgy megcsinálni, hogy a 15 kimenetre potmétereket rakok, amivel pontosan betudnám állítani az adott értékeket, utána meg csak léptetgetné az egész rendszer, mert majd ehhez tartozik74LS191-es IC és akkor EZ a léptető (igen, elnéztem az előző hozzászólásomban) és ez meg egy 555-ös astabil multivibrátorról kapná a jelet körülbelül félpercenként, az IC léptetne, így a 4067-es IC mindig más lábakon adná a feszt a motornak...

Ez hogy kivitelezhető? Tudom PWM... de nem tudom sehogyan megmérni a motor fordulatszámát és előfordulhat, hogy állítgatnom kell, ezért szeretném ezt a sok potméteres megoldást használni. (Ha lehetséges)
(#) kobold válasza Szebence hozzászólására (») Okt 7, 2008 /
 
Amit feltettem rajzot, azzal elvileg lehetne ilyet csinálni, viszont a 4067 kimenetét egy olyan jelkövetőn keresztül lehetne csak a motorra kapcsolni, ami elbírja a több 100 mA-t. Pl. régi PC-s hangszóróból lehet bontani DS2822 és hasonló erősítő IC-ket, 1 A-t is elviselnek, ide tökéletes (a jelkövetés meg annyi, hogy egy neminvertáló bemenetre ráadod a kivezérelni kívánt feszültséget, az invertáló bemenetét meg a kimenetéhez kapcsolod).
Fordulatszámot nagyszerűen lehet mérni optóval és multiméteres frekimérővel, akár réselt tárcsa, akár festett tengelyvég által. A PWM pedig, elég jó közelítéssel: ha állandó 12 V-ot kapcsolsz a motorra, az 100 %-os kitöltési tényezőt jelent; 2.23 V esetén (2.23 / 12) * 100, azaz 18.58 % lenne a kitöltés, utána már csak ezt kéne finomhangolni. Ha hajtani is akarsz valamit a motorokkal, mindenképp célszerű megfontolni a PWM-es módot.
(#) Szebence válasza kobold hozzászólására (») Okt 7, 2008 /
 
Hát nekem ez már bonyolult, a motorokkal nem akarok semmit hajtani, a nyomaték elhanyagolható, csaj egy 1x1 cm-es tükör lenne rajta.
(#) kobold válasza Szebence hozzászólására (») Okt 7, 2008 /
 
Ezt hívják jelkövető kapcsolásnak. Keress hozzá olyan erősítőt, ami rövidzárási áramként elbír legalább 500 mA-t a GND felé(nézd meg az említett DS2822 adatlapját a neten, hogy tudd, miről beszélek). A + bemenet lesz a 4067 kimenete, kimenetére pedig a motort teheted, párhuzamban egy záróirányban bekötött védődiódával.
(#) Szebence válasza kobold hozzászólására (») Okt 7, 2008 /
 
Itt melyikre menjek? Bővebben: Link
(#) kobold válasza Szebence hozzászólására (») Okt 7, 2008 /
 
Rosszul emlékeztem, bocsánat. Nem DS, csak D.
Itt megtalálod.
(#) kobold válasza kobold hozzászólására (») Okt 7, 2008 /
 
Tetű lassú a net, sem javítani, sem törölni nem tudtam...
Ez a jó link.
Következő: »»   1 / 5
Bejelentkezés

Belépés

Hirdetés
XDT.hu
Az oldalon sütiket használunk a helyes működéshez. Bővebb információt az adatvédelmi szabályzatban olvashatsz. Megértettem