Fórum témák
» Több friss téma |
Fórum » Csöves erősítő készítése
Ne feledd betartani a fórum viselkedési szabályait, és a topik megmaradásának feltételeit. [link]
A téma átmenetileg fagyasztva lett, hozzászólni nem tudsz!
Sziasztok!
Ha a kimenőnek a primere 2,5kohm, akkor akár egy gu50-et, akár egy 300B-t is ki tud szolgálni? A gyári kimenőkhöz "csoportokban" rendelik a csöveket!
valakinek esetleg pl509 hez van se vagy pp kapcsolása amiben ecc85 van?
Sziasztok, módosítom a kollega úr kérdését
![]() PL509-es pentódához keresek SE, vagy PP, de inkább PP kapcsolást. A meghajtó fokozatot SRPP nek tervezem, a fázisfordító fokozatban is jó lenne valamilyen novál csőtípus pl ECC85 (abból sok van). Előre is köszi.
Régi szak könyvekből sok hasznos információhoz jutottam hozzá.
Sajnos sok kérdésemre nem találtam választ. Vagy gyakran bizonytalan vagyok a kapott eredményekben. - Feltettem egy kérdést 283783hsz azonos kimenő trafók párhuzamos kapcsolásáról. Van valakinek tapasztalata a témában? És még egy másik kérdésem is lenne. - Használt már valaki feszültség háromszorozó kapcsolást erősítő tápban? Azért teszem fel újra a kérdést mert annyira pörgős a fórum hogy elvész a sok hozzászólás között. A válaszokat előre is köszönöm.
Igen letezik ilyen kapcsolastechnika a csoves erolkodoknel.
Pld. harom kimeno parhuzamosan kapcsolva de egy egy RLC szurokoron keresztul, hogy a hangfrekis sav legyen felosztva. Kimondottan direkt parhuzasmos kapcsolast meg nem lattam. Sok csoves konyvet lattam de sehol sem jelenik meg. Ezek szerint valamilyen okbol nem valt be. Na mostmar lehetne filozni a temarol de semmi ertelme szerintem . A megoldas szamodra az lenne, hogy probald ki es egy doksi formajaban beszurnad az eredmenyeket. Lehet, hogy gondoltal egy nagyot es bedobtad a kerdes. Minden esetre szedd elo ahonnan ihletodtel, hogy nezzuk meg. Kozben kerestem valamit: Bővebben: Link
Kedves köbzoli, igazad van, ezeket minden csoves tudja !!
Viszont az 40-50-es evekben voltak ilyen hifi megoldasok. Hogy idovel elflejtodott az mas kerdes. nyikolaj kapott egy valaszt. Nincs mit filozni a tema korul.
Köszönöm szépen mindenkinek a válaszokat.
Próbálom előkeríteni azt az oldalt ahol láttam. Azért próbáltam tapasztalatot gyűjteni a kérdésben mert elsőnek semmiképp nem vágnék bele egy ilyen projektbe ehhez úgy érzem kevés a tapasztalatom.
Na ezt nem értem. Azt írja ebben az adatlapban hogy class ab push pull Raa=5.5 kohm for speech and music. De akkor miért ír 3.5 kohmot majdnem ugyanannyi teljesítményhez, ugyanakkora torzításhoz azzal a kitétellel hogyha folyamatos szinusszal van hajtva...
ez nem egészen világos.
A PP erositok eseteben a fazisfordito cso megvalasztasara ugyelni kell.
Ertem ez alatt: a cso katodja es izzo szala kozot _kapcsolastechnikatol/anodfeszultsegtol fuggoen_ 80-100 V feszultsegkulombseg van. Ezt nem minden csotipus birja el. Erre a helyre Ecc83 vagy egy regebbi tipus Ecc40 felel meg.
Vagy ECC82, amit kifejezetten fázisfordítóba ajánlanak
Sziasztok!
Én a világ ''legegyszerűbb'' csöves erősítőjét szeretném megépíteni, sok helyen utánanéztem, a neten meg régi könyvekeben, de nem találtam egyszerű rajzokat...tudom: nagyon finom, drága és nem utolsó sorban nehéz dolog az ilyen, amihez kemémy tudás kell. DE én nem valami túl komoly erősítőt akarok, tökéletes ha mono, megfelel a kis teljesítmény is! Végezetül...van pár csövem is: két EL 84-es, két ECC 83-as, két EBF 89-es, egy EF 89-es és még egy ECH 81-es.Segítségeteket előre is köszönöm! Üdv: Abu. :wave:
Majd Zoli bácsi (köbzoli) tervez neked egyet ha megkéred szépen. Szerintem az EF89 és EL84-ből egészen jó kis SE(Single Ended-együtemű) kijöhet.
Köszönöm a válaszod!
Jövő héten megveszem az apróságokat is hozzá, aztán szépen lassan összeépítem a te rajzod szerint. Köszönöm mégegyszer!
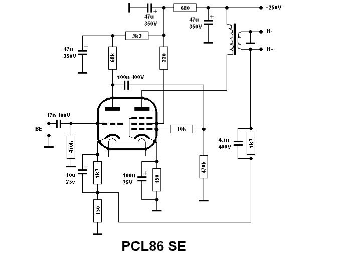
Én is összeraktam neked egy kapcsolást ez már gyakorlatban is bizonyított. Csak szerezned kell hozzá PCL86 csövet. Ebből az egy csőből áll a kapcsolás, ez volt a tv-k hangvégfoka. Ebben a kapcsolásban lényegesen jobban szól mint a tv-ben. Csak egy kimenőt kell szerezned. Ha gondolod én adhatok neked csövet meg kimenőt.
Vagy rákereshetsz az én PCL-es cikkemre is, bevált, egyszerű, olcsó
Igen de akkor csak egy csőből állna. Én adnék neki, meg kimenőt is. Ezzel támogatnám az újoncokat.
Van rádióból bontott, osztott primeres kimenőm nagyobb keresztmetszettel (5,5cm2) jól is szólna neki. Majd eldönti mit akar mert a kimenő jó a Te rajzodhoz is
Köszönöm mindkettőtöknek a választ valószínű megpróbálom.
Ne vitázzatok már srácok!!!
Már leírtam, hogy lehet legolcsóbban "LÁMPÁS" erősítőt építeni...
Nem vitázunk, csak csináltunk neki választékot.
De ha akarja akkor a GU50 es cikk kapcs-ba simán behelyettesíthetó az EF89 és az EL84
Sziasztok!
Nem találjátok ki,mi villog a szobámban.A kis EM84 a PCL86 szekunderén Hihetetlen látvány,nagyon szép.Csak sajnos nem elég érzékeny,kisebb hangerőn meg se mozdul.Köbzoli ,a Te EM-es kapcsolásod menne kis hangerőn is?És ha egy külön ECC85-öt rakok neki(nem a GU másik felét használom)azt elbírja még a táptrafó?(a GU lenne a 12,6v-on,és az anódfeszen,a két ECC85 lenne a 6,3v-on,és az anódfeszen,és az EM84 lenne a 6,3v-on,és az anódfeszen)800mA-t elbír a 6,3v-os rész,és az anódfesz szekundere hogy bírná a4 csövet?
Még egy ECC85-öt meg az EM84-et tutira elbírná ha eddig jól bírta a GU-t. Ez a két plusz cső alig eszik valami anódáramot és a fűtőtljesítmény az már necces.
Ha Te mondod Zolikám akkor biztos elbírja.
Szerintem pedig nincs olyan,h fázisforgatónak az"X","Y",vagy "Z"csőtípus a megfelelő.gyakorlatilag bármilyen csővel lehet készíteni fázisfordítót,egészen jót,avagy rosszabbat is.mivel ezt a fokozatot igen sokféleképpen lehet kivitelezni,itt(is)a kapcsolástechnika a döntő faktor.viszont a hangminőség szempontjából sok múlik rajta.mit kócos írt,abban annyi igazság van,h a katodin f-fordító gyakran alkalmazott megoldás,főleg az egyszerűbb rajzokon,s ezért ide-a munkaponti beállítások miatt-az ECC 82 a(z egyik)legalkalmasabb típus.
Ja-ja... csak éppen kimenőként nem egy 230/12V-os hálótrafót kéne alkalmazni. :no: már ha minőséget-is-szeretnénk.az EL 84 relatíve magas anódimpedanciájához az rossz vicc lenne...
|
Bejelentkezés
Hirdetés |



DE én nem valami túl komoly erősítőt akarok, tökéletes ha mono, megfelel a kis teljesítmény is! Végezetül...van pár csövem is: két EL 84-es, két ECC 83-as, két EBF 89-es, egy EF 89-es és még egy ECH 81-es.

Hihetetlen látvány,nagyon szép.Csak sajnos nem elég érzékeny,kisebb hangerőn meg se mozdul.