Fórum témák
» Több friss téma |
Fórum » Futófény
Ja! A csillagos alkatrészekkel nem kell törődni!!!
Csak az áramkör szemléltetésére vannak...
Sziasztok!
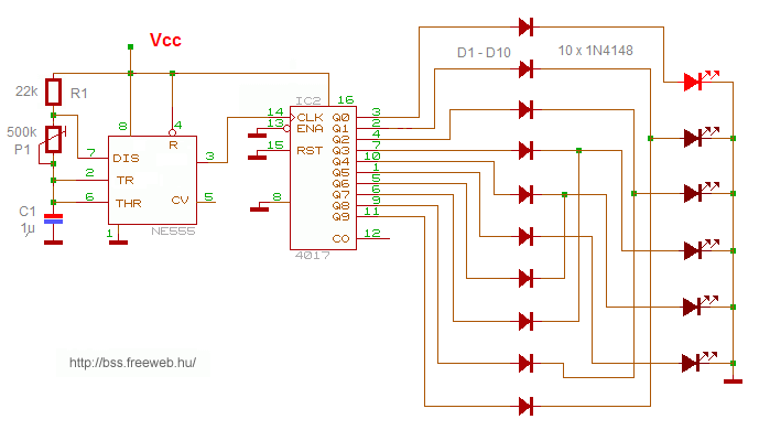
Adott ez a kapcsolás. Elvileg 3 V-ról megy, én viszont 5 V-ra kötném. Milyen ellenállás(ok) kell(enek)? Köszönöm a választ előre is.
Legfontosabb minden leddel sorba egy 150 ohm - ellenállás az igényelt fényerő függvényében.A többi szerintem nem változik.
Az ic-k elviselik az 5 V-ot?
Mi alapján gondolod a 150 Ω-ot? Egyébként nagyfényerejű kék ledeket kötnék rá, nem tudom ez változtat-e valamin.
Hali!
Az ic-k 3-15V-ig működnek. A 150 Ohmot meg azért írta, mert abban a kapcsolásban sztem 1.5V-3V közötti LEDek vannak és nem viselnék sokáig az 5V-ot. A nagyfényerejű led az pontosan milyen? 12V-os vagy 4.5V-os? És még hogy milyen teljesítményű?
Mivel egyszerre CSAK egy led világít, ezért 1DB 220ohmos (200ohm) is elég,
s Led árama ekkor KB:20mA. 120ohmnál KB: 30mA-lesz a leden... Az 555 és a 4017 kényelmesen elmegy 5-15Voltig. :yes: Az hogy 3Voltról is üzemelhetnek, az a CMOS technológiának köszönhető...
Igaz,ha a testel kötöd sorba tényleg elég egy.Az ellenállásnál én a max fényerőre törekedtem, igyekeztem a legkisebb berakhatót írni.Bár szerintem így sem lenne 30 mA (5V-0,6-1,7 ) /150=.018 Meg az ic sem tud ekkora áram mellet 5V kiadni.(bár ez az érték igencsak ledfüggő .Én általában próba alapján szoktam a max fényerő/min fogyasztás metszéspontot megállapítani)
Holubek: kb. 3 V-os a led, teljesítményt nem tudom, amúgy gondolom 20mA az áramfelvétele.
_JANI_: igen, a kezdő topikban is ezt mondták kb. proba: valóban kellene a max fényerő, ha már ilyen drága a led 200-180-150 ohm-mal próbálgaom majd. De előtte azért kipróbálom próba ledeken.
Sziasztok!
Olyan kapcsolást nem tud valaki ahol szöveget lehet futtatni egy ledes kijelzőn? esetlen lehet eprom is vagy bármi amit meg lehet valósítani......esetleg saját szöveget is be lehet gépelni. Köszi előre is!
Rádiótechnika 98/ 10 (urbán elektronika szerint) számában van egy 8x8 fény mátrix ezt átalakítva (több modul egymás után ,közös órajellel megfelelő eprom programmal tudná amit te akarsz.
Én a mai világba már mikrovezérlővel csinálnám. Itt inkább a program nehezebb cserébe viszont egyszerűen akár szoftveresen két-három vezetéken keresztül tudod a kiírandó szöveget módosítani. (a led mátrix előállítása nem igazán bonyolult)
Sziasztok, én is csináltam egy 5 (kék)ledes futófényt egy bicikli lámpából, a kinézete nem a legjobb de nagyon jól müködik, rakok fel pár képet is.
http://www.ee.oulu.fi/~zyc/LedDisp/#operation
Kép: Hivatkozás Kép: Hivatkozás De ez nem egészen ennek a fórumnak a témálya!
Üdv
Megcsináltam ezt a futófényt, de valami nem jó. Azt csinálja hogy egy ideig fut, majd megáll a legelső lednél és amég ki nem húzom és újra áram alá helyezem akkor újra fut, majd megint megáll. A 4017-es IC-nek a lábkiosztása ugye úgy van (meg minden IC-jé) hogy ha fektetve teszem, úgy hogy a jel a bal oldalán legyen (a szöveg rajta jól áll) akkor a jel alatt lévő az 1-es a felette meg a 16-os láb? Köszi
Tipp az 555 környékén rosszul raktál be egy kondit (2 láb) .Ha ez nem jött be akkor ellenőrizd az 555 kimenetét. Ha néhány ütemet jól lefut (2 oda vissza ) akkor a 4017 valoszinű jól van bekötve max forrasztáshibás.
A bekötés meg igen,jól gondolod.
Üdv
A kondi az jó, a kimenettel mi lehet a baj? Hogy tudom ellenőrizni? Köszi
A kapcsrajzon az üres körös kötés az mit jelent?
Azt hogy kell bekötni?? Köszi
Ugyan úgy kell bekötni mint a többit,hogy miért így vannak jelölve nem tudom.
Áááá!
Nem hiszem el ![]() Próbapanelen csináltam, és az egyik láb a 4017-esen elhajlott amikor beleraktam!!! Ezért futott csak párszor. Most már jó... Köszi
Edy adatlap a 4017-ről: http://www.doctronics.co.uk/pdf_files/4017.pdf.
A második oldalon az IC fölülnézetben van ábrázolva! Az olyan "leakadást" az ENA vagy a RESET (RST) láb szabadon hagyása is okozhatja. ( Levegőben lóg a lába. ) Először az oscillátor működőképességéről kell meggyőződni! Ha az üzemel, és mégis leakad a szánláló, ( és a lábak is jól - helyesen vannak bekötve,) akkor a 4017-est kellene kicserélni! Mert bizonyos esetekben egy sztatikus kisülés elég érdekes dolgokat okozhat ha az IC-t nem vágja azonnal haza... UI: Ha 3V vagy az alattim feszültséggel akarod az IC-t meghalytani, az is instabil működést eredményezhet!
Van ez így!
[off] Melyik láb lógott a levegőben?
Üdv mindenkinek!
Ha lenne 1 olyan bátor jelentkező, aki volna kedves segíteni 1 futófénymániáson, akinek már 3 futófény próbálkozása is csúfos véget ért, pls vegyen fel msn-re(alucard4@live.com) pls, nagyon kellene!!!
Első kérdés milyen icvel akarod (ha lehet kapcs rajz amin elakadtál)
Az MSN-es marhaságokat (smile tömegével, idióta rövidítések, mint "pls" sürgősen felejtsd el itt, a fórumon, mert azt itt nagyon nem szeretjük!
Az e-mail címedet, és MSN címedet SOHA ne írd ki így, erre való a védett e-mail cím pont! A fórum célja, hogy az információk megmaradjanak, ergo nem kérünk és nem adunk segítséget MSN-re, e-mailre, privátra! Tessék el is olvasni a fórum-szabályzatot, nem csak végiggörgetni!
Üdv
Találtam Ezt a kapcsolást, és azt szeretném kérdezni hogy hogyan lehetne megoldani, hogy az a led ami a mátrixban impulzust kapott, az lassan fokozatosan kezdene el világítani, majd újra lassan aludna ki?? Kondikkal és tranyókkal gondolkodom... megoldható a mátrixon belül?? Vagy igazából elhagyható az alsó 4017-es és akkor pár sorba kötött led-em lesz, az is megfelel a célnak, csak olyan kapcsolás kellene ami egyszerű és minden ledre vagy ledsorra alkalmazható, hogy impulzus (4017-től) majd lassan fel és lassan le. Köszi
Nem tudom , a tranzisztorok BE közé egy kondi,szerintem ettől egy kicsit utánvilágításos lesz az egész.(esetleg úgy hogy a bázisellenállást két részre bontod és az osztáspontra.)
Szerintem ez multiplexálásnál nem működik, mert a mátrix más elemeire (azonos sor vagy oszlop szomszéd) is hatással lesz.)
Üdv
Van pár LED sorom sorba kötve, amiket szeretnék párhuztamosan kötni. (Tehát 4db 5 LED-es 1db 6 LED-es és 1db 1 LED-es) A közös pontjuk a + és az elektronikám a földre húzná őket. De valamiért ha a 6db-os vagy az 1db-os a földre van húzva, akkor a többi nem világít. Tehát ha az 1 db LED és az 5db LED is a kapja a (+)ot és (-)ot akkor csak a 1db LED világít. Miért van ez? ÉS hogy lehet őket úgy párhuzamosan kötni hogy mind menjen? Köszi
A led nem olyan mint a hagyományos égő, az ha kisebb feszültséget kap mint a nyitófesz akkor nem világít.Ha nagyobbat akkor igyekszik stabilizálni amíg tönkre nem megy. Tehát ha egy leddel párhuzamosan kötsz 2 sorbakötött ledet akkor az egyesen esik mondjuk 1,9V ez a többinek kevés lesz.Ha együtt akarod hogy világítsanak akkor mindegyik füzérrel akkora ellenállás kell sorba kötni ami az adott tápfeszültségen 10-20 mA enged át rajtuk.(lásd oldal led előtétellenállás számító progi).
A tranzisztoron keresztül párhuzamosan kapcsolódnak. Az is lehet hogy egyszerűen a tápod nem bírja. |
Bejelentkezés
Hirdetés |




200-180-150 ohm-mal próbálgaom majd. De előtte azért kipróbálom próba ledeken. 


[off] Melyik láb lógott a levegőben?




