Fórum témák
» Több friss téma |
Fórum » Futófény
Hopp, még egy kérdés (azaz inkább kérés)!
Megírnád az IC-k típusát? Az egyiken nincs rajta, a másikon meg nem tudtam kivenni... (Tudom, én vok a béna, sorry! )
Ha jól láttam a rajzon, akkor az egyik IC minden bizonnyal 74199-es (shift regiszter - 2 db van a rajzon, egyiken nincs jalölve a típusa), a másik 2 pedig egy 7400 és egy 7402.
Sziasztok. Segítség kellene van egy hangra "futó" ledsorom a probléma az vele hogy növekvő hangra a "hullámos mozgás" is fentebb tolódik annyira hogy teljes hangerőnél minden led világít. Viszont kis hangerőnél alig mozdul ki. Hogy lehetne beszabályozni?:no:
Kapcsolási rajz? Nincs meg? A nélkül elég nehéz lesz!
Jogos. Bár csak esetleg le tudom fényképezni ugyanis nem én építettem hanem egy ritka porszívómárkából lett kiszedve a telítettséget mutatta eredetileg.
Ajaj! Úgy nehezebb lesz!
Meg kellene nézned, nincsen(ek)-e esetleg trimmer potméter(ek) benne, és kísérletezgetni. Vagy vissza kell(ene) fejteni a kapcsolást (az viszont nem kis munka, kérdés, érdemes-e).
Nincs benne semmilyen poti egy ic van benne az egésznek két kivezetése van és keresztbe viszem a tápfeszülségen a hangáramot és így érem el az eredményt de mivel otthon nincs netem (a munkahelyről nyomom) majd lesz róla kép. A célom vele az hogy az egyes ledeket több leddel helyettesíteni és külön külön feszváltoztatással "hullámzó ledtáblát" csináljak. Ledem az van megszámlálhatatlan. Lehet hogy nem kivitelezhető de próbálkozni mindig lehet
Aha! Nos, akkor nem marad más, mint várunk a fotóra, és agyalunk addig is. Hátha valakinek eszébe jut valami 5let, és leírja
.
Sziasztok
25 LED-es futófényt szeretnék épiteni, csak odafele kell hogy fusson aztán kezdi az elsö LED-el. Én 3 Db 4017-es IC "sorba" kapcsolására gondoltam. Az elsö 4017 IC után a következö IC aztán a 3-dik IC 5-dik kimenete után az elsö müködne újból. Megoldható ez igy?
Sziasztok!
Még mindig a Knight Rider-es futófényről kérdeznék. Szép az amit itt felsoroltatok, a Hobbi Elektronikás megoldás áll legközelebb az eredetihez. De olyan kapcsolás nincs valahol, ami tényleg azonosan működik az eredetivel? Ma megnéztem egy nyúzott VHS felvételt abból az időből, amikor nálunk még csak "lavorral" lehetett a Sat1-en élvezkedni. Az eredeti fény olyan, mint egy üstökös: 1 LED teljes fénnyel világít (mag), a sorban utána következő 2-3 pedig fokozatosan elhalványul (farok). Ez az effekt vándorol oda-vissza. Ismétlem: csak a teljes fényű LED mögött világít 2-3, előtte egy sem! Csak mellékesen jegyzem meg, hogy volt egy másik effekt is a filmben, amikor középről szélre, szélről középre vándoroltak a fénypontok, de ez nekem nem tetszik. Viszont az eredetit szivesen megépíteném! Van valakinek ötlete?
Én úgy láttam - mert én is nagy rajongója vagyok/voltam a sorozatnak - hogy azok nem LED-ek, hanem izzók voltak...
De persze minden bizonnyal megoldható az effekt LEDekkel is. Továbbra is azt gondolom, hogy egy viszonylag nagy értékű kondi a LEDen keresztül kisütve adja a jó eredményt...
Kösz a választ!
Természetesen én is tudom, hogy a filmben izzós megoldás szerepelt, de ennek valóban nincs jelentősége, mert az izzóhoz hasonló lágy indítást és leállítást a LED-nél is meg lehet oldani. Erre ITT egy jó példa. Köszönöm az ötletet, megcsináltam és működik!
Sziasztok!Lehet hogy egy kicsit későn szólok de remélem azért még kóborol itt valaki és tudna nekem segiteni!!Megépitettem az oldalon található Knight Rider-es futófényt (kicsit átvariáltam ugyanis bnőmnek ajándék lesz és a 10db led szív alakban fog futkározni
)és az a hibajelenség jött ki hogy 2 db led világít folyamatosan bekapcsolás után, és ha az egyik kezemmel a pozitív bemenetet ésintem a másik kezem egyik ujját pedig végighúzom az ellenállások lábain akkor attól függően hogy melyikhez érek az a led gyullad ki! Mi lehet a probléma még kezdő vagyok segitseteeeeek!! PLEASEE
Gyanítom, hogy sikerült egy CMOS IC-t hazaküldened az örök szilícium-mezőkre. Ha arról a KR kapcsolásról beszélsz, amire gondolok, akkor abban egy CMOS IC leledzik, ami viszont nem szereti (sőt, kifejezetten ellenséges viselkedésnek tekinti!), ha a lábait "taperolják". Ezt pedig azzal hálálja meg, hogy rövid úton beadja az unalmast, és a fent említett homokforráshoz távozik. (Nem véletlen, hogy rendesebb üzletekben minimum antisztatikus szivacsba szúrva, vagy ilyen zacsiba csomagolva adják.)
De a konkrét segítséghez jó lenne egy link a kapcsolási rajzról, meg esetleg egy NYÁK terv, valami emészthető formában...
Itt a link http://www.hobbielektronika.hu/kapcsolasok/knight_rider_oldal2.html erröl csináltam 3db ic van benne az elképzelhető hogy meg ,,taperoltam"
lecserélem az összes ic-t és megnézem h jelentkezik-e a hiba nemsokára teszek fel egy képet is a nyáktervről.Köszi
Na jó, ez már majdnem OK. Csak épp az alkatrészek hiányoznak a képről...
A nélkül "kicsit" nehezebb...
Sajnos csak így tudtam megoldani
de ha megnézed a kapcsolási rajzot szerintem nem ,,olyan" bonyolult Nem tudom de már a f*sz-om ki van vele hogy soha semmi nem jön össze
Sziasztok !
Egy kérdésem lenne. 4017-es IC vel hogyan lehet olyan futófényt csinálni, hogy alapból világítson 10db led és midíg egy aludjon el 1-10ig? Tehát pont az ellenkezője kell hogy történjen mint az általános kapcsolásokban. Nem egyesével kigyújtják a ledeket, hanem lekapcsolják a kimenetek. Köszönettel: CCS
Azt hiszem, a csatolt rajz pont azt fogja eredményezni, amit szeretnél. Minden egyes kimenetre ezt a kis "modult" kell rakni.
Én egyszerűen megfordítanám a LED-eket: katódok a kimenetekre, a közös anódok meg a tápra. Persze ellenállások így is kellenek.
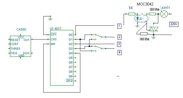
Hali! Nekem olyan gondom lenne hogy anno valamikor volt egy 4 lámpás 220-as futófényem amit elloptak. Lehetett rajta irányt váltani ,invertálni, és sebességet állítani. Ha jól emlékszem egy 4017-es és egy 4053-as ic volt benne meg talán 555-ös, és pár tirisztor. Ilyenről tud e valaki rajzot küldeni? Az se baj ha többcsatornás.
Építeni akarsz vagy inkább a kész megoldások érdekelnek?
Hali! Építenék. Az Urbán elektronikánál lehet kapni olyat, hogy "futófény nx 4 lámpás 220V-ra" nem tudom, hogy ez lenne-e az, amit keresek, de nekem csak a kapcsolási rajz kellene mert alkatrészem az van. Még lehet, hogy a HE valamelyik számában meg is van a rajz, de nem találom az újságokat
Ha tud valaki rajzot akkor legyen szives küldje el.
Az alábbi kapcsolás talán ezt csinálja. Természetesen egy kétmorzés kapcsolóval lehet irányt váltani.ha több lámpát akarsz csak akkor kell szerintem multiplexer,vagy ha nem találsz ilyen kapcsolót.
Szia!
Tovább gondolva (#203332) proba kapcsolását, a következő kapcsolás született. lásd mellék. A kapcsolók sima-előrefutásba állásban vannak. S a kimenetre én is a MOC_ optotriakos "Szilárdtest relé"-t tennék! Az 555 ös kapcsolást azért nem dolgoztam ki, mert itt a fórumon is egy néhányszor már ki lett vesézve, s fórumtéma is van indítva. Valamint van 555-ös segédprogram is az oldalon!!! Sok sikret a kapcsoláshoz! |
Bejelentkezés
Hirdetés |




)
. 
Szép az amit itt felsoroltatok, a Hobbi Elektronikás megoldás áll legközelebb az eredetihez.
)és az a hibajelenség jött ki hogy 2 db led világít folyamatosan bekapcsolás után, és ha az egyik kezemmel a pozitív bemenetet ésintem a másik kezem egyik ujját pedig végighúzom az ellenállások lábain akkor attól függően hogy melyikhez érek az a led gyullad ki! Mi lehet a probléma még kezdő vagyok segitseteeeeek!! 


Ha tud valaki rajzot akkor legyen szives küldje el. 


