Fórum témák
» Több friss téma |
WinAVR / GCC alapszabályok: 1. Ha ISR-ben használsz globális változót, az legyen "volatile" 2. Soha ne érjen véget a main() függvény 3. UART/USART hibák 99,9% a rossz órajel miatt van 4. Kerüld el a -O0 optimalizációs beállítást minden áron 5. Ha nem jó a _delay időzítése, akkor túllépted a 65ms-et, vagy rossz az optimalizációs beállítás 6. Ha a PORTC-n nem működik valami, kapcsold ki a JTAG-et Bővebben: AVR-libc FAQ
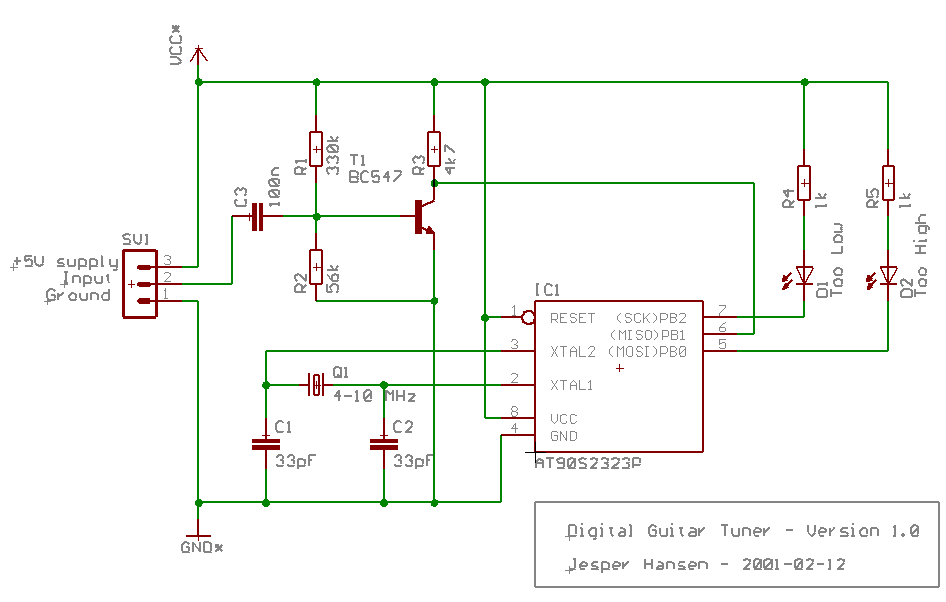
ATtiny2313-ra van irva , vagy csa te szeretned arra rakni??
Na itt van a kod , irtam hozza nehany makrot. Csak a TCCR0 reg nem letezik attiny2313ban, ezert kerdeztem mire volt irva a forras eredetileg. En a TCCR0-at atirtam TCCR0A-ra. Ez igy nem biztos hogy mukodni fog. Forditani fogod tudni ha szukseges. A tccr0b.hex az a TCCR0B -regel forditott verzio.
Javitasnal az elso ket file lemaradt.
Nagyon szépen köszönöm az utobbit tetteb bele és ugy néz ki jo is lett.
köszi
Nagyon ugy néz ki hogy jo bár nagyon érzékenynek tnik meg kár hogy azt nem jelzi hogy minek magas vagy alacsony a nak vagy e nek...de figyelte a jelet rendesen... arra nem lehet a töbi lábat használni mert még vagy 8 üres van hogy kijelezze hogy ez éppem A vagy E vagy d stb.?
Azt sem tudom mi ez a cucc :smoke: Csak megneztem miert nem fordul le es beleirtam/javitottam.
Mirol van szo tulajdonkeppen, elarulod? Amugy orulok hogy mukodik! Melyik hex-el mukodik?(nem egyertelmu)
gitár hangolo "kézikészülék"
![]() ezzel a hexel a másikkal nem is probáltam
Na mond, mi volt a hiba ami miatt ennyit szenvedtél!
Üdv!
Valaki tudna nekem segíteni, hogy Evvel az égetővel hogyan lehet egy pl. Attiny2313-at belőni ezen az ISP-n, és milyen programmal? Az fw már hex-ben van, csak fel kéne töltenem a Flash-be..
PonyProg. Nem használtam még, de sokan már igen.
Köszönöm szépen! Feltettem a progit jó is lesz szerintem, de egyelőre csak hibaüzikkel bombáz, majd finomítok a beállításokon még, meg a kommunikáción....
nem merem.
![]() najó, valójában a CLKDIV8 bit-et nem kapcsoltam ki, és úgy akárhogy állítom a programozó órajelét, nem lesz stabil az olvasás / írás. A próbálgatások miatt egy Tiny45 meg egy Tiny2313 megsértődött és nem válaszol semmire, még szerencse hogy többet vettem
Hát ha egyszer hibás olvasás után write-ot írsz ki, ki is nyírod szinte azonnal.
99%-ban külső órajelet adva neki, még egy IntRC-re váltva újra éleszthető!
minden bizonnyal ez történt.
ki is próbálom most ezt a külső oszcillátoros dolgot... ja, és persze KÖSZI SZÉPEN MINDEN SUPPORTOT!
A rajzon at90s2323 ic van, nem attiny2313. Melyiket hasznaltad?
Szisztok.
Ahhoz hogy tudjam használni az ADC bemeneteket az AVR-en, lekell kötni az AVCC és a AREF lábakat a VCC-re?
AVcc, Vcc -> +5V
AGnd, GND -> GND Minden esetben, nem csak ha analógot is használsz! ARef ha a belső ref-t használod 100nF-l GNDre, különben ide kösd a Referenciafeszt. Ha +5V kerül ide, akkor számolj arra, hogy zajos 5V esetén 8 vagy 9 bit pontosságod lehet csak! Én a belső Ref-t javaslom (1,1V az újabb, 2,56 a régebbi chipek esetén)
Szia tpeter!
Gratulálok! Ezek szerint már csak én szenvedek! Nálam mindjárt a csatlakozás után egy sima read sign-t nyomva nincs válasz-nem össze vissza válasz- hanem semmi! Enter program mod fail! Tehát a MISO vonalom semmi válasz nincs -szkóppal nézve- a mikrovezérlőtől! Sem tiny45; sem 2313-on! Ennek mi lehet az oka? Mosi OK, Miso NOK! Tehát kezdésnek kapcsoljam ki a CLKDIV8-t?? Ha mindjárt nem kapcsolom ki az elején akkor tönkre is tettem a vezérlőt??? valaki segítsen légyszi
Kontroller kap tápfeszt?
Reset láb 10k-val a tápra húzva? MOSI-MISO-SCK-RESET lábak jól vannak bekötve? MOSI-MISO-SCK lábakon sem tekercs, sem kondi nincsen? (reseten a 100nF kondi a GND felé lehet)
Ha nem kapcsolod ki, akkor nagyon le kell vinni a programozó frekit.
Tönkreteszed: Ki mondta hogy tönkreteszed? Olvasd már el figyelmesen mit írtam, ne pánikolj itt feleslegesen. Na nincs entering porgramming mode, akkor még a reset lehúzásra sem válaszol a procid. Könyörgöm! Amíg nem olvastatok fuse bitet hibátlanul, ne írjatok!!!! Egyszer beleírsz egy rossz konfigot, annyi. Ha valami nem megy, akkor elsőnek tápokat vizsgáld. Van-e, tiszta-e, stb.
-a tápfesz természetesen rendben van
-egyik lábon sincs semmi -egyik lábat sem húztam ellenállással sehova (reset:ez baj?) -jól van rádugva a prog szálak a cél vezérlőre -és nem "írtam", csak a read sign gombot nyomkodom A freki állításnál lévő "write" írásnak számít? Topi olvastam amit írogattál, sok okosság van benn, tudom, h "újraéleszthető", de ha nem lenne az,akkor sem pánikolnék... köszi a hozzászólásokat mindenkinek
hali azzal kezd hogy a reset lábak felhuzod 10k val tápra. addig ne csodálkozz ha nem megy.
Nana. Tessék ismerni az AVR-ek belső lelki világát mielőtt valamit hangoztatunk. Mindegyik, hangsúlyozom mindegyik AVR-ben a RESET-nek, belül van felhúzó ellenállása!
Ergo, nem kell felhúzó ellenállás. "Gyárilag" egy 13K-s felhúzó ellenállás ott csücsül a táp felé!
mielött lehurrognál eddig nem látam olyan kapcsolát amiben ne lett volna benne a külsö felhuzo, és igen is volt olyan csipem ami anélkül csak lebegett... let volna egy hibaleg megy egy készenléti és eszméletlen tempoval csak villogtak felváltva mig nem huztam fel..
csak egy példa hogy kéri az lehet hogy elméletileg nem kellene, bár akkor nem tudom Robi miért hangsulyozza hogy "Tessék odatenni" én miota szivtam mindig használom és azota semmi baj...
Valaki nem tudja véletlenül hogy hexában milyen karaktert kell beírnom, hogy pl.: é betű jelenjen meg egy 16x2-es LCD-n? Bármilyen ékezetes betűt írok a hexa progiba nem az jelenik meg, aminek kellene...
Milyen a beépített karakterkészlet? Lehet, hogy definiálni kell az ékezetes karaktereket.
Van benne ékezetes, csak a program már át van fordítva hexába és csak ott tudok belenyúlni, ahol van szöveg.
De oda hiába írok be ékezetes karaktereket, azok nem jelennek meg. Egyébként a HEstore-ban kapható 16x2-es Kék-fehér karakteres LCD-m van. |
Bejelentkezés
Hirdetés |






:smoke: :gun: :hehe: :nevetes2: 





