Fórum témák

» Több friss téma
Fórum » Hővédelem
Lapozás: OK   3 / 17
(#) Maverick91 válasza Attila86 hozzászólására (») Okt 15, 2008 /
 
a szinusz jelet rossz helyre rajzoltam, az AC bemenet balról a 2. és a 4.

nem mindegy hogy van-e egy üres vagy nem? ha nem, akkor várom a javaslatot hogy hogy lehet egy kettesből 1-est csinálni

dióda: ide hova kell negatív fesz?

csillagpont: Betlehemes kocsit tervezünk vagy mi?

puffkondi: a diódahídon és a stab ic-n kívül nincs rajta semmi, csak amiket te rajzoltál a kapcs rajz táp részébe, te azt rajzoltad, azt is csináltam
(#) Attila86 válasza Maverick91 hozzászólására (») Okt 15, 2008 /
 
Idézet:
„nem mindegy hogy van-e egy üres vagy nem? ha nem, akkor várom a javaslatot hogy hogy lehet egy kettesből 1-est csinálni”

Mármint sorkapocs? Boltban ketteset és hármasat lehet kapni. De minek a harmadik az AC bemeneten kívül (balról a harmadik)?!

Idézet:
„dióda: ide hova kell negatív fesz?”

Sehova! De te most középleágazásos trafót akarsz használni? Végülis jobb is hogy ezt eddig nem hoztad szóba, így legalább izgalmas fejtörőkkel szórakoztathatom magamat.
Amúgy meg ez esetben elég lenne két dióda is.

Idézet:
„puffkondi: a diódahídon és a stab ic-n kívül nincs rajta semmi, csak amiket te rajzoltál a kapcs rajz táp részébe, te azt rajzoltad, azt is csináltam”

Na de az én szegény kis áramköröm szép sima egyenfeszültséget vár, nem holmi ronda lüktetőt!
Ha tényleg sokkal bonyolultabb áramkörökkel is volt már dolgod, akkor azért szvsz ezt tudhatnád hogy oda egy nagy elkó kell.
(#) Maverick91 válasza Attila86 hozzászólására (») Okt 16, 2008 /
 
nah majd próbálok 3-asat szerezni

szerintem 1értelműen látszik hogy középleágazásos trafót akarok bekönni: tekercs egyik vége, középleágazás, másik vége, ezért kell 3 PAD

4700 µF megteszi?
(#) hapro válasza Attila86 hozzászólására (») Okt 16, 2008 /
 
Nekem már "akkor" is gyanus volt a tápegység jósága, milyensége, mikor sorra jöttek olyan hozzászólások, hogy nem, nem, nem,...de ha ilyen táp volt hozzá akkor érthető.
(#) Maverick91 válasza hapro hozzászólására (») Okt 16, 2008 /
 
én azt csináltam, ami le volt rajzolva

ha nem lett volna, akkor magamtól megcsinálom, és akkor rakok puffkondit

szóval 4700 µF elég lesz?
(#) Attila86 válasza Maverick91 hozzászólására (») Okt 16, 2008 /
 
Rám fogod?!
Tehát azt állítod, hogy azért mert én nem rajzoltam a saját rajzomra pufferkondit, ezért te sem. Ha nem lenne az én rajzom, akkor viszont te biztosan tettél volna oda, ergo én miattam rossz az áramkör(öd).
Az én rajzomon persze hogy nincs pufferkondi, mivel én úgy terveztem az áramkört hogy az pufferolt egyenfeszültséget fog kapni. Te viszont AC-ról akarod járatni, ez viszont az egyenirányításon felül megköveteli a pufferkondit is. De te nem teszel rá, és utána rám mutogatsz hogy én miattam nincs ott.
Ja és arról meg mélyen hallgatsz amire Harpo is utalt, hogy az előző áramköröket is így járattad és nagy valószínűséggel azok is éppen ezért nem működtek.

Idézet:
„én azt csináltam, ami le volt rajzolva”

Ez nagy baromság, te nem azt csináltad amit én lerajzoltam!
Hiszen pont hogy átrajzoltad a kapcsolást a saját elképzelésed szerint! Tehát nem azt csináltad ami a rajzon van.
Sőt mi több, eddig sem azt csináltad ami a "rajzon van", hiszen lüktető egyenfeszültségről járattad az áramkört, márpedig én ilyet sehol nem írtam!
(#) Maverick91 válasza Attila86 hozzászólására (») Okt 16, 2008 /
 
de azt sem írtad, hogy te pufferelt fesz raksz rá, csak hogy min 15V

nem rajzoltam át a kapcsolást, az hogy 2-t teszek 1 nyákra, és hogy a tápt is ráteszem mellé, az nem a kapcsolás átrajzolása.
(#) Attila86 válasza Maverick91 hozzászólására (») Okt 16, 2008 /
 
Idézet:
„de azt sem írtad, hogy te pufferelt fesz raksz rá, csak hogy min 15V”

A rajzra minimum 15V-ot írtam, a szövegben pedig írtam, hogy egyenfeszültség!
Meg egyébként is, oké hogy ez a hobbielektronika de azért mégsem a dedóban vagyunk! Ráadásul állítólag sokkal komolyabb áramköröket is építettél már gond nélkül, szóval egy ilyen alapvető dolgot csak tudnod kellene. Vagy csak én látom úgy, hogy az "egyenfeszültség" szó az feltétlen igényeli azt, hogy "nem lüktető"?
Ennyi erővel 15V egyenfeszt is kapcsolhatnál oda, amin 20Vcs-cs amplitúdójú háromszögjel-modulált szinuszhullám ül, mert végülis az is DC és a leírásban célzottan ezt sem tiltottam meg. Vagy ezt is le kellett volna írnom?!

Idézet:
„nem rajzoltam át a kapcsolást, az hogy 2-t teszek 1 nyákra, és hogy a tápt is ráteszem mellé, az nem a kapcsolás átrajzolása.”

Meg ahogy azt te hiszed.
Már azzal, hogy a két áramkört egymás mellé raktad és összekötötted a tápjukat, már módosult az áramkör elvi rajza is! Mert a nyákon lévő réz vezetősávoknak parazita jellemzőik vannak, például jelen esetben ellenállásuk. Ahogy te összekötötted a tápjaikat, csatolást vittél bele az árakör(ök)be. Nem véletlen írtam már csomószor a csillagpontot.
Ha egyenirányítást teszel mellé, azzal csak kibővíted a kapcsolást, na de csak akkor hogyha megfelelően huzalozod, és nem hagysz ki olyan égbe kiáltó dolgokat, mint egy pufferkondi.
(#) Maverick91 válasza Attila86 hozzászólására (») Okt 16, 2008 /
 
ezen nem vitatkozok többet, mert teljesen felesleges, és nem vezet sehova

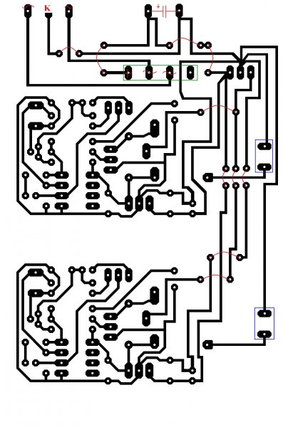
ami meg a nyáktervet illeti, újraterveztem:

terv.JPG
    
(#) Attila86 válasza Maverick91 hozzászólására (») Okt 16, 2008 /
 
Idézet:
„ezen nem vitatkozok többet, mert teljesen felesleges, és nem vezet sehova”

Ja, nehogy elismerd hogy eddig is a te hibádból volt rossz az áramköröd és nem a kapcsolásomban van a hiba, illetve hogy a kudarcaid nem az áramkörömet, hanem önmagadat minősítik.

Idézet:
„ami meg a nyáktervet illeti”

Nem jó, de határozottan jobb mint eddig. A csillagpontoknak az elkó lábain kell lenniük.
Bár látok rá esélyt hogy a valóságban működhet, de felelősséget nem vállalok érte.

Egyébként az előző panel már nincs meg? Mert akkor azt még kipróbálhatnád pufferelt egyenfeszültséggel.
(#) Maverick91 válasza Attila86 hozzászólására (») Okt 16, 2008 /
 
nem a kapcsolásodban van a hiba, hanem a nem pontos leírásban, márpedig én nem tudhatom, hogy te milyen feszültségre tervezted
(#) Attila86 válasza Maverick91 hozzászólására (») Okt 16, 2008 /
 
Akkor mégis én vagyok a hibás?!

Korábban azt mondtad hogy sokkal bonyolultabb áramkörökkel is volt már dolgod, ergo tuti az én kapcsolásommal van a baj. Most meg azzal takarózol, hogy a leírásom a sz*r.

Ember, mi az hogy te nem tudhatod hogy én a kapcsolást milyen feszültségre terveztem?! Leírtam, hogy egyenfeszültség kell a kapcsolásnak, legalább 15V.

Vagy talán jelalakot is kellene rajzolnom hozzá??!!

Ha már valóban építettél sokkal komolyabb áramköröket, akkor ciki ilyen totálisan amatőr hibán pofára esni. De legalább rám tudod fogni! Ha a rajzra nem is, akkor pedig a leírásomra!

De tudod mit?! Egy példa erejéig képzeljük el azt, hogy nem írok semmit a tápfeszültségről. Akkor te automatikusan lüktető egyenfeszültséget kapcsolsz rá? Mire fel? Miből gondolod hogy az jó? És legfőképp: ha hibás az áramkör és segítséget kérsz, akkor miért nem említed hogy az áramkörben valamit a saját elképzelésed szerint végeztél el? Mi több, privátban hosszú ideig azt sem említetted hogy más nyákot használtál, csak amikor én rákérdeztem. Közben persze folyton azt hajtogatod hogy tök ugyan azt az áramkört építetted meg...

Ha meg nem értesz a témához, akkor azt már legalább a segítségnyújtás (tárgya, mikéntje, megfogalmazása...) miatt ismerd el, és ne verd a melled hogy sokkal bonyolultabb áramkörökkel is volt már dolgod. Aztán ha rezeg a léc, akkor meg próbálod rám fogni, a te hibáidat érintő kérdések elől kitérni, magadat 'fényezni' azzal hogy ha az én "nem pontos" leírásom nincs, akkor te magadtól tuti jól megcsinálnád stb...
(#) Maverick91 válasza Attila86 hozzászólására (») Okt 17, 2008 /
 
soha nem adod fel mi? mondom én nem vitatkozok, mert felesleges

akkor most ha átrakom a csillagpontokat a puffkondira, akkor jó lesz? tessék mond meg! és egy kérdésre még mindig nem válaszoltál: 4700 µF elég lesz?
(#) KTobi válasza Maverick91 hozzászólására (») Okt 17, 2008 /
 
Szia!

Mit frissen regisztrált még biztos jól emlékszel a használati feltételekre.
Idézet:
„A hobbielektronika.hu-n található kapcsolások egyikének a megépítése sem kötelező. Az esetleges balesetekért, anyagi károkért sem a szerzőt, sem a hobbielektronika.hu tulajdonosait nem terheli felelősség. Az utánépítéseket mindenki csak saját felelősségére végezheti.”

Továbbá a fórum azért van, hogy a másiknak segítsünk. Nem pedig azért, hogy mindent készen a szájába adjunk.

Ha még az alapfogalmakkal sem vagy tisztában, jobb, ha még nem állsz neki erősítőt építeni. Más valamit utánépíteni, és más, ha módosítasz benne bármit is.

Mekkora puffer kell? Hát, megtudod a szerkezet áramfelvételét, vagy megsaccolod. Ez alapján megkeresel egy egyenirányítással foglalkozó cikket, leírást akár itt a HEn vagy bárhol máshol, ahol meg van adva a számolási képlet, de beírom ide neked. :nezze:

R*C>=5*T
Ahol T a periódus idő (kétutas egyenirányítás esetén 100Hz, 0,01s)
R a rákapcsolt ellenállás ez ki kell számolnod. U=R*I ból, tudod mekkora bemeneti feszültséget kapsz az egyenirányításból U=Ubemeneti váltófeszültség *gyök2- 1,4V Az áramot vagy megsaccolod az áramkörből, vagy leméred, vagy megnézed a stabilizátorod maximális áramát.
Ebből kifejezed a kondenzátor kapacitását. Ha nagyobbat teszel nem baj. A kondenzátor feszültségtűrése másfélszerese legyen az egyenirányítottnak legalább, a több itt se gond.

Továbbá:
Attila86 a fórumon elismert tag a tápegységei által. Tápegység témában szakértőnek tekinthető. Az, hogy Te tátott szájjal várod a sült galambot, az a Te gondod. Egyszer, esetleg kétszer valaki megteszi neked, de nem várhatod el, hogy más megcsinálja helyetted.

Idézet:
„soha nem adod fel mi? mondom én nem vitatkozok, mert felesleges”
De keresni lusta vagy.
Idézet:

tessék mond meg!”
A fórumon még mindig nem követelődzünk. Tehát ha így folytatod szólva lesz egy moderátornak, vagy magától is idetalálnak, kapsz egy warnt vagy kitiltást.

Remélem kicsit kitisztult a fejeben a kép.

Üdv. Tóbi
(#) hapro válasza Maverick91 hozzászólására (») Okt 17, 2008 /
 
Én 100µF pufferrel használtam és úgy jó volt nekem.
De a félreértések elkerülése végett IC előtt 100µF utánna 1µF MKT aszt csá. Egy áramkörhöz, és 28V váltót irányítottam egyen feszültséggé, majd ez a 100µF puffer.
(#) Attila86 válasza Maverick91 hozzászólására (») Okt 17, 2008 /
 
Idézet:
„...tessék mond meg! és egy kérdésre még mindig nem válaszoltál...”


Nyugalom! Engem (és mindenkit a fórumon) semmi sem kötelez arra hogy segítsek, továbbá meg sem fizeti ezt nekem senki. Itt mindenki csak szívességből segít a másiknak, úgyhogy ebből a hangnemből vegyél vissza!

Amúgy meg te számos kérdésemre sem válaszoltál! Most visszakereshetném és bemásolgathatnám ide őket, de mivel ezzel is csak az időmet rabolod, ezért nem teszem meg, csak a legutóbbival:

Idézet:
„Egyébként az előző panel már nincs meg? Mert akkor azt még kipróbálhatnád pufferelt egyenfeszültséggel.”

Nos?

Egyébként halkan jegyzem meg, hogy az áramköröm önmagában működhet hullámzó egyenfeszültségről is, mert a nyákon van egy kis 100µF-os elkó a stabkocka előtt. Azonban ez csak magának az áramkörnek elég (relé nélkül), mert nagyobb áramfelvételkor nő a hullámosság, és amikor ez már a stabkocka tartalék-feszültségének minimuma alá ér, akkor megjelenik a stabkocka kimeneten is (mivel a stabkocka ekkor már nem képes kiszabályozni), tehát zavarjel kerül a hővédelem áramkörébe. Innentől pedig a helyes működés erősen kétséges.
Márpedig a relé tekercsének illetve a ventilátornak az áramfelvétele már van akkora, hogy nem elég a kis 100uF.

Korábban azt írtad, hogy venti nélkül működött az áramkör. Itt megint ugyan oda jutunk ki, hogy te eddig sem ugyan azt az áramkört építetted meg, mert az enyémben nincs ventilátor. (Aminek az áramfelvétele túlzott hullámosságot okozna a tápfeszültségben.)
(#) Attila86 hozzászólása Okt 17, 2008 /
 
Ha érdekel valakit, már majdnem készen vagyok a "Hővédelem II"-vel, amiben már PWM-es ventilátor-fordulatszám szabályozó van, beállítható hogy mekkora hőmérsékleten kezdjen el forogni a ventilátor (legkisebb kitöltési tényező) és hogy mekkora hőmérsékleten menjen a maximális fordulatszámmal (100% kitöltési tényező). A két hőmérséklet közt pedig lineárisan változtatja a venti fordulatszámát, a borda hőmérsékletének függvényében.
A hőmérséklet-figyelő alkatrész ebben továbbra is a TO220-as tokozású MBR10100-as dióda, ami könnyű szerelhetőséget és jó termikus kapcsolatot biztosít. Illetve ebben már a dióda szabályozott áramgenerátorról van hajtva, ami miatt a dióda feszültség/hőmérséklet karakterisztikája irigylésre méltóan lineáris.
Az áramkör 8db műveleti erősítőt tartalmaz...
(#) Maverick91 válasza Attila86 hozzászólására (») Okt 17, 2008 /
 
igen, megvan a panel

jó, legyen igazad, de azt te is elismerheted, hogy a te körülményeid mások mint az enyémek, és te nem írtad le ez esetben, hogy milyen táp van előtte, és h van-e ventilátor vagy sem.

köszi a segítséget, valószínű hogy ezzel a puffkondival a hiba megoldódott

az oldaladon jó a NYÁK készítés leírása, meg írsz egy boltot is, ahol lehet kapni műnyomó papírt <-- ezt is köszi

egyet nem értések meg voltak, vannak és lesznek is>
(#) Attila86 válasza Maverick91 hozzászólására (») Okt 17, 2008 /
 
Na látod, ez a hangnem már jobban tetszik!

Bár abban nincs igazad hogy nem írtam hogy milyen táp van előtte, mert írtam. A venti hiányát valóban nem említettem, de azt sem írtam hogy porszívót nem kötöttem rá, pedig az sem volt rajta. Amúgy meg a jútyúbos videón látszik hogy nincs semmi a hővédelemre kötve sőt, talán még az is hogy labortápegységről hajtottam az áramkört.

Most hogy már válaszoltál hogy megvan még a régi panel: kipróbálhatnád azt, hogy relé és venti nélkül működteted, mert így akár még hullámzó egyenfeszültségről is működhet, mert arra a nyákon lévő 100µF-os elkó is elég.

Tudod mit, ha már így javul a köztünk lévő kommunikációs szakadék és a nézeteltérések, terveztem egy panelt, csak neked!
Beültetési kép
Nyákterv

Ezen a te általad használt relék vannak, a kimenetekre pedig közvetlen ráköthetsz ventilátort. A bemenet pedig AC. A 7812-re viszont kis zászló fog kelleni.
Mondjuk túlzásba azért nem vittem a nyák optimalizálását (átkötések, üres helyek, esztétikus huzalozás...), de 10perc alatt tőlem kb ennyi tellett.

Üdv.!
(#) Maverick91 válasza Attila86 hozzászólására (») Okt 17, 2008 /
 
köszönöm, az Attila86 felirat mindig rajta van
(#) moltam hozzászólása Okt 17, 2008 /
 
Ha kell valakinek itt egy kapcsolás ami egy relét huz be..Ezen az oldalon találtam.lacee
(#) Maverick91 válasza Attila86 hozzászólására (») Okt 18, 2008 /
 
megépítettem, ha melegítem, az elején gyorsan kattog, majd beáll rendesen

venti nélkül ász
(#) vtsoftware hozzászólása Okt 19, 2008 /
 
Sziasztok

Hol lehet ezt az MBR10100-as diódát kapni?
Nem találtam sehol... jó-e helyette pl. az MBR1060. Például...
Vagy MBR10100-at hol lehet, és egyáltalán lehet-e kapni?

Csak biztos akarok lenni, bár a két dióda csak a feszültség-tűrésben különbözik. A kapcsolásban pedig nem kaphat 12V-nál többet, vagyis szerintem jó lehet bele az MBR1060-as is. Jól gondolom?

Köszi szépen
(#) Tomi20 válasza Attila86 hozzászólására (») Okt 19, 2008 /
 
Heló Attila86


Nagyon tetszik a hővédelmes cikked. Az jutott eszembe, hogy össze kellene rakni egy komplett védelmet erősítőhöz, hogy ne kelljen 2-3 relé a védelemhez, hanem egy jól működő kapcsolás. Kimeneti DC, koppanás gátló, túlvezérlés jelző, és a hővédelem. Itt lévő kapcsoláshoz már csak a hővédelem hiányzik, nem lenne kedved ebbe belerakni a hővédelmedet? Szerintem nagyon sokan hálásak lennénk érte.

Köszi

Üdv.: Tomi
(#) hapro válasza Tomi20 hozzászólására (») Okt 19, 2008 /
 
Nézd csak...ennek a védelme pont ezt tudja amire szükséged van, csak a végfokot kell róla leszedni.

pa300ee.pdf
    
(#) promise válasza hapro hozzászólására (») Okt 19, 2008 /
 
Ez a hővédelem szépen működik,volt szerencsém kipróbálni.
(#) Attila86 válasza Maverick91 hozzászólására (») Okt 19, 2008 /
 
Nos igen, a venti áramfelvételét én nem ismerem. Ahogyan a középleágazásos szekunder-tekercs feszültségét és áramterhelhetőségét sem.
A pontos méretezéshez (a gyors kattogás megszüntetéséhez) ezekre az információkra is szükség lenne.
(#) Attila86 válasza vtsoftware hozzászólására (») Okt 19, 2008 /
 
Üdv.!

Az MBR10100-as diódát például a Lomexben és az Elektrokonthában is lehet kapni. Én is a Lomexben vettem, ha nem lehetne kapni akkor nekem sem lenne.

Az MBR1060-as dióda karakterisztikája garantáltan más. Szimulátorban nincs benne, a valóságban pontos mérés pedig nagyon nehéz. Ezért nem tudom megjósolni hogy MBR1060-al mennyire lenne más a karakterisztika. De biztosan működik a kapcsolás azzal is, csak akkor legfeljebb át kell méretezni a feszültségosztót. De hogy mire, azt szimuláció és mérés híján nem tudom megmondani.

Üdv.: Attila
(#) Attila86 válasza Tomi20 hozzászólására (») Okt 19, 2008 /
 
Üdv.!

Az a helyzet, hogyha egybeépítettem volna három különböző védelmet, akkor az már sokkal jobban behatárolta volna az áramköröm felhasználhatóságát. Ugyanis egy erősítő esetén tök jó hogyha egyben van minden védelem (bár igazából ez nem feltétlen igaz...), de például egy tápegység esetén teljesen felesleges a koppanásvédelem.

De hogyha tényleg igény van rá akkor lehet hogy összedobok egy 'mindenes' erősítő-védelmet.

Jelenleg a "Hővédelem II"-n dolgozom, abban meg PWM-es venti fordulatszám-szabályozó lesz, a borda hőmérsékletétől függően változtatja a venti fordulatszámát. 'Végszükség' esetén pedig akár lekapcsolja az egész készüléket.

Üdv.: Attila
(#) Tomi20 válasza Attila86 hozzászólására (») Okt 19, 2008 /
 
Heló

Ebben igazad van, hogy így rakható bármibe. Nem tudom, akkor lehet, hogy megvárom még a venti fordulatszám szabályzósat, és azt megépítem a meglévő koppanás-kimeneti DC figyelő mellé.
Következő: »»   3 / 17
Bejelentkezés

Belépés

Hirdetés
XDT.hu
Az oldalon sütiket használunk a helyes működéshez. Bővebb információt az adatvédelmi szabályzatban olvashatsz. Megértettem