Fórum témák
» Több friss téma |
Mielőtt kérdezel, a következő két dolgot ellenőrizd!
I. A helyes tápfeszültségek megléte.
II. A kimeneten van-e egyenfeszültség.
Élesztés.
tudnátok segiteni nekem egy erösitöt szeretnék épiteni kb 300w végfok erösitöt ha tudnátok segiteni esetleg egy kapcsolási rajzal köszi
Szia!
Az előző miért nem volt jó? Na mindegy itt van még egy kettő mazsolázz belőlük!
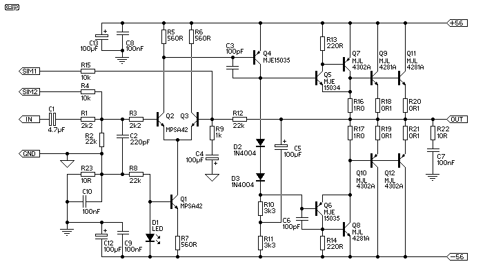
Ááá! Az én jelöltem, a következő nagy projektemre.
Van valakinek negatív észrevétele ezzel a végfokkal kapcsolatban?
Nekem is van egy ilyen végfok panel párom.
Már többször felraktam róla a rajzot, s képeket. Teljes leírás a hobbin
Szia dbase!
Ha jól látom első ránézésre, áttervezte a panelt, és lehagyta a h.védelmi funkciót. Milyenek a hangbeli tapasztalataid vele kapcsolatban? Nem a teljesítményre, hanem a térleképzése, transzparenciája érdekelne. Tehát mennyire HIFI, vagy inkább buli erősítőnek számít.
Ilyen szavakat, és érzéseket nem ismerek. Sajnálom. Szól mint állat mindkét oldal.Szerintem jó konstrukció.Eddig csak szubládákat hajtottam vele.
Sziasztok. Szeretnék kérni némi véleményt az alábbi erősitőről. Megépitette e már valaki? Ha igen hogy tetszett? Mennyire melegszik? És még valami nekem egy 200Wattos trafom van ami egyenirányitva +-40volt leadására képes. Nemsok ez az erősitőnek?
Válaszokat előre is köszi. 2*100wattos erősitő
8ohmon használva pont elég neki a trafó, ha jól látom. Amugy nem ismerem. 4ohmon már kevés a trafó neki.
Köszi szépen. Tehát akkor nyugodtan megcsinálhatom tápnak a trafót. Azért kérdeztem mert nemvoltam biztos benne. Néveleges tápellátásnak +-33Voltot ir, de a maximum táp az -+45V. Ezért kérdeztem csak.
Hi!
Nem lenne esetleg a belinkelt 300w-os erősítőhöz egy beültetési rajz vagy egy lay fájl? Kössz!
Sziasztok!
Van egy giantsound gpa-300b végfokom és az volna a kérdésem hogy a bemenetére mekkora potit tegyek hangerő szabályzás gyanánt? Üdv
47-100k ohm -ot javaslok és logaritmikust.
Van itthon egy régi 2X25V os Beag toroidom és azzal szeretnék építeni egy erősítőt( kapcsrajz a mellékletben) üzemeltethető lenne valahogy tóla?
Szia!
Ha ilyen egyenirányítást csinálsz, kb. 36V egyenfeszültséged lesz! Szűken elég lesz, ha olyan a trafód mint az enyém kb. 200VA-es lehet!
A belinkelt oldalon látható, hogy üzemeltethető 36 V-ról ez a kapcsolás. DoZ erősítő
A trafó teljesítménye és a hűtés kritikus lehet.
Eredetileg egy 50W os erősítőbe volt és abba is 2N3055 volt a végtranyó úgyhogy szerintem elég lesz hozzá
ebből van hozzá kitemelt hűtőbordm is
A hűtőborda biztos hogy kicsi lesz az A osztályhoz.
Ha azt akarod felhasználni, durva nagy ventilátor kell hozzá!
Amit építeni akarsz az A-osztály, kicsi a hatásfoka és nagyon fűt. Gondolom sztereo lesz.
Jó lenne tudni a trafó teljesítmény adatát. Ajánlom a belinkelt fórumot: HE DoZ fórum
Egyszer javítottam én is egy ilyen "csodát"
ritka ócska konstrukció ez a végfok. Nálam az volt a gond hogy a végtranyókkal együtt tönkrementek benne azok a "....5600"-típusú ic-k. Nos az a helyzet hogy azok az alapárambeállító ic-k és ráadásul a pioneer egyedi gyártmánya és sehol nem lehetett beszerezni őket Végül is arra jutottam hogy kidobtam az egész belét és két újj végfokpanelt fabrikáltam bele,azóta is használja a gazdája és azt mondja jobb lett mint előtte.
Sziasztok
Van pár darab Giantsound 300-as modulom, ezeket használom párhuzamba kötve, tehát a duplázott feszültség miatt 4-szeres a teljesítmény azonos terhelő impedancia mellett, csak félek hogy túl lesznek terhelve és nem tudják leadni a hőt. Elvileg párhuzamban csak 8 ohm stabil. Kérdésem hogy a jelenlegi Mj 15003 és 15004 végtranyókkal párhuzamosan még köthetek 1 esetleg 2 párat ? És így 4 ohmon terhelve megoszlik a teljesítmény ? Mje 15032 és 15033 hajtja őket, ki tuja vezérelni őket ha még a jelenlegi 2-2 mj mellé még kap 1-1-et esetleg dupláját ? A tápon +- 65 V, és bírja a töbletterhelést árammal.
Persze emitteren sorosan 0,33 ohmos 3w-os ellenállás
Úgy tudom hogy ez a modul 4ohm-on 300w, ha párhuzamosítod akkor 2ohm-on lesz 600w, de ha hidalod akkor 8ohm-on lesz 600w. Amúgy szerintem te hidaltad csak elírtad, bocsi hogy itt kötekedek.
Igen hidalva, bocs ha rosszul fogalmaztam.
De csak 4 ohm stabilak a modulok, 2 ohmot nem hiszem hogy bírja tartósan, néztem nagyon melegszik. Amúgy 600 w biztosan nem lehet mivel a terhelő impedancia csökkentésével esik a hatásfok is, és több teljesítmény disszipál el a hűtőbordán. Elvileg ha duplázom a végtranyókat lejebb tudom vinni a terhelő impedanciát, dupla teljesítmény mellett, csak azt nem tudom hogy az mje 15032-15033 páros ki tud-e vezérelni dupla annyi mj 15003-15004-et
Ha hidalod akkor még egy picit nő a hatásfok. Próbáld meg kevesebb tápfeszről. Viszont ha duplázod a végtranyókat akkor már szerintem jobb ha kap egy új nyákot.
Tápfesz adott, végülis duplázni nem is tudnám, nincs annyi hely, de mindegyik modul mehet 2x3 mj-vel. Szval szerinted meglesz bázisokon a jelenlegi, vagy hozzá közeli jelszint ha még kap modulonként 1 db mj 15003 és 1 db 15004 -et ?
Sziasztok!
Terveztem egy NYÁK-ot de nem tudom hogy jó-e én leellenőriztem hibát nem találtam bár amilyenek az én képességeim.... ezért a kérés annyi lenne hogy nézzétek át Ti is hátha valamit elbaltáztam Üdv! előre is köszönöm |
Bejelentkezés
Hirdetés |









ebből van hozzá kitemelt hűtőbordm is







