Fórum témák
» Több friss téma |
Fórum » Csöves erősítő készítése
Ne feledd betartani a fórum viselkedési szabályait, és a topik megmaradásának feltételeit. [link]
A téma átmenetileg fagyasztva lett, hozzászólni nem tudsz!
Hol szoktad venni a menetes szárat?
És a kisméretű anyát?
Szia nyikola,
bocs hogy beleszólok, de van egy csavarbolt Budapesten ami "mindent tud", már a neve is beszédes: www.nagycsavar.hu
Köszönöm szépen.
Ugye itt kis tételben is kiszolgálnak?
Szerinted én milyen tételben vásárolok 3-as sárgaréz menetesszárat, zárt anyát, alátétet, rozsdamentes imbuszcsavart?
Tegnap elértem hogy "összecsukott" állapotban és üres bemenettel feltekert hangerőnél is csak minimális brumm van a PCL86 SE-ben. Határozottan jót tett neki hogy visszavettem az anódfeszt 250-re 300-ról. Ma este szkópra teszem..
A kérdésem az volna hogy hány mA-re állítsam a nyugalmi anódáramot és hogy ezt az anódfesz változtatásával érjem el vagy valami mással? A szóppal az esetleges gerjedést több ponton is (trióda anódja - pentóda anódja - kimenő szekunder oldala) érdemes vizsgálni? Köszi a segitséget!
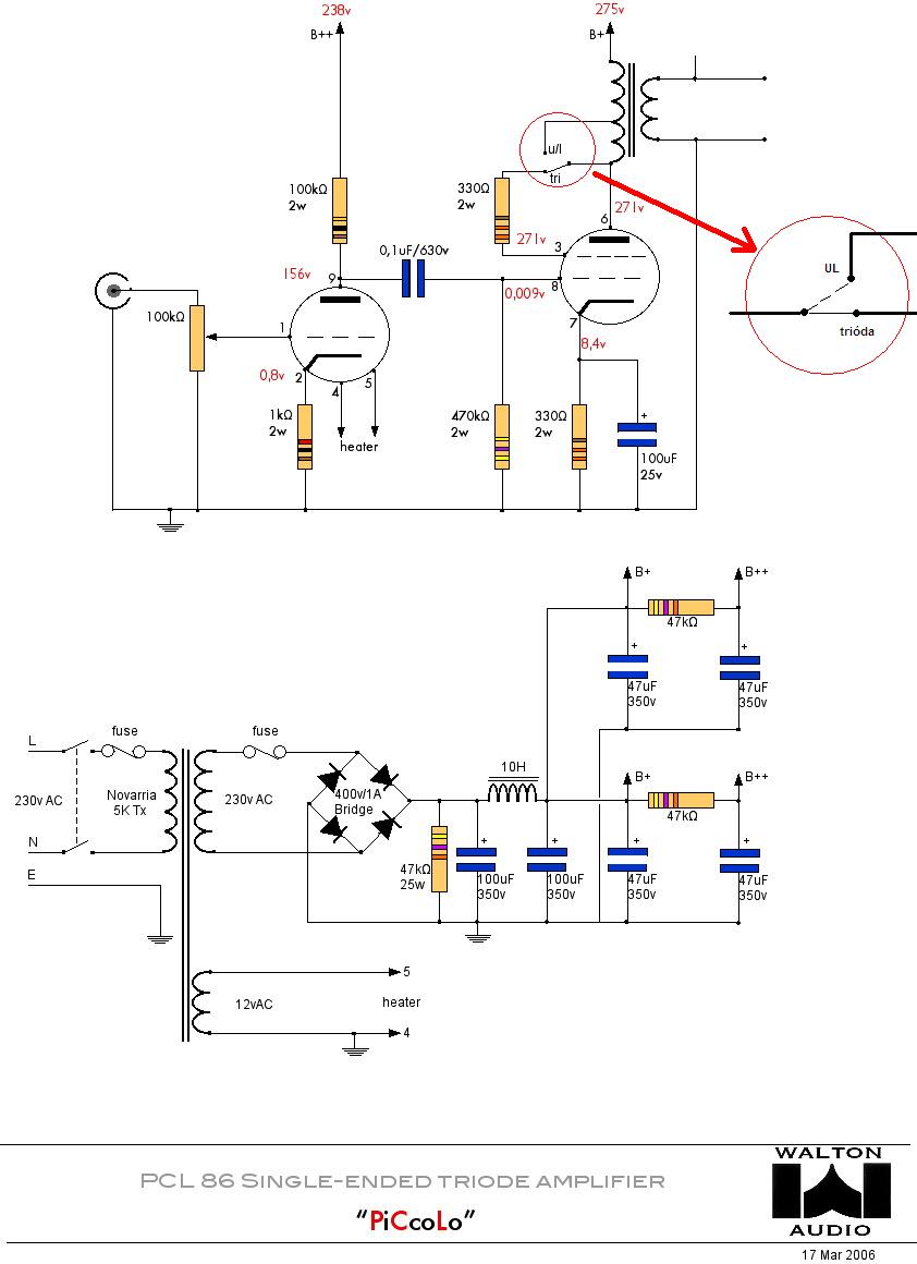
A Piccolo PCL86 SE rajza már többször be lett linkelve ide a fórumba. Én is megteszem, s megkérdezem, rendben van-e az eredeti rajzon a váltókapcsoló. Mert az eredeti rajz szerint trióda üzemben a segédrácsot (g2) egy 330 ohmos ellenállattal az anódra húzzuk, s eddig okés. De az u/l fokozatnál mi teteje van annak, hogy a segédrácsot lebegni hagyjuk, s lényegében "levágjuk" a kimenő primerjének egy részét, mintegy más impedanciát illesztünk. Jobb szélen szerepel az elképzelésem szerinti helyes rajzrészlet, mikoris a segédrácsra csatol vissza az UL megcsapolás. Egyetértetek? Jól gondolkodom?
Jól értelmezed , de a rajz is azt akarja mutatni , csak a kapcsló kivezetése van kicsit félreérthetően rajzolva .
Biztos , hogy nem a kimenőt akarták rövidrezárni .
Nem kell állítani ha azt csináltad amit én tettem fel. A 150 ohmos katódellenállással beáll az előfesz és a megfelelő nyugalmi áram úgy 32-37 mA-re a cső állapotától függően. De ha állítani szeretnéd pontosra (katalógusadat 230V-nál 39mA. Ha 250 ről járatod akkor jó a 35mA). Akkor tegyél katódellenállás helyére 100 ohmot és vele sorba egy 100ohmos trimmert, és az egésszel párhuzamosan legyen a katódkondi.
Hááát Gyula, NAGYváros , nekünk van KÖTŐELEM Szaküzletünk "Csavar-center" néven!
Ott aztán a lánctól, a hegesztőpálcáig minden, amivel két dolgot egymás mellett marasztalsz, megtalálható!!! De van Vas-Műszaki boltunk is, meg szinesfém lerakat, ha 20-as anyagnál nagyobb kell... Nameg volt már, hogy lánghegesztő pálcára /20Ft/ vágtam menetet, mert nem volt menetes szár raktáron!!!
Hello!
Ha már megint előkerült a pcl86 SE végfok akkor tudnátok nekem is egy kicsit segíteni. Elkezdtem ezt a végfokot megvan hozzá szinte minden, de jelenleg a kimenővel bajlódok, szereztem hozzá 2 darab hipersil vasmagot, ilyet , de csak magát a magot, az egyik szárának 6 cm2 ugye akkor a 2 szár az 12 cm2 ez alapján a képlet alapján kiszámoltam úgy hogy a felültet helyett a saját vasmagom felületét helyettesítettem be és kijött az hogy 3000 menet a primeren és 120 menet a sec-en. Na már most azt kérdezném tőletek hogy elrontottam e a számolást és hogy ez így helyes, vagy teljesen hibás minden?? Üdv
Az csak 6cm2
. Az indukció körbe megy. Ez SU típusú trafó. Ha SM lenne akkor lenne még két ilyen c-vas és akkor lenne 12cm2. Viszont mivel ehhez 2 csévetest van, nagyon szimmetrikus PP erősítőt lehetne vele csinálni. De amúgy nincs gond most sem mert az a teljesítmény amit egy pcl86-se ben tud azt éppen átvisz egy 6cm2-es hiperszil trafó. Vagy lehet hogy nemjól értelmeztem és neked csatornánként két olyan magból lesz mint a képen van. Akkor meg a 12cm2 pazarlás egy pcl86 SE-hez. 12cm2-el már GU50 SE építhető.
Hello!
Kösz a választ, nem értettél félre semmit csak én voltam béna, azt hittem ha két cséve van egy magon akkor annak ugyan úgy mind a 2 számít az ablakfelülete, de ha azt mondod hogy pont átt fogja vinni akkor semmi gond kiszámolom 6cm2 re és jöhet a tekercselős része. üdv!
EZ alapján is ki tudod számolni a menetszámot. A hiperszil mag miatt kicsit több tljesitményt tud mint egy EI. Csak a Te trafód adatait kell behelyettesíteni és nem 40W!!-ot a kimenő teljesítményre. pcl86-nál legyen mondjuk 2-3W ami max reális.
Számolhatsz nyugodtan 30-35hz-el, mert a hangfal se tudja a 20hz-et gondolom.
Kész van panelbrútusz a gityóerősítőm.
3 hét meló volt. Előerősítő minicsövekkel, kompresszor NE570-el + diódás nyirbáló. A végfok ultralineár EL84 PP. Szolid blues-os hangja van. Nem kimondott trash. ............... Gondolom párszor felmerült ez a kérdés: Mitől van az, hogy a pentódák kissé kékesen is világítanak ?
Ja, a fotók.
Új csöveknél gyakori jelenség, idővel elmúlik... Legalábbis nekem itt azt mondták, mikor egy új EZ80-asnál hasonlót észleltem
![]() Itt nézz szét: Bővebben: Link
Amit betettél az egy SU 60 B trafóvas képe, valószínűleg a Fastron-tól. 116 VA-es. Magkeresztmetszet szerint nem jó hozzá az a képletsor (a kocos féle sem). Itt az erővonalhossz sokkal nagyobb, mint hagyományos vasnál, vagy SM-nél. 1,66 T-ig gerjeszthető.
Ami miatt mégis jó a számolásod, hogy kimenőtrafónál kb 12 cm2 -es hagyományos vasnak felel meg. Biztos lehetsz benne, hogy jó kimenő lesz belőle és viszi a mélyeket is ezerrel.
Huhhh.. Köszi.
Azért volt meglepő, mert a hasonló sztereo erősítőmnél ilyet nem láttam. Nem is láthattam, mert a dizájn kedvéért pont a végcsövek alá világítottam kék ledekkel.
Hello!
Akkor tudnál segíteni hogy milyen képlettel tudnám ezt kiszámítani, vagy egyáltalán hogyan, vagy kísérletezzem ki? Üdv!
De ..asza kis hangszóród van!!!
Látom mindent felhasználtál, amit otthon találtál... Legalább kihasználod, a hangszóró adottságait, mennyit tud az EL84PP??? Ja, az a hangszóró, nem egy régi, nagy bárszekrény méretű rádióból való, és nem sárga, és nem vagy 22cm hosszú??? /mert ha igen, akkor nekem is volt, fantasztikus mélyekkel!!/
Hú! Elég indusztriális lett
De nekem tetszik! A Jolanával hajtod,
Jó úgy, ahogy kiszámoltad. 2000-3000 menetig bárhol jó lesz a primer. Én 2400 menetet tekernék primernek 0,2-essel és 78 menetet szekundernek 0,5-össel, 7,2 K Ra-ra SU 60B-re, vasanként csak egy csévét használva. Légrés 0,1-0,2 között (csak az egyik résbe tegyél vékony 0,1-es géppapírt, vagy használj vékony selyempapírt)
A pontos számolás nagyon bonyolult és hosszadalmas (és szükségtelen is). Ha az előbbi képletekbe magkeresztmetszet helyett magkerületet használsz (cm-ben), az egy jó közelítő értéket ad a menetszámra SU magnál.
Tekeredik a kígyó (PCL86 PP kimenő lesz)
És egy újratekert hálózati a Marshall-Orange öszvéremhez
Nem tudom a hangszóró mennyi kakaót bír, a PP 10 W körüli.
Narancs-barnás színű a hangszóró. régi nagy rádióból. Van még egy, ha érdekel, csak egy kicsit restaurálni kell. 1-2 helyen repedt a membrán. Megvan hozzá a papíros magas is. Jolánnal hajtom, ezzel a gagyival is jól szól. Fotó mellékelve.
A032 szerinti kép nagyon hasonlít a Pacsirtában alkalmazott hangszóróra.
A 033 nem annyira ismerős, azt takarta a selyem.
Sziasztok, néhány kép a legjobban sikerűlt dolgaimról (tetszési index csökkenés balról jobbra). Na jó elfogúlt vagyok ez csak természetes de a kisfiamat csak azért ültettem oda hogy ne látszódjon a rasnya videoton hangfalam. Legalúl látható az ingyen szerzett sony dolbi szörrand 4x istentudja hány wattos erölködő aminek a szerepét mostantól átveszi a PCL86 SE. Ez utóbbi a szintén ingyen szerzett technics CD tetején van, mellette az EM83 gyöngyszemem. A CD-re ráfér egy kis karbantartás (tisztogatás, gombok visszaragasztása) lévén 5-6 évig ki sem volt kapcsolva a cégnél a stúdióban, majd átmenet nélkűl a raktárban landolt az oldaláraállítva alátámasztva ezzel egy salgo polcot, de ekkor jöttem én és megmentettem.
Ja, a pcl még természetesen kap valami csinos hangerő gombot! |
Bejelentkezés
Hirdetés |



. Az indukció körbe megy. Ez SU típusú trafó. Ha SM lenne akkor lenne még két ilyen c-vas és akkor lenne 12cm2. Viszont mivel ehhez 2 csévetest van, nagyon szimmetrikus PP erősítőt lehetne vele csinálni. De amúgy nincs gond most sem mert az a teljesítmény amit egy pcl86-se ben tud azt éppen átvisz egy 6cm2-es hiperszil trafó.
















