Fórum témák
» Több friss téma |
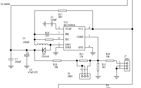
Van ez a kapcsolás, 3B verziójú willem EEPROM Programmer égetőfeszt előállító része.
Esetleg tudja valaki hogy hogyan kell beállítani hogy 13V jöjjön ki a kimenetén? Mert nekem nincs meg a leírása csak a kapcs rajz és a weblapján sem találom. Vagy az is jó ha tud valaki egy másik kapcsolást ami 5V-ból 13V-ot csinál, de jó lenne ha ezzel az IC-vel menne. PIC égetőhöz kellene mert nem akarok külön tápot csinálni neki hamár az USB-n keresztül kapja a tápfeszt. Előre is kösz mindenkinek. A legmegfelelőbb kapcsolás vagy válasz 50 pontot ér!
R2-vel tudod a pontos kimenőfeszt beállítani.
Ok! ez a rajz jóval érthetőbb, tehát az R1 és R2-vel lehet a feszt beállítani.
Esetleg pontos értékeket nem tudnál megadni 13V-os kimenő feszre? Vagy hogy hogyan tudnám kiszámolni, mert az adatlapjában egy kicsit zavaros a képlet számomra. Kösz!
Azt a 12k-t én írtam oda, így építsd meg és szükség esetén söntöld megfelelő értékűvel a pontos feszbeállításhoz. Trimmert felejtsd el a stabilitás megőrzése végett. Csökkenő 12k=növekvő kimenőfesz és vice versa.
Jah! Ok rendben! Felfogtam......
Nem is akartam potit berakni úgy sem állítgatnám soha ha egyszer be lenne lőve. Annyira meg nem gáz ha nem pontosan 13V, 12 és 14V között bárhol lehet az égető fesz. Csak az a fesz ne mászkáljon. 1000 köszönet. Jár a pont.
A visszacsatolasban szereplo feszultsegosztot ugy kell beallitani, hogy 1.2V jusson vissza az MC-be a kert kimeno feszultseg ertekre.
Nah OK. Akkor már ezt is tudom.
Kösz szépen.....
Nah akkor hogy beinduljon újra ez is!
Azt kérdezték tőlem, hogy ezzel az IC-vel lehet e 10A-es tápot csinálni ami 17V-ból csinál 12V-ot. A 10A fontos lenne. Valami külső bicós MOSFET(ek)-re gondoltam csak az adatlapban sima tranyóval vannak a kapcsolások és nem tudom képes e meghajtani MOSFET-et.
igazán odairhattad volna a kimenőfeszültség képletét is:
1.25*(1+ R2/R1)
MOSFET-et nem igazan, mivel a kimenet bipolar tranzisztorra van kitalava. Kicsit modositani kell. Ha minde igaz, a PDF-ben van ilyen rajz !!!
Idézet: „csak az adatlapban sima tranyóval vannak a kapcsolások és nem tudom képes e meghajtani MOSFET-et.” Szerinted ezt miért írtam...... valószínű nem azért mert az adatlapban lett volna ilyen kapcsolás..... Egyébként meg már kezd alakulni a dolog.
Üdv Urak!
Valaki ra meg tudna mondani, hogy a MAX1726EUK50-T (http://datasheets.maxim-ic.com/en/ds/MAX1725-MAX1726.pdf) milyen bemenő fesz tartományok közt biztosítja az 5V-os kimenetet? Szamomra nem egyertlemu. Tudom, hogy itt van egy engedélyező jel is, de arra nincs szükségem. Azt jol gondolom, hogy ezt az IC-t lehet helyettesiteni egy 78L05-os IC-vel?
Ez egy Low Drop stabilizátor és az adatlapból ha jól veszem ki akkor a kimenőfesznél 0.5V-al kell minimum nagyobbnak lennie a bemenő fesznek. szerintem helyettesítheted 78L05-el, ha az áramkör nem vesz fel 100mA-nél többet.
Üdv.
Segítségre lenne szükségem, de nem akartam új témát nyitni miatta: Építettem egy olyan előlapi ák.-t amelyben van egy feszültségcsökkentő DC/DC konverter 78S40-es IC-vel, amely +24V-ból +5V-ot állít elő, 240mA-es áramfelvételű áramkörhöz (LCD háttérvilágítás, uC). Funkcionárisan megfelelően működik, 200mA-es terhelésnél 50mV zaj van a kimeneti feszkón, szerintem ez elfogadható. Viszont nagyon halkan lehet hallani 500-1kHz-es zajos sípolást, a szkópon is lehet látni. De amikor felrögzítettem a horganyzott lemez előlapot, akkor HANGOSAN SÍPOLT a cucc Az alábbiakat kipróbáltam már: -referencia és föld közé 100n majd 100u low esr -több ezer µF a kimeneti puffernek -100n minden elképzelhető helyre -kimeneti feszosztó (3k/1k) 3k hidegítése 10n-val -Ct kipróbálása 220p-47n-ig - a cucc hajtása más tápról - nagyfrekis szempontból "hideg" vezetékek ónnal való megvastagítása -induktivitás kicserélése -Előlap leföldelése -földhöz vágás, káromkodás Sajnos ezekkel nem sikerült megoldani a problémát. Ha a kimenő áramot csökkentem, akkor csökken a sípolás hangereje is. Az áramkör adatai: kapcsolótranzisztorként és diódaként, az IC belső cuccai lettek használva. Ct=10nF Rsc=0,22 Rs1,Rs2=3k,1k C=1000u low esr L=1mH A kapcsolás bent van az IC adatlapjában a Step Down cimszónál. A válaszokat előre is köszönöm. Nem akarok új nyákot, előlapot csinálni :rinya:
Ha a 1mH-s tekercset te magad készítetted, akkor az sípol, de előfordulhat gyári tekercseknél is. próbáld összeragasztani fixre a meneteket... Jobb ötletem sajna nincs. De valószínüleg ez a sípolás oka...
Sajna nem igazán van értelme összeragasztani, ez egy gyári SMD induktivitás, az egész egy ferritdarab 2 kivezetéssel. Ráadásul ha az előlaphoz közel van, ami horganyzott acéllemez, akkor még jobban sípol
.
kimeneti fesz, mennyire ingadozik, ha a bemeneti az 25V - 22V közöt "mocorog"
Szerintem az induktivitassal kene jatszani.Legegyszerubb esetben leszedni es forditva vissza forrasztani,neha ez is segit.Vagy valamilyen gumi,muanyag tavtartoval hozza fesziteni valamihez,hatha epp csillapitja a rezgest.Vagy kicserelni egy masikra,kisebbre nagyobbra.Leirast nezve nem tul kritikus az induktivitas erteke.
Ha jol ertelmeztem lehet valtoztatni a kapcsolasi frekit a 12-es labon levo kondival 100Hz-100Khz kozott.Szerintem meg van ra az esely hogy egy masik kapcsolasi frekin nem sipolna ugyan az a induktivitas.
Ja bocs a kapcsolasi frekit,meg a induktivitas cseret mar probaltad.
Legközelebb használd az Új hozzászólás helyett!!! a fejléc jobb oldalán lévő Válasz gombot!!!
Ha ez most egy 35 oldalas topik lenne, akkor fene se tudná eldönteni, hogy kinek is írtad eme sorokat!!!
Hali, az MC34063 tipusú IC vel mekkira feszültséget lehet max előálítani? Azt tudom hogy 40V-ról üzemeltetvető, de megyit bír a kimenet?
Hali! Régebben valahol láttam egy 34063-mal épített stp-up/down kapcsolást. 9V és 15V között váltakozó feszültségből kell 13,8V-ot előállítani. Tud valaki ebben segíteni?
A kapcsolások között az UV szkennerhez használtam az MC34063-at. Szerintem próbáld ki azt a kapcsolást. A feszültségosztón kicsit változtatnod kell. A számító képlet az adatlapon található. Az enyém 10V középértékre készült.
Egy Nokia 3210-es mobilhoz szándékozok táppelátást készíteni MC34063 icvel. Tehát 12V => 2,4V (2A).
A gondom az hogy galvanikus leválasztás szükséges, azaz független GND kell legyen. A Googleval eddig nem találtam semmit, de keresgélek tovább. Ha valaki tud rá egy üzembiztos kapcsolást akkor légyszí segítsen. köszönöm. A fly-back kapcsolásra gondoltam csak nem tudom hogy lehet MC34063-hoz illeszteni megbízhatóan.
A következő kapcsolást hoztam össze. Minden kritikát szívesen veszek, még mielőtt késő lesz.
Nem tom, nekem az tűnt fel, hogy esetleg a Q2-Q3 nincs-e felcserélve és nem kellene-e egy felhúzó ellenállás a közös bázispontra? Esetleg a Q1-t ki lehetne hagyni és akkor ott az R1...persze nem biztos, csak nekem fura így...
A kapcsolás többi részét nem néztem... Üdv Inhouse
Valóban, kell a fellhúzó ellenállás. A FET meghajtása nekem kicsit túlspilázott. Közvetlenül az IC 2.lábra kapcsolva a gate-et is kell mennie. Sőt, az 5W-ot az IC magában is el kell, hogy vigye, mondjuk akkor kell snubber. A 400V-os FET talán elmegy snubber nélkül
Ugye a trafó légréses lesz?
Biztos vagy benne, hogy 2,4V kell neki?
Ha akku a bemenet, galvanikus elválasztás nem kell, és egy sima buck-regulator megoldja a dolgot trafó nélkül is pár alkatrésszel... A Q2-Q3 szerintem is fel lehet cserélve és az ellenállás is kell: ha így maradna, akkor az NPN nyitásához, ha fordítva lesz, akkor a (felső) PNP zárásához.
Még valami, ha mégiscsak marad a trafó, a szekunder menetszám legyen a primer menetszám mondjuk negyede.
|
Bejelentkezés
Hirdetés |






.






