Fórum témák
» Több friss téma |
Mielőtt kérdezel, a következő két dolgot ellenőrizd!
I. A helyes tápfeszültségek megléte.
II. A kimeneten van-e egyenfeszültség.
Élesztés.
Ha otthonra akarod, akkor a nagyobbik MNC minőségre, megbizhatoságra OK. Ha hangoskodni akarsz (súlyosabb házibulik, dj & stage munka), akkor építsd meg az elsőt. Ha nagyszinpadra gondolsz, akkor érdemes a másodikat. Az lényeges, hogy a legalsó tartományokban az energiaigény bődületes, ami nagytrafót, rengeteg puffert jelent.
A két MNC szuberősítő között a nagyobbik tudomásom szerint fet-es, a kisebbik - állítólagosan - (nem néztem még bele) IC-s. A 39690 max teljesítmény-felvétele 80W, a 39691-é 200W. Ebből nyilvánvaló, hogy komoly fajsúlybeli különbség van köztük. A kisebbből jó esetben kijön 25-35W 4Ohm-al, a nagyobb pedig tudja az igért 85W RMS-t. (ld Degrell László : Mutatsd meg a biztosítékodat, megmondom ki vagy" in HiFi Magazin, '80-as évek végén). A frekiszürőjét nem tudod a garancia elvesztése nélkül megkerülni. A bizalomról : MNC-nek vannak jó és vannak rossz cuccai. Sal-nak vannak jó és rossz cuccai. Blaupunkt-nak (!) vannak jó és rossz cuccai. Stb. Még a Marshall is okozott már nekem csalodást. De a 39691-es MNC jó. Amúgy a Cerwin-Vega kiadott egy basszuskezelési útmutatót, angolul. Érdemes megnézni, tanulságos...
Ha arra gondolsz, hogy pl. 1db primer, és 1db szekunder tekercs van, akkor biztosan nem lehet nagyobb az ellenállása, mert a szekunder oldalon igyekszünk kivenni a teljes teljesítményt.
Akkor izgalmasabb a helyzet, ha van egy csomó tekercs. Itt ugyanis nincs arra semmi garancia, hogy éppen egy primer van csak. Lehet, hogy a tekercsek némelyikét sorba kell kötni, sőt láttam már olyat is, amikor még a sorba kötötteket ráadásul párhuzamosan is kellett kötni (tipikusan a csöves régi erősítőkben, amik eleve tudnak vagy 5 féle primer feszültségről járni) A lényeg, nincs "istenbizony" módszer. Jó az ellenállásmérés is, és jó a te javaslatod is. Némi kockázat mindenképpen marad, főleg ha nem tudjuk mekkora primerre készülhetett a tekercs (ha egyáltalán hálózati trafó), illetve milyen vastag huzalból készültek a tekercsek. Annyit lehet csak biztosan tudni a kísérletek után, hogy a ránézésre megsaccolt üres járási áramnak megfelelőt vesz-e fel a hálózatból, vagy nem. Alkotó
A kisebbik tényleg IC-s, egy LM1875T van benne.
Köszi
De ez nekem szerintem nagy lesz Üdv mindenkinek Amit mellékeltem erősítőt az ténylegsen szerintetek hány wattot képes leadni 8 ohmra és 4 ohmra? Ezt írják róla:Tesztelt telj. ( 8 Ohm, +/-43V, 10% torz.) 311W) Én szerintem egy db. TDA7294 az 100W-os.Akkor hogyan tudtak belőle ekkora teljesítményt 2db TDA-ból kiszedni? Ebbe tényleg lehet rövidzár védelem meg hőmegfutás elleni védelem?
Igen, ott a pont.
Tulajdonképpen az én módszerem is annyira biztos mint ha ellenállást mérne. Most hogy még alaposabban néztem a képet, mindenképpen van egy középkivezetéses tekercse, és két másik. De ettől még mindig lehet akármelyik a primer. Azt hiszem ezt ránázésre nem fogjuk tudni eldönteni...
Én ezt építettem meg a zenekari mélyládámhoz.
A hőmegfutás védelme hatásos, max 96 C-ig melegszik. Ennek ellenére hatásos hűtét igényel!A képen látható brutális hűtővel még csak nem is langyosodik.Rövidzárvédelmét nem teszteltem (ki az a hülye )A tápja 300VA-es trafó, 35A-es híd, 2 x 14 db 4700 µF/50V kondi.Meggyőzően kihajtja a PA 40100-as hangszórót ami egy 140 literes reflexdobozban van.
Sziasztok!
én azután érdeklődnék,hogy épített-e már valaki autóba erősítőt.
Nos összeraktam a másik 400as Baji féle fetset és az sem jó
Ha koppanásgátlóval indítom akkor jó ha nem akkor a teljes tápfesz ott van a kimeneten!
Hupsz nem a teljes nagatív tápfesz hanem csak -5volt van a kimeneten!
Hát 4 Ohm-ra nem ajánlom, ha meghajtod, nem bírod lehűteni.
A közölt adat (311W, stb.) a saját mérésem eredménye, szinuszos mérőjellel, 1 KHz-en, műterheléssel, testes alagútbordával, szívóventivel. Amúgy megnézed a gyári adatlapot, a 6. oldalon lévő 5. számú ábra szerint a nem-hidas változat 4 Ohm-n +/-30V-nél már 110W-on jár, a 13. oldalon pedig - a hídkapcsolást tárgyalva - +/-25V-on 8 Ohm-ra 150W-ot ad meg, én meg +/-43V-ről hajtom... Különálló rövidzárvédelme nincs, ilyenkor is az a piszokhatásos hővédelem intézi a dolgokat (ha rővidzárba megy, akkor fűt... ).
Hopp ! A link helyesenlink
Sziasztok!
Megépítettem a TDA2003-as sztereo erősítőmet. Remekül szól, nagyon szép hangja van Olyat szeretnék kérdezni, hogy ehhez valami kisebb teljesítményű mélynyomó kapcsolási rajzot tudna valaki adni? Ha nagy baromságot írtam a kisebb teljesítményű mélynyomóval, akkor bocsi, . Az lenne a lényeg, hogy a mélynyomónak sem kellene olyan batár erősnek lennie, mivel énnekem ez a két 8W-os hangfal is tökéletesen elég amit hajt az erősítő(ezek is saját készítésűek. )Köszi szépen
Akkor te egy 2.1-es kis hangrandszerre gondolsz.
Szerintem csinálj TDA2005-ből egy másik végfokot a mélynek ez azért nagyobb teljesítményü. Rajzoltam egy ládát is, a méretet ugy számold hogy az egy 20cm-es hangszoró ami benne van, gondolom ez nem lesz nehéz ha már csináltál hangdobozt látod az arányokat. Még csinálnod kell egy aluláteresztő szűrőt amit találsz itt az oldalon és akkor igazi mélyhangok jönnek majd belőle, nekem is ilyesmi van a PC-hez bedobod az asztal alá és kész a mini hangrendszer.
Azt elfelejtettem írni, sok senkinek sem ajánlom megcélozni vele a 300W-ot !
Bocsi
Sziasztok!
A PC-m hez építek 2 kicsike hangfalat.. 2X8W ("hulladékfelhasználás"a megmaradt hangszórókból) egy dobozban lesz egy mély és egy magas hangszóró... Ehhez szeretnék egy végfok rajzot kérni a 2 hangszóró párhuzamosan kötve 3.3OHM (a hangváltó nem tudom hogy fog-e változtatni az ellenállásán, majd abban kérek segítséget máshol) Tételezzük fel hogy 4OHM lesz.. Szóval szükségem lenne egy 5W-os erősítőre 4OHM-ra. Tranyós erősítőt érdemes építeni ekkora teljesítményre? Van itthon egy jó pár BD135-BD136 os párocska.. (4 pár) Ebből ki lehetne hozni valami jó hangút? NEM KELL A osztály elég a "rosszabb" is de azért szép hangzása legyen.. Előre is köszönöm a rajzokat... üdv!
Lehet, hogy lehurrognak, de egy TBA810AS majdnem ennyit tud, és lehet "kukázni is kész panelokat, hangerőszabályzóval, hangszínszabályzóval, tápegységgel, trafóval, mindenestül. Nekem 2 ilyen is van, ha Pesten jársz, odaadom az egyiket.
Szerk: Természetesen 2 db IC-vel sztereó áramkörre gondoltam.
ilyen paneljeim nekem is vannak :yes:
De az nem elég nagy "kihívás" üdv! Ha más nem lesz megépítem azokkal..
Ja, akkor meg méretezz egy kis erősítőt, nem igazán nagy tudomány a dolog. Vannak gyári készülékekbe tervezett hasonló kaliberű végfokok, azokat is lehet "koppintani".
Szerintem valami ilyesmi "bonyolultságú" áramkörben kéne gondolkozni. Csak kisebb tápfesszel, és kisebb kimenő teljesítménnyel.
Sziasztok! Van nekem 2db Baji féle 400Wattos FETes végfokom. Az egyik tökéletes, de a másikkal van egykis probléma. Készen vettem őket de az egyik hibás volt, de csak a Feteket kellet cserélni elvileg. Vettem is bele ujakat de +44volt van a kimeneten, és nagyon melegszik 3 tranyó. 2 db 2SC 4793 (SANYO márka) 1db 2SA 1837.
Ezek melegszenek. Nincs szétégve semmi, a végfetek ujak (IRFP240-9240). Milehet vele? Elég ha csak ezeket tranyókat cserélem?
Ezért nem jó ötlet a végfokozatok ilyetén javítása. A végtranzisztorok (FET-ek) cseréje nagyon sok esetben nem elégséges, mert az egész áramkört "globálisan" kell jónak találni, mert egyetlen! hibás alkatrész is tönkreteheti az egész áramkört. Erre tessék odafigyelni, tisztelt amatőr javító kollégák, nemegyszer leírtuk már. A tranzisztorok melegedése egyértelműen jelzi, hogy valami nagyon nincs rendben az áramkörben, ennek végeredménye a tápfesz "kiülése" a kimenetre. Azt javallom, hogy az egész áramkört - az utolsó diódáig - alaposan megvizsgálva, és a túláramokat korlátozva - akár a hálózati oldalon sorba kapcsolt izzóval - kellene életre kelteni.
Nekem azért még az ilyenek nem mennek
Akkor marad az IC-s megoldás...
Sziasztok
Azt a kapcsolási rajzot amit ide feltettem, még régen itt találtam az st151-es topic-ban, nagyon megtetszett és meg is építetem, TIP35/TIP36-os végtranzisztorokkal, gyakorlatilag elsőre indult is az erősítő, és a hangja is jó neki Ami van rajta poti azt közép állásba tekertem és úgy indítottam, gondolom ezzel lehet beállítani a nyugalmi áramot. Ezzel kapcsolatban az lenne a kérdésem hogy mekkora nyugalmi áramot alítsak be neki? és melyik táp oldalon mérjem azt?
Lenne még egy olyan kérdésem hogy a nyugalmi áram nagysága menyire befolyásolja az erősítő működését?
Arra lennék kíváncsi hogy egy erősítőnél párba összeválogatott komplementer végtranzisztor páros helyett beteszek egy ugyanolyan de nem párba válogatott tranzisztorokat akkor annak mi a jelentősége és miben nyilvánul ez meg a gyakorlatban?
Szia!
Elég nehéz így megmondani, de én 50-100mA-t állítanék be! Ha kicsi a nyugalmi áram, kis hangerőnél torzít az erősítő!
Szia!
Ha nagyon különbözik a két tranzisztor megnőhet az erősítő torzítása! Azt azért feltételezzük, hogy a tranzisztorok a katalógus adatokat teljesítik!
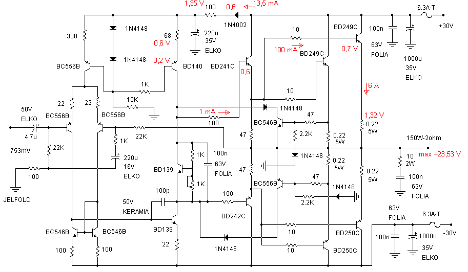
Helló mindenkinek. ma megépítettem a képen látható erősítőt. viszont van egy kis(nagy) gond vele. A kimeneten a pozitív feszültség mérhető. Visszakövetve a dolgot eljutottam a bekarikázott tranyóig. Ott viszont van egy kis gubanc. A tranyó bázisén majdnem tápfesz mérhető(kb 1V-al kevesebb), de teljesen nyitva van a tranyó. Kivettem, kimértem, jónak bizonyult. A biztonság kedvéért még ki is cseréltem, de a helyzet nem változott. Utána lekötöttem a bázist és akkor lezárt a tranyó és megszűnt a kimeneten a feszültség. Ennek nem pont fordítva kellene működnie? Ha a bázisán közel tápfesz van, akkor majdnem teljesen zárva kellene lennie, nem?
|
Bejelentkezés
Hirdetés |




Tulajdonképpen az én módszerem is annyira biztos mint ha ellenállást mérne. Most hogy még alaposabban néztem a képet, mindenképpen van egy középkivezetéses tekercse, és két másik. De ettől még mindig lehet akármelyik a primer. Azt hiszem ezt ránázésre nem fogjuk tudni eldönteni...
)A tápja 300VA-es trafó, 35A-es híd, 2 x 14 db 4700 µF/50V kondi.Meggyőzően kihajtja a PA 40100-as hangszórót ami egy 140 literes reflexdobozban van. 

).
. Az lenne a lényeg, hogy a mélynyomónak sem kellene olyan batár erősnek lennie, mivel énnekem ez a két 8W-os hangfal is tökéletesen elég amit hajt az erősítő(ezek is saját készítésűek.
)


egyenfeszültség van a kimeneten? 





