Fórum témák
» Több friss téma |
Ez nagyszerü. Az eladó nem adott, így értettem hogy nem tudtam venni. Meg 4.7K helyett 47K-t adott. Szóval keseríti az életem....
Nézem itthon a bontott cuccokat és csak nanofarád nagyságrenndü kondik vannak :no:
Előfordul....
De azért a Pirost és a Narancsot összekeverni...... A naív ember meg meg se nézi otthon hogy mit rakott be, és akkor csodálkozik hogy nem megy a cucc...
nálunk se volt 39 pikos, helyette 47 pikovan benne..
sztem nem sok vizet zavar..
Hi!
Na én is 47pF-osat találtam, azzal megy nekem is szépen, Végre kiszedhetem a passzív hangváltót a dobozból. Héj azt nem is mondtátok hogy ez is erőssít a jelen. Az egyetlen negatív következmény hogy most nagyobbat pukkan a bekapcsoláskor az erőssítő, muszáj leszek hozzá csinálni egy hangszóróvédő kapcsolást... Köszi: Isa
Hi Mindenki!
A csatolt képen a HE 2004-es számábol származó szubszürőröl kérdeznék. A leírás azt irja +- 12-től +-15V-ig müködik. De a kapcsolási rajzon meg csak sima szimpla +15V és főld van jelőlve. Ez nem müködne sima tápról? Mert igy ugyebár egyszerübb lenne neki tápt csinálni. Isa
Nekem jó. Csak KeserüCukor is akar egyet neki meg a TDA2030-as mellé kéne. Tudod, szimlpa tám meg ilyesmi bonyolítja....
Valaki tudna nekem egy egyszerű, nem Ac hanem DC tápos Sub filter kapcsrajzot linkelni!
Köszi
itt egy jó kapcsrajz
és hozzá egy fórum: [link=http://www.hobbielektronika.hu/forum/topic_1252.html]http://www.hobbielektronika.hu/forum/topic_1252.html[/link] ui: én is össze raktam, jó, müxik, ez kell neked ![]() +- táp kell neki. üdv
Ezt énis néztem csak nincs ketős tápom hozzá ezért kéne olyan rajz ami egy 12 v adapterről is megy vagy elemről!
ez -12V-ot csinál, bazi olcsó és egyszerű, ez is elég hozzá, megépítve ez is
müxik jól 555-el + - átalakító.jpg üdv
Köszi a linket ! Megépítem akkor ezt elsőnek!
Szevasztok.Nem tudjátok véletlenül,hogy melyik ellenállásokat kell kicserélni a szűrőben potméterre ahhoz,hogy állítható legyen a frekvencia,úgy ,mint itt
Üdv
valami gyári cuccot tudtok ajánlaninekem? ![]() olyan 20ezer környékéig Nem kell nagy márka,de három dolgot kéne tudnia ![]() 1.-sztereó jelből összesített woofer kimenet 2.-sztereó jelből sztereó közép/magas a harmadik nem is fontos...ha ez a kettő kimenete megvan,akkor az zsír. nem akarok homemade-t csinálni,mert nagyobb teljesítményről van szó és nem kénea gerjedés vagy pukkanás ![]() köszönöm ![]() ui.: lehet autós cucc is,ha tudja.
Pl:
Bővebben: Link
Ez jó
Még kaptam egy privátot is...azt is kifaggatom ![]() A Mono/Sztereo gomb izgat a linkelt cumón,hogy vajon a mélyet rakja össze vagy az egészet... THX
A low boost alatt van, tuti csak oda hat ki, soha nincs az hogy legyilkolnák a kocsi technikában a stereo jelet közép, és magasnál!
Most már kibővítetted a tudásomat
Köszönöm![]() Akkor bizalommal fordulok ezentúl az ilyen cuccokhoz ![]() megvárom a kedves fórum társunk ajánlatát és adatait és utána értékelek. Köszönöm! :yes:
Nah közben ezt megvettem idézőjelesen...holnap megyek érte faterrel....
köszönet a segítségéért!!!
Normális rack-es 15ezer alatt nincs, szerintem megéri ezekkel is kezdened, annyival rosszabb, hogy ez nem szimmetrikus be-kimenetü mint az igazi hangosításokon amit használnak de évekig biztos jo lesz.Nekem is autós volt, néha még van is rajta.Csak anyi h 2 utas.De babán dolgozik!!Macrom márkáju.És kicsi.
köszi
most indulok megvenni a linken láthatót
Nah megvan a kicsike
![]() Sony Xec 700 active crossover minden szuper ...tök porhatlan....és nincs elöregedve. Köszönöm skacok! Ez jól jött
Halihó fiatalok! Mellékelek néhány képet, egy orosz crossoverről. Nagyon hálás lennék, ha valaki ismerné és néhány mondatot a használatáról írna. Összedugni az erősítőkkel tudom, csak a gombok használata kellene. Üdv.: VZs
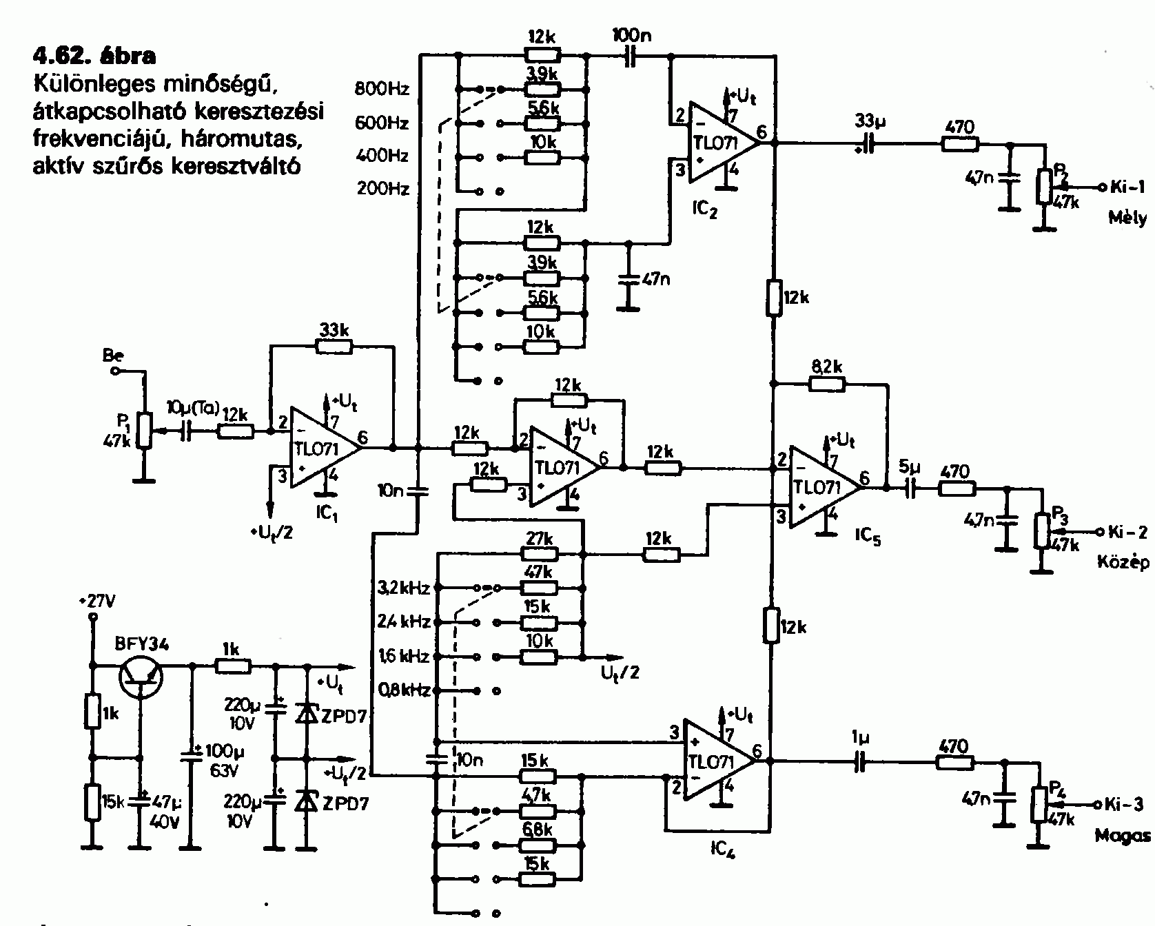
Üdv! Valaki nem tudna egy 3 utas sztereó aktív crossoverhez kapcsolást? Valami egyszerű kellene.
Kösz előre. Üvd
Szia!
Tessék!
Nekem ez van és már több példány készült
Ehhez kiegészítésként még egy subwoofer is dukál A kapcsolási rajzán nincs rajt de a nyomtatási és beültetési rajzon rajta van még egy mély inverz kimenet ellenfázisú ládához én a trimmerek helyett kivezettem az előlapra sztereo potikkal. ez a nyák kivan próbálva a tápokat egymáshoz huzalátkötéssel vittem nem tudtam máshogy megoldani. Üdv Mrex
Az aktív hangváltóhoz tartozó subwoofer
Ez az utolsó subwoofer szűrő ez csak mono igaz?
persze mert ilyen mély tartományban nincs irányérzékenység . ezér szokás a subwooferből 1 et betenni (Házimozi 5.1 ) a.1 a subwoofer
Mrex
Csak nekem bulik hangsításához kellene ahol általában kettő mélyáda van. De végülis a két mélynek nem fontos sztereónak lennie.
|
Bejelentkezés
Hirdetés |















