Fórum témák
» Több friss téma |
Fórum » DCF77 óra Nixie-csövekkel
18 dióda?
Na erre nem gondoltam. Nemtudom hogy a Z567M csöveknek az IC lábait be kell-e kötni vagy csak elég az Anódot meg a katódokat bekötni. Mert én arra gondoltam eredetileg hogy a 74141-es IC meghajtólábaira kötni a számkijelzőcsövek katódjai mellé a szimbólumcsöveknek a leírt katódjait. Bár ez nem tűnik jó ötletnek. Mármint az eredeti gondolatom. Idézet: „Mivel sajnos nem tudok házilag a csöveknek kellő feszültséget adni, ...” Szerintem könnyű <<< vicsys tápjáp megépíteni, >>> és máris mehet a csövek próbája! [off] _S_az_elkészült_MŰ._
Még úgy is megvalósítható. De a 74141-es terhelhetőségére kell csak figyelni.
Diódáknak meg valami 2-300V-ost kell keresni. PL: 1N4003 - 1N4004. Ennek 4-5 Ft/db az ára. De kissebb méretekben is lehet találni PL: BAV102-103.
"Tisztelt" Luciferkó! (Bár ha nem muszáj, ne tiszteltezzük egymást itt a fórumon, én is fiatal vagyok..)
Nem igazán tudom elképzelni, hogyan lehet különböző kijelzés a +- és a -+. Valamint szintén érdekel, hogyan gondoltad megvalósítani a teljes órát két egész darab szimbólumcsővel. Esetleg azt lehetne megcsinálni, hogy egy számot a két csövön jelenítesz meg, és ezt a karaktert lépteted perc egyesek - perc tízesek - óra egyesek - óra tízesek között, amolyan BigClock szerűen. A diódahálózat azért szükséges a 74141 után, mert ha két szimbólumot egy kimenetre kötsz, azokat közösíteni kell, tehát azok már csak együtt tudnak világítani, még ha mást is akarsz kijelezni a csővel. Ezért kell mindenképpen beépíteni őket.... Üdv, Tom
Mi sem egyszerűbb. 8 darab csövet használok. Ebből 6 darab Z573M számkijelző csövek meg a 2 darab Z567M-es szimbólumcső. Az hogy miért lehet külömböző a +- és a - + ez kb olyan mint a 12-es vagy a 21-es szám vagyis nem ugyanaz.
amikor 00, 10, 20, 30, 40, 50 másodpercet mutat akkor nem villan fel egyik szimbólum se 01, 11, 21, 31, 41, 51 másodperckor: - - 02, 12, 22, 32, 42, 52 másodperckor: - + 03, 13, 23, 33, 43, 53 másodperckor: - hullám 04, 14, 24, 34, 44, 54 másodperckor: + - 05, 15, 25, 35, 45, 55 másodperckor: + + 06, 16, 26, 36, 46, 56 másodperckor: + hullám 07, 17, 27, 37, 47, 57 másodperckor: hullám - 08, 18, 28, 38, 48, 58 másodperckor: hullám + 09, 19, 29, 39, 49, 59 másodperckor: hullám hullám szimbólumok villannak fel. Kijelzést így gondoltam a fentebb leírtak szerint. Bár mégis hogy valósítsam meg a Diódahálózatot? Mivel ilyet még nem csináltam egyáltalán.
Itt még egy számhoz rendelted hozzá a szimbólumcsöveket.
Idézet: „ 0: akkor 1-ik szimbólum se villanna fel 1: - - szimbólum 2: - + szimbólum 3: - hullám szimbólum 4: + - szimbólum 5: + + szimbólum 6: + hullám szimbólum 7: hullám - szimbólum 8: hullám + szimbólum 9: hullám hullám szimbólum villanna fel. ” Ezt még viszonylag egyszerűen meg lehet oldani. S még ha nehezen is de kiolvasható lett volna a szám értéke... Az utolsó verziódban már két számot ( 2 * 10 független kimenetet) kell összehozni két szimbólumcsőre. Na ez már nem lesz ennyire egyszerű :no: Szerintem felejtős a kétszámjegyes / kétszimbólumcsöves elrendezés. :smoke:
üdvözletek. van egy kész nixie órám, két éve működik, de egy hét alatt kb 7-10 percet (még nem mértem pontosan, mindig csak beállítgatom) késik. itt az asm, hol kell belejavítani -és hogyan, hogy ezt legalább közelítőleg kikorrigáljam , akár kisérletezve , többszöri belenyúlással? találtam benne 1 korrekciós részt, de az itt írt napi -10 mp kivétele még önmagában kevés a boldogsághoz, valamit növelni kéne...
Csak egy gondolt!
A DCF77-es vevőnek szinkronizálnia kellene az órát... Vagy a szinkronizálások között csúszik el a a pontos idő? Talán a PIC alapórajel oszcillátorának finomhangolásával is kiküszöbölhető az eltérés... Ehhez még nem kell belematatni a főprogramba! ( Gondolom én. ) Vagy például: Esetleg nézd meg a PIC adatlapjában a lehetőségeket...
a kvarc frekije pozitív irányba is eltolható?
más esetben egy párhuzamosan kötött néhány pf-os kondival már sikerült beigazítanom egy kapcsolást, de akkor az sietett... ezek szerint ha az egyik 33pf-os kondit kicserélem mondjuk27 pf-ra akkor gyorsabb lessz? ui.:ez nem dcf-es
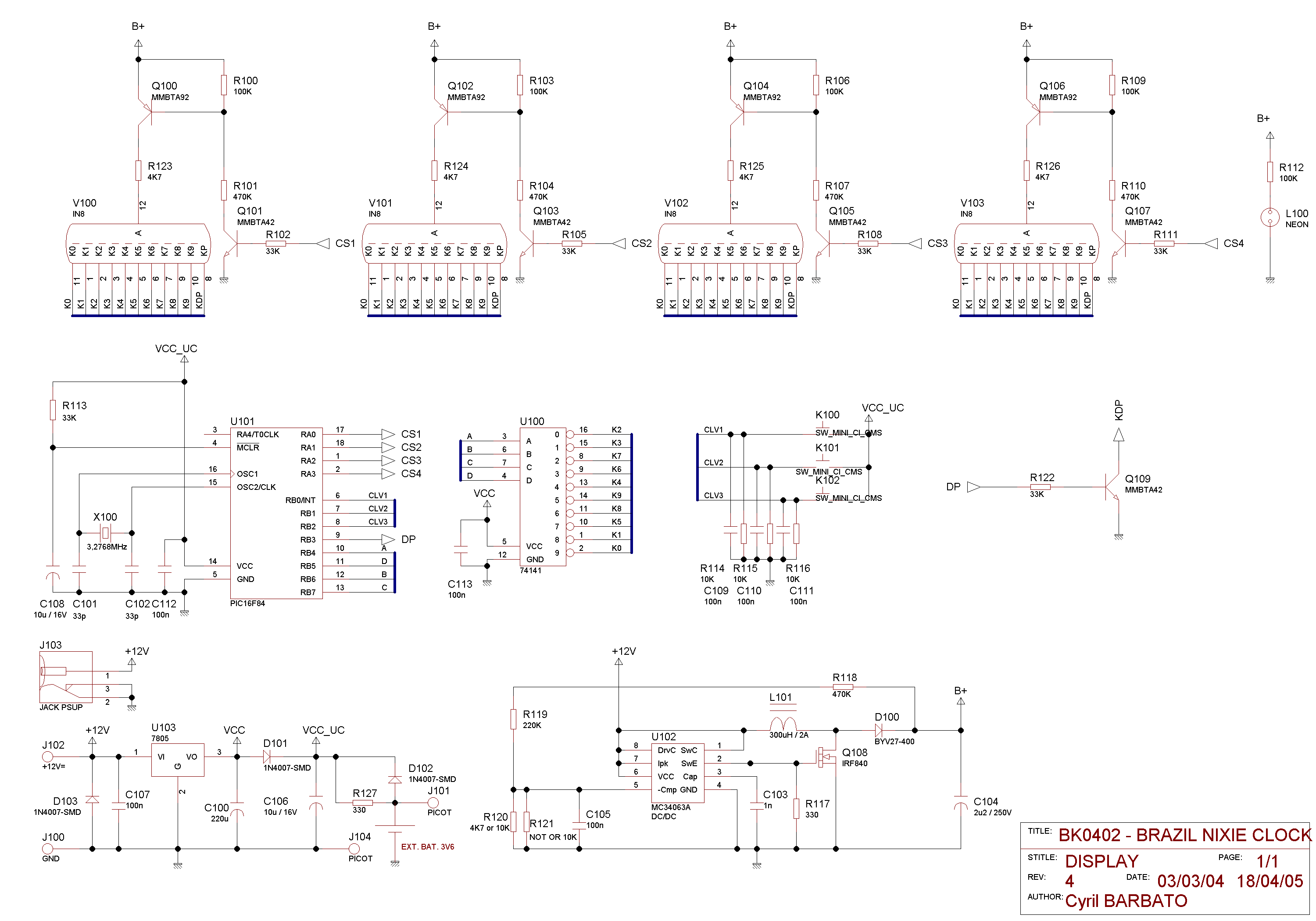
Köszönöm. Ezt a rajzot kerestem eddig. (Kevés sikerrel. Vagy csak átléptem felette.) Most már legalább képben vagyok... S ezek szerint NEM DFC77-es óráról van szó.
Lehet h trimmer kondenzátorral jobban járnál! Egy csomó forrasztástól megkímélhetnéd magad és a nyákot. Szerintem 4-47PF -ost kellene keresni, vagy hasonló értéket.
nyitott maradt a kérdés ... jelen kapcsolásban a kvarc lábain 30-30 pf van . ha az egyiket kisebbre cserélem , nő az alapórajel?
Köszönöm a linket. Ezt a tápot megterveztem protelban a vezérlő nyák alá, mivel amit először legyártottam, az szólt egy szép nagyot, és elment a fél suliban az áram. (mondhatnátok hogy amatőr vagyok, de hát ez van.... midnenki a sjaát hibájából tanul)
Egyelőre ki lesz maratva a táp is, aztán majd ha lesz pénzem, akkor beültetem és beforrasztom azt is. Ki tudja, lehet hogy nem ez volt az utolsó NIXIE-csöves cuccom.
Sziasztok!
A Vicsys féle tápnál a 100uH-s tekercset hogyan tudom megcsinálni. Értem itt magméret lég vagy ferrit, huzalátmérő és menetszám. Ha le volt írva akkor bocsi de nem találtam. Előre is köszi a segítséget!!!
Gyári tekercs van benne.
Bővebben: Link
Üdv!
A kérdésem a következő:Vicsys kapcsolásában melyik pic-t kell prgramozni, mert nekem a cikből nem derült ki.
Szerintem a kapcsolási rajzból egyértelműen kiderül.
Bővebben: Link
Köszönöm.Elkerülte a figyelmemet, hogy a másik csak sima IC
Sziasztok!
Nincsen valakinek otthon elfekvőben eladó IN-14es csöve? 6db kéne. Már megcsináltam az órám táp és vezérlő paneljét amin az áll, hogy IN-14 Nixie Clock, de most derült ki, hogy nem tudok beszerezni csak ZM573-at. Még e-bayen vannak IN-14-esek csak még sosem rendeltem innen és nincs tapasztalatom...
A panelon a csöveknek megvan a hely? Úgy értem hogy az IN-14-es csövekhez van footprint/furat/beültetési hely? Mert ha a csövek nem ezekbe a panelokba lesznek közvetlenül beültetve, akkor másfajta csövekkel is meg lehet építeni, csak a feszültségeket/áramokat kell megnézni.
Nem még a csövek panelja nincs kimarva, de az előbbieken már rajta van, hogy IN-14 Nixie Clock, meg nem szeretnék vacakolni a színezés leszedésével. Jobb szeretném IN-14el megépíteni. Ezért lenne jó, ha lenne valakinek eladó csöve itthon, hogy ne kelljen Ámerikáából rendelni.
Szerintem nem jársz rosszul a Z573M-ekkel sem. Igaz, hogy picit kissebbek a karakterei, de a színezés kézmeleg vízzel simán lejön.
Hát pont ez az ahol nincsen már IN-14 -es :no:
de jó hogy az árlistában meg benne van ![]() nekem is ígért csöveket egy ismerősöm de sajnos még azóta sem hozta
Szerintem próbáld meg az Ebay-t , nem egy ördöngősség, és biztosan nem fogod megbánni. Én is egy kissé nehezen fogtam bele, de azóta szinte mindent onnan vásárolok.
Sziasztok Nixie-sek,
6 darab 28-as furat egy 2-es saválló acélból készűlt doboz tetején! Szerintetek mi lesz belőle ha eljut hozzám?
Szerintem nagy-lyukú tésztaszűrő
Én is hasonló dobozban gondolkodom. Lesz polírozva a felülete vagy, így lesz meghagyva?
Az igen!
![]() A Z560M csőfoglalat simán belemegy. Csak kár, hogy a csavarhelyek nem állnak irányba, már ha a távolságuk jó egyáltalán. De kiváncsi vagyok a végeredményre, képet kérünk mindenképp! Amúgy ha lassan is, de haladnak a nixie projektjeim. Első nekifutásra rögtön 2 óra készül, egy kicsi, meg egy nagy.
Iszonyatosan tetszik ez a szálsciszolt felület, sokkal jobban mint a polírozott, direkt ílyenre lett készítve!
Elárulom, de gondolom már rájöttél... IN-18 |
Bejelentkezés
Hirdetés |




Na erre nem gondoltam. Nemtudom hogy a Z567M csöveknek az IC lábait be kell-e kötni vagy csak elég az Anódot meg a katódokat bekötni. Mert én arra gondoltam eredetileg hogy a 74141-es IC meghajtólábaira kötni a számkijelzőcsövek katódjai mellé a szimbólumcsöveknek a leírt katódjait. Bár ez nem tűnik jó ötletnek. Mármint az eredeti gondolatom.


de jó hogy az árlistában meg benne van

Én is hasonló dobozban gondolkodom. Lesz polírozva a felülete vagy, így lesz meghagyva? 




