Fórum témák
» Több friss téma |
Fórum » Akkumulátor töltő
Sziasztok!
Olvasok már néhány hete minden felé itt is és máshol is,de nem találtam meg az én problémámra a megoldást,ezért fordulok írásban hozzátok. Adott egy 200A-es hetra egyenáramú heggesztő,amiből kell egy 12V töltő+egy bikázó MTZ80 trakihoz. A töltő nem probléma az megoldható,de a bikázó az már egy kicsit problémás. A trafó három fázisú és továbbra is hegeszteni is fognak vele. Hogy csőkentsem le a kb. 55-58V-ot 14V-15V körülire úgy,hogy legalább 30-40A tudjon és ne menjen tönkre bikázás közben? Ha tudtok sediteni azt nagyon megköszöném. Üdv:Andriska.
30-40A esetleg az izzítógyertyához elég, de bikázáshoz hangyafing. 200A már mondjuk valami, de hogy télen szóba álljon vele egy traktor, az úgy 400A-nál kezdődik...
Hát én ezt vitatatnám mert nem igen látsz 400A-es bikázót olyan nagyon sűrűn. Ezzel természetesen nem azt mondom,hogy az indítási áram ne haladná meg az általad írt értéket,hanem azt hogy a bikázó nem a teljes indítási áramot adja csak annak egy részét. Ugyan is az akku a trakiban van csak a hideg és egyéb tényezők hatására nem képes egymaga leadni a kellő áramot és feszültséget. Egyébként már hallottam ugyan ilyen hegesztőről ami így meg volt csinálva csak nem tudom hogy mit alakítottak rajta.
60V-ra 4 traktort sorba kell kapcsolni.Így indításkor a traktoronkénti 15V 12V-ra csökken.
![]() 4:1 trafó, és 200A-es egyenirányító megint plusz költség. 12V 200A- nél az indítómotor ellenállása 0,06A.Akkor a kábel ellenállását 0,18-ra állítva elméletileg 15V jut a motorra.De ahogy csökken az áramfelvétele. megöli a 60V a többi cuccot. Külső motorral nem lehet indítani?230/380-as motor áttétellel tekerné/bekurblizná a főtengelyt.Vagy lendítőkerekes, azt harckocsikon alkalmazzák. A háborúban az oroszok benzint öntöttek az olajba mínusz 40-nél,csak úgy tudták beindítani a repülőgépeket.Üzem közben kipárolgott.
Két műszert használj.Az egyik mérje a kimenő 12V-ot, a másikkal bizgeréld a szabályzó ellenállásokat ellenállásmérés üzemmódban.Én a meglévő ellenállásra forrasztottam 10k-s ellenállást, és azzal sorban 10k potit.Így kb 13-15V között állítható, akkutöltésre akartam feszt emelni.
Hello!
Miért kellene kapcsolgatni a villanyt? Ha a bika kábelt ráteszi, bikázik. Ha a hegesztőkábelt, hegeszt. üdv! proli007
Jah.A Az AT PC tápventillátoromat átkötöttem az 5V-os ágra, hogy ne legyen zajos.Ez a kis terhelésis emeli kis mértékben a 12V-os ág feszültségét.Kikapcsoláskor 0,08A-rel meríti az akkut, ezért töltés végén le kell szedni.LMeg lehet oldani diódával is, de az plusz veszteség.
Venti nélkül 4, ventivel 5W-ot vesz fel üresen, tehát 0,5A alatt gazdaságtalan vele tölteni.
Nemnagyon lehet egy modernebb traktor főtengelyéhez hozzáférni a szíjtárcsán kívül, ami a generátort, a hűtőt és esetleg a kompresszort hajtja. Az ékszíj meg nem tud ekkora teljesítményt (nyomatékot) átvinni. Viszont az indítómotor az jó a feladatra, csak kell neki enni adni.
Nincs egy autó a közelben ilyenkor? Mert általában egy plusz autóakku elég szokott lenni. Össze kell kötni a két akkut valami combosabb kábellel, az autó motorját járatni, a traktoron meg az izzítót bekapcsolni. Ekkor az izzító áramát az autó generátora adja, nem az akkukat meríti az sem. Amikor az előmelegítés megvolt, lehet indítani. Az autóakku és a generátor már elég szép plusz áramot tud adni, azzal már beindul a traktor. Ha nem kell gyakran indítani (és egy traktor télen általában nem kell), akkor így egyszerűen megoldható a probléma.
Kedves proli007!
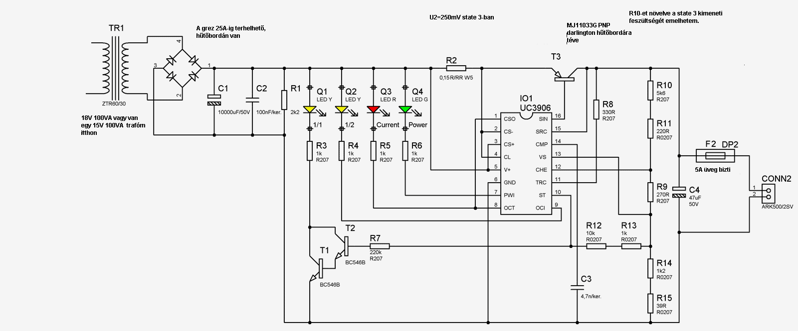
Megépítettem egy töltőt UC2906-os ic-vel. (Korábbi kapcsolási rajzaitok alapján.) Egy kicsit én is szerettem volna feltuningolni, bár nekem nem volt 8A max töltőáram a cél. Kicseréltem a trafót egy 18V 100VA-esre, egy nekivaló grez-híd, és kicseréltem a darlingtont is egy masszívabbra. A bekapcsolást követően azt vettem észre, hogy 8A-el kezd tölteni, ami nem baj, de sok volt a termelődő hő, és bordákkal se tudtam elvinni... Próbáltam a korlátozó ellenállás értékét növelni, de akkor azon termelődött túl sok hő. Rámértem a 10000µF kondira és 26V-ot mutatott... Feltöltötte az aksit, és véezetül a current led világított, akzt kialudt,aztán lassan váltogatott. Ezt követően lecseréltem egy 15V 100Va-es trafóra. Sokkal barátibb volt a töltőáram (a kondin is csak 19,5V esett). Csak az a bajom, hogy state 2-ben 15.7V-ig húzza fel az aksi feszt (ez normális? adatlap szerint 15V), átkapcsol state 3-ba és akkor meg 13.35V-on megáll. Próbáltam az R10-et növelni, hogy a setpoinját kicsit feljebb húzzam, de nem alszik ki a Current led... Kérlek egy kicsit segíts, mit tegyek. Köszönettel, malay
Hello!
Légy oly kedves, add meg pontosan a rajzot, amit elkövettél, és az ellenállások értékét is pontosan, amit beépítettél. Akkor megpróbálok utána számolni a dolgoknak. Az IC-nél kissé elmisztifikálták ezt az osztó kiépítését, néhány ellenállás megtakarítása miatt, így szinte mindenki mindenkitől függ. Én csak nyákot készítettem hozzá és barátom elkövette ezt a kapcsolást. Hát nem voltam túlzottan megelégedve vele. Többek között az áramszabályzó referenciájának belső feszültsége sem stimmelt. A jelzések, nem elég egyértelműek. Ebben az IC-ben csak a szabályozási menetével értek egyet. De belül a bánat sem tudja már mi van az IC-ben. Minden esetre, megpróbálom kiszámolni mi a gond. És ha nem stimmel, akkor össze rakom a nálam maradt panelt és megmérem a valóságban. Persze csak kis áramokkal tudom. Ha jól működik, akkor szerintem a - State1 addig tart, míg az aksi el nem érte a 14,2V-ot. Addig a töltőáramnak állandónak kellene lenni. Imax=0,25V/Rs - A State2-nél, a feszültség 15V-nál határolódik, így az áram csökken. Az állapot addig tart, míg a töltőáram le nem esik a tizedére. - A State3-nál a feszültség szabályozás vissza megy 13,6V-ra. És amikor az aksi feszültsége is elérte ezt a szintet, folyik egy kis csepptöltő áram. - Ez után, ha az aksi feszültsége még is csökkenne, vissza kapcsol a State1 állapotba. Nos, ez lenne a hipotézisem, de majd meg látjuk igaz-e. A trafó, ha 18V-os és 100VA-es volt, nem is terhelhetted volna 8A-el. De itt a DC feszültségnek kell kb. 18V-nak lenni. Mert csak annyival kell több feszültség, hogy a darlington, az shunt ellenállás veszteségével meghaladja a maximális aksi töltésfeszültségét. üdv! proli007
Szia!
Küldöm mellékelve a rajzot. Készítettem hozzá nyákot és a darlingtonon kívül mindent beültettem. Valóban úgy kellene működnie, ahogy írod, de mégse úgy megy. Azóta azon is elgondolkodtam, hogy fordított pol elleni védelemmel is ellátom. (dióda+bizti). Egyszer sajna elbénáztam és ugrott az ic. Rövidzár esetére nincs valami ötleted? Előre is köszönöm a segítséget. malay
A 10 000 mikró, biztosan elég lesz az aksihoz?
Tegyél inkább többet! Nagyon kell vigyázni a hullámosságra. A brummra, meg pláne! Egyébként, az állandó töltőárammal lehet leggyorsabban tönkre vágni az aksit. A töltöttség fokát egyáltalán nem a felvett áramerősségből lehet tudni. Miért nem veszel inkább pár aksit?
Hiába írom le százszor, hogy az aksik halálát a mélykisülés és az eszetlen túltöltés okozza. Semmi értelme. Gondolom, úrvezető tanfolyamon, vagy valahol tanítják azt, hogyan lehet gyorsan tönkrevágni egy aksit.
Régebben történt, hogy egy ismerősöm újságolta, télen könnyen szétfagyhat az aksi. Erre, azt mondtam neki, hogy vagy töltse fel töltőről, vagy tegyen bele fagyállót. Melyiket választotta? Természetesen a fagyállós módszert. Vettem neki egy aksit, mert a fene gondolta, hogy ennyire sík hülye. Ezer tévhit van forgalomban, amit nem lehet felszámolni. A ködlámpa a tompítottal, meg az akku körül egy csomó marhaság és még sorolhatnám.
A helyedben,ha bosszantanak a "tudatlan" tévhitben szenvedő emberkék,megpróbálnám eloszlatni a homályt,mondjuk egy cikkben leirhatnád a Te általad kifogástalannak itélt töltési metódusokat,mérési módszereket,egyáltalán az akkuk kezelésére vonatkozó szabályokat. Biztosan lesz akinek tudsz újat mondani.
Ha viszont ilyen tanácsokkal tudsz csak szolgálni mint ez: Idézet: „Miért nem veszel inkább pár aksit?” akkor inkább ne is tedd,mert nem jó ez senkinek.
Engem nem bosszantanak!
Nem az én aksimat fogják tölteni. Volt aki javasolta, hogy trafó, egyenirányító és akkuval sorba egy húszwattos és kész a töltő. Nem túl elegáns. Egyébként, ennél jobbat nehéz csinálni. Állandó feszültség és max a kapacitás tizede amperben. Nem kell a tizedére törekedni. A többit az aksira kell bízni. Úgysem fog az ember óránként savsűrűséget méricskélni. Mostanában már nem is lehet. A tízezer mikrós, pedig nem bosszantott. Inkább komikus, mint bosszantó. Az a ledes csili-vili ott az elején csak parasztvakítás. Cikket írni, meg nem sok értelme. Olvasná valaki?
Kedves Kissanyi! Én valóban kezdő vagyok és nem azért írtam, hogy fikázzanak. Sajnos a te hozzászólásaid egyáltalán nem építő jellegűek, így köszönettel venném, ha a továbiakban nem reagálnál a hozzászólásaimra, eddig se szóltál a topikhoz igazán hozzá. (Pontosabban fogalmazva nem tettél hozzá semmit.) Köszönettel, malay
Arról nem én tehetek, hogy nem vagy hajlandó az akkumulátorokról olvasgatni.
Ha, "ribizli" fűzérrel óhajtasz akkut tölteni, tedd. Erre azt kellne mondanom, hogy haj de ügyes gyerek vagy? Egyébként, tied a pálya!
Az, viszont nagyon érdekes, hogy te, mint totál felkészületlen próbálod megítélni, hogy mennyire építőjellegűek a hozzászólásaim.
Nevetséges vagy. Nem gondolod?
Nyugalom, csak nem felhúzni sem magunkat sem ember társainkat.
Nem kell hozzá felkészültnek lennem, hogy lássam, hogy csak és kizárólag kötözködni szeretnél. A topicot végigolvastam, és egyetlen egyszer sem rukkoltál elő egy profi töltővel, amit te alkottál volna, vagy bárkinek is segítettél volna, hogy hogyan kell jobban csinálni. Amúgy ha cikket írnál, akkor azzal megmutathatnád, hogy te mennyire vagy penge. Én elolvasnám!
malay
Hello!
Készítettem neked egy kis Excel táblát. Ha ide beírod a zöld mezőkbe, a valós ellenállás értékeket, akkor kiszámolja a feszültségeket. Én beírtam a rajzon szereplő értékeket, de ezekkel elég szépen megközelíti a "gyári ajánlást" (Original), amit a grafikonon, szemmel is követhetsz. Minden esetre, az alkatrészek értékére, elég ideges a dolog. (pld. 1,24kohm) Remélem tudod használni, mert az eredeti kapcsolás, kissé máshogy van. Nos én nem igen szimpatizálok ezzel az IC-vel. De ezeket kis aksik töltésére találták ki. Olyan mint a Trabi, minden úgy jó benne, ahogy van. És nem érdemes belőle BMW-t készíteni. Mert ha körbe teszed minden csicsával, elveszik az egyszerűsége. Az árán, meg szinte akármit is lehet készíteni, ami azt csinálja amit szeretnénk. (Vagy nem Fordított polaritást kivédheted, ha a bizti elé egy diódát teszel, és ha fordítva teszed rá az aksit, kiveri a biztit. Elvileg a zárlatot le tudja kezelni, mert ha kicsi az aksi feszültsége, akkor csak a formáló áram folyhatna a 330ohm-on keresztül. (De én csak elvileg nézem a rajzot) üdv! proli007
Köszönöm a válszod! Én vevő vagyok a jó ötletekre, és olvasni is szívesen olvasok.
malay
Sziasztok!
Ehhez a 12V/3Ah akkumlátorhoz szeretnék egy egyszerű töltőt építeni, lehetőleg olyat ami a töltés végeztével automatikusan lekapcsol. Igazából nem is fontos annyira az automata kikapcsolás csak egyszerű legyen. Akinek van kapcsolási rajza hozzá legyen szíves megosztani velem.
Szia!
Idézet: „Igazából nem is fontos annyira az automata kikapcsolás” Szerintem meg fontos! Elég egyszer megfőzni az akksit, hogy vége legyen! Ha nagyon egyszerűt akarsz, az L200-as IC-vel könnyen megoldható!
Magamban elmorfondíroztam azon, hogy miért is kell lekapcsolni a töltést az akkumulátorról?
Adott egy traktor, vagy bármely földmunkagép, ami napi 24 órában dolgozik egy héten keresztül. (Három műszakban. Van ilyen.) Ennek az erőgépnek legalább 1-2Kw-os generátora van. A kezelő, vagy valami elektronika lekapcsolja időnként a töltést? Esetleg a feltöltött akkumulátort merültre cserélik időnként? Pedig, van úgy, hogy az aksi feltöltve, de a fogyasztók miatt a generátor 24V-on lead, úgy kétszáz ampert. Néha, többet is. Ilyenkor az aksik végérvényesen károsodnak, vagy csak annyit vesznek fel, amennyi kell nekik? Nem tudom. Lehet, hogy olyankor mindig felrobbannak és újat tesznek a helyükbe? Valamiért a szabályzót a generátorra szerelik. Vagyis a szabályzót egyáltalán nem érdekli, hogy az aksi éppen mennyit vesz fel. Egy dologra „figyel”. Nevezetesen, a generátor kapocsfeszültségére. Valami akkor nem stimmel! Szólni kellene a gyártóknak, hogy nagyon elcseszték a dolgot! Esetenként százmilliós gépek és nem képesek egy herkentyűt tenni a gépükre, ami lekapcsolná az aksit, ha feltöltődött. Eddig jutottam. Akkor, hogyan tovább?
Miért nem segítesz inkább?! Tudod Te, hogy hogyan működik, cikizés helyett legyél konstruktív.
( Ott az akkumulátor ritkán merül le, többnyire csak az indításkor kivett energiát kell visszapótolni. Csontra lemerült akkumulátort ilyen gépben nem töltenék. Valamint nem felitatott savas ólomakkumulátort használnak zárt kivitelben ( a kérdezőnek ilyen van)! ) Lapose: - Nem lekapcsolni kell hanem inkább a töltőfeszültséget visszavenni ~13.8V-ra amit standby töltéshez javasolnak. Ezt akkor érdemes megtenni ha az akkumulátor már nem vesz fel jelentős áramot. Ebben az esetben rajta lehet hagyni évekig. - Az akkumulátor oldalán minden fontos adat rajta van ami a töltő beállításához kell. - A legegyszerűbb olyan áramgenerátorral tölteni aminek korlátozod a kapocsfeszültségét. ( IU karakterisztika )
Segíteni csak annak lehet, aki hagyja is.
Elejétől olvastam a témát és láttam, hogy többen is megadták a helyes választ. Egyszer én is leírtam. A mostani példával nem cikizni, hanem rávilágítani akartam a tévedésre. Gondoltam, hátha így megy. Lapose-től Te is idézed a helyes utat. Túl egyszerű, aztán ezért nem veszik komolyan a tippet. No meg. A Rádiótechnika elévülhetetlen érdemeket szerzett parasztvakítás területén. Ezt, nem lehet kiirtani. Sokan vették a lapot, gondolom. Nagyrészük, tényleg amatőr volt. Meg is szívatták őket rendesen. A hibás rajzoktól kezdve a tarthatatlan álláspontokon keresztül sok mindennel. Ide tartozott a akkutöltő kérdése is. |
Bejelentkezés
Hirdetés |






