Fórum témák
» Több friss téma |
Sziasztok! Nos, a profik számára egy rettentően egyserű feladat lehet, de nekem nem... Egy olyan rajzra, ötletre, vagy nemtommire lenne szükségem, ami segít abban, hogy egy trafóból kijövő feszültséget (egyeniránítás utáni állapotról beszélünk) szabályozni tudjak. Fontos, hogy ezzel az eszközzel egy wolfram szálat szeretnék fűteni (max 2 A áramerősséggel); ezen kívül, a feszültség kb. 15-45 Volt között mozogjon. Lehet-e a bemenet szabályozásával hasonló eredményt elérni? Azért fontos ez a pár paraméter, mert a szálnak a külső hőmérséklettől függetlenül, nagyjábol ugyan azt a teljesítményt kell tudnia. Nyáron, kisebb fesz mellett, kell olvasztanom a szállal, télen nyílván nagyobb fesszel kell olvazstanom a cuccal. Válaszaitokat (amennyiben értelmezhető a kérdés, kérés) előre is köszönöm!
Üdv!
A helyedben nem feszültség szabályzásban gondolkodnék, hanem PWM-ben. Ha 45V-ot 15V-ra akarod leszabályozni, akkor a szabályzón 30V esik plusz ott van a 2A terhelés, ami 60 Wattot jelent. Jobban fűtene a cucc mint a wolfram szál PWM-et meg lehet csinálni egy 555-ös IC-vel is, rákötsz egy FET-et, és megspórolsz egy csomó áramot is meg kissebb a meghibásodás esélye...
Olvasztáshoz miért ragaszkodsz az egyenirányításhoz? Váltakozóárammal ugyanúgy lehet meleget termelni. Ehhez elég egy sokmegcsapolásos trafó, amin a megcsapolások feszültségértéke a 2 hatványaival azonos. Így el lehet érni a voltonkénti szabályzást, ami 15-45V között lenne megvalósítva.
Szia! Ne sértegesd a profikat ilyen feladattal...
(Én nem vagyok az, de azért megpróbálok segíteni)Szerintem egy egyszerű a feladat amennyiben megelégszel valamivel kisebb feszültséggel. Egy 3 lábú feszültség stabilizátorral megoldható a feladat pl egy LM sorozatú táp IC el. Az LM317 1,2 - 37 (40) V / 1,5 A , az LM 350 1,2 - 33 (35) V ig fokozatmentesen szabályozható az ADJ lábbal. (A zárójelben az abs. max. rating ban megadott értékek vannak. Ezekkel az értékekkel lehet feszegetni a fizika határait. )
Tény, hogy ez lenne a legegyszerűbb megoldás, de túl sokat fűtene, szerintem nem is bírná sokáig a strapát.
Szia!
egy 120VA-es trafó kéne neked.A primer tekercset meg kéne hagyni, és a szekundert pedig újra tekercselni.mégpedig egymástól független 1 -2 -4- 8 -16 és 32 Voltos új tekercseket kell beletenni. Ezután már csak 6 db átkapcsolóra van szükséged, és 1-63 Voltig rendelkezésedre áll a feszültség.ez a legegyszerűbb,Ha van közeledben erre lehetőség.(tekercselés) Ha nem egy Kapcsolóüzemű tápegység a megoldás, de ez még bonyolultabb.Vegyük az 1 Voltos tekercset mindkét végét rákötöd a kapcsoló két érintkezőjére, és a kapcsoló közös pontját a 2Voltos tekercs kezdő végére. A 2Voltos tekercs és az összes többivel ezt kell csinálni.Az utosó kapcsoló közös érintkezője a kimenet, és az 1 voltos tekercs kezdővége a másik. ELRONTHATATLAN ha rosszul kötöd össze, legfeljebb nem azt a fesz kapod, de arra hamar rá lehet jönni, hol kötötted el.Az áramkörbe feltétlen 2A-es biztosíték kell, mert a trafó gyakorlatilag 1Voltos tekercse 120A is le tud adni, azonnal leéghet a kapcsoló, vagy a trafó... Remélem jó az ötlet.
Szia!
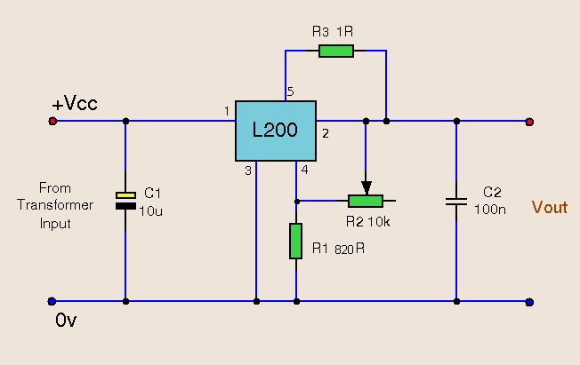
Ajánlom az L200 stabilizátor ic-t! Az áramkör maximum 2A terhelést tesz lehetővé. A 10k potméterrel kb. 2.85V - 40V szabályozhatod a feszültséget. A kapcsolást csatoltam! Üdv!
Általános tévhit, hogyha egy stabilizátor 2A-t képes leadni, akkor az a szabályzás teljes tartományában fog működni, bármilyen bementi feszültség melett. Viszont legalább annyira fontos a maximálisan megengedett disszipáció!
Itt azért teljesen alkalmatlan az L200 (és egyben majdnem az összes "stabkocka") mert, ahogy előttem már írták 60W környékén kellene disszipálnia. (L200 ha jól emlékszem 20W max.) Megoldás lehetne egy előszabályzó, de így pazarolná az áramot + problémás a hűtése. A megoldás lehet PWM, toroid, csapolt szekunder stb, de semmiképp sem lineáris stabilizátor.
Köszönöm a hozzáértő válaszokat. Igen érzem, hogy ez számotokra nem volt komoly kihívás...
Persze, csak hogy fokozzam a nemtudásom ismertetését, később villant be, hogy feltétlenül fokozatmentes szabályzásra van szükségem. Elmagyaráznám, hogy mire is kellene ez a készülék: adott agy nagy, fűtetlen raktár; ebben a helyiségben létrejött egy kis üzem, ami hungarocell táblákat hivatott feldarabolni. Ehhez kellene a fűtőszál. Létezik fűrész is, amivel ezt meglehetne oldani, de az szaporátlan, sok a hulladék, és pontatlan is. A szabályzás azért sükséges, mert a táblák vastagsága, tömörsége és összetétele is változó, ezen kívül a külső hőmérséklet is komoly befolyással van a procedúrára. Szóval, mivel tényleg nagyon hozzá nem értő vagyok, ezért keresem a lehetőség szerint minél egyszerűb és számomra is kivitelezhető megoldást. Hálás köszönet.
No, akkor foglaljuk össze:
1. 45V max kimenőfeszről van szó, tehát a stabkocák ötlete elvetendő - már csak a magas disszipáció miatt is - meg ugye a bemenőfeszük sem magasabb 40V-nál.Fűteni pedig felesleges egyenárammal... 2. A legegyszerűbbnek köbzoli megoldását tartom valami erősebb triac-kal. Azonban a megkívánt nagy átfogás miatt én mégis kombinálnám: 3. foxi63 által javasolt többleágazásos trafóval állítanám durván a feszt, (5 voltonként) és a primer körbe helyezném a triacos szabályzót. Naki ugyan azt írja, hogy fokozatmentes beállítási lehetőség kell, de úgy érzem, inkább a pontos beállíthatóságra gondolt. Ezt módot a trafó is jobban tűri és bombabiztos. Persze sokkal egyszerűbb - de drágább - egy toroiddal szabályozni egy 50V-os trafó primerjét.
Kétségtelen, hogy a legfrappánsabb megoldási lehetőséget Imi65 már említette, Foxi63 pedig tovább részletezte és le is rajzolta. Szerintem túl akarod komplikálni a dolgot ezzel a fokozatmentes szabályzással. Kezdő koromban én is ezred pontosan akartam mérni, meg tizedre pontos hőfokon forrasztani. Hidd el, nem szükséges ( vagyis nem minden esetben és nem minden feladathoz ). Ám ha nem lehet lebeszélni róla, akkor Neked a legjobb lenne 1 szabályozható, áramkorlátos labortápegység. Itt az oldal tetején, a kapcsolások között találsz remek darabokat, melyek közül kiválaszthatod a számodra legmegfelelőbbet és meg is építheted. Ha túl bonyolult számodra, készen is tudsz hasonlót vásárolni számlával, garival. Standard tipusok árai, melyek megfelelőek lehetnek, olyan 40e körül mozognak.
""ebben a helyiségben létrejött egy kis üzem, ami hungarocell táblákat hivatott feldarabolni""
Figyelj oda az érintésvédelemre, nehogy baleset történjen. A trafód legyen biztonsági trafó. Nincs tapasztalatom hungrocell darabolásában, de a 15 V soknak tűnik. Járj utána. Hány ohmos a fűtőszál?
Nos,az én ötletem más. Hagyd a francba a stab ic-ket.
Maradjon minden a szekunder oldalon úgy,ahogy most van.Nem kell ott változtatni semmit sem. A korábbi triakos rajz(szab.jpg) alapján a primer oldalon kell változtatnod a trafó primerjére menő feszt. De ne azt a kapcsolást csináld meg,hanem annak a 230v AC-re méretezett változatát. Ha még aktuális,akkor szólj és beteszem ide a rajzot. (pofon egyszerű)
Ha valamelyikőtöknek van valamilyen korrekt (a trafó nem melegszik) , bevált, triakos primer köri trafó szabályzó kapcsolása kérlek tegyétek ide fel, engem is érdekel.
Tegnap keresgéltem. Én is találtam néhány lehetőséget.
Sziasztok!
Stabkockával kapcsolatban lenne kérdésem. Picit talán nem illik ide, de nem találtam olyn topikot amibe jobb lett volna. Szóval: szükségem lenne 15V-ra ami 3 ampert bír. Ezzel csak az a baj, hogy nem találok olyan Stabkockát, ami bírná ezt. L78S15C -nek két tokozása van, de a TO-3masat sehol nem találok. Ebből adódik a kérdésem, két darab TO-220 tokozásút ppárhuzamosan köthetek? vagy ilyet nem szabad. Köszi előre is a választ
Nagyon szépen köszönöm! Hogy én ezt mennyit kerestem
De az is megoldás,ha fogsz egy (mondjuk) BD 245-öt, azt hűtőbordára teszed, és a 7815 kimenetét kötöd a BD bázisára (a 7815 föld kivezetését természetesen itt is a földre kötöd). A BD kollektora ugyanazon a ponton van,mint a 7815 bejövője. A stabil kimeneted pedig a BD emittere lesz.Így kapsz egy 15V (kb)10A-es tápot.
hmm. Ez így jó megoldásnak tűnik olyan szemptontból is, hogy ez így nagyobb áramot bír.
És a BD 245 collektorjára semmilyen ellenállás nem kell?
Így egy nyitófesszel kevesebb lesz a kimeneten, mint 15V. Én tennék egy (szilicium)diódát a stab talpára, nyitóirányban, egy ellenállással előfeszítve.
Kirpóbálom! De amúgy dióda nélkül akkor kb 14,4 volt lenne, nem? Az elméletileg amúgy elég nekem, ettől függetlenül kirpróbálom a diódásat
Az ellenállás előfeszítés nem kell, a dióda lehet. Ki kell próbálni,meg kell mérni.Ha pont 15V kell,akkor számolni kell azzal a 0,6V veszteséggel is valóban és be kell tenni egy diófát.
Amúgy ez akkor is jó,ha pl. 7810-ed van otthon,meg egy 5,6V-os zénered.
Köszönöm. Akkor ezzel fogom kezdeni a próbát.
Helló.Ha váltóáramba szeretnék maradni csak a feszültséget szabályozni.Tudna nekem légyszi erre valami bekötést.Köszi
2 hozzászólással lejjebb ott a rajz ... Te nem olvasol, csak írsz ?
Sziasztok Volt és Amper szabályzás állítási lehetősége érdekelne, nem találtam kapcsolási rajzot egyfajta egyszerű labor műszer lenne 36v 10a trafóval.
Keresgélj a témában, valószínűleg akad a fogadra való: Labortápegység építése.
|
Bejelentkezés
Hirdetés |




(Én nem vagyok az, de azért megpróbálok segíteni)









