Fórum témák
» Több friss téma |
Fórum » Csöves erősítő készítése
Ne feledd betartani a fórum viselkedési szabályait, és a topik megmaradásának feltételeit. [link]
A téma átmenetileg fagyasztva lett, hozzászólni nem tudsz!
Imi is 6P14P-t írt, nem 6P16P-t!
Az EL84-nek ugyais a 6P14P a megfelelője.
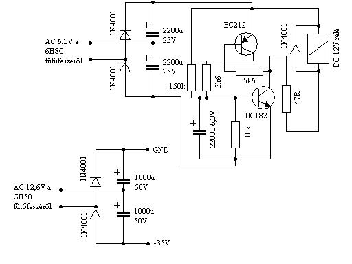
Itt van a kért megoldás az anódfesz késleltetőről és az előfesz megoldásról ha spórolni akarunk a hálótrafó szekunder tekercseinek a számával és a fűtőfeszültségekről akarjuk működtetni ezeket.
nem akarok,csak ráakadtam és gondoltam megkérdezem mennyi az ára! de álmomban nem gondoltam h ennyié akarja adni! én amit nagyon vadászok az orion hs-280 hangfal(etc párban) találtam is neten elég olcsón a következő fizuból valahogy meg próbálom megvenni!
a másik meg videoton ra3101 és az is talán fizuba belefér!(vagy esetleg januárban ha másnem) szóval ez a kettő amire nagyon fáj a fogam! :beka2:
"Az anód,a katód,és a kimenőtranszformátor nevében:térjetek meg hitetlenek,amíg még nem késő".Hifi-magazin után szabadon...
Nem akarok OFF-olni,de miért akarsz HS 280at szerezni? ez a hangsugárzó már kissé elavult típus,és nehéz elfogadható állapotút találni.a vidi-t meg felejtsd el.vagy...a hangminőséget. :no:
talán mivel fateromnak is volt anno,csak aztán eladta(mert kicsi volt neki) és aztmondta hogy baromi szépen szól!most jelenleg egy hs501-es pár hangfalat használ,annyi módosítással hogy a mélynyomó pereme fel lett újítva,lett bele téve még egy magas,és sub cső.na mármost én ezt jó 10 éve hallom szólni és gyönyörű hangja van! brutális mélyekkel,gyönyörű magasakkal! szóval nagyon egyben van a cucc! egy 60 as pioneer hifi torony hajtja meg a hangfalakat,de baromi szép hangja van! ezt bátran állítom neked! a vidit mért felejtsem el? :O mibaj azzal?
A Videoton dobozok elég különbözőképpen szóltak. Nekem konkrétan 2 típus volt, de még 4-5 félét huzamosabban hallgattam. Az összes sokkal gyengébb volt, mint a HS500-as, természetesen minőségre.
Az önmagában is elég gyanús, ha a hangsugárzók karaktere nem hasonlít egymáshoz. Akkor melyik áll közelebb a valósághoz? A választ megkaptam, mikor megvásároltam életem 1. jó minőségű (angol) hangfalát. Mind fényévnyi távolságra állnak a valósághű hangzáshoz. Sajnos a Videoton dobozai közül legkisebbek szóltak legkevésbé rosszul, de ezek meg eredendő képességeik miatt voltak "kevesek". Elfogadhatóbbak voltak az Akai-féle dobozok is.
nemtudom.én mondom úgy 10 éve hallom faterom hangfalait szólni,és hát tényleg gyönyörűen szólnak! a hs280 ra meg nem tudok mit mondani,azt ő csak mondta hogy neki is volt olyan és nagyon meg volt vele elégedve azt mondta! de ha valaki tud ajánlani valami jó minőségű,nem túl drága kb hs280 as méretű-telljesítményű hangfalat,szivesen várom a tippeket!(azért pont ekkorát mivel a hs280 még nem túl nagy hangfal panel lakásba zenét hallgatni)
Énsem szeretnék offolni, leginkább nem ellenkezni de nyugodt szívvel beruházhatsz mindkét hangfaltípusra- bár a HS280 finomabb szerkezet. Ezeknél oda kell figyelni, hogy eredeti hangszórókészlettel vedd meg!(sal mély, piezó magas stb kizárva!)
Ennyi pénzért manapság nemkapsz olyan minőségű hangfalat, ami úgy szólna mint azok! Gondolom -te sem- vagy milliomos, és nincs külön stúdiód, ahol steril körülmények között elemeznéd a hangrendszeredet Nekem van HS280, Videoton minimax, meg egy DC2550, bár az utóbbit édesapám visszakunyerálta, mert meghallgatott egy lemezt nálam Azóta a Sony hangfalak a pincében vannak. Egyébként a PCL86-tal gyönyörűen zenél a kis orion :yes:
valóbn nem vagyok milliomos! kemény 5000 pézé láttam a két hangfalat.most várom a válaszát az eladónak,hogy mit ír!remélem számításom bejön! amúgy kemény 5000 pézem van a hangfalakat megvenni(postaköltség árát meg fateromtól elkérem kölcsön fizetésig)amúgy itt pár hsz-el ezelőtt írták hogy a vidiket meg felejtsem el.miért? a vidi csöves rádiók azok jók vótak nem?
Ma ezeket az "Atlantic"-okat hallgattam (ez a középső méret).
Nagyon szépen szóltak (hogy mennyire, azt el sem lehet mondani), de nem hiszem, hogy szegény embernek van kitalálva. Egy ilyennek már a meghallgatásához is szerencse kell (nem túl sok van belőle a világban).
Találtam neked egy RA3101-et
Bővebben: Link
köszi! hááááá
ezt az oldalt nem is ismertem! xP szóval köszi!
Szia!
Nem semmi! Ezek még az eredetiek? Ha jól emlékszem 1980 körül kezdték gyártani őket!
Nem teljesen eredetiek, de a Loretz egyik volt mérnöke újította fel. A hangsugárzók teljesen eltűntek, mintha a semmiből jött volna elő az élőzene. A kisebbeket is meghallgattam, az teljesen eredeti, szintén frenetikus, de a nagyobbik jobb (az van a képen). Az erősítő egy pár gyári NOT monoblokk volt (P-zero, ECL82PP (mi mindenből lehet jó erősítőt csinálni...)).
Idézet: „mi mindenből lehet jó erősítőt csinálni” Hát mindenből, aminek legalább három lába van(plusz kettő a fűtésnek!)! Ha jól emlékszem az árakra, talán két évi akkori magyar fizetés körül volt az ára!
Valaki mondta itt régebben, hogy ezekben a román gyártmányú tévékben 100 Ohm körüli hangszórók voltak
Állítólag az első 6L6-ok is fémházzal készültek! Én ismerek olyan embert, akinek az ismerőse már látott is ilyet
Hát igen!
Az élet nagyon kegyetlen. Van, akit zavar a tükör. „A magnéziumot a ballon falára párologtatták és a keletkező magnézium tükör kötötte meg az oxigénen kívül a többi maradék gázt is.” De van olyan is, aki már látott vascsövet is. Persze a szűklátókör mindenkinek jár. Vagy, csak annak, aki igényli?
Imi , nekem is vannak, szép kis őzlábgomba alakú VAS telepes csöveim....
Tényleg jó lenne belőlük valami, jó kis katonai kinézetű kütyüt csinálni, persze nem rádiót, mert azok már voltak...
Nem is tudtam, hogy a Balfi már hangfalakat is gyárt
Nekem, nincsenek, és nem is voltak.
A legrégebbi lámpáim az UCH, UBL, UF, stb sorozat volt, meg az AZ1-4, EM4. Ennél régebbiekkel nem volt dolgom. Meg volt pár db 4654-esem is, csak elajándékoztam őket.
Ásványvizen van a mágia.
Nekem is van fémburkolatú csövem egy szatyorral, 6Ж4 és 12П17Л, ez utóbbival bepróbálkozom majd végcsőnek 6Ж4 meghajtással.
Nekem vascsöves orosz szkópom van ( hála érte JZolinak ), csak fel kellene éleszteni
C1-5Egyébként az őzlábgomba az fél métersre is megnő,és nagy akár 30 centi átmérőjű kalapja is lehet érdekes lenne egy ilyen alakú cső Idézet: „P-zero, ECL82PP (mi mindenből lehet jó erősítőt csinálni...)” Ez így van. És ugyanezekből sikerült a Pioneernak kegyetlen rossz hangút is csinálni.
Ha már régi csövek : nekem van két darab körmös AG458-am, a "G" betűjelzést sehogy sem tudtam beazonosítani, hogy milyen cső lenne. Egyébként van valami őskori 4 lábú direktfűtésű triodám is (sajna nem 300B
) Idézet: „Egyébként az őzlábgomba az fél métersre is megnő,és nagy akár 30 centi átmérőjű kalapja is lehet érdekes lenne egy ilyen alakú cső” He-he-he.... Tudod te, hogy mire gondoltam.... |
Bejelentkezés
Hirdetés |


Az EL84-nek ugyais a 6P14P a megfelelője. 
:beka2:
Azóta a Sony hangfalak a pincében vannak. Egyébként a PCL86-tal gyönyörűen zenél a kis orion :yes:

A legrégebbi lámpáim az UCH, UBL, UF, stb sorozat volt, meg az AZ1-4, EM4. Ennél régebbiekkel nem volt dolgom.
